
Embabel Agent Release: 0.3.5-SNAPSHOT
© 2024-2026 Embabel Pty, Ltd
1. Overview
Agentic AI is the use of large language (and other multi-modal) models not just to generate text, but to act as reasoning, goal-driven agents that can plan, call tools, and adapt their actions to deliver outcomes.
The JVM is a compelling platform for this because its strong type safety provides guardrails for integrating LLM-driven behaviors with real systems. Because so many production applications already run on the JVM it is the natural place to embed AI.
While Agentic AI has been hyped, much of it has lived in academic demos with little practical value; by integrating directly into legacy and enterprise JVM applications, we can unlock AI capabilities without rewriting core systems or tearing down a factory to install new machinery.
1.1. Glossary
Before we begin, in this glossary we’ll explain some terms that may be new if you’re taking your first steps as an applied AI software developer. It is assumed that you already know what a large language model (LLM) is from an end-user’s point of view.
| You may skim or skip this section if you’re already a seasoned agentic AI engineer. |
- Agent
-
An Agent in the Embabel framework is a self-contained component that bundles together domain logic, AI capabilities, and tool usage to achieve a specific goal on behalf of the user.
Inside, it exposes multiple
@Actionmethods, each representing discrete steps the agent can take. Actions depend on typically structured (sometimes natural language) input. The input is used to perform tasks on behalf of the user - executing domain code, calling AI models or even calling other agents as a sub-process.When an AI model is called it may be given access to tools that expand its capabilities in order to achieve a goal. The output is a new type, representing a transformation of the input, however during execution one or more side-effects can occur. An example of side effects might be new records stored in a database, orders placed on an e-commerce site and so on.
- Tools
-
Tools extend the raw capabilities of an LLM by letting it interact with the outside world. On its own, a language model can only generate responses from its training data and context window, which risks producing inaccurate or “hallucinated” answers.
While tool usage is inspired by an technique known as ReAct (Reason + Act), which itself builds on Chain of Thought reasoning, most recent LLMs allow specifying tools specifically instead of relying on prompt engineering techniques.
When tools are present, the LLM interprets the user request, plans steps, and then delegates certain tasks to tools in a loop. This lets the model alternate between reasoning (“what needs to be done?”) and acting (“which tool can do it?”).
Benefits of tools include:
-
The ability to answer questions or perform tasks beyond what the LLM was trained on, by delegating to domain-specific or external systems.
-
Producing useful side effects, such as creating database records, generating visualizations, booking flights, or invoking any process the system designer provides.
In short, tools are one way to bridge the gap between text prediction and real-world action, turning an LLM into a practical agent capable of both reasoning and execution. In Embabel many tools are bound domain objects.
-
- MCP
-
Model Context Protocol (MCP) is a standardized way of hosting and sharing tools. Unlike plain tools, which are usually wired directly into one agent or app, an MCP Server makes tools discoverable and reusable across models and runtimes they can be registered system-wide or at runtime, and invoked through a common protocol. Embabel can both consume and publish such tools for systems integration.
- Domain Integrated Context Engineering (DICE)
-
Enhances context engineering by grounding both LLM inputs and outputs in typed domain objects. Instead of untyped prompts, context is structured with business-aware models that provide precision, testability, and seamless integration with existing systems. DICE transforms context into a re-usable, inspectable, and reliably manipulable artifact.
1.2. Why do we need an Agent Framework?
Aren’t LLMs smart enough to solve our problems directly? Aren’t MCP tools all we need to allow them to solve complex problems? LLMs seem to get more capable by the day and MCPs can give LLMs access to a lot of empowering tools, making them even more capable.
But there are still many reasons that a higher level orchestration technology is needed, especially for business applications. Here are some of the most important:
-
Explainability: Why were choices made in solving a problem?
-
Discoverability: How do we find the right tools at each point, and ensure that models aren’t confused in choosing between them?
-
Ability to mix models, so that we are not reliant only on the largest models but can use local, cheaper, private models for many tasks
-
Ability to inject guardrails at any point in a flow
-
Ability to manage flow execution and introduce greater resilience
-
Composability of flows at scale. We’ll soon be seeing not just agents running on one system, but federations of agents.
-
Safer integration with sensitive existing systems such as databases, where it is dangerous to allow even the best LLM write access.
Agent frameworks break complex tasks into smaller, manageable components, offering greater control and predictability.
Agent frameworks offer "code agency" as well as "LLM agency." This division is well described in this paper from NVIDIA Research.
Further reading:
1.3. Embabel Differentiators
So how does Embabel differ from other agent frameworks? We like to believe the Embabel agent framework is to be the best fit for developing agentic AI in the enterprise.
1.3.1. Sophisticated Planning
Goes beyond a finite state machine or sequential execution with nesting by introducing a true planning step, using a non-LLM AI algorithm. This enables the system to perform tasks it wasn’t programmed to do by combining known steps in a novel order, as well as make decisions about parallelization and other runtime behavior.
1.3.2. Superior Extensibility and Reuse
Because of dynamic planning, adding more domain objects, actions, goals and conditions can extend the capability of the system, without editing FSM definitions or existing code.
1.3.3. Strong Typing and Object Orientation
Actions, goals and conditions are informed by a domain model, which can include behavior. Everything is strongly typed and prompts and manually authored code interact cleanly. No more magic maps. Enjoy full refactoring support.
1.3.4. Platform Abstraction
Clean separation between programming model and platform internals allows running locally while potentially offering higher QoS in production without changing application code.
1.3.5. LLM Mixing
It is easy to build applications that mix LLMs, ensuring the most cost-effective yet capable solution. This enables the system to leverage the strengths of different models for different tasks. In particular, it facilitates the use of local models for point tasks. This can be important for cost and privacy.
1.3.6. Spring and JVM Integration
Built on Spring and the JVM, making it easy to access existing enterprise functionality and capabilities. For example:
-
Spring can inject and manage agents, including using Spring AOP to decorate functions.
-
Robust persistence and transaction management solutions are available.
1.4. Core Concepts
Agent frameworks break up tasks into separate smaller interactions, making LLM use more predictable and focused.
Embabel models agentic flows in terms of:
-
Actions: Steps an agent takes. These are the building blocks of agent behavior.
-
Goals: What an agent is trying to achieve.
-
Conditions: Conditions to do evaluations while planning. Conditions are reassessed after each action is executed.
-
Domain Model: Objects underpinning the flow and informing Actions, Goals and Conditions.
This enables Embabel to create a plan: A sequence of actions to achieve a goal. Plans are dynamically formulated by the system, not the programmer. The system replans after the completion of each action, allowing it to adapt to new information as well as observe the effects of the previous action. This is effectively an OODA loop.
| Application developers don’t usually have to deal with conditions and planning directly, as most conditions result from data flow defined in code, allowing the system to infer pre and post conditions to (re-)evaluate the plan. |
1.4.1. Complete Example
Let’s look at a complete example that demonstrates how Embabel infers conditions from input/output types and manages data flow between actions. This example comes from the Embabel Agent Examples repository:
- Java
-
@Agent(description = "Find news based on a person's star sign") (1) public class StarNewsFinder { private final HoroscopeService horoscopeService; (2) private final int storyCount; public StarNewsFinder( HoroscopeService horoscopeService, (3) @Value("${star-news-finder.story.count:5}") int storyCount) { this.horoscopeService = horoscopeService; this.storyCount = storyCount; } @Action (4) public StarPerson extractStarPerson(UserInput userInput, OperationContext context) { (5) return context.ai() .withLlm(OpenAiModels.GPT_41) .createObject(""" Create a person from this user input, extracting their name and star sign: %s""".formatted(userInput.getContent()), StarPerson.class); (6) } @Action (7) public Horoscope retrieveHoroscope(StarPerson starPerson) { (8) // Uses regular injected Spring service - not LLM return new Horoscope(horoscopeService.dailyHoroscope(starPerson.sign())); (9) } @Action (10) public RelevantNewsStories findNewsStories( StarPerson person, Horoscope horoscope, OperationContext context) { (11) var prompt = """ %s is an astrology believer with the sign %s. Their horoscope for today is: %s Given this, use web tools to find %d relevant news stories. """.formatted(person.name(), person.sign(), horoscope.summary(), storyCount); return context.ai().withDefaultLlm() .withToolGroup(CoreToolGroups.WEB) (12) .createObject(prompt, RelevantNewsStories.class); } @AchievesGoal(description = "Write an amusing writeup based on horoscope and news") (13) @Action public Writeup writeup( StarPerson person, RelevantNewsStories stories, Horoscope horoscope, OperationContext context) { (14) var llm = LlmOptions.fromCriteria(ModelSelectionCriteria.getAuto()) .withTemperature(0.9); (15) var storiesFormatted = stories.items().stream() .map(s -> "- " + s.url() + ": " + s.summary()) .collect(Collectors.joining("\n")); var prompt = """ Write something amusing for %s based on their horoscope and news stories. Format as Markdown with links. <horoscope>%s</horoscope> <news_stories> %s </news_stories> """.formatted(person.name(), horoscope.summary(), storiesFormatted); (16) return context.ai().withLlm(llm).createObject(prompt, Writeup.class); (17) } } - Kotlin
-
@Agent(description = "Find news based on a person's star sign") (1) class StarNewsFinder( private val horoscopeService: HoroscopeService, (2) (3) @Value("\${star-news-finder.story.count:5}") private val storyCount: Int ) { @Action (4) fun extractStarPerson(userInput: UserInput, context: OperationContext): StarPerson { (5) return context.ai() .withLlm(OpenAiModels.GPT_41) .createObject(""" Create a person from this user input, extracting their name and star sign: ${userInput.content}""", StarPerson::class) (6) } @Action (7) fun retrieveHoroscope(starPerson: StarPerson): Horoscope { (8) // Uses regular injected Spring service - not LLM return Horoscope(horoscopeService.dailyHoroscope(starPerson.sign)) (9) } @Action (10) fun findNewsStories( person: StarPerson, horoscope: Horoscope, context: OperationContext ): RelevantNewsStories { (11) val prompt = """ ${person.name} is an astrology believer with the sign ${person.sign}. Their horoscope for today is: ${horoscope.summary} Given this, use web tools to find $storyCount relevant news stories. """ return context.ai().withDefaultLlm() .withToolGroup(CoreToolGroups.WEB) (12) .createObject(prompt, RelevantNewsStories::class) } @AchievesGoal(description = "Write an amusing writeup based on horoscope and news") (13) @Action fun writeup( person: StarPerson, stories: RelevantNewsStories, horoscope: Horoscope, context: OperationContext ): Writeup { (14) val llm = LlmOptions.fromCriteria(ModelSelectionCriteria.auto) .withTemperature(0.9) (15) val storiesFormatted = stories.items .joinToString("\n") { "- ${it.url}: ${it.summary}" } val prompt = """ Write something amusing for ${person.name} based on their horoscope and news stories. Format as Markdown with links. <horoscope>${horoscope.summary}</horoscope> <news_stories> $storiesFormatted </news_stories> """ (16) return context.ai().withLlm(llm).createObject(prompt, Writeup::class) (17) } }
| 1 | Agent Declaration: The @Agent annotation defines this as an agent capable of a multi-step flow. |
| 2 | Spring Integration: Regular Spring dependency injection - the agent uses both LLM services and traditional business services. |
| 3 | Service Injection: HoroscopeService is injected like any Spring bean - agents can mix AI and non-AI operations seamlessly. |
| 4 | Action Definition: @Action marks methods as steps the agent can take.
Each action represents a capability. |
| 5 | Input Condition Inference: The method signature extractStarPerson(UserInput userInput, …) tells Embabel:
|
| 6 | Output Condition Creation: Returning StarPerson creates:
|
| 7 | Non-LLM Action: Not all actions use LLMs - this demonstrates hybrid AI/traditional programming. |
| 8 | Data Flow Chain: The method signature retrieveHoroscope(StarPerson starPerson) creates:
|
| 9 | Regular Service Call: This action calls a traditional Spring service - demonstrating how agents blend AI and conventional operations. |
| 10 | Another Action: This action uses tools specified at the PromptRunner level. |
| 11 | Multi-Input Dependencies: This method requires both StarPerson and Horoscope - showing complex data flow orchestration. |
| 12 | Tool-Enabled LLM: withToolGroup(CoreToolGroups.WEB) adds web search tools to this LLM call, allowing it to search for current news stories. |
| 13 | Goal Achievement: @AchievesGoal marks this as a terminal action that completes the agent’s objective. |
| 14 | Complex Input Requirements: The final action requires three different data types, showing sophisticated orchestration. |
| 15 | Creative Configuration: High temperature (0.9) optimizes for creative, entertaining output - appropriate for amusing writeups. |
| 16 | Structured Prompt with Data: The prompt includes both the horoscope summary and formatted news stories using XML-style tags. This ensures the LLM has all the context it needs from earlier actions. |
| 17 | Final Output: Returns Writeup, completing the agent’s goal with personalized content. |
State is managed by the framework, through the process blackboard.
1.4.2. The Inferred Execution Plan for the Example
Based on the type signatures alone, Embabel automatically infers this execution plan for the example agent above:
Goal: Produce a Writeup (final return type of @AchievesGoal action)
The initial plan:
-
To emit
Writeup→ needwriteup()action -
writeup()requiresStarPerson,RelevantNewsStories, andHoroscope -
To get
StarPerson→ needextractStarPerson()action -
To get
Horoscope→ needretrieveHoroscope()action (requiresStarPerson) -
To get
RelevantNewsStories→ needfindNewsStories()action (requiresStarPersonandHoroscope) -
extractStarPerson()requiresUserInput→ must be provided by user
Execution sequence:
UserInput → extractStarPerson() → StarPerson → retrieveHoroscope() → Horoscope → findNewsStories() → RelevantNewsStories → writeup() → Writeup and achieves goal.
1.4.3. Key Benefits of Type-Driven Flow
Automatic Orchestration: No manual workflow definition needed - the agent figures out the sequence from type dependencies. This is particularly beneficial if things go wrong, as the planner can re-evaluate the situation and may be able to find an alternative path to the goal.
Dynamic Replanning: After each action, the agent reassesses what’s possible based on available data objects.
Type Safety: Compile-time guarantees that data flows correctly between actions. No magic string keys.
Flexible Execution: If multiple actions could produce the required input type, the agent chooses based on context and efficiency. (Actions can have cost and value.)
This demonstrates how Embabel transforms simple method signatures into sophisticated multi-step agent behavior, with the complex orchestration handled automatically by the framework.
2. Getting Started
2.1. Quickstart
There are two GitHub template repos you can use to create your own project:
-
Java template - github.com/embabel/java-agent-template
-
Kotlin template - github.com/embabel/kotlin-agent-template
Or you can use our project creator to create a custom project:
uvx --from git+https://github.com/embabel/project-creator.git project-creator
The uvx command can be installed from the astral-uv package. It is a Python package and project manager used to run the Embabel project creator scripts.
|
Now you have the code you need to run Embabel with LLMs from Open AI or Anthropic by using the included Maven profiles. Skip ahead to Environment Setup for API-key configuration, or detailed instructions on how to use other LLM providers.
2.2. Getting the Binaries
The easiest way to get started with Embabel Agent is to add the Spring Boot starter dependency to your project. Embabel release binaries are published to Maven Central.
2.2.1. Build Configuration
Add the appropriate Embabel Agent Spring Boot starter to your build file depending on your choice of application type:
Shell Starter
Starts the application in console mode with an interactive shell powered by Embabel.
- Maven (pom.xml)
-
<dependency> <groupId>com.embabel.agent</groupId> <artifactId>embabel-agent-starter-shell</artifactId> <version>${embabel-agent.version}</version> </dependency> - Gradle Kotlin DSL (build.gradle.kts)
-
dependencies { implementation("com.embabel.agent:embabel-agent-starter-shell:${embabel-agent.version}") } - Gradle Groovy DSL (build.gradle)
-
dependencies { implementation 'com.embabel.agent:embabel-agent-starter-shell:${embabel-agent.version}' }
Features:
-
✅ Interactive command-line interface
-
✅ Agent discovery and registration
-
✅ Human-in-the-loop capabilities
-
✅ Progress tracking and logging
-
✅ Development-friendly error handling
MCP Server Starter
Starts the application with HTTP listener where agents are autodiscovered and registered as MCP servers, available for integration via SSE, Streamable-HTTP or Stateless Streamable-HTTP protocols.
- Maven (pom.xml)
-
<dependency> <groupId>com.embabel.agent</groupId> <artifactId>embabel-agent-starter-mcpserver</artifactId> <version>${embabel-agent.version}</version> </dependency> - Gradle Kotlin DSL (build.gradle.kts)
-
dependencies { implementation("com.embabel.agent:embabel-agent-starter-mcpserver:${embabel-agent.version}") } - Gradle Groovy DSL (build.gradle)
-
dependencies { implementation 'com.embabel.agent:embabel-agent-starter-mcpserver:${embabel-agent.version}' }
Features:
-
✅️ MCP protocol server implementation
-
✅️ Tool registration and discovery
-
✅️ JSON-RPC communication via SSE (Server-Sent Events), Streamable-HTTP or Stateless Streamable-HTTP
-
✅️ Integration with MCP-compatible clients
-
✅️ Security and sandboxing
Basic Agent Platform Starter
Initializes Embabel Agent Platform in the Spring Container. Platform beans are available via Spring Dependency Injection mechanism. Application startup mode (web, console, microservice, etc.) is determined by the Application Designer.
- Maven (pom.xml)
-
<dependency> <groupId>com.embabel.agent</groupId> <artifactId>embabel-agent-starter</artifactId> <version>${embabel-agent.version}</version> </dependency> - Gradle Kotlin DSL (build.gradle.kts)
-
dependencies { implementation("com.embabel.agent:embabel-agent-starter:${embabel-agent.version}") } - Gradle Groovy DSL (build.gradle)
-
dependencies { implementation 'com.embabel.agent:embabel-agent-starter:${embabel-agent.version}' }
Features:
-
✅️ Application decides on startup mode (console, web application, etc)
-
✅️ Agent discovery and registration
-
✅️ Agent Platform beans available via Dependency Injection mechanism
-
✅️ Progress tracking and logging
-
✅️ Development-friendly error handling
Embabel Snapshots
If you want to use Embabel snapshots, you’ll need to add the Embabel repository to your build.
- Maven (pom.xml)
-
<repositories> <repository> <id>embabel-releases</id> <url>https://repo.embabel.com/artifactory/libs-release</url> <releases> <enabled>true</enabled> </releases> <snapshots> <enabled>false</enabled> </snapshots> </repository> <repository> <id>embabel-snapshots</id> <url>https://repo.embabel.com/artifactory/libs-snapshot</url> <releases> <enabled>false</enabled> </releases> <snapshots> <enabled>true</enabled> </snapshots> </repository> <repository> <id>spring-milestones</id> <url>https://repo.spring.io/milestone</url> <snapshots> <enabled>false</enabled> </snapshots> </repository> </repositories> - Gradle Kotlin DSL (build.gradle.kts)
-
repositories { mavenCentral() maven { name = "embabel-releases" url = uri("https://repo.embabel.com/artifactory/libs-release") mavenContent { releasesOnly() } } maven { name = "embabel-snapshots" url = uri("https://repo.embabel.com/artifactory/libs-snapshot") mavenContent { snapshotsOnly() } } maven { name = "Spring Milestones" url = uri("https://repo.spring.io/milestone") } } - Gradle Groovy DSL (build.gradle)
-
repositories { mavenCentral() maven { name = 'embabel-releases' url = 'https://repo.embabel.com/artifactory/libs-release' mavenContent { releasesOnly() } } maven { name = 'embabel-snapshots' url = 'https://repo.embabel.com/artifactory/libs-snapshot' mavenContent { snapshotsOnly() } } maven { name = 'Spring Milestones' url = 'https://repo.spring.io/milestone' } } dependencies { implementation 'com.embabel.agent:embabel-agent-starter-shell:${embabel-agent.version}' }
2.2.2. Environment Setup
Before running your application, you’ll need to set up your environment with API keys for the LLM providers you plan to use.
Example .env file:
OPENAI_API_KEY=your_openai_api_key_here ANTHROPIC_API_KEY=your_anthropic_api_key_here GEMINI_API_KEY=your_gemini_api_key_here MISTRAL_API_KEY=your_mistral_api_key_here
If you added the binaries directly to your projecdt or want to use other LLM providers than Open AI and Anthropic you will also need to add some dependencies specific to those vendors. Just follow the instructions below for your vendor(s) of choice.
OpenAI Compatible (GPT-4, GPT-5, etc.)
-
Required:
-
OPENAI_API_KEY: API key for OpenAI or compatible services (e.g., Azure OpenAI, etc.)
-
-
Optional:
-
OPENAI_BASE_URL: base URL of the OpenAI deployment (for Azure AI use{resource-name}.openai.azure.com/openai) -
OPENAI_COMPLETIONS_PATH: custom path for completions endpoint (default:/v1/completions) -
OPENAI_EMBEDDINGS_PATH: custom path for embeddings endpoint (default:/v1/embeddings)
-
Alternatively, configure via application.yml:
embabel:
agent:
platform:
models:
openai:
api-key: ${OPENAI_API_KEY:sk-dev-key} (1)
base-url: ${OPENAI_BASE_URL:} (2)
| 1 | API key with optional default for local development |
| 2 | Optional base URL override |
If you are not using the Embabel template projects you also need to add the embabel-agent-starter-openai starter.
Add this to your build system as follows:
- Maven (pom.xml)
-
<dependency> <groupId>com.embabel.agent</groupId> <artifactId>embabel-agent-starter-openai</artifactId> <version>${embabel-agent.version}</version> </dependency> - Gradle Kotlin DSL (build.gradle.kts)
-
dependencies { implementation("com.embabel.agent:embabel-agent-starter-openai:${embabel-agent.version}") } - Gradle Groovy DSL (build.gradle)
-
dependencies { implementation 'com.embabel.agent:embabel-agent-starter-openai:${embabel-agent.version}' }
OpenAi Custom
-
Required:
-
OPENAI_CUSTOM_API_KEY: API key for the OpenAI-compatible service
-
-
Optional:
-
OPENAI_CUSTOM_BASE_URL: base URL for the OpenAI-compatible API -
OPENAI_CUSTOM_MODELS: comma-separated list of custom model names to register (useful for OpenAI-compatible providers like Groq, Together AI, etc.) -
OPENAI_CUSTOM_COMPLETIONS_PATH: custom path for chat completions endpoint -
OPENAI_CUSTOM_EMBEDDINGS_PATH: custom path for embeddings endpoint
-
When using OPENAI_CUSTOM_MODELS, set EMBABEL_MODELS_DEFAULT_LLM to specify which model to use as the default.
Example for using Groq:
export OPENAI_CUSTOM_BASE_URL="https://api.groq.com/openai"
export OPENAI_CUSTOM_API_KEY="your-groq-api-key"
export OPENAI_CUSTOM_MODELS="llama-3.3-70b-versatile,mixtral-8x7b-32768"
export EMBABEL_MODELS_DEFAULT_LLM="llama-3.3-70b-versatile"
Alternatively, configure via application.yml:
embabel:
agent:
platform:
models:
openai:
custom:
api-key: ${OPENAI_CUSTOM_API_KEY:your-dev-key}
base-url: https://api.groq.com/openai
models: llama-3.3-70b-versatile,mixtral-8x7b-32768
For APIs with non-standard paths (e.g., Z.AI), use the completions path override:
export OPENAI_CUSTOM_BASE_URL="https://api.z.ai/api/coding/paas"
export OPENAI_CUSTOM_API_KEY="your-api-key"
export OPENAI_CUSTOM_COMPLETIONS_PATH="/v4/chat/completions"
export OPENAI_CUSTOM_MODELS="your-model-name"
You also need to add the embabel-agent-starter-openai-custom starter.
Add this to your build system as follows:
- Maven (pom.xml)
-
<dependency> <groupId>com.embabel.agent</groupId> <artifactId>embabel-agent-starter-openai-custom</artifactId> <version>${embabel-agent.version}</version> </dependency> - Gradle Kotlin DSL (build.gradle.kts)
-
dependencies { implementation("com.embabel.agent:embabel-agent-starter-openai-custom:${embabel-agent.version}") } - Gradle Groovy DSL (build.gradle)
-
dependencies { implementation 'com.embabel.agent:embabel-agent-starter-openai-custom:${embabel-agent.version}' }
Anthropic (Claude 3.x, etc.)
-
Required:
-
ANTHROPIC_API_KEY: API key for Anthropic services
-
-
Optional:
-
ANTHROPIC_BASE_URL: base URL for Anthropic API
-
Alternatively, configure via application.yml:
embabel:
agent:
platform:
models:
anthropic:
api-key: ${ANTHROPIC_API_KEY:sk-ant-dev-key}
base-url: ${ANTHROPIC_BASE_URL:}
If you are not using the Embabel template projects you also need to add the embabel-agent-starter-anthropic starter.
Add this to your build system as follows:
- Maven (pom.xml)
-
<dependency> <groupId>com.embabel.agent</groupId> <artifactId>embabel-agent-starter-anthropic</artifactId> <version>${embabel-agent.version}</version> </dependency> - Gradle Kotlin DSL (build.gradle.kts)
-
dependencies { implementation("com.embabel.agent:embabel-agent-starter-anthropic:${embabel-agent.version}") } - Gradle Groovy DSL (build.gradle)
-
dependencies { implementation 'com.embabel.agent:embabel-agent-starter-anthropic:${embabel-agent.version}' }
DeepSeek
-
Required:
-
DEEPSEEK_API_KEY: API key for DeepSeek services
-
-
Optional:
-
DEEPSEEK_BASE_URL: base URL for DeepSeek API (default:api.deepseek.com)
-
Alternatively, configure via application.yml:
embabel:
agent:
platform:
models:
deepseek:
api-key: ${DEEPSEEK_API_KEY:sk-dev-key}
base-url: ${DEEPSEEK_BASE_URL:}
You also need to add the embabel-agent-starter-deepseek starter.
Add this to your build system as follows:
- Maven (pom.xml)
-
<dependency> <groupId>com.embabel.agent</groupId> <artifactId>embabel-agent-starter-deepseek</artifactId> <version>${embabel-agent.version}</version> </dependency> - Gradle Kotlin DSL (build.gradle.kts)
-
dependencies { implementation("com.embabel.agent:embabel-agent-starter-deepseek:${embabel-agent.version}") } - Gradle Groovy DSL (build.gradle)
-
dependencies { implementation 'com.embabel.agent:embabel-agent-starter-deepseek:${embabel-agent.version}' }
Google Gemini (OpenAI Compatible)
Uses the OpenAI-compatible endpoint for Gemini models.
-
Required:
-
GEMINI_API_KEY: API key for Google Gemini services
-
-
Optional:
-
GEMINI_BASE_URL: base URL for Gemini API (default:generativelanguage.googleapis.com/v1beta/openai)
-
Alternatively, configure via application.yml:
embabel:
agent:
platform:
models:
gemini:
api-key: ${GEMINI_API_KEY:your-dev-key}
base-url: ${GEMINI_BASE_URL:}
You also need to add the embabel-agent-starter-gemini starter.
Add this to your build system as follows:
- Maven (pom.xml)
-
<dependency> <groupId>com.embabel.agent</groupId> <artifactId>embabel-agent-starter-gemini</artifactId> <version>${embabel-agent.version}</version> </dependency> - Gradle Kotlin DSL (build.gradle.kts)
-
dependencies { implementation("com.embabel.agent:embabel-agent-starter-gemini:${embabel-agent.version}") } - Gradle Groovy DSL (build.gradle)
-
dependencies { implementation 'com.embabel.agent:embabel-agent-starter-gemini:${embabel-agent.version}' }
Google GenAI (Native)
Uses the native Google GenAI SDK for direct access to Gemini models with full feature support including thinking mode.
-
Required (API Key authentication):
-
GOOGLE_API_KEY: API key for Google AI Studio
-
-
Required (Vertex AI authentication - alternative to API key):
-
GOOGLE_PROJECT_ID: Google Cloud project ID -
GOOGLE_LOCATION: Google Cloud region (e.g.,us-central1)
-
| Use API key authentication for Google AI Studio, or Vertex AI authentication for Google Cloud deployments. Vertex AI authentication requires Application Default Credentials (ADC) to be configured. |
Gemini 3 models are only available in the global location on Vertex AI.
To use Gemini 3 with Vertex AI, you must set GOOGLE_LOCATION=global.
|
To add Google GenAI support to your project add the embabel-agent-starter-google-genai starter.
Add this to your build system as follows:
- Maven (pom.xml)
-
<dependency> <groupId>com.embabel.agent</groupId> <artifactId>embabel-agent-starter-google-genai</artifactId> <version>${embabel-agent.version}</version> </dependency> - Gradle Kotlin DSL (build.gradle.kts)
-
dependencies { implementation("com.embabel.agent:embabel-agent-starter-google-genai:${embabel-agent.version}") } - Gradle Groovy DSL (build.gradle)
-
dependencies { implementation 'com.embabel.agent:embabel-agent-starter-google-genai:${embabel-agent.version}' }
Available LLM models include:
-
gemini-3.1-pro-preview- Latest Gemini 3.1 Pro preview with advanced reasoning -
gemini-3.1-pro-preview-customtools- Gemini 3.1 Pro optimized for custom tool usage -
gemini-3.1-flash-lite-preview- Lightweight and cost-effective latest generation model -
gemini-2.5-pro- High-performance model with thinking support -
gemini-2.5-flash- Best price-performance model -
gemini-2.5-flash-lite- Cost-effective high-throughput model -
gemini-2.0-flash- Fast and efficient -
gemini-2.0-flash-lite- Lightweight version
Available embedding models include:
-
gemini-embedding-001- Recommended embedding model (3072 dimensions)
Example configuration in application.yml:
embabel:
models:
default-llm: gemini-2.5-flash (1)
default-embedding-model: gemini-embedding-001 (2)
llms:
fast: gemini-2.5-flash
best: gemini-2.5-pro
reasoning: gemini-3.1-pro-preview
embedding-services:
default: gemini-embedding-001
agent:
platform:
models:
googlegenai: (3)
api-key: ${GOOGLE_API_KEY} (4)
# Or use Vertex AI authentication:
# project-id: ${GOOGLE_PROJECT_ID}
# location: ${GOOGLE_LOCATION}
max-attempts: 10
backoff-millis: 5000
| 1 | Set a Google GenAI model as the default LLM |
| 2 | Set a Google GenAI embedding model as the default embedding model |
| 3 | Google GenAI specific configuration |
| 4 | API key can be set here or via environment variable GOOGLE_API_KEY |
Mistral AI
-
Required:
-
MISTRAL_API_KEY: API key for Mistral AI services
-
-
Optional:
-
MISTRAL_BASE_URL: base URL for Mistral AI API (default:api.mistral.ai)
-
Alternatively, configure via application.yml:
embabel:
agent:
platform:
models:
mistralai:
api-key: ${MISTRAL_API_KEY:your-dev-key}
base-url: ${MISTRAL_BASE_URL:}
You also need to add the embabel-agent-starter-mistral-ai starter.
Add this to your build system as follows:
- Maven (pom.xml)
-
<dependency> <groupId>com.embabel.agent</groupId> <artifactId>embabel-agent-starter-mistral-ai</artifactId> <version>${embabel-agent.version}</version> </dependency> - Gradle Kotlin DSL (build.gradle.kts)
-
dependencies { implementation("com.embabel.agent:embabel-agent-starter-mistral-ai:${embabel-agent.version}") } - Gradle Groovy DSL (build.gradle)
-
dependencies { implementation 'com.embabel.agent:embabel-agent-starter-mistral-ai:${embabel-agent.version}' }
LM Studio
LM Studio is a desktop application that lets you easily discover, download, and run powerful LLMs on your own computer (Windows, Mac, Linux) for free, enabling offline use, local document Q&A, and even hosting an OpenAI-compatible API server for your projects, making advanced AI accessible without relying on cloud services. It supports formats like GGUF and offers privacy and control over your models.
The LM Studio Local Server allows you to run an LLM API server on localhost.
To add LM Studio support, add the embabel-agent-starter-lmstudio starter.
Add this to your build system as follows:
- Maven (pom.xml)
-
<dependency> <groupId>com.embabel.agent</groupId> <artifactId>embabel-agent-starter-lmstudio</artifactId> <version>${embabel-agent.version}</version> </dependency> - Gradle Kotlin DSL (build.gradle.kts)
-
dependencies { implementation("com.embabel.agent:embabel-agent-starter-lmstudio:${embabel-agent.version}") } - Gradle Groovy DSL (build.gradle)
-
dependencies { implementation 'com.embabel.agent:embabel-agent-starter-lmstudio:${embabel-agent.version}' }
Configure an LLM API on LM Studio by following these instructions.
Specify the example configuration in application.yml.
Below I have an open-ai llm and embedding model downloaded on my LLM studio and exposed via the LLM Server.
embabel:
agent:
platform:
autonomy:
agent-confidence-cut-off: 0.8
goal-confidence-cut-off: 0.8
models:
lmstudio:
base-url: http://127.0.0.1:1234
models:
default-llm: openai/gpt-oss-20b
default-embedding-model: text-embedding-nomic-embed-text-v1.5
Ollama
Ollama is an open source application that lets you easily discover, download, and run powerful LLMs on your own computer (Windows, Mac, Linux) for free, enabling offline use, local document Q&A, and even hosting an API server for your projects, making advanced AI accessible without relying on cloud services.
The Ollama application allows you to run an LLM API server on localhost. Exposing both its own Ollama API and an Open-AI-compatible API.
Get Ollama running locally by following these instructions.
To use the Ollama API with your agent, add the embabel-agent-starter-ollama starter.
Add this to your build system as follows:
- Maven (pom.xml)
-
<dependency> <groupId>com.embabel.agent</groupId> <artifactId>embabel-agent-starter-ollama</artifactId> <version>${embabel-agent.version}</version> </dependency> - Gradle Kotlin DSL (build.gradle.kts)
-
dependencies { implementation("com.embabel.agent:embabel-agent-starter-ollama:${embabel-agent.version}") } - Gradle Groovy DSL (build.gradle)
-
dependencies { implementation 'com.embabel.agent:embabel-agent-starter-ollama:${embabel-agent.version}' }
Specify the example configuration in application.yml. Embabel uses Spring AI configuration to configure the Ollama integration.
spring:
ai:
ollama:
# Not needed when using the default port
base-url: http://localhost:11434
embabel:
models:
defaultLlm: ministral-3:8b
default-embedding-model: qwen3-embedding
To instead use the Open-AI-compatible API with your agent, add the embabel-agent-starter-openai-custom starter.
Add this to your build system as follows:
- Maven (pom.xml)
-
<dependency> <groupId>com.embabel.agent</groupId> <artifactId>embabel-agent-starter-openai-custom</artifactId> <version>${embabel-agent.version}</version> </dependency> - Gradle Kotlin DSL (build.gradle.kts)
-
dependencies { implementation("com.embabel.agent:embabel-agent-starter-openai-custom:${embabel-agent.version}") } - Gradle Groovy DSL (build.gradle)
-
dependencies { implementation 'com.embabel.agent:embabel-agent-starter-openai-custom:${embabel-agent.version}' }
Specify the example configuration in application.yml. Embabel uses Spring AI configuration to configure the Ollama integration.
embabel:
agent:
platform:
models:
openai:
custom:
api-key: not-set # Property needed but value not used by Ollama
base-url: http://localhost:11434
models: ministral-3:8b,qwen3-embedding
models:
defaultLlm: ministral-3:8b
default-embedding-model: qwen3-embedding
2.3. Getting Embabel Running
2.3.1. Running the Examples
The quickest way to get started with Embabel is to run the examples:
# Clone and run examples
git clone https://github.com/embabel/embabel-agent-examples
cd embabel-agent-examples/scripts/java
./shell.sh
Choose the java or kotlin scripts directory depending on your preference.
|
2.3.2. Prerequisites
-
Java 21+
-
API Key from OpenAI, Anthropic, or Google
-
Maven 3.9+ (optional)
Set your API keys:
export OPENAI_API_KEY="your_openai_key"
export ANTHROPIC_API_KEY="your_anthropic_key"
export GOOGLE_API_KEY="your_google_api_key"
For Google GenAI, you can use either GOOGLE_API_KEY (Google AI Studio) or Vertex AI authentication with GOOGLE_PROJECT_ID and GOOGLE_LOCATION.
|
2.3.3. Using the Shell
Spring Shell is an easy way to interact with the Embabel agent framework, especially during development.
Type help to see available commands, or use execute / x to run an agent:
execute "Lynda is a Scorpio, find news for her" -p -r
The -p and -r flags log prompts and LLM responses respectively; omit them for quiet output.
Use chat for an interactive conversation, and choose-goal to inspect how Embabel ranks goals without running anything.
For a full description of every command, flags, tab completion, and history shortcuts, see Embabel Shell.
2.3.4. Example Commands
Try these commands in the shell:
# Simple horoscope agent execute "My name is Sarah and I'm a Leo" # Research with web tools (requires Docker Desktop with MCP extension) execute "research the recent australian federal election. what is the position of the Greens party?" # Fact checking x "fact check the following: holden cars are still made in australia"
2.3.5. Implementing Your Own Shell Commands
You can add custom shell commands to invoke specific agents directly during development. See Implementing Custom Shell Commands for a full example and explanation.
2.4. Adding a Little AI to Your Application
Before we get into the magic of full-blown Embabel agents, let’s see how easy it is to add a little AI to your application using the Embabel framework. Sometimes this is all you need.
The simplest way to use Embabel is to inject an OperationContext and use its AI capabilities directly.
This approach is consistent with standard Spring dependency injection patterns.
- Java
-
package com.embabel.example.injection; import com.embabel.agent.api.common.OperationContext; import com.embabel.common.ai.model.LlmOptions; import org.springframework.stereotype.Component; /** * Demonstrate the simplest use of Embabel's AI capabilities, * injecting an AI helper into a Spring component. * The jokes will be terrible, but don't blame Embabel, blame the LLM. */ @Component public record InjectedComponent(Ai ai) { public record Joke(String leadup, String punchline) { } public String tellJokeAbout(String topic) { return ai .withDefaultLlm() .generateText("Tell me a joke about " + topic); } public Joke createJokeObjectAbout(String topic1, String topic2, String voice) { return ai .withLlm(LlmOptions.withDefaultLlm().withTemperature(.8)) .createObject(""" Tell me a joke about %s and %s. The voice of the joke should be %s. The joke should have a leadup and a punchline. """.formatted(topic1, topic2, voice), Joke.class); } } - Kotlin
-
package com.embabel.example.injection import com.embabel.agent.api.common.OperationContext import com.embabel.common.ai.model.LlmOptions import org.springframework.stereotype.Component /** * Demonstrate the simplest use of Embabel's AI capabilities, * injecting an AI helper into a Spring component. * The jokes will be terrible, but don't blame Embabel, blame the LLM. */ @Component class InjectedComponent(private val ai: Ai) { data class Joke(val leadup: String, val punchline: String) fun tellJokeAbout(topic: String): String { return ai .withDefaultLlm() .generateText("Tell me a joke about $topic") } fun createJokeObjectAbout(topic1: String, topic2: String, voice: String): Joke { return ai .withLlm(LlmOptions.withDefaultLlm().withTemperature(.8)) .createObject(""" Tell me a joke about $topic1 and $topic2. The voice of the joke should be $voice. The joke should have a leadup and a punchline. """, Joke::class.java) } }
This example demonstrates several key aspects of Embabel’s design philosophy:
-
Standard Spring Integration: The
Aiobject is injected like any other Spring dependency using constructor injection -
Simple API: Access AI capabilities through the
Aiinterface directly orOperationContext.ai(), which can also be injected in the same way -
Flexible Configuration: Configure LLM options like temperature on a per-call basis
-
Type Safety: Generate structured objects directly with
createObject()method -
Consistent Patterns: Works exactly like you’d expect any Spring component to work
The Ai type provides access to all of Embabel’s AI capabilities without requiring a full agent setup, making it perfect for adding AI features to existing applications incrementally.
The Ai and OperationContext` APIs are used throughout Embabel applications, as a convenient gateway to key AI and other functionality.
|
2.5. Writing Your First Agent
The easiest way to create your first agent is to use the Java or Kotlin template repositories.
2.5.1. Example: WriteAndReviewAgent
The template includes a WriteAndReviewAgent that demonstrates key concepts:
- Java
-
@Agent(description = "Agent that writes and reviews stories") public class WriteAndReviewAgent { @Action public Story writeStory(UserInput userInput, OperationContext context) { return context.ai() .withAutoLlm() .createObject(""" You are a creative writer who aims to delight and surprise. Write a story about %s """.formatted(userInput.getContent()), Story.class); } @AchievesGoal(description = "Review a story") @Action public ReviewedStory reviewStory(Story story, OperationContext context) { return context.ai() .withLlmByRole("reviewer") .createObject(""" You are a meticulous editor. Carefully review this story: %s """.formatted(story.text), ReviewedStory.class); } } - Kotlin
-
@Agent(description = "Agent that writes and reviews stories") class WriteAndReviewAgent { @Action fun writeStory(userInput: UserInput, context: OperationContext): Story { return context.ai() .withAutoLlm() .createObject(""" You are a creative writer who aims to delight and surprise. Write a story about ${userInput.content} """, Story::class.java) } @AchievesGoal(description = "Review a story") @Action fun reviewStory(story: Story, context: OperationContext): ReviewedStory { return context.ai() .withLlmByRole("reviewer") .createObject(""" You are a meticulous editor. Carefully review this story: ${story.text} """, ReviewedStory::class.java) } }
2.5.2. Key Concepts Demonstrated
Multiple LLMs with Different Configurations:
-
Writer LLM uses high temperature (0.8) for creativity
-
Reviewer LLM uses low temperature (0.2) for analytical review
-
Different personas guide the model behavior
Actions and Goals:
-
@Actionmethods are the steps the agent can take -
@AchievesGoalmarks the final action that completes the agent’s work
Domain Objects:
-
StoryandReviewedStoryare strongly-typed domain objects -
Help structure the interaction between actions
2.5.3. Running Your Agent
Set your API keys and run the shell:
export OPENAI_API_KEY="your_key_here"
./scripts/shell.sh
In the shell, try:
x "Tell me a story about a robot learning to paint"
The agent will:
-
Generate a creative story using the writer LLM
-
Review and improve it using the reviewer LLM
-
Return the final reviewed story
2.5.4. Next Steps
-
Explore the examples repository for more complex agents
-
Read the Reference Documentation for detailed API information
-
Try building your own domain-specific agents
3. Embabel Shell
The easiest way to get started with Embabel is via Spring Shell.
3.1. How to Use the Shell
The Embabel Shell is built on Spring Shell and provides an interactive command-line interface for running and developing agents. It is the fastest way to try agents, iterate on prompts, and observe agent behaviour in detail.
3.1.1. Starting the Shell
With the embabel-agent-starter-shell dependency and API keys configured, start your application normally.
The shell prompt appears automatically:
shell:>
If you are using the Embabel example or template projects, use the provided convenience script:
./scripts/shell.sh
3.1.2. Navigating the Shell
Type help to list all available commands with a short description of each:
shell:> help
Tab completion is supported for command names and, where applicable, for option values.
Press <Tab> after typing a partial command or flag to see available completions.
The shell maintains a persistent command history across restarts.
Use the up/down arrow keys to navigate previous commands, or type !! to repeat the last command — especially handy when iterating on an agent prompt:
shell:> !!
3.1.3. How User Input Reaches an Agent
When you run execute "some text", the shell wraps the quoted string in a UserInput object and places it on the agent process blackboard.
Agents declare a dependency on UserInput by accepting it as a parameter in their first @Action method.
Embabel’s planner sees that UserInput is available and selects the appropriate action automatically.
This is the same mechanism used in web controllers and webhook handlers — only the source of UserInput changes (shell vs. HTTP request vs. event payload).
See Invoking Embabel Agents for programmatic invocation patterns.
3.1.4. Logging Verbosity
The -p and -r flags on execute control what gets logged during a run:
| Flag | Effect |
|---|---|
|
Log LLM prompts sent by the agent |
|
Log raw LLM responses received by the agent |
Omit both flags for quiet output showing only the final result. Use both together for maximum visibility when debugging a misbehaving agent.
3.2. Shell Commands
3.2.1. Agent Execution Commands
execute (x)
Run the most appropriate agent for the given natural-language input. Embabel uses Autonomy to rank all registered agents and selects the best match.
execute "Lynda is a Scorpio, find news for her" # Shorthand alias x "Lynda is a Scorpio, find news for her"
| Option | Description |
|---|---|
|
Log LLM prompts during execution |
|
Log raw LLM responses during execution |
|
Open mode: select the best goal across all agents, then assemble a dynamic agent from any available actions to achieve it. Without this flag, closed mode is used: a single agent is selected and runs in isolation. |
|
Per-execution tool call context entries, merged with any persistent context set via |
Example combining flags:
# Verbose closed-mode run x "fact check: the Eiffel Tower is in Berlin" -p -r # Open mode with prompt logging x "Research the latest Go release" -o -p # Per-execution context override x "Find news for Alice" -c "tenantId=beta,correlationId=req-456"
chat
Start an interactive back-and-forth conversation with the most appropriate agent. The agent responds to each message in turn, maintaining state across the session.
shell:> chat chat:> What does the document say about taxes? chat:> Summarise that in three bullet points. chat:> exit
Type exit to end the chat session and return to the main shell prompt.
choose-goal
Use the LLM to rank all available goals across all agents against the provided input, and display the rankings without executing anything. Useful for understanding which goal Embabel would select for a given input, and for tuning agent descriptions.
choose-goal "Find a horoscope for Alice who is a Scorpio"
The output shows each candidate goal, its score, and the agent it belongs to.
If the top-ranked goal is not what you expected, revisit the description attribute on the relevant @AchievesGoal or @Agent annotation.
See Dynamic Agent and Goal Selection with Autonomy for the confidence threshold configuration that controls when a goal is considered a strong enough match to execute.
3.2.2. Tool Call Context Commands
The shell supports setting out-of-band metadata that is passed to all tools during agent execution. This is the shell interface for ToolCallContext.
set-context (sc)
Set persistent tool call context as comma-separated key=value pairs.
This context is passed to every subsequent execute / x invocation until cleared.
# Set persistent context set-context tenantId=acme,authToken=bearer-xyz123 # Shorthand alias sc tenantId=acme,authToken=bearer-xyz123 # Clear persistent context set-context clear
show-context
Display the current persistent tool call context.
shell:> show-context
Tool call context: {tenantId=acme, authToken=bearer-xyz123}
Per-Execution Context Override
The execute command accepts a -c / --context flag for one-off context entries.
These are merged with the persistent context; per-execution entries win on conflict.
# Persistent context: tenantId=acme # Per-execution override adds correlationId and could override tenantId x "Find news for Alice" -c "correlationId=req-456,tenantId=beta"
In this example the effective context for that single execution is {tenantId=beta, authToken=bearer-xyz123, correlationId=req-456}.
The persistent context remains {tenantId=acme, authToken=bearer-xyz123} for future invocations.
3.2.3. Implementing Custom Shell Commands
During development you may want to add your own shell commands to invoke specific agents or flows directly, bypassing the natural-language routing of execute.
Because the Embabel Shell is a standard Spring Shell application, any @ShellComponent bean is discovered and registered automatically by Spring.
Inject AgentPlatform and use AgentInvocation to call agents with strong typing:
- Java
-
@ShellComponent public record SupportAgentShellCommands( AgentPlatform agentPlatform ) { @ShellMethod("Get bank support for a customer query") public String bankSupport( @ShellOption(value = "id", help = "customer id", defaultValue = "123") Long id, @ShellOption(value = "query", help = "customer query", defaultValue = "What's my balance, including pending amounts?") String query ) { var supportInput = new SupportInput(id, query); System.out.println("Support input: " + supportInput); var invocation = AgentInvocation .builder(agentPlatform) .options(ProcessOptions.builder().verbosity(v -> v.showPrompts(true)).build()) .build(SupportOutput.class); return invocation.invoke(supportInput).toString(); } } - Kotlin
-
@ShellComponent class SupportAgentShellCommands( private val agentPlatform: AgentPlatform ) { @ShellMethod("Get bank support for a customer query") fun bankSupport( @ShellOption(value = ["id"], help = "customer id", defaultValue = "123") id: Long, @ShellOption(value = ["query"], help = "customer query", defaultValue = "What's my balance, including pending amounts?") query: String ): String { val supportInput = SupportInput(id, query) println("Support input: $supportInput") val invocation = AgentInvocation .builder(agentPlatform) .options(ProcessOptions.builder().verbosity { it.showPrompts(true) }.build()) .build(SupportOutput::class.java) return invocation.invoke(supportInput).toString() } }
Custom shell commands are particularly useful when you want to pre-populate inputs with test data or invoke a specific agent directly rather than relying on Autonomy’s natural-language selection.
For full AgentInvocation API details see Invoking Embabel Agents.
|
3.3. Embabel Modules
Embabel spans multiple modules, in this and other repositories in the embabel organization.
The status of these modules varies. There are three statuses:
-
Stable: these modules are considered production ready. We strive to avoid breaking changes.
-
Incubating: these modules are under active development and may have breaking changes in minor releases. However, they are considered generally usable and can be expected to graduate to stable. Use with caution.
-
Experimental: these modules are early stage and may have breaking changes in any release. They are not recommended for production use. These modules may be removed without replacement and there is no guarantee of them graduating to a more stable status.
Of course, contributions are welcome to all modules!
3.3.1. Module Directory
The following are modules intended for direct use (versus supporting infrastructure).
Core Modules
| Name | Location | Purpose | Notes | Status |
|---|---|---|---|---|
|
This repo |
Core API |
Main programming interface for building agents |
Stable |
|
This repo |
Domain types and entities |
Shared domain model |
Incubating |
Feature Modules
| Name | Location | Purpose | Notes | Status |
|---|---|---|---|---|
|
This repo |
Agent-to-Agent protocol support |
Google A2A protocol implementation |
Incubating |
|
This repo |
Coding domain library |
Code analysis and generation utilities |
Stable |
|
This repo |
Discord bot integration |
Build agents as Discord bots |
Experimental |
|
This repo |
Agent evaluation framework |
Assess agent performance on tasks |
Experimental |
|
This repo |
MCP server support |
Export agents as MCP servers |
Stable |
|
This repo |
OpenAI-specific utilities |
Structured outputs, response format |
Stable |
|
This repo |
Local ONNX Runtime inference |
Local embedding models via ONNX Runtime. Default: |
Incubating |
|
This repo |
Remote action support |
Execute actions on remote systems, enabling dynamic registration to extend the capabilities of an Embabel server |
Experimental |
|
This repo |
Command-line interface |
Interactive shell for agent development |
Stable |
|
This repo |
Support for emerging Agent Skills standard |
Composable agent skills |
Experimental |
|
This repo |
Serializable action and goal definitions |
Enables agents to be defined in YML or otherwise persisted in a serialized format |
Experimental |
RAG and Context Engineering Modules
| Name | Location | Purpose | Notes | Status |
|---|---|---|---|---|
|
This repo |
Core RAG abstractions |
Base interfaces for RAG, encompassing programming model ( |
Stable |
|
This repo |
Lucene RAG store |
Local storage with Apache Lucene supporting vector and text search |
Stable |
|
This repo |
Apache Tika integration |
Document parsing (Markdown, PDF, Word, etc.) |
Incubating |
|
|
Neo4j graph RAG |
RAG store for Neo4j graph database |
Incubating |
|
|
PostgreSQL pgvector RAG |
RAG store for PostgreSQL with pgvector extension supporting hybrid search (vector, full-text, fuzzy) |
Incubating |
|
|
Support for Domain Oriented Context Engineering |
Sophisticated pipeline for context engineering and integration with enterprise data. Incorporates proposition extraction and projection into knowledge graphs, memory and experimental representations. |
Incubating |
Spring Boot Starters
| Name | Location | Purpose | Notes | Status |
|---|---|---|---|---|
|
This repo |
Base starter |
Core dependencies only (no LLM provider) |
Stable |
|
This repo |
Anthropic starter |
Quick start with Claude |
Stable |
|
This repo |
OpenAI starter |
Quick start with GPT |
Stable |
|
This repo |
Ollama starter |
Quick start with local Ollama |
Stable |
|
This repo |
ONNX starter |
Add local ONNX embedding models |
Incubating |
|
This repo |
Shell starter |
Add interactive shell for development |
Stable |
|
This repo |
A2A starter |
Add A2A server support |
Incubating |
|
This repo |
MCP server starter |
Add MCP server support |
Stable |
|
This repo |
Bedrock starter |
Quick start with AWS Bedrock |
Stable |
|
This repo |
DeepSeek starter |
Quick start with DeepSeek |
Stable |
|
This repo |
Gemini starter |
Quick start with Vertex AI |
Stable |
|
This repo |
Google GenAI starter |
Quick start with AI Studio |
Incubating |
|
This repo |
LM Studio starter |
Quick start with LM Studio |
Incubating |
|
This repo |
Mistral AI starter |
Quick start with Mistral |
Stable |
|
This repo |
Docker Models starter |
Quick start with Docker Desktop AI |
Stable |
|
This repo |
Custom OpenAI starter |
Quick start with OpenRouter, etc. |
Stable |
3.3.2. Experimental APIs
While the status of modules may change over time, any module may contain clearly identified experimental functionality. This enables us to innovate in the open without excessive build complexity.
Please try and provide feedback on this functionality, but don’t rely on it and be aware that it may change without notice.
Any type or method annotated with the @ApiStatus.Experimental annotation is not guaranteed to be stable.
|
4. Reference
4.1. Invoking an Agent
Agents can be invoked programmatically or via user input.
See Invoking Embabel Agents for details on programmatic invocation. Programmatic invocation typically involves structured types other than user input.
In the case of user input, an LLM will choose the appropriate agent via the Autonomy class.
Behavior varies depending on configuration:
-
In closed mode, the LLM will select the agent based on the user input and the available agents in the system.
-
In open mode, the LLM will select the goal based on the user input and then assemble an agent that can achieve that goal from the present world state.
4.2. Agent Process Flow
When an agent is invoked, Embabel creates an AgentProcess with a unique identifier that manages the complete execution lifecycle.
4.2.1. AgentProcess Lifecycle
An AgentProcess maintains state throughout its execution and can transition between various states:
Process States:
-
NOT_STARTED: The process has not started yet -
RUNNING: The process is executing without any known problems -
COMPLETED: The process has completed successfully -
FAILED: The process has failed and cannot continue -
TERMINATED: The process was killed by an early termination policy -
KILLED: The process was killed by the user or platform -
STUCK: The process cannot formulate a plan to progress (may be temporary) -
WAITING: The process is waiting for user input or external event -
PAUSED: The process has paused due to scheduling policy
Process Execution Methods:
-
tick(): Perform the next single step and return when an action completes -
run(): Execute the process as far as possible until completion, failure, or a waiting state
These methods are not directly called by user code, but are managed by the framework to control execution flow.
Each AgentProcess maintains:
-
Unique ID: Persistent identifier for tracking and reference
-
History: Record of all executed actions with timing information
-
Goal: The objective the process is trying to achieve
-
Failure Info: Details about any failure that occurred
-
Parent ID: Reference to parent process for nested executions
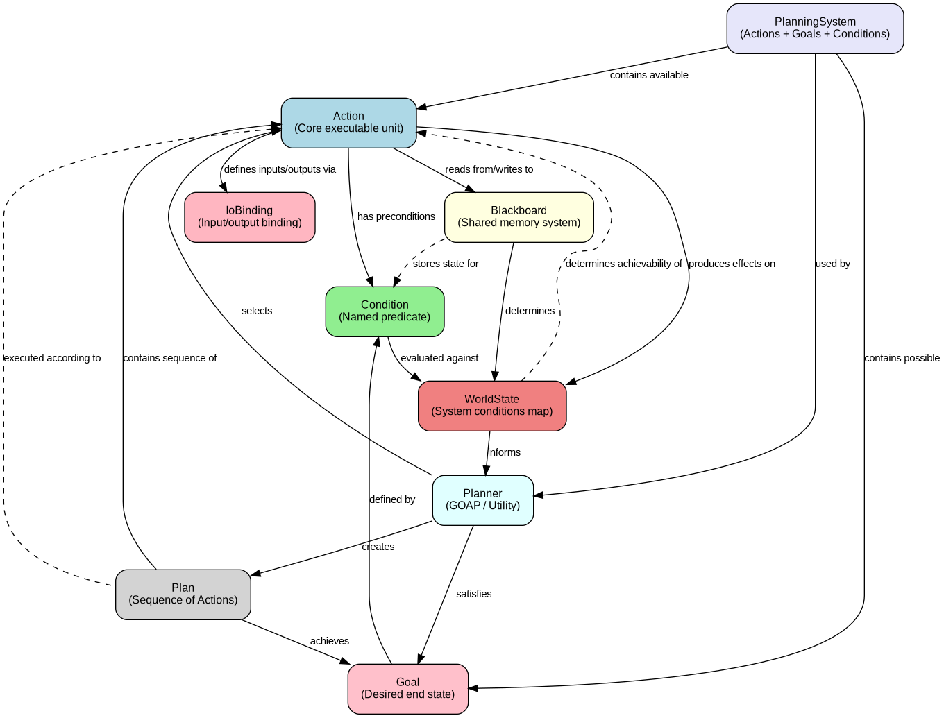
4.2.2. Planning
Planning occurs after each action execution using Goal-Oriented Action Planning (GOAP). The planning process:
-
Analyze Current State: Examine the current blackboard contents and world state
-
Identify Available Actions: Find all actions that can be executed based on their preconditions
-
Search for Action Sequences: Use A* algorithm to find optimal paths to achieve the goal
-
Select Optimal Plan: Choose the best action sequence based on cost and success probability
-
Execute Next Action: Run the first action in the plan and replan
This creates a dynamic OODA loop (Observe-Orient-Decide-Act): - Observe: Check current blackboard state and action results - Orient: Understand what has changed since the last planning cycle - Decide: Formulate or update the plan based on new information - Act: Execute the next planned action
The replanning approach allows agents to:
-
Adapt to unexpected action results
-
Handle dynamic environments where conditions change
-
Recover from partial failures
-
Take advantage of new opportunities that arise
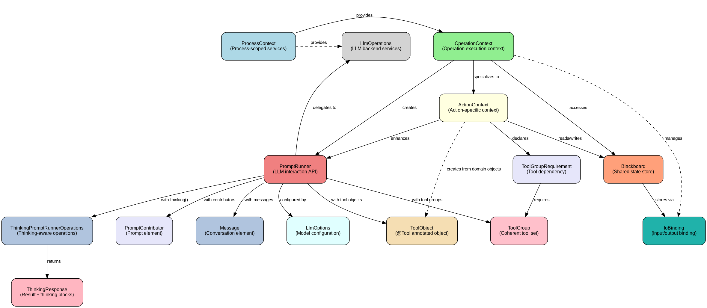
4.2.3. Blackboard
The Blackboard serves as the shared memory system that maintains state throughout the agent process execution. It implements the Blackboard architectural pattern, a knowledge-based system approach.
Most of the time, user code doesn’t need to interact with the blackboard directly, as it is managed by the framework. For example, action inputs come from the blackboard, and action outputs are automatically added to the blackboard, and conditions are evaluated based on its contents.
Key Characteristics:
-
Central Repository: Stores all domain objects, intermediate results, and process state
-
Type-Based Access: Objects are indexed and retrieved by their types
-
Ordered Storage: Objects maintain the order they were added, with latest being default
-
Immutable Objects: Once added, objects cannot be modified (new versions can be added)
-
Condition Tracking: Maintains boolean conditions used by the planning system
Core Operations:
- Java
-
// Add objects to blackboard (1) blackboard.add(person); blackboard.set("result", analysis); // Retrieve objects by type Person person = blackboard.last(Person.class); List<Person> allPersons = blackboard.all(Person.class); // Check conditions blackboard.setCondition("userVerified", true); boolean verified = blackboard.getCondition("userVerified"); (2) // Hide an object blackboard.hide(somethingWeDontWantToPlanOnLater); (3) - Kotlin
-
// Add objects to blackboard (1) blackboard += person blackboard["result"] = analysis // Retrieve objects by type val person = blackboard.last<Person>() val allPersons = blackboard.all<Person>() // Check conditions blackboard.setCondition("userVerified", true) val verified = blackboard.getCondition("userVerified") (2) // Hide an object blackboard.hide(somethingWeDontWantToPlanOnLater) (3)
| 1 | Adding Objects: Objects are added to the blackboard automatically when returned from action methods, so you don’t typically need to call this API.
They can also be added manually using the += operator (Kotlin only) or add/set method with an optional key. |
| 2 | Conditions: Conditions are normally calculated in @Condition methods, so you don’t usually need to check or set them via the API. |
| 3 | Hiding Objects: Prevents an object from being considered in future planning cycles. For example, the object might be a command that we have handled. It will remain in the blackboard history but will not be available to planning or via the Blackboard API. |
Data Flow:
-
Input Processing: Initial user input is added to the blackboard
-
Action Execution: Each action reads inputs from blackboard and adds results
-
State Evolution: Blackboard accumulates objects representing the evolving state
-
Planning Input: Current blackboard state informs the next planning cycle
-
Result Extraction: Final results are retrieved from blackboard upon completion
The blackboard enables:
-
Loose Coupling: Actions don’t need direct references to each other
-
Flexible Data Flow: Actions can consume any available data of the right type
-
State Persistence: Complete execution history is maintained
-
Debugging Support: Full visibility into state evolution for troubleshooting
4.2.4. Binding
By default, items in the blackboard are matched by type. When there are multiple candidates of the same type, the most recently added one is provided. It is also possible to assign a specific name to blackboard items.
An example of explicit binding in an action method:
- Java
-
@Action public Person extractPerson(UserInput userInput, OperationContext context) { PersonImpl maybeAPerson = context.promptRunner().withLlm(LlmOptions.fromModel(OpenAiModels.GPT_41)).createObjectIfPossible( """ Create a person from this user input, extracting their name: %s""".formatted(userInput.getContent()), PersonImpl.class ); if (maybeAPerson != null) { context.bind("user", maybeAPerson); (1) } return maybeAPerson; } - Kotlin
-
@Action fun extractPerson(userInput: UserInput, context: OperationContext): Person? { val maybeAPerson = context.promptRunner().withLlm(LlmOptions.fromModel(OpenAiModels.GPT_41)).createObjectIfPossible( """ Create a person from this user input, extracting their name: ${userInput.content} """.trimIndent(), PersonImpl::class.java ) if (maybeAPerson != null) { context.bind("user", maybeAPerson) (1) } return maybeAPerson }
| 1 | Explicit binding to the blackboard. Not usually necessary as action method return values are automatically bound. |
The following example requires a Thing named thingOne to be present in the blackboard:
- Java
-
@Action public Whatever doWithThing( @RequireNameMatch Thing thingOne) { (1) - Kotlin
-
@Action fun doWithThing( @RequireNameMatch thingOne: Thing): Whatever { (1)
| 1 | The @RequireNameMatch annotation on the parameter specifies that the parameter should be matched by both type and name.
Multiple parameters can be so annotated. |
The following example uses @Action.outputBinding to cause a thingOne to be bound in the blackboard, satisfying the previous example:
- Java
-
@Action(outputBinding = "thingOne") public Thing bindThing1() { ... - Kotlin
-
@Action(outputBinding = "thingOne") fun bindThing1(): Thing { ...
| When routing flows by type, the name is not important, but for reference the default name is 'it'. |
4.2.5. Context
Embabel offers a way to store longer term state: the com.embabel.agent.core.Context.
While a blackboard is tied to a specific agent process, a context can persist across multiple processes.
Contexts are identified by a unique contextId string.
When starting an agent process, you can specify a contextId in the ProcessOptions.
This will populate that process’s blackboard with any data stored in the specified context.
Context persistence is dependent on the implementation of com.embabel.agent.spi.ContextRepository.
The default implementation works only in memory, so does not survive server restarts.
|
4.4. Domain Objects
Domain objects in Embabel are not just strongly-typed data structures - they are real objects with behavior that can be selectively exposed to LLMs and used in agent actions.
4.4.1. Objects with Behavior
Unlike simple structs or DTOs, Embabel domain objects can encapsulate business logic and expose it to LLMs through the @Tool annotation.
For example:
- Java
-
@Entity public class Customer { private String name; private LoyaltyLevel loyaltyLevel; private List<Order> orders; @Tool(description = "Calculate the customer's loyalty discount percentage") (1) public BigDecimal getLoyaltyDiscount() { return loyaltyLevel.calculateDiscount(orders.size()); } @Tool(description = "Check if customer is eligible for premium service") public boolean isPremiumEligible() { return orders.stream() .mapToDouble(Order::getTotal) .sum() > 1000.0; } public void updateLoyaltyLevel() { (2) // Internal business logic } } - Kotlin
-
@Entity class Customer( private val name: String, private val loyaltyLevel: LoyaltyLevel, private val orders: List<Order> ) { @Tool(description = "Calculate the customer's loyalty discount percentage") (1) fun getLoyaltyDiscount(): BigDecimal { return loyaltyLevel.calculateDiscount(orders.size) } @Tool(description = "Check if customer is eligible for premium service") fun isPremiumEligible(): Boolean { return orders.sumOf { it.total } > 1000.0 } fun updateLoyaltyLevel() { (2) // Internal business logic } }
| 1 | The @Tool annotation exposes this method to LLMs when the object is added via PrompRunner.withToolObject(). |
| 2 | Unannotated methods such as updateLoyaltyLevel are never exposed to LLMs, regardless of their visibility level.
This ensures that tool exposure is safe, explicit and controlled. |
4.4.2. Selective Tool Exposure
The @Tool annotation allows you to selectively expose domain object methods to LLMs.
For example:
-
Business Logic: Expose methods that provide safely invocable business value to the LLM
-
Calculated Properties: Methods that compute derived values. This can help LLMs with calculations they might otherwise get wrong.
-
Business Rules: Methods that implement domain-specific rules
| Always keep internal implementation details hidden, and think carefully before exposing methods that mutate state or have side effects. |
4.4.3. Use of Domain Objects in Actions
Domain objects can be used naturally in action methods, combining LLM interactions with traditional object-oriented programming. The availability of the domain object instances also drives Embabel planning.
- Java
-
@Action public Recommendation generateRecommendation(Customer customer, OperationContext context) { var prompt = String.format( "Generate a personalized recommendation for %s based on their profile", customer.getName() ); return context.ai() .withToolObject(customer) (1) .withDefaultLlm() .createObject(prompt, Recommendation.class); } - Kotlin
-
@Action fun generateRecommendation(customer: Customer, context: OperationContext): Recommendation { val prompt = "Generate a personalized recommendation for ${customer.name} based on their profile" return context.ai() .withToolObject(customer) (1) .withDefaultLlm() .createObject(prompt, Recommendation::class.java) }
| 1 | The Customer domain object is provided as a tool object, allowing the LLM to call its @Tool methods.
The LLM has access to customer.getLoyaltyDiscount() and customer.isPremiumEligible(). |
Domain object methods, even if annotated, will not be exposed to LLMs unless explicitly added via withToolObject().
|
4.4.4. Domain Understanding is Critical
As outlined in Context Engineering Needs Domain Understanding, Rod Johnson’s blog introducing DICE (Domain-Integrated Context Engineering), domain understanding is fundamental to effective context engineering. Domain objects serve as the bridge between:
-
Business Domain: Real-world entities and their relationships
-
Agent Behavior: How LLMs understand and interact with the domain
-
Code Actions: Traditional programming logic that operates on domain objects
4.4.5. Benefits
-
Rich Context: LLMs receive both data structure and behavioral context
-
Encapsulation: Business logic stays within domain objects where it belongs
-
Reusability: Domain objects can be used across multiple agents
-
Testability: Domain logic can be unit tested independently
-
Evolution: Adding new tools to domain objects extends agent capabilities
This approach ensures that agents work with meaningful business entities rather than generic data structures, leading to more natural and effective AI interactions.
4.5. Configuration
4.5.1. Enabling Embabel
Annotate your Spring Boot application class to get agentic behavior.
Example:
- Java
-
@SpringBootApplication public class MyAgentApplication { public static void main(String[] args) { SpringApplication.run(MyAgentApplication.class, args); } } - Kotlin
-
@SpringBootApplication class MyAgentApplication fun main(args: Array<String>) { runApplication<MyAgentApplication>(*args) }
This is a normal Spring Boot application class. You can add other Spring Boot annotations as needed.
You also need to add the dependency and configuration for your LLM provider(s) of choice.
4.5.2. Configuration Properties
The following table lists all available configuration properties in Embabel Agent Platform.
Properties are organized by their configuration prefix and include default values where applicable.
They can be set via application.properties, application.yml, profile-specific configuration files or environment variables, as per standard Spring configuration practices.
Setting default LLM and roles
From ConfigurableModelProviderProperties - configuration for default LLMs and role-based model selection.
| Property | Type | Default | Description |
|---|---|---|---|
|
String |
|
Default LLM name. It’s good practice to override this in configuration. |
|
String |
|
Default embedding model name. Need not be set, in which case it defaults to null. |
|
Map<String, String> |
|
Map of role to LLM name. Each entry will require an LLM to be registered with the same name. May not include the default LLM. |
|
Map<String, String> |
|
Map of role to embedding service name. Does not need to include the default embedding service. You can create as many roles as you wish. |
Role-based model selection allows you to assign specific LLMs or embedding services to different roles within your application. For example:
embabel:
models:
default-llm: gpt-4o-mini
default-embedding-model: text-embedding-3-small
llms:
cheapest: gpt-4o-mini
best: gpt-4o
reasoning: o1-preview
embedding-services:
fast: text-embedding-3-small
accurate: text-embedding-3-large
It’s good practice to decouple your code from specific models in this way.
Platform Configuration
From AgentPlatformProperties - unified configuration for all agent platform properties.
| Property | Type | Default | Description |
|---|---|---|---|
|
String |
|
Core platform identity name |
|
String |
|
Platform description |
Logging Personality
Configuration for agent logging output style and theming.
| Property | Type | Default | Description |
|---|---|---|---|
|
String |
(none) |
Themed logging messages to add personality to agent output |
| Value | Description |
|---|---|
|
Star Wars themed logging messages |
|
Severance themed logging messages. Praise Kier |
|
Colossus: The Forbin Project themed messages |
|
Hitchhiker’s Guide to the Galaxy themed messages |
|
Monty Python themed logging messages |
embabel:
agent:
logging:
personality: hitchhiker
Agent Scanning
From AgentPlatformProperties.ScanningConfig - configures scanning of the classpath for agents.
| Property | Type | Default | Description |
|---|---|---|---|
|
Boolean |
|
Whether to auto register beans with @Agent and @Agentic annotation |
|
Boolean |
|
Whether to auto register as agents Spring beans of type |
Ranking Configuration
From AgentPlatformProperties.RankingConfig - configures ranking of agents and goals based on user input when the platform should choose the agent or goal.
| Property | Type | Default | Description |
|---|---|---|---|
|
String |
|
Name of the LLM to use for ranking, or null to use auto selection |
|
Int |
|
Maximum number of attempts to retry ranking |
|
Long |
|
Initial backoff time in milliseconds |
|
Double |
|
Multiplier for backoff time |
|
Long |
|
Maximum backoff time in milliseconds |
LLM Operations
From AgentPlatformProperties.LlmOperationsConfig - configuration for LLM operations including prompts and data binding.
| Property | Type | Default | Description |
|---|---|---|---|
|
String |
|
Template for "maybe" prompt, enabling failure result when LLM lacks information |
|
Boolean |
|
Whether to generate examples by default |
|
Int |
|
Maximum retry attempts for data binding |
|
Long |
|
Fixed backoff time in milliseconds between retries |
Tool Loop
From ToolLoopConfiguration - configuration for tool loop execution.
| Property | Type | Default | Description |
|---|---|---|---|
|
String |
|
Tool loop type: |
|
Int |
|
Maximum number of tool loop iterations |
|
Duration |
|
Timeout for individual tool execution in parallel mode |
|
Duration |
|
Timeout for entire batch of parallel tools |
Process ID Generation
From AgentPlatformProperties.ProcessIdGenerationConfig - configuration for process ID generation.
| Property | Type | Default | Description |
|---|---|---|---|
|
Boolean |
|
Whether to include version in process ID generation |
|
Boolean |
|
Whether to include agent name in process ID generation |
Autonomy Configuration
From AgentPlatformProperties.AutonomyConfig - configures thresholds for agent and goal selection.
Certainty below thresholds will result in failure to choose an agent or goal.
| Property | Type | Default | Description |
|---|---|---|---|
|
Double |
|
Confidence threshold for agent operations |
|
Double |
|
Confidence threshold for goal achievement |
Model Provider Configuration
From AgentPlatformProperties.ModelsConfig - model provider integration configurations.
Anthropic
| Property | Type | Default | Description |
|---|---|---|---|
|
Int |
|
Maximum retry attempts |
|
Long |
|
Initial backoff time in milliseconds |
|
Double |
|
Backoff multiplier |
|
Long |
|
Maximum backoff interval in milliseconds |
OpenAI
| Property | Type | Default | Description |
|---|---|---|---|
|
Int |
|
Maximum retry attempts |
|
Long |
|
Initial backoff time in milliseconds |
|
Double |
|
Backoff multiplier |
|
Long |
|
Maximum backoff interval in milliseconds |
Google GenAI (Native)
Uses the native Google GenAI SDK (spring-ai-google-genai) for direct access to Gemini models with full feature support.
| Property | Type | Default | Description |
|---|---|---|---|
|
Int |
|
Maximum retry attempts |
|
Long |
|
Initial backoff time in milliseconds |
|
Double |
|
Backoff multiplier |
|
Long |
|
Maximum backoff interval in milliseconds |
Google GenAI models (both LLM and embedding) are configured via the embabel-agent-starter-google-genai starter dependency.
The following embedding models are available:
| Model Name | Model ID | Dimensions | Price (per 1M tokens) |
|---|---|---|---|
|
|
3072 |
$0.15 |
The following environment variables control authentication:
| Environment Variable | Description |
|---|---|
|
API key for Google AI Studio authentication |
|
Google Cloud project ID (for Vertex AI authentication) |
|
Google Cloud region, e.g., |
Either GOOGLE_API_KEY or both GOOGLE_PROJECT_ID and GOOGLE_LOCATION must be set.
|
Gemini 3 models are only available in the global location on Vertex AI.
To use Gemini 3 with Vertex AI, you must set GOOGLE_LOCATION=global.
|
To add new Google GenAI embedding models, edit the configuration file:
embabel-agent-autoconfigure/models/embabel-agent-google-genai-autoconfigure/ src/main/resources/models/google-genai-models.yml
embedding_models:
- name: "gemini_embedding_001"
model_id: "gemini-embedding-001"
display_name: "Gemini Embedding 001"
dimensions: 3072
pricing_model:
usd_per1m_tokens: 0.15
HTTP Client Configuration
From NettyClientFactoryProperties - configuration for the HTTP client used by model providers (OpenAI, Anthropic, etc.) when making API calls.
Embabel uses Reactor Netty as the HTTP client for improved performance and non-blocking I/O. This is particularly important for LLM API calls which can have long response times.
Dependency Requirement
To use the Netty client, you must manually add the following autoconfiguration dependency to your project:
<dependency>
<groupId>com.embabel.agent</groupId>
<artifactId>embabel-agent-netty-client-autoconfigure</artifactId>
</dependency>
For Gradle:
implementation 'com.embabel.agent:embabel-agent-netty-client-autoconfigure'
| Property | Type | Default | Description |
|---|---|---|---|
|
Duration |
|
Connection timeout for establishing HTTP connections to model providers |
|
Duration |
|
Read timeout (response timeout) for receiving responses from model providers. Increase this value for models that generate long responses or when using extended thinking features. |
embabel:
agent:
platform:
http-client:
connect-timeout: 10s
read-timeout: 10m
For models with extended thinking enabled (like Claude with thinking mode), consider increasing read-timeout to 10m or higher to accommodate longer processing times.
|
When to Adjust Timeouts
-
Long-running LLM calls: If you experience timeout errors during complex reasoning tasks, increase
read-timeout -
Slow network environments: Increase
connect-timeoutif connection establishment is failing -
Streaming responses: The
read-timeoutapplies to the initial response; streaming content has its own handling
The HTTP client configuration applies to all model providers that use Spring’s RestClient and WebClient, including OpenAI, Anthropic, and OpenAI-compatible endpoints.
|
Server-Sent Events
From AgentPlatformProperties.SseConfig - server-sent events configuration.
| Property | Type | Default | Description |
|---|---|---|---|
|
Int |
|
Maximum buffer size for SSE |
|
Int |
|
Maximum number of process buffers |
Test Configuration
From AgentPlatformProperties.TestConfig - test configuration.
| Property | Type | Default | Description |
|---|---|---|---|
|
Boolean |
|
Whether to enable mock mode for testing |
Process Repository Configuration
From ProcessRepositoryProperties - configuration for the agent process repository.
| Property | Type | Default | Description |
|---|---|---|---|
|
Int |
|
Maximum number of agent processes to keep in memory when using default |
Standalone LLM Configuration
LLM Operations Prompts
From LlmOperationsPromptsProperties - properties for ChatClientLlmOperations operations.
| Property | Type | Default | Description |
|---|---|---|---|
|
String |
|
Template to use for the "maybe" prompt, which can enable a failure result if the LLM does not have enough information to create the desired output structure |
|
Boolean |
|
Whether to generate examples by default |
|
Duration |
|
Default timeout for operations |
LLM Data Binding
From LlmDataBindingProperties - data binding properties with retry configuration for LLM operations.
| Property | Type | Default | Description |
|---|---|---|---|
|
Int |
|
Maximum retry attempts for data binding |
|
Long |
|
Fixed backoff time in milliseconds between retries |
Additional Model Providers
AWS Bedrock
From BedrockProperties - AWS Bedrock model configuration properties.
| Property | Type | Default | Description |
|---|---|---|---|
|
List |
|
List of Bedrock models to configure |
|
String |
|
Model name |
|
String |
|
Knowledge cutoff date |
|
Double |
|
Input token price |
|
Double |
|
Output token price |
ONNX Embeddings
From OnnxEmbeddingProperties - configuration for local ONNX embedding models.
| Property | Type | Default | Description |
|---|---|---|---|
|
Boolean |
|
Whether to enable ONNX embedding service |
|
String |
(HuggingFace all-MiniLM-L6-v2) |
URI to the ONNX model file (HuggingFace URL or |
|
String |
(HuggingFace all-MiniLM-L6-v2) |
URI to the tokenizer JSON file |
|
Int |
|
Embedding dimensions |
|
String |
|
Name for the embedding model |
|
String |
|
Local cache directory for downloaded model files |
Docker Local Models
From DockerProperties - configuration for Docker local models (OpenAI-compatible).
| Property | Type | Default | Description |
|---|---|---|---|
|
String |
Base URL for Docker model endpoint |
|
|
Int |
|
Maximum retry attempts |
|
Long |
|
Initial backoff time in milliseconds |
|
Double |
|
Backoff multiplier |
|
Long |
|
Maximum backoff interval in milliseconds |
4.6. Annotation model
Embabel provides a Spring-style annotation model to define agents, actions, goals, and conditions. This is the recommended model to use in Java, and remains compelling in Kotlin.
4.6.1. The @Agent annotation
This annotation is used on a class to define an agent. It is a Spring stereotype annotation, so it triggers Spring component scanning. Your agent class will automatically be registered as a Spring bean. It will also be registered with the agent framework, so it can be used in agent processes.
You must provide the description parameter, which is a human-readable description of the agent.
This is particularly important as it may be used by the LLM in agent selection.
4.6.2. The @EmbabelComponent annotation
This annotation is used on a class to indicate that this class exposes actions, goals and conditions that may be used by agents, but is not an agent in itself. It is a Spring stereotype annotation, so it triggers Spring component scanning. Your Embabel component class will automatically be registered as a Spring bean. It will also be registered with the agent framework, so its actions, goals and conditions can be used in agent processes.
Embabel Components are most useful in combination with the Utility AI planner that selects the most valuable next action among all available actions.
4.6.3. The @Action annotation
The @Action annotation is used to mark methods that perform actions within an agent.
Action metadata can be specified on the annotation, including:
-
description: A human-readable description of the action. -
pre: A list of preconditions additional to the input types that must be satisfied before the action can be executed. -
post: A list of postconditions additional to the output type(s) that may be satisfied after the action is executed. -
canRerun: A boolean indicating whether the action can be rerun if it has already been executed. Defaults to false. -
readOnly: A boolean indicating whether the action has no external side effects. Read-only actions only analyze data and produce derived objects without modifying external systems (APIs, databases, files, etc.). This is useful for learning/catchup modes where you want to ingest and understand data without triggering mutations. Defaults to false. -
clearBlackboard: A boolean indicating whether to clear the blackboard after this action completes. When true, all objects on the blackboard are removed except the action’s output. This is useful for resetting context in multi-step workflows. It can also make persistence of flows more efficient by dispensing with objects that are no longer needed. Defaults to false. -
cost:Relative cost of the action from 0-1. Defaults to 0.0. -
value: Relative value of performing the action from 0-1. Defaults to 0.0.
Clearing the Blackboard
The clearBlackboard attribute is useful in two scenarios:
-
Multi-step workflows where you want to reset the processing context
-
Looping states where an action returns to a previously-visited state type
When an action with clearBlackboard = true completes, all objects on the blackboard are removed except the action’s output.
This prevents accumulated intermediate data from affecting subsequent processing and enables loops.
Looping States
The most common use case for clearBlackboard is enabling loops in state-based workflows:
- Java
-
@State record ProcessingState(String data, int iteration) { @Action(clearBlackboard = true) (1) LoopOutcome process() { if (iteration >= 3) { return new DoneState(data); } return new ProcessingState(data + "+", iteration + 1); (2) } } - Kotlin
-
@State data class ProcessingState(val data: String, val iteration: Int) { @Action(clearBlackboard = true) (1) fun process(): LoopOutcome { return if (iteration >= 3) { DoneState(data) } else { ProcessingState("$data+", iteration + 1) (2) } } }
| 1 | clearBlackboard = true enables returning to the same state type |
| 2 | Without clearing, returning ProcessingState would be blocked since the type already exists |
See Using States for more details on looping state patterns.
Resetting Context
You can also use clearBlackboard to reset context in multi-step workflows:
- Java
-
@Agent(description = "Multi-step document processing") public class DocumentProcessor { @Action(clearBlackboard = true) (1) public ProcessedDocument preprocess(RawDocument doc) { return new ProcessedDocument(doc.getContent().trim()); } @AchievesGoal(description = "Produce final output") @Action public FinalOutput transform(ProcessedDocument doc) { (2) return new FinalOutput(doc.getContent().toUpperCase()); } } - Kotlin
-
@Agent(description = "Multi-step document processing") class DocumentProcessor { @Action(clearBlackboard = true) (1) fun preprocess(doc: RawDocument): ProcessedDocument { return ProcessedDocument(doc.content.trim()) } @AchievesGoal(description = "Produce final output") @Action fun transform(doc: ProcessedDocument): FinalOutput { (2) return FinalOutput(doc.content.uppercase()) } }
| 1 | After preprocess completes, the blackboard is cleared and only ProcessedDocument remains.
The original RawDocument is removed. |
| 2 | The transform action receives only the ProcessedDocument, not any earlier inputs. |
Avoid using clearBlackboard on goal-achieving actions (those with @AchievesGoal).
Clearing the blackboard removes hasRun tracking conditions, which may interfere with goal satisfaction.
Use clearBlackboard on intermediate actions instead.
|
Dynamic Cost Computation with @Cost
While the cost and value fields on @Action allow specifying static values, you can compute these dynamically at planning time using the @Cost annotation.
This is useful when the cost of an action depends on the current state of the blackboard.
The @Cost annotation marks a method that returns a cost value (a double between 0.0 and 1.0).
You then reference this method from the @Action annotation using costMethod or valueMethod.
- Java
-
@Agent(description = "Processor with dynamic cost") public class DataProcessor { @Cost(name = "processingCost") (1) public double computeProcessingCost(@Nullable LargeDataSet data) { (2) if (data != null && data.size() > 1000) { return 0.9; // High cost for large datasets } return 0.1; // Low cost for small or missing datasets } @Action(costMethod = "processingCost") (3) public ProcessedData process(RawData input) { return new ProcessedData(input.transform()); } } - Kotlin
-
@Agent(description = "Processor with dynamic cost") class DataProcessor { @Cost(name = "processingCost") (1) fun computeProcessingCost(data: LargeDataSet?): Double { (2) return if (data != null && data.size() > 1000) { 0.9 // High cost for large datasets } else { 0.1 // Low cost for small or missing datasets } } @Action(costMethod = "processingCost") (3) fun process(input: RawData): ProcessedData { return ProcessedData(input.transform()) } }
| 1 | The @Cost annotation marks a method for dynamic cost computation.
The name parameter identifies this cost method. |
| 2 | Domain object parameters in @Cost methods must be nullable.
If the object isn’t on the blackboard, null is passed. |
| 3 | The costMethod field references the @Cost method by name. |
Key differences from @Condition methods:
-
All domain object parameters in
@Costmethods must be nullable (use@Nullablein Java or?in Kotlin) -
When a domain object is not available on the blackboard,
nullis passed instead of causing the method to fail -
The method must return a
doublebetween 0.0 and 1.0 -
The
Blackboardcan be passed as a parameter for direct access to all available objects
You can also compute dynamic value using valueMethod:
- Java
-
@Agent(description = "Agent with dynamic value computation") public class PrioritizedAgent { @Cost(name = "urgencyValue") public double computeUrgency(@Nullable Task task) { if (task == null) { return 0.5; } if (task.getPriority() == Priority.HIGH) { return 1.0; } if (task.getPriority() == Priority.MEDIUM) { return 0.6; } return 0.2; } @AchievesGoal(description = "Process high-priority tasks") @Action(valueMethod = "urgencyValue") public Result processTask(Task task) { return new Result(String.format("Processed: %s", task.getName())); } } - Kotlin
-
@Agent(description = "Agent with dynamic value computation") class PrioritizedAgent { @Cost(name = "urgencyValue") fun computeUrgency(task: Task?): Double { return when { task == null -> 0.5 task.priority == Priority.HIGH -> 1.0 task.priority == Priority.MEDIUM -> 0.6 else -> 0.2 } } @AchievesGoal(description = "Process high-priority tasks") @Action(valueMethod = "urgencyValue") fun processTask(task: Task): Result { return Result("Processed: ${task.name}") } }
The @Cost method is called during planning, before the action executes.
It allows the planner to make informed decisions about which actions to prefer based on runtime state.
|
Dynamic cost is especially useful with Utility planning (PlannerType.UTILITY), where cost/value tradeoffs are a core concept.
The utility planner evaluates actions based on their net value (value minus cost), making dynamic cost computation essential for sophisticated decision-making.
|
4.6.4. The @Condition annotation
The @Condition annotation is used to mark methods that evaluate conditions.
They can take an OperationContext parameter to access the blackboard and other infrastructure.
If they take domain object parameters, the condition will automatically be false until suitable instances are available.
Condition methods should not have side effects—for example, on the blackboard. This is important because they may be called multiple times.
Dynamic Conditions with SpEL
In addition to using @Condition methods, you can specify dynamic preconditions directly on @Action annotations using Spring Expression Language (SpEL).
These expressions are evaluated against the blackboard, allowing you to create conditions based on runtime state without writing separate condition methods.
The expression language is pluggable, but currently SpEL is the only supported implementation. See the Spring Expression Language (SpEL) documentation for full syntax details.
SpEL conditions are specified in the pre array with a spel: prefix:
- Java
-
@Action( pre = {"spel:assessment.urgency > 0.5"} (1) ) public void handleUrgentIssue(Issue issue, IssueAssessment assessment) { // This action only runs when urgency exceeds 0.5 } - Kotlin
-
@Action( pre = ["spel:assessment.urgency > 0.5"] (1) ) fun handleUrgentIssue(issue: Issue, assessment: IssueAssessment) { // This action only runs when urgency exceeds 0.5 }
| 1 | The spel: prefix indicates this is a SpEL expression evaluated against the blackboard. |
Expression Syntax
SpEL expressions reference blackboard objects by their binding names (typically the camelCase form of the class name). The expression must evaluate to a boolean.
- Java
-
@Agent(description = "Issue triage agent") public class IssueTriageAgent { @Action( pre = {"spel:issueAssessment.urgency > 0.0"} (1) ) public void escalateUrgentIssue( GHIssue issue, IssueAssessment issueAssessment ) { logger.info("Escalating urgent issue #{}", issue.getNumber()); } @Action( pre = {"spel:ghIssue instanceof T(org.kohsuke.github.GHPullRequest) && ghIssue.changedFiles > 10"} (2) ) public void reviewLargePullRequest( GHPullRequest issue, PullRequestAssessment assessment ) { logger.info("Large PR detected: #{} with {} files changed", issue.getNumber(), issue.getChangedFiles()); } } - Kotlin
-
@Agent(description = "Issue triage agent") class IssueTriageAgent { @Action( pre = ["spel:issueAssessment.urgency > 0.0"] (1) ) fun escalateUrgentIssue( issue: GHIssue, issueAssessment: IssueAssessment ) { logger.info("Escalating urgent issue #{}", issue.number) } @Action( pre = ["spel:ghIssue instanceof T(org.kohsuke.github.GHPullRequest) && ghIssue.changedFiles > 10"] (2) ) fun reviewLargePullRequest( issue: GHPullRequest, assessment: PullRequestAssessment ) { logger.info("Large PR detected: #{} with {} files changed", issue.number, issue.changedFiles) } }
| 1 | Simple property comparison: action fires only when urgency property exceeds 0.0. |
| 2 | Type check with property access: action fires only for pull requests with more than 10 changed files.
The T() operator references a Java type for instanceof checks. |
Collection Filtering
SpEL’s collection selection syntax (?[]) is useful for checking conditions on collections stored in the blackboard:
- Java
-
@Action( pre = { "spel:newEntity.newEntities.?[#this instanceof T(com.example.domain.Issue) " + "&& !(#this instanceof T(com.example.domain.PullRequest))].size() > 0" (1) } ) public IssueAssessment reactToNewIssue( GHIssue ghIssue, NewEntity<?> newEntity, Ai ai ) { // Fires only when newEntities contains Issues that aren't PullRequests return ai.withLlm("claude-sonnet-4") .creating(IssueAssessment.class) .fromTemplate("issue_triage", Map.of("issue", ghIssue)); } @Action( pre = { "spel:newEntity.newEntities.?[#this instanceof T(com.example.domain.PullRequest)].size() > 0" (2) } ) public PullRequestAssessment reactToNewPullRequest( GHPullRequest pr, NewEntity<?> newEntity, Ai ai ) { // Fires only when newEntities contains PullRequests return ai.withLlm("claude-sonnet-4") .creating(PullRequestAssessment.class) .fromTemplate("pr_triage", Map.of("pr", pr)); } - Kotlin
-
@Action( pre = [ "spel:newEntity.newEntities.?[#this instanceof T(com.example.domain.Issue) " + "&& !(#this instanceof T(com.example.domain.PullRequest))].size() > 0" (1) ] ) fun reactToNewIssue( ghIssue: GHIssue, newEntity: NewEntity<*>, ai: Ai ): IssueAssessment { // Fires only when newEntities contains Issues that aren't PullRequests return ai.withLlm("claude-sonnet-4") .creating(IssueAssessment::class.java) .fromTemplate("issue_triage", mapOf("issue" to ghIssue)) } @Action( pre = [ "spel:newEntity.newEntities.?[#this instanceof T(com.example.domain.PullRequest)].size() > 0" (2) ] ) fun reactToNewPullRequest( pr: GHPullRequest, newEntity: NewEntity<*>, ai: Ai ): PullRequestAssessment { // Fires only when newEntities contains PullRequests return ai.withLlm("claude-sonnet-4") .creating(PullRequestAssessment::class.java) .fromTemplate("pr_triage", mapOf("pr" to pr)) }
| 1 | The ?[] operator filters the collection. #this refers to each element.
This expression checks that at least one element is an Issue but not a PullRequest. |
| 2 | Simpler filter checking for PullRequest instances. |
Common SpEL Patterns
| Pattern | Description |
|---|---|
|
Simple property comparison |
|
Type checking using fully qualified class name |
|
Check collection is not empty |
|
Check that filtered collection has elements |
|
Null checking |
|
Combining conditions with AND |
|
Combining conditions with OR |
Use SpEL conditions for simple property checks and type discrimination.
For complex logic or conditions that need to be reused across multiple actions, prefer @Condition methods.
For reactive scenarios where you simply want an action to fire when a specific type is added to the blackboard, consider using the trigger field instead—it’s simpler than writing a SpEL expression.
|
Blackboard binding names are derived from the class name in camelCase by default.
You can specify explicit binding names using outputBinding on actions or by adding objects to the blackboard with specific names.
|
Both Action and Condition methods may be inherited from superclasses. That is, annotated methods on superclasses will be treated as actions on a subclass instance.
Give your Action and Condition methods unique names, so the planner can distinguish between them.
4.6.5. Parameters
@Action methods must have at least one parameter.
@Condition methods must have zero or more parameters, but otherwise follow the same rules as @Action methods regarding parameters.
Ordering of parameters is not important.
Parameters fall in two categories:
-
Domain objects. These are the normal inputs for action methods. They are backed by the blackboard and will be used as inputs to the action method. A nullable domain object parameter will be populated if it is non-null on the blackboard. This enables nice-to-have parameters that are not required for the action to run. In Kotlin, use a nullable parameter with
?: in Java, mark the parameter with theorg.springframework.lang.Nullableor anotherNullableannotation. -
Infrastructure parameters, such as the
OperationContext,ProcessContext, andAimay be used in action or condition methods.
| Domain objects drive planning, specifying the preconditions to an action. |
The ActionContext or ExecutingOperationContext subtype can be used in action methods.
It adds asSubProcess methods that can be used to run other agents in subprocesses.
This is an important element of composition.
Use the least specific type possible for parameters. Use
OperationContextunless you are creating a subprocess.
Custom Parameters
Besides two default parameter categories described above, you can provide your own parameters by implementing the ActionMethodArgumentResolver interface.
The two main methods of this interface are:
-
supportsParameter, which indicates what kind of parameters are supported, and -
resolveArgument, which resolves the argument into an object used to invoke the action method.
Note the similarity with Spring MVC, where you can provide custom parameters by implementing a HandlerMethodArgumentResolver.
|
All default parameters are provided by
ActionMethodArgumentResolverimplementations.
To register your custom argument resolver, provide it to the DefaultActionMethodManager component in your Spring configuration.
Typically, you will register (some of) the defaults as well your custom resolver, in order to support the default parameters.
Make sure to register the BlackboardArgumentResolver as last resolver, to ensure that others take precedence.
|
The @Provided Annotation
The @Provided annotation marks an action method parameter as being provided by the platform context (such as Spring’s ApplicationContext) rather than resolved from the blackboard.
This is particularly useful for:
-
Accessing the enclosing component from within
@Stateclasses (which must be static or top-level) -
Injecting services that aren’t domain objects but are needed for processing
-
Accessing configuration or other platform-managed beans
- Java
-
@EmbabelComponent public class ReservationFlow { private final BookingService bookingService; private final NotificationService notificationService; public ReservationFlow(BookingService bookingService, NotificationService notificationService) { this.bookingService = bookingService; this.notificationService = notificationService; } @Action public CollectDetails start(UserRequest request) { return new CollectDetails(request.customerId()); } @State public record CollectDetails(String customerId) { @Action public ConfirmReservation confirm( ReservationDetails details, (1) @Provided ReservationFlow flow (2) ) { var booking = flow.bookingService.reserve(details); flow.notificationService.sendConfirmation(booking); return new ConfirmReservation(booking); } } @State public record ConfirmReservation(Booking booking) { @AchievesGoal(description = "Reservation completed") @Action public BookingResult complete() { return new BookingResult(booking); } } } - Kotlin
-
@EmbabelComponent class ReservationFlow( private val bookingService: BookingService, private val notificationService: NotificationService ) { @Action fun start(request: UserRequest): CollectDetails { return CollectDetails(request.customerId) } @State data class CollectDetails(val customerId: String) { @Action fun confirm( details: ReservationDetails, (1) @Provided flow: ReservationFlow (2) ): ConfirmReservation { val booking = flow.bookingService.reserve(details) flow.notificationService.sendConfirmation(booking) return ConfirmReservation(booking) } } @State data class ConfirmReservation(val booking: Booking) { @AchievesGoal(description = "Reservation completed") @Action fun complete(): BookingResult { return BookingResult(booking) } } }
| 1 | ReservationDetails is a domain object resolved from the blackboard. |
| 2 | ReservationFlow is injected via @Provided from the Spring context - this gives access to the services in the enclosing component. |
How It Works
When Spring is available, the SpringContextProvider resolves @Provided parameters by looking up beans from the ApplicationContext.
The parameter type must match a bean in the context.
- Java
-
@State public record ProcessingState(String data) { @Action public NextState process( @Provided MyService myService, (1) @Provided AppConfig config (2) ) { var result = myService.process(data, config.getSetting()); return new NextState(result); } } - Kotlin
-
@State data class ProcessingState(val data: String) { @Action fun process( @Provided myService: MyService, (1) @Provided config: AppConfig, (2) ): NextState { val result = myService.process(data, config.setting) return NextState(result) } }
| 1 | Any Spring bean can be injected using @Provided. |
| 2 | Multiple @Provided parameters can be used in a single method. |
When to Use @Provided
Use @Provided when you need access to:
-
The enclosing
@EmbabelComponentor@Agentclass from a@Stateaction -
Services that are infrastructure concerns, not domain objects
-
Configuration or environment values
Do not use @Provided for:
-
Domain objects that should drive planning (use regular parameters instead)
-
Objects that need to be tracked on the blackboard
Since @State classes must be static nested classes or top-level classes, @Provided is the recommended way to access the enclosing component’s services.
This keeps state classes serializable while still providing access to dependencies.
|
@Provided parameters are resolved before blackboard parameters.
If a type could come from either source, @Provided takes precedence.
|
4.6.6. Binding by name
The @RequireNameMatch annotation can be used to bind parameters by name.
4.6.7. Reactive triggers with trigger
The trigger field on the @Action annotation enables reactive behavior where an action only fires when a specific type is the most recently added value to the blackboard.
This is useful in event-driven scenarios where you want to react to a particular event even when multiple parameters of various types are available.
For example, in a chat system you might want an action to fire only when a new user message arrives, not when other context is updated:
- Java
-
@Agent(description = "Chat message handler") public class ChatAgent { @AchievesGoal(description = "Respond to user message") @Action(trigger = UserMessage.class) (1) public Response handleMessage( UserMessage message, Conversation conversation (2) ) { return new Response("Received: " + message.content()); } } - Kotlin
-
@Agent(description = "Chat message handler") class ChatAgent { @AchievesGoal(description = "Respond to user message") @Action(trigger = UserMessage::class) (1) fun handleMessage( message: UserMessage, conversation: Conversation (2) ): Response { return Response("Received: ${message.content}") } }
| 1 | The trigger field means this action only fires when UserMessage is the last result added to the blackboard. |
| 2 | Conversation must also be available, but doesn’t need to be the triggering event. |
Without trigger, an action fires as soon as all its parameters are available on the blackboard.
With trigger, the specified type must additionally be the most recent value added.
This is particularly useful when:
-
You have multiple actions that could handle different event types
-
You want to distinguish between "data available" and "event just occurred"
-
You’re building event-driven or reactive workflows
- Java
-
@Agent(description = "Multi-event processor") public class EventProcessor { @Action(trigger = EventA.class) (1) public Result handleEventA(EventA eventA, EventB eventB) { return new Result("Triggered by A"); } @AchievesGoal(description = "Handle event B") @Action(trigger = EventB.class) (2) public Result handleEventB(EventA eventA, EventB eventB) { return new Result("Triggered by B"); } } - Kotlin
-
@Agent(description = "Multi-event processor") class EventProcessor { @Action(trigger = EventA::class) (1) fun handleEventA(eventA: EventA, eventB: EventB): Result { return Result("Triggered by A") } @AchievesGoal(description = "Handle event B") @Action(trigger = EventB::class) (2) fun handleEventB(eventA: EventA, eventB: EventB): Result { return Result("Triggered by B") } }
| 1 | handleEventA fires when EventA is added (and EventB is available). |
| 2 | handleEventB fires when EventB is added (and EventA is available). |
The trigger field checks that the specified type matches the lastResult() on the blackboard.
The last result is the most recent object added via any binding operation.
|
4.6.8. Handling of return types
Action methods normally return a single domain object.
Nullable return types are allowed. Returning null will trigger replanning. There may or not be an alternative path from that point, but it won’t be what the planner was previously trying to achieve.
There is a special case where the return type can essentially be a union type, where the action method can return one ore more of several types.
This is achieved by a return type implementing the SomeOf tag interface.
Implementations of this interface can have multiple nullable fields.
Any non-null values will be bound to the blackboard, and the postconditions of the action will include all possible fields of the return type.
For example:
- Java
-
// Must implement the SomeOf interface public record FrogOrDog( @Nullable Frog frog, @Nullable Dog dog ) implements SomeOf {} @Agent(description = "Illustrates use of the SomeOf interface") public class ReturnsFrogOrDog { @Action public FrogOrDog frogOrDog() { return new FrogOrDog(new Frog("Kermit"), null); } // This works because the frog field of the return type was set @AchievesGoal(description = "Create a prince from a frog") @Action public PersonWithReverseTool toPerson(Frog frog) { return new PersonWithReverseTool(frog.name()); } } - Kotlin
-
// Must implement the SomeOf interface data class FrogOrDog( val frog: Frog? = null, val dog: Dog? = null, ) : SomeOf @Agent(description = "Illustrates use of the SomeOf interface") class ReturnsFrogOrDog { @Action fun frogOrDog(): FrogOrDog { return FrogOrDog(frog = Frog("Kermit")) } // This works because the frog field of the return type was set @AchievesGoal(description = "Create a prince from a frog") @Action fun toPerson(frog: Frog): PersonWithReverseTool { return PersonWithReverseTool(frog.name) } }
This enables routing scenarios in an elegant manner.
Multiple fields of the SomeOf instance may be non-null and this is not an error.
It may enable the most appropriate routing.
|
Routing can also be achieved via subtypes, as in the following example:
- Java
-
@Action public Intent classifyIntent(UserInput userInput) { (1) return switch (userInput.content()) { case "billing" -> new BillingIntent(); case "sales" -> new SalesIntent(); case "service" -> new ServiceIntent(); default -> { logger.warn("Unknown intent: {}", userInput); yield null; } }; } @Action public IntentClassificationSuccess billingAction(BillingIntent intent) { (2) return new IntentClassificationSuccess("billing"); } @Action public IntentClassificationSuccess salesAction(SalesIntent intent) { return new IntentClassificationSuccess("sales"); } // ... - Kotlin
-
@Action fun classifyIntent(userInput: UserInput): Intent? = (1) when (userInput.content) { "billing" -> BillingIntent() "sales" -> SalesIntent() "service" -> ServiceIntent() else -> { loggerFor<IntentReceptionAgent>().warn("Unknown intent: $userInput") null } } @Action fun billingAction(intent: BillingIntent): IntentClassificationSuccess { (2) return IntentClassificationSuccess("billing") } @Action fun salesAction(intent: SalesIntent): IntentClassificationSuccess { return IntentClassificationSuccess("sales") } // ...
| 1 | Classification action returns supertype Intent.
Real classification would likely use an LLM. |
| 2 | billingAction and other action methods takes a subtype of Intent, so will only be invoked if the classification action returned that subtype. |
4.6.9. Action method implementation
Embabel makes it easy to seamlessly integrate LLM invocation and application code, using common types.
An @Action method is a normal method, and can use any libraries or frameworks you like.
The only special thing about it is its ability to use the OperationContext parameter to access the blackboard and invoke LLMs.
4.6.10. The @AchievesGoal annotation
The @AchievesGoal annotation can be added to an @Action method to indicate that the completion of the action achieves a specific goal.
4.6.11. The @SecureAgentTool annotation
@SecureAgentTool declares the security contract for an Embabel @Action method or @Agent
class exposed as a remote MCP tool.
It accepts a Spring Security SpEL expression evaluated against the current Authentication
at the point of tool invocation, before Embabel’s GOAP planner executes the action body.
Placement
@SecureAgentTool can be placed on the @Agent class to protect every @Action uniformly,
or on individual methods for finer-grained control.
Method-level annotation takes precedence over class-level when both are present.
Class-level — one annotation secures all actions in the agent, including intermediate steps that run before the goal-achieving action:
- Kotlin
-
@Agent(description = "Research a topic and return a news digest") @SecureAgentTool("hasAuthority('news:read')") (1) class NewsDigestAgent { @Action fun extractTopic(userInput: UserInput, context: OperationContext): NewsTopic { ... } (2) @AchievesGoal(description = "Produce a curated news digest", export = Export(remote = true, name = "newsDigest", startingInputTypes = [UserInput::class])) @Action fun produceDigest(topic: NewsTopic, context: OperationContext): NewsDigest { ... } (2) } - Java
-
@Agent(description = "Research a topic and return a news digest") @SecureAgentTool("hasAuthority('news:read')") (1) public class NewsDigestAgent { @Action public NewsTopic extractTopic(UserInput userInput, OperationContext context) { ... } (2) @AchievesGoal(description = "Produce a curated news digest", export = @Export(remote = true, name = "newsDigest", startingInputTypes = {UserInput.class})) @Action public NewsDigest produceDigest(NewsTopic topic, OperationContext context) { ... } (2) }
| 1 | One annotation on the class protects every @Action in the agent. |
| 2 | Both extractTopic and produceDigest require news:read.
Without class-level protection, intermediate actions like extractTopic would run freely
before the security check on the goal-achieving action fires. |
Method-level override — a method-level annotation takes precedence over the class-level expression, allowing one action to require elevated authority:
- Kotlin
-
@Agent(description = "Market intelligence agent") @SecureAgentTool("hasAuthority('market:read')") (1) class MarketIntelligenceAgent { @Action fun gatherIntelligence(subject: AnalysisSubject, context: OperationContext): String { ... } @SecureAgentTool("hasAuthority('market:admin')") (2) @AchievesGoal(description = "Produce market report") @Action fun synthesiseReport( subject: AnalysisSubject, rawIntelligence: String, context: OperationContext ): MarketIntelligenceReport { ... } } - Java
-
@Agent(description = "Market intelligence agent") @SecureAgentTool("hasAuthority('market:read')") (1) public class MarketIntelligenceAgent { @Action public String gatherIntelligence(AnalysisSubject subject, OperationContext context) { ... } @SecureAgentTool("hasAuthority('market:admin')") (2) @AchievesGoal(description = "Produce market report") @Action public MarketIntelligenceReport synthesiseReport( AnalysisSubject subject, String rawIntelligence, OperationContext context) { ... } }
| 1 | All actions default to requiring market:read. |
| 2 | synthesiseReport requires market:admin — the method-level annotation overrides the class. |
Supported expressions
Any Spring Security SpEL expression is valid:
| Expression | Meaning |
|---|---|
|
Principal must carry this exact authority |
|
Principal must carry at least one of the listed authorities |
|
Principal must carry |
|
Any authenticated principal, regardless of authorities |
|
Combines an authority check with a method parameter expression |
Setup
Add the MCP security starter to your pom.xml:
<dependency>
<groupId>com.embabel.agent</groupId>
<artifactId>embabel-agent-starter-mcpserver-security</artifactId>
<version>${embabel-agent.version}</version>
</dependency>
The starter auto-configures SecureAgentToolAspect and the required Spring Security
MethodSecurityExpressionHandler.
No additional @EnableMethodSecurity annotation is required.
@SecureAgentTool is a method-level security control, not an HTTP-level one.
For production use, combine it with a SecurityFilterChain that validates JWT Bearer tokens
so unauthenticated requests are rejected before reaching the GOAP planner.
See the Spring Security JWT Resource Server documentation for general setup,
or MCP Security for an MCP-specific example.
|
4.6.12. Implementing the StuckHandler interface
If an annotated agent class implements the StuckHandler interface, it can handle situations where an action is stuck itself.
For example, it can add data to the blackboard.
Example:
- Java
-
@Agent(description = "self unsticking agent") public class SelfUnstickingAgent implements StuckHandler { private boolean called = false; // The agent will get stuck as there's no dog to convert to a frog @Action @AchievesGoal(description = "the big goal in the sky") public Frog toFrog(Dog dog) { return new Frog(dog.name()); } // This method will be called when the agent is stuck @Override public StuckHandlerResult handleStuck(AgentProcess agentProcess) { called = true; agentProcess.addObject(new Dog("Duke")); return new StuckHandlerResult( "Unsticking myself", this, StuckHandlingResultCode.REPLAN, agentProcess ); } } - Kotlin
-
@Agent( description = "self unsticking agent", ) class SelfUnstickingAgent : StuckHandler { // The agent will get stuck as there's no dog to convert to a frog @Action @AchievesGoal(description = "the big goal in the sky") fun toFrog(dog: Dog): Frog { return Frog(dog.name) } // This method will be called when the agent is stuck override fun handleStuck(agentProcess: AgentProcess): StuckHandlerResult { called = true agentProcess.addObject(Dog("Duke")) return StuckHandlerResult( message = "Unsticking myself", handler = this, code = StuckHandlingResultCode.REPLAN, agentProcess = agentProcess, ) } }
4.6.13. Advanced Usage: Nested processes
An @Action method can invoke another agent process.
This is often done to use a stereotyped process that is composed using the DSL.
Use the ActionContext.asSubProcess method to create a sub-process from the action context.
For example:
- Java
-
@Action public ScoredResult<Report, SimpleFeedback> report( ReportRequest reportRequest, ActionContext context ) { return context.asSubProcess( // Will create an agent sub process with strong typing EvaluatorOptimizer.generateUntilAcceptable( 5, ctx -> ctx.promptRunner() .withToolGroup(CoreToolGroups.WEB) .create(String.format(""" Given the topic, generate a detailed report in %d words. # Topic %s # Feedback %s """, reportRequest.words(), reportRequest.topic(), ctx.getInput() != null ? ctx.getInput() : "No feedback provided")), ctx -> ctx.promptRunner() .withToolGroup(CoreToolGroups.WEB) .create(String.format(""" Given the topic and word count, evaluate the report and provide feedback Feedback must be a score between 0 and 1, where 1 is perfect. # Report %s # Report request: %s Word count: %d """, ctx.getInput().report(), reportRequest.topic(), reportRequest.words())) )); } - Kotlin
-
@Action fun report( reportRequest: ReportRequest, context: ActionContext, ): ScoredResult<Report, SimpleFeedback> = context.asSubProcess( // Will create an agent sub process with strong typing EvaluatorOptimizer.generateUntilAcceptable( maxIterations = 5, generator = { it.promptRunner().withToolGroup(CoreToolGroups.WEB).create( """ Given the topic, generate a detailed report in ${reportRequest.words} words. # Topic ${reportRequest.topic} # Feedback ${it.input ?: "No feedback provided"} """.trimIndent() ) }, evaluator = { it.promptRunner().withToolGroup(CoreToolGroups.WEB).create( """ Given the topic and word count, evaluate the report and provide feedback Feedback must be a score between 0 and 1, where 1 is perfect. # Report ${it.input.report} # Report request: ${reportRequest.topic} Word count: ${reportRequest.words} """.trimIndent() ) }, ))
4.6.14. Running Subagents with RunSubagent
The RunSubagent utility provides a convenient way to run a nested agent from within an @Action method without needing direct access to ActionContext.
This is particularly useful when you want to delegate work to another @Agent-annotated class or an Agent instance.
Running an @Agent-annotated Instance
Use RunSubagent.fromAnnotatedInstance() when you have an instance of a class annotated with @Agent:
The annotated instance can be Spring-injected into your agent class.
Since @Agent is a Spring stereotype annotation, you can inject one agent into another and run it as a subagent.
This enables clean separation of concerns while maintaining testability.
|
- Java
-
@Agent(description = "Outer agent that delegates to an injected subagent") public class OuterAgent { private final InnerSubAgent innerSubAgent; public OuterAgent(InnerSubAgent innerSubAgent) { (1) this.innerSubAgent = innerSubAgent; } @Action public TaskOutput start(UserInput input) { return RunSubagent.fromAnnotatedInstance( innerSubAgent, (2) TaskOutput.class ); } @Action @AchievesGoal(description = "Processing complete") public TaskOutput done(TaskOutput output) { return output; } } @Agent(description = "Inner subagent that processes input") public class InnerSubAgent { @Action public Intermediate stepOne(UserInput input) { return new Intermediate(input.getContent()); } @Action @AchievesGoal(description = "Subagent complete") public TaskOutput stepTwo(Intermediate data) { return new TaskOutput(data.value().toUpperCase()); } } - Kotlin
-
@Agent(description = "Outer agent that delegates to an injected subagent") class OuterAgent( private val innerSubAgent: InnerSubAgent (1) ) { @Action fun start(input: UserInput): TaskOutput { return RunSubagent.fromAnnotatedInstance( innerSubAgent, (2) TaskOutput::class.java ) } @Action @AchievesGoal(description = "Processing complete") fun done(output: TaskOutput): TaskOutput = output } @Agent(description = "Inner subagent that processes input") class InnerSubAgent { @Action fun stepOne(input: UserInput): Intermediate { return Intermediate(input.content) } @Action @AchievesGoal(description = "Subagent complete") fun stepTwo(data: Intermediate): TaskOutput { return TaskOutput(data.value.uppercase()) } }
| 1 | Spring injects the InnerSubAgent bean via constructor injection. |
| 2 | The injected instance is passed to RunSubagent.fromAnnotatedInstance(). |
In Kotlin, you can use the reified version for a more concise syntax:
- Java
-
@Agent(description = "Outer agent via explicit type parameter") public class OuterAgentExplicit { @Action public TaskOutput start(UserInput input) { return RunSubagent.fromAnnotatedInstance( new InnerSubAgent(), TaskOutput.class ); } @Action @AchievesGoal(description = "Processing complete") public TaskOutput done(TaskOutput output) { return output; } } - Kotlin
-
@Agent(description = "Outer agent via reified subagent") class OuterAgentReified { @Action fun start(input: UserInput): TaskOutput = RunSubagent.fromAnnotatedInstance<TaskOutput>(InnerSubAgent()) @Action @AchievesGoal(description = "Processing complete") fun done(output: TaskOutput): TaskOutput = output }
Running an Agent Instance
Use RunSubagent.instance() when you already have an Agent object (for example, one created programmatically or via AgentMetadataReader):
- Java
-
@Agent(description = "Outer agent with Agent instance") public class OuterAgentWithAgentInstance { @Action public TaskOutput start(UserInput input) { Agent agent = (Agent) new AgentMetadataReader() .createAgentMetadata(new InnerSubAgent()); return RunSubagent.instance(agent, TaskOutput.class); } @Action @AchievesGoal(description = "Processing complete") public TaskOutput done(TaskOutput output) { return output; } } - Kotlin
-
@Agent(description = "Outer agent with Agent instance") class OuterAgentWithAgentInstance { @Action fun start(input: UserInput): TaskOutput { val agent = AgentMetadataReader() .createAgentMetadata(InnerSubAgent()) as Agent return RunSubagent.instance(agent, TaskOutput::class.java) } @Action @AchievesGoal(description = "Processing complete") fun done(output: TaskOutput): TaskOutput = output }
In Kotlin with reified types:
- Java
-
@Agent(description = "Outer agent via explicit agent instance") public class OuterAgentExplicitInstance { @Action public TaskOutput start(UserInput input) { Agent agent = (Agent) new AgentMetadataReader() .createAgentMetadata(new InnerSubAgent()); return RunSubagent.instance(agent, TaskOutput.class); } @Action @AchievesGoal(description = "Processing complete") public TaskOutput done(TaskOutput output) { return output; } } - Kotlin
-
@Agent(description = "Outer agent via reified agent instance") class OuterAgentReifiedInstance { @Action fun start(input: UserInput): TaskOutput { val agent = AgentMetadataReader().createAgentMetadata(InnerSubAgent()) as Agent return RunSubagent.instance<TaskOutput>(agent) } @Action @AchievesGoal(description = "Processing complete") fun done(output: TaskOutput): TaskOutput = output }
How It Works
RunSubagent methods throw a SubagentExecutionRequest exception that is caught by the framework.
The framework then executes the subagent as a subprocess within the current agent process, sharing the same blackboard context.
The result of the subagent’s goal-achieving action is returned to the calling action.
This approach has several advantages:
-
Cleaner syntax: No need to pass
ActionContextto the action method -
Type safety: The return type is enforced at compile time
-
Composition: Easily compose complex workflows from simpler agents
-
Reusability: The same subagent can be used in multiple contexts
Comparison with ActionContext.asSubProcess
Both RunSubagent and ActionContext.asSubProcess achieve the same result, but differ in style:
| Approach | When to use | Example |
|---|---|---|
|
When you have an |
|
|
When you have an |
|
|
When you need access to |
|
Use RunSubagent when your action method only needs to delegate to a subagent.
Use ActionContext.asSubProcess() when you need additional context operations.
|
4.7. DSL
You can also create agents using a DSL in Kotlin or Java.
This is useful for workflows where you want an atomic action that is complete in itself but may contain multiple steps or actions.
4.7.1. Standard Workflows
There are a number of standard workflows, constructed by builders, that meet common requirements.
These can be used to create agents that will be exposed as Spring beans, or within @Action methods within other agents.
All are type safe.
As far as possible, they use consistent APIs.
-
SimpleAgentBuilder: The simplest agent, with no preconditions or postconditions. -
ScatterGatherBuilder: Fork join pattern for parallel processing. -
ConsensusBuilder: A pattern for reaching consensus among multiple sources. Specialization ofScatterGather. -
RepeatUntil: Repeats a step until a condition is met. -
RepeatUntilAcceptable: Repeats a step while a condition is met, with a separate evaluator providing feedback.
Creating a simple agent:
- Java
-
var agent = SimpleAgentBuilder .returning(Joke.class) (1) .running(tac -> tac.ai() (2) .withDefaultLlm() .createObject("Tell me a joke", Joke.class)) .buildAgent("joker", "This is guaranteed to return a dreadful joke"); (3) - Kotlin
-
val agent = SimpleAgentBuilder .returning(Joke::class.java) (1) .running { tac -> tac.ai() (2) .withDefaultLlm() .createObject("Tell me a joke", Joke::class.java) } .buildAgent("joker", "This is guaranteed to return a dreadful joke") (3)
| 1 | Specify the return type. |
| 2 | specify the action to run.
Takes a SupplierActionContext<RESULT> OperationContext parameter allowing access to the current AgentProcess. |
| 3 | Build an agent with the given name and description. |
A more complex example:
- Java
-
@Action FactChecks runAndConsolidateFactChecks( DistinctFactualAssertions distinctFactualAssertions, ActionContext context) { var llmFactChecks = properties.models().stream() .flatMap(model -> factCheckWithSingleLlm(model, distinctFactualAssertions, context)) .toList(); return ScatterGatherBuilder (1) .returning(FactChecks.class) (2) .fromElements(FactCheck.class) (3) .generatedBy(llmFactChecks) (4) .consolidatedBy(this::reconcileFactChecks) (5) .asSubProcess(context); (6) } - Kotlin
-
@Action fun runAndConsolidateFactChecks( distinctFactualAssertions: DistinctFactualAssertions, context: ActionContext ): FactChecks { val llmFactChecks = properties.models .flatMap { model -> factCheckWithSingleLlm(model, distinctFactualAssertions, context) } return ScatterGatherBuilder (1) .returning(FactChecks::class.java) (2) .fromElements(FactCheck::class.java) (3) .generatedBy(llmFactChecks) (4) .consolidatedBy(this::reconcileFactChecks) (5) .asSubProcess(context) (6) }
| 1 | Start building a scatter gather agent. |
| 2 | Specify the return type of the overall agent. |
| 3 | Specify the type of elements to be gathered. |
| 4 | Specify the list of functions to run in parallel, each generating an element, here of type FactCheck. |
| 5 | Specify a function to consolidate the results.
In this case it will take a list of FactCheck and return a FactCheck and return a FactChecks object. |
| 6 | Build and run the agent as a subprocess of the current process.
This is an alternative to buildAgent shown in the SimpleAgentBuilder example.
The API is consistent. |
| If you wish to experiment, the embabel-agent-examples repository includes the fact checker shown above. |
4.7.2. Registering Agent beans
Whereas the @Agent annotation causes a class to be picked up immediately by Spring, with the DSL you’ll need an extra step to register an agent with Spring. As shown in the example below, any @Bean of Agent type results auto registration, just like declaring a class annotated with @Agent does.
- Java
-
@Configuration public class FactCheckerAgentConfiguration { @Bean public Agent factChecker(FactCheckerProperties factCheckerProperties) { return factCheckerAgent( List.of( LlmOptions.create(AnthropicModels.CLAUDE_35_HAIKU).withTemperature(0.3), LlmOptions.create(AnthropicModels.CLAUDE_35_HAIKU).withTemperature(0.0) ), factCheckerProperties ); } } - Kotlin
-
@Configuration class FactCheckerAgentConfiguration { @Bean fun factChecker(factCheckerProperties: FactCheckerProperties): Agent { return factCheckerAgent( llms = listOf( LlmOptions(AnthropicModels.CLAUDE_35_HAIKU).withTemperature(.3), LlmOptions(AnthropicModels.CLAUDE_35_HAIKU).withTemperature(.0), ), properties = factCheckerProperties, ) } }
4.8. Core Types
4.8.1. LlmOptions
The LlmOptions class specifies which LLM to use and its hyperparameters.
It’s defined in the embabel-common project and provides a fluent API for LLM configuration:
- Java
-
// Create LlmOptions with model and temperature var options = LlmOptions .withModel(OpenAiModels.GPT_4O_MINI) .withTemperature(0.8); // Use different hyperparameters for different tasks var analyticalOptions = LlmOptions .withModel(OpenAiModels.GPT_4O_MINI) .withTemperature(0.2) .withTopP(0.9); - Kotlin
-
// Create LlmOptions with model and temperature val options = LlmOptions .withModel(OpenAiModels.GPT_4O_MINI) .withTemperature(0.8) // Use different hyperparameters for different tasks val analyticalOptions = LlmOptions .withModel(OpenAiModels.GPT_4O_MINI) .withTemperature(0.2) .withTopP(0.9)
Important Methods:
-
withModel(String): Specify the model name -
withRole(String): Specify the model role. The role must be one defined in configuration viaembabel.models.llms.<role>=<model-name> -
withTemperature(Double): Set creativity/randomness (0.0-1.0) -
withTopP(Double): Set nucleus sampling parameter -
withTopK(Integer): Set top-K sampling parameter -
withPersona(String): Add a system message persona
LlmOptions is deserializable, so you can set properties of type LlmOptions in application.yml and other application configuration files.
This is a powerful way of externalizing not only models, but hyperparameters.
4.8.2. PromptRunner
All LLM calls in user applications should be made via the PromptRunner interface.
Once created, a PromptRunner can run multiple prompts with the same LLM, hyperparameters, tool groups and PromptContributors.
Getting a PromptRunner
You obtain a PromptRunner from an OperationContext using the fluent API:
- Java
-
@Action public Story createStory(UserInput input, OperationContext context) { // Get PromptRunner with default LLM var runner = context.ai().withDefaultLlm(); // Get PromptRunner with specific LLM options var customRunner = context.ai().withLlm( LlmOptions.withModel(OpenAiModels.GPT_4O_MINI) .withTemperature(0.8) ); return customRunner.createObject("Write a story about: " + input.getContent(), Story.class); } - Kotlin
-
@Action fun createStory(input: UserInput, context: OperationContext): Story { // Get PromptRunner with default LLM val runner = context.ai().withDefaultLlm() // Get PromptRunner with specific LLM options val customRunner = context.ai().withLlm( LlmOptions.withModel(OpenAiModels.GPT_4O_MINI) .withTemperature(0.8) ) return customRunner.createObject("Write a story about: ${input.content}", Story::class.java) }
PromptRunner Methods
Core Object Creation:
-
createObject(String, Class<T>): Create a typed object from a prompt, otherwise throw an exception. An exception triggers retry. If retry fails repeatedly, re-planning occurs. -
createObjectIfPossible(String, Class<T>): Try to create an object, return null on failure. This can cause replanning. -
generateText(String): Generate simple text response
Normally you want to use one of the createObject methods to ensure the response is typed correctly.
|
Tool and Context Management:
-
withToolGroup(String): Add tool groups for LLM access -
withToolObject(Object): Add domain objects with @Tool methods -
withPromptContributor(PromptContributor): Add context contributors -
withImage(AgentImage): Add an image to the prompt for vision-capable LLMs -
withImages(AgentImage…): Add multiple images to the prompt
LLM Configuration:
-
withLlm(LlmOptions): Use specific LLM configuration -
withGenerateExamples(Boolean): Control example generation
Returning a Specific Type
-
creating(Class<T>): Go into theCreatingfluent API for returning a particular type.
For example:
- Java
-
var story = context.ai() .withDefaultLlm() .withToolGroup(CoreToolGroups.WEB) .creating(Story.class) .fromPrompt("Create a story about: " + input.getContent()); - Kotlin
-
val story = context.ai() .withDefaultLlm() .withToolGroup(CoreToolGroups.WEB) .creating(Story::class.java) .fromPrompt("Create a story about: ${input.content}")
The main reason to do this is to add strongly typed examples for few-shot prompting. For example:
- Java
-
var story = context.ai() .withDefaultLlm() .withToolGroup(CoreToolGroups.WEB) .creating(Story.class) .withExample("A children's story", new Story("Once upon a time...")) (1) .fromPrompt("Create a story about: " + input.getContent()); - Kotlin
-
val story = context.ai() .withDefaultLlm() .withToolGroup(CoreToolGroups.WEB) .creating(Story::class.java) .withExample("A children's story", Story("Once upon a time...")) (1) .fromPrompt("Create a story about: ${input.content}")
| 1 | Example: The example will be included in the prompt in JSON format to guide the LLM. |
Working with Images:
- Java
-
var image = AgentImage.fromFile(imageFile); var answer = context.ai() .withLlm(AnthropicModels.CLAUDE_35_HAIKU) (1) .withImage(image) (2) .generateText("What is in this image?"); - Kotlin
-
val image = AgentImage.fromFile(imageFile) val answer = context.ai() .withLlm(AnthropicModels.CLAUDE_35_HAIKU) (1) .withImage(image) (2) .generateText("What is in this image?")
| 1 | Vision-capable model required: Use Claude 3.x, GPT-4 Vision, or other multimodal LLMs |
| 2 | Add image: Images are sent with the text prompt to the LLM. Can be used multiple times for multiple images. |
Advanced Features:
-
rendering(String): Use Jinja templates for prompts (returnsRenderinginterface) -
withTool(Subagent.ofClass(MyAgent.class).consuming(MyInput.class)): Enable handoffs to other agents (see Subagent: Agent Handoffs as Tools) -
evaluateCondition(String, String): Evaluate boolean condition
Validation
Embabel supports JSR-380 bean validation annotations on domain objects.
When creating objects via PromptRunner.createObject or createObjectIfPossible, validation is automatically performed after deserialization.
If validation fails, Embabel transparently retries the LLM call to obtain a valid object,
describing the validation errors to the LLM to help it correct its response.
If validation fails a second time, InvalidLlmReturnTypeException is thrown.
This will trigger replanning if not caught.
You can also choose to catch it within the action method making the LLM call,
and take appropriate action in your own code.
Simple example of annotation use:
- Java
-
public class User { @NotNull(message = "Name cannot be null") private String name; @AssertTrue(message = "Working must be true") private boolean working; @Size(min = 10, max = 200, message = "About Me must be between 10 and 200 characters") private String aboutMe; @Min(value = 18, message = "Age should not be less than 18") @Max(value = 150, message = "Age should not be greater than 150") private int age; @Email(message = "Email should be valid") private String email; // standard setters and getters } - Kotlin
-
data class User( @field:NotNull(message = "Name cannot be null") val name: String?, @field:AssertTrue(message = "Working must be true") val working: Boolean, @field:Size(min = 10, max = 200, message = "About Me must be between 10 and 200 characters") val aboutMe: String?, @field:Min(value = 18, message = "Age should not be less than 18") @field:Max(value = 150, message = "Age should not be greater than 150") val age: Int, @field:Email(message = "Email should be valid") val email: String? )
You can also use custom annotations with validators that will be injected by Spring. For example:
- Java
-
@Target({ElementType.FIELD, ElementType.PARAMETER}) (1) @Retention(RetentionPolicy.RUNTIME) @Constraint(validatedBy = PalindromeValidator.class) public @interface MustBePalindrome { String message() default "Must be a palindrome"; Class<?>[] groups() default {}; Class<? extends Payload>[] payload() default {}; } public class Palindromic { @MustBePalindrome (2) private String eats; public Palindromic(String eats) { this.eats = eats; } public String getEats() { return eats; } } @Component (3) public class PalindromeValidator implements ConstraintValidator<MustBePalindrome, String> { private final Ai ai; (4) public PalindromeValidator(Ai ai) { this.ai = ai; } @Override public boolean isValid(String field, ConstraintValidatorContext context) { if (field == null) { return false; } return field.equals(new StringBuilder(field).reverse().toString()); } } - Kotlin
-
@Target(AnnotationTarget.FIELD, AnnotationTarget.VALUE_PARAMETER) (1) @Retention(AnnotationRetention.RUNTIME) @Constraint(validatedBy = [PalindromeValidator::class]) annotation class MustBePalindrome( val message: String = "Must be a palindrome", val groups: Array<KClass<*>> = [], val payload: Array<KClass<out Payload>> = [] ) data class Palindromic( @field:MustBePalindrome (2) val eats: String ) @Component (3) class PalindromeValidator( private val ai: Ai (4) ) : ConstraintValidator<MustBePalindrome, String> { override fun isValid(field: String?, context: ConstraintValidatorContext): Boolean { if (field == null) { return false } return field == field.reversed() } }
| 1 | Define the custom annotation |
| 2 | Apply the annotation to a field |
| 3 | Implement the validator as a Spring component. Note the @Component annotation. |
| 4 | Spring will inject the validator with dependencies, such as the Ai instance in this case |
Thus we have standard JSR-280 validation with full Spring dependency injection support.
4.8.3. AgentImage
Represents an image for use with vision-capable LLMs.
Factory Methods:
-
AgentImage.fromFile(File): Load from file (auto-detects MIME type from common extensions) -
AgentImage.fromPath(Path): Load from path (auto-detects MIME type) -
AgentImage.create(String, byte[]): Create with explicit MIME type and byte array -
AgentImage.fromBytes(String, byte[]): Create from filename and bytes (auto-detects MIME type)
For uncommon image formats or if auto-detection fails, use AgentImage.create() with an explicit MIME type.
4.9. Tools
Tools can be passed to LLMs to allow them to perform actions.
Tools can either be outside the JVM process, as with MCP, or inside the JVM process, as with domain objects exposing @LlmTool methods.
Embabel allows you to provide tools to LLMs in two ways:
-
Via the
PromptRunnerby providing one or more in process tool instances. A tool instance is an object with methods annotated with Embabel@LlmToolor Spring AI@Tool. -
At action or
PromptRunnerlevel, from a tool group.
LlmReference implementations also expose tools, but this is handled internally by the framework.
4.9.1. In Process Tools: Implementing Tool Instances
Implement one or more methods annotated with @LlmTool on a class.
You do not need to annotate the class itself.
Each annotated method represents a distinct tool that will be exposed to the LLM.
A simple example of a tool method:
- Java
-
public class MathTools { @LlmTool(description = "add two numbers") public double add(double a, double b) { return a + b; } // Other tools } - Kotlin
-
class MathTools { @LlmTool(description = "add two numbers") fun add(a: Double, b: Double) = a + b // Other tools }
Classes implementing tools can be stateful. They are often domain objects. Tools on mapped entities are especially useful, as they can encapsulate state that is never exposed to the LLM. See Domain Tools: Direct Access, Zero Ceremony for a discussion of tool use patterns.
The @Tool annotation comes from Spring AI.
Tool methods can have any visibility, and can be static or instance scope. They are allowed on inner classes.
You can define any number of arguments for the method (including no argument) with most types (primitives, POJOs, enums, lists, arrays, maps, and so on). Similarly, the method can return most types, including void. If the method returns a value, the return type must be a serializable type, as the result will be serialized and sent back to the model.
The following types are not currently supported as parameters or return types for methods used as tools:
Optional
Asynchronous types (e.g. CompletableFuture, Future)
Reactive types (e.g. Flow, Mono, Flux)
Functional types (e.g. Function, Supplier, Consumer).
Tool Calling
You can obtain the current AgentProcess in a Tool method implementation via AgentProcess.get().
This enables tools to bind to the AgentProcess, making objects available to other actions.
For example:
- Java
-
@LlmTool(description = "My Tool") public String bindCustomer(Long id) { var customer = customerRepository.findById(id); var agentProcess = AgentProcess.get(); if (agentProcess != null) { agentProcess.addObject(customer); return "Customer bound to blackboard"; } return "No agent process: Unable to bind customer"; } - Kotlin
-
@LlmTool(description = "My Tool") fun bindCustomer(id: Long): String { val customer = customerRepository.findById(id) val agentProcess = AgentProcess.get() return if (agentProcess != null) { agentProcess.addObject(customer) "Customer bound to blackboard" } else { "No agent process: Unable to bind customer" } }
4.9.2. Receiving Out-of-Band Context in Tools
Tool methods often need access to infrastructure metadata—auth tokens, tenant IDs, correlation IDs—that should not be part of the LLM-facing JSON schema.
ToolCallContext provides this: an immutable key-value bag that flows through the tool pipeline without the LLM ever seeing it.
Think of it like HTTP headers on a request. The caller sets them at the boundary (a REST filter, an event handler), and every handler in the chain can read them—but the request body (what the LLM provides) is unaffected.
Injecting ToolCallContext into @LlmTool Methods
Declare a ToolCallContext parameter on any @LlmTool method.
The framework will:
-
Inject the current context at call time (or
ToolCallContext.EMPTYif none was set) -
Exclude the parameter from the JSON schema the LLM sees
- Java
-
public class CustomerTools { @LlmTool(description = "Look up customer by ID") public String lookupCustomer( @LlmTool.Param(description = "Customer ID") long customerId, ToolCallContext context) { String tenantId = context.get("tenantId"); String authToken = context.get("authToken"); return customerService.lookup(customerId, tenantId, authToken); } } - Kotlin
-
class CustomerTools { @LlmTool(description = "Look up customer by ID") fun lookupCustomer( @LlmTool.Param(description = "Customer ID") customerId: Long, context: ToolCallContext, ): String { val tenantId = context.get<String>("tenantId") val authToken = context.get<String>("authToken") return customerService.lookup(customerId, tenantId, authToken) } }
The LLM sees only the customerId parameter.
The ToolCallContext parameter is invisible in the tool’s schema.
This works for both KotlinMethodTool and JavaMethodTool—the ToolCallContext parameter can appear at any position in the method signature.
Setting Context via ProcessOptions
Context is set at the process boundary using ProcessOptions.withToolCallContext().
It then propagates to every tool invocation in the process—including MCP tools, where it bridges to Spring AI’s ToolContext.
- Java
-
// In a REST controller or event handler var processOptions = new ProcessOptions() .withToolCallContext(Map.of( "authToken", request.getHeader("Authorization"), "tenantId", request.getHeader("X-Tenant-Id"), "correlationId", UUID.randomUUID().toString() )); var invocation = AgentInvocation.builder(agentPlatform) .options(processOptions) .build(CustomerReport.class); CustomerReport report = invocation.invoke(customerQuery); - Kotlin
-
// In a REST controller or event handler val processOptions = ProcessOptions() .withToolCallContext(ToolCallContext.of( "authToken" to request.getHeader("Authorization"), "tenantId" to request.getHeader("X-Tenant-Id"), "correlationId" to UUID.randomUUID().toString(), )) val invocation = AgentInvocation.builder(agentPlatform) .options(processOptions) .build<CustomerReport>() val report = invocation.invoke(customerQuery)
Context Propagation Through Decorators
ToolCallContext flows automatically through decorator chains.
Any tool implementing DelegatingTool forwards the context to its delegate by default.
Built-in decorators like ArtifactSinkingTool and ReplanningTool follow this pattern, so context reaches the underlying tool without any extra wiring.
Using Context in Framework-Agnostic Tools
For programmatically created tools, use Tool.ContextAwareFunction to receive context in the handler.
The Tool.of() factory method accepts a ContextAwareFunction as the last parameter:
- Java
-
Tool tenantAwareTool = Tool.of( "search", "Search within tenant scope", Tool.InputSchema.of(Tool.Parameter.string("query", "Search query")), Tool.Metadata.DEFAULT, (Tool.ContextAwareFunction) (input, context) -> { String tenantId = context.get("tenantId"); return Tool.Result.text(searchService.search(input, tenantId)); } ); - Kotlin
-
val tenantAwareTool = Tool.of( name = "search", description = "Search within tenant scope", inputSchema = Tool.InputSchema.of(Tool.Parameter.string("query", "Search query")), ) { input: String, context: ToolCallContext -> val tenantId = context.get<String>("tenantId") Tool.Result.text(searchService.search(input, tenantId)) }
When no context is provided, the function receives ToolCallContext.EMPTY.
Context is immutable and safe to read from any thread.
If you need to pass context from a web request through to tool invocations, set it once on ProcessOptions and every tool in the process will receive it.
|
Setting Context per Interaction via PromptRunner
For context that is specific to one LLM call rather than the whole agent run, use withToolCallContext() on the PromptRunner directly inside an @Action method.
This is the right place for domain-level metadata that belongs to a particular interaction — for example, which entity the action is working on.
- Java
-
@Action public RelevantNewsStories findNewsStories( StarPerson person, Horoscope horoscope, Ai ai) { // Domain-specific context for this interaction only. // Flows to all tools invoked during this createObject call, // including remote MCP tools where it becomes MCP _meta. var interactionContext = ToolCallContext.of(Map.of( "personName", person.name(), "starSign", person.sign(), "feature", "star-news-finder" )); return ai .withDefaultLlm() .withToolGroup(CoreToolGroups.WEB) .withToolCallContext(interactionContext) (1) .createObject(prompt, RelevantNewsStories.class); } - Kotlin
-
@Action fun findNewsStories(person: StarPerson, horoscope: Horoscope, ai: Ai): RelevantNewsStories { val interactionContext = ToolCallContext.of( "personName" to person.name, "starSign" to person.sign, "feature" to "star-news-finder", ) return ai .withDefaultLlm() .withToolGroup(CoreToolGroups.WEB) .withToolCallContext(interactionContext) (1) .createObject(prompt, RelevantNewsStories::class.java) }
| 1 | withToolCallContext() also accepts a plain Map<String, Any> for convenience. |
Context Merge Semantics
Context from both sources is merged automatically in ToolLoopLlmOperations.resolveToolCallContext().
Interaction-level values win on conflict.
ProcessOptions |
PromptRunner |
Effective context |
|---|---|---|
|
— |
|
— |
|
|
|
|
|
|
|
|
This means ProcessOptions is the right place for cross-cutting infrastructure concerns (tenant routing, correlation IDs, credentials injected at the gateway), while PromptRunner.withToolCallContext() is the right place for domain-specific per-interaction concerns (which entity the action is working on).
Controlling What Crosses the MCP Boundary
When Embabel calls a remote MCP server, the ToolCallContext entries are forwarded as MCP _meta on the wire.
_meta is a first-class field in the MCP 2025-06-18 specification, and MCP server tools can receive it via McpMeta parameters (or Spring AI’s ToolContext).
By default all context entries are forwarded (passThrough behavior).
For production deployments calling untrusted third-party MCP servers, register a ToolCallContextMcpMetaConverter bean to control what crosses the process boundary.
Think of it like an HTTP header filter on a reverse proxy: the converter decides which entries are safe to propagate and which should stay local.
- Java
-
// Allowlist — recommended for production: only named keys cross the boundary @Bean public ToolCallContextMcpMetaConverter toolCallContextMcpMetaConverter() { return ToolCallContextMcpMetaConverter.allowKeys("tenantId", "correlationId", "locale"); } // Or denylist — forward everything except secrets @Bean public ToolCallContextMcpMetaConverter toolCallContextMcpMetaConverter() { return ToolCallContextMcpMetaConverter.denyKeys("apiKey", "authToken"); } // Or custom lambda for arbitrary logic @Bean public ToolCallContextMcpMetaConverter toolCallContextMcpMetaConverter() { return context -> Map.of( "tenantId", context.get("tenantId"), "requestedAt", Instant.now().toString() ); } - Kotlin
-
// Allowlist — recommended for production @Bean fun toolCallContextMcpMetaConverter() = ToolCallContextMcpMetaConverter.allowKeys("tenantId", "correlationId", "locale") // Or denylist @Bean fun toolCallContextMcpMetaConverter() = ToolCallContextMcpMetaConverter.denyKeys("apiKey", "authToken") // Or custom lambda @Bean fun toolCallContextMcpMetaConverter() = ToolCallContextMcpMetaConverter { context -> mapOf( "tenantId" to (context.get<String>("tenantId") ?: "unknown"), "requestedAt" to Instant.now().toString(), ) }
If no bean is defined, the framework defaults to passThrough() for backward compatibility.
The available factory methods are:
| Method | Behavior | Use Case |
|---|---|---|
|
Forwards all entries |
Fully trusted internal MCP servers (default) |
|
Forwards nothing |
Zero-trust: block all metadata from crossing |
|
Forwards only named keys |
Production (recommended): explicit allowlist |
|
Forwards all except named keys |
When secrets are well-known and enumerable |
The cleanest security approach is to put only safe values into ToolCallContext in the first place — secrets belong in @Value / Vault / environment variables, not in the context bag.
ToolCallContextMcpMetaConverter is the secondary defence for cases where the context is populated at the infrastructure boundary and not all entries should reach third-party servers.
|
4.9.3. Tool Groups
Embabel introduces the concept of a tool group. This is a level of indirection between user intent and tool selection. For example, we don’t ask for Brave or Google web search: we ask for "web" tools, which may be resolved differently in different environments.
| Tools use should be focused. Thus tool groups are not specified at agent level, but on individual actions. |
Tool groups are often backed by MCP.
Configuring Tool Groups in configuration files
If you have configured MCP servers in your application configuration, you can selectively expose tools from those servers to agents by configuring tool groups.
The easiest way to do this is in your application.yml or application.properties file.
Select tools by name.
For example:
embabel:
agent:
platform:
tools:
includes:
weather:
description: Get weather for location
provider: Docker
tools:
- weather
Configuring Tool Groups in Spring @Configuration
You can also use Spring’s @Configuration and @Bean annotations to expose ToolGroups to the agent platform with greater control.
The framework provides a default ToolGroupsConfiguration that demonstrates how to inject MCP servers and selectively expose MCP tools:
- Java
-
@Configuration public class ToolGroupsConfiguration { private final List<McpSyncClient> mcpSyncClients; public ToolGroupsConfiguration(List<McpSyncClient> mcpSyncClients) { this.mcpSyncClients = mcpSyncClients; } @Bean public MathTools mathToolGroup() { return new MathTools(); } @Bean public ToolGroup mcpWebToolsGroup() { (1) return new McpToolGroup( CoreToolGroups.WEB_DESCRIPTION, "docker-web", "Docker", Set.of(ToolGroupPermission.INTERNET_ACCESS), mcpSyncClients, callback -> { // Only expose specific web tools, exclude rate-limited ones String name = callback.getToolDefinition().name(); return (name.contains("brave") || name.contains("fetch")) && !name.contains("brave_local_search"); } ); } } - Kotlin
-
@Configuration class ToolGroupsConfiguration( private val mcpSyncClients: List<McpSyncClient> ) { @Bean fun mathToolGroup() = MathTools() @Bean fun mcpWebToolsGroup(): ToolGroup { (1) return McpToolGroup( description = CoreToolGroups.WEB_DESCRIPTION, name = "docker-web", provider = "Docker", permissions = setOf(ToolGroupPermission.INTERNET_ACCESS), clients = mcpSyncClients, filter = { // Only expose specific web tools, exclude rate-limited ones (it.toolDefinition.name().contains("brave") || it.toolDefinition.name().contains("fetch")) && !it.toolDefinition.name().contains("brave_local_search") } ) } }
| 1 | This method creates a Spring bean of type ToolGroup.
This will automatically be picked up by the agent platform, allowing the tool group to be requested by name (role). |
Key Configuration Patterns
MCP Client Injection:
The configuration class receives a List<McpSyncClient> via constructor injection.
Spring automatically provides all available MCP clients that have been configured in the application.
Selective Tool Exposure:
Each McpToolGroup uses a filter lambda to control which tools from the MCP servers are exposed to agents.
This allows fine-grained control over tool availability and prevents unwanted or problematic tools from being used.
Tool Group Metadata:
Tool groups include descriptive metadata like name, provider, and description to help agents understand their capabilities.
The permissions property declares what access the tool group requires (e.g., INTERNET_ACCESS).
Creating Custom Tool Group Configurations
Applications can implement their own @Configuration classes to expose custom tool groups, which can be backed by any service or resource, not just MCP.
- Java
-
@Configuration public class MyToolGroupsConfiguration { @Bean public ToolGroup databaseToolsGroup(DataSource dataSource) { return new DatabaseToolGroup(dataSource); } @Bean public ToolGroup emailToolsGroup(EmailService emailService) { return new EmailToolGroup(emailService); } } - Kotlin
-
@Configuration class MyToolGroupsConfiguration { @Bean fun databaseToolsGroup(dataSource: DataSource): ToolGroup = DatabaseToolGroup(dataSource) @Bean fun emailToolsGroup(emailService: EmailService): ToolGroup = EmailToolGroup(emailService) }
This approach leverages Spring’s dependency injection to provide tool groups with the services and resources they need, while maintaining clean separation of concerns between tool configuration and agent logic.
Using Tools in Action Methods
Tools are specified on the PromptRunner when making LLM calls.
This gives you fine-grained control over which tools are available for each specific prompt.
Here’s an example from the StarNewsFinder agent that demonstrates web tool usage within an action:
- Java
-
@Action public RelevantNewsStories findNewsStories( StarPerson person, Horoscope horoscope, OperationContext context) { var prompt = """ %s is an astrology believer with the sign %s. Their horoscope for today is: <horoscope>%s</horoscope> Given this, use web tools and generate search queries to find %d relevant news stories summarize them in a few sentences. Include the URL for each story. Do not look for another horoscope reading or return results directly about astrology; find stories relevant to the reading above. """.formatted( person.name(), person.sign(), horoscope.summary(), storyCount); // Tools are specified on the PromptRunner return context.ai().withDefaultLlm() .withToolGroup(CoreToolGroups.WEB) // Add web search tools .createObject(prompt, RelevantNewsStories.class); } - Kotlin
-
@Action internal fun findNewsStories( person: StarPerson, horoscope: Horoscope, context: OperationContext, ): RelevantNewsStories = context.ai().withDefaultLlm() .withToolGroup(CoreToolGroups.WEB) // Add web search tools .withToolGroup(CoreToolGroups.BROWSER_AUTOMATION) // Add browser tools .createObject( """ ${person.name} is an astrology believer with the sign ${person.sign}. Their horoscope for today is: <horoscope>${horoscope.summary}</horoscope> Given this, use web tools and generate search queries to find $storyCount relevant news stories summarize them in a few sentences. Include the URL for each story. Do not look for another horoscope reading or return results directly about astrology; find stories relevant to the reading above. """.trimIndent() )
Key Tool Usage Patterns
PromptRunner Tool Methods:
Tools are added to the PromptRunner fluent API using methods like withToolGroup(), withTools(), and withToolObject().
Multiple Tool Groups:
Actions can add multiple tool groups by chaining withToolGroup() calls when they need different types of capabilities.
Tool-Aware Prompts: Prompts should explicitly instruct the LLM to use the available tools. For example, "use web tools and generate search queries" clearly directs the LLM to utilize the web search capabilities.
Additional PromptRunner Examples
- Java
-
// Add tool groups to a specific prompt context.ai().withAutoLlm().withToolGroup(CoreToolGroups.WEB).create( "Given the topic, generate a detailed report using web research.\n\n" + "# Topic\n" + reportRequest.getTopic() ); // Add multiple tool groups context.ai().withDefaultLlm() .withToolGroup(CoreToolGroups.WEB) .withToolGroup(CoreToolGroups.MATH) .createObject("Calculate stock performance with web data", StockReport.class); - Kotlin
-
// Add tool groups to a specific prompt context.ai().withAutoLlm().withToolGroup(CoreToolGroups.WEB).create( """ Given the topic, generate a detailed report using web research. # Topic ${reportRequest.topic} """.trimIndent() ) // Add multiple tool groups context.ai().withDefaultLlm() .withToolGroup(CoreToolGroups.WEB) .withToolGroup(CoreToolGroups.MATH) .createObject("Calculate stock performance with web data", StockReport::class)
Adding Tool Objects with @LlmTool Methods:
You can also provide domain objects with @LlmTool methods directly to specific prompts:
- Java
-
context.ai() .withDefaultLlm() .withToolObject(jokerTool) .createObject("Create a UserInput object for fun", UserInput.class); // Add tool object with filtering and custom naming strategy context.ai() .withDefaultLlm() .withToolObject( new ToolObject(calculatorService) .withNamingStrategy(name -> "calc_" + name) .withFilter(methodName -> methodName.startsWith("compute")) ).createObject("Perform calculations", Result.class); - Kotlin
-
context.ai() .withDefaultLlm() .withToolObject(jokerTool) .createObject("Create a UserInput object for fun", UserInput::class.java) // Add tool object with filtering and custom naming strategy context.ai() .withDefaultLlm() .withToolObject( ToolObject(calculatorService) .withNamingStrategy { "calc_$it" } .withFilter { methodName -> methodName.startsWith("compute") } ).createObject("Perform calculations", Result::class.java)
Available PromptRunner Tool Methods:
-
withToolGroup(String): Add a single tool group by name -
withToolGroup(ToolGroup): Add a specific ToolGroup instance -
withToolGroups(Set<String>): Add multiple tool groups -
withTools(vararg String): Convenient method to add multiple tool groups -
withToolObject(Any): Add domain object with@LlmToolor@Toolmethods -
withToolObject(ToolObject): Add ToolObject with custom configuration -
withTool(Tool): Add a framework-agnostic Tool instance -
withTools(List<Tool>): Add multiple framework-agnostic Tool instances
4.9.4. Framework-Agnostic Tool Interface
In addition to Spring AI’s @Tool annotation, Embabel provides its own framework-agnostic Tool interface in the com.embabel.agent.api.tool package.
This allows you to create tools that are not tied to any specific LLM framework, making your code more portable and testable.
The Tool interface includes nested types to avoid naming conflicts with framework-specific types:
-
Tool.Definition- Describes the tool (name, description, input schema) -
Tool.InputSchema- Defines the parameters the tool accepts -
Tool.Parameter- A single parameter with name, type, and description -
Tool.Result- The result returned by a tool (text, artifact, or error) -
Tool.Handler- Functional interface for implementing tool logic
Creating Tools Programmatically
You can create tools using the Tool.create() factory methods:
- Java
-
// Simple tool with no parameters Tool greetTool = Tool.create( "greet", "Greets the user", (input) -> Tool.Result.text("Hello!") ); // Tool with parameters (using factory methods) Tool addTool = Tool.create( "add", "Adds two numbers together", Tool.InputSchema.of( Tool.Parameter.integer("a", "First number"), Tool.Parameter.integer("b", "Second number") ), (input) -> { // Parse input JSON and compute result return Tool.Result.text("42"); } ); // Tool with metadata (e.g., return directly without LLM processing) Tool directTool = Tool.create( "lookup", "Looks up data directly", Tool.Metadata.create(true), // returnDirect = true (input) -> Tool.Result.text("Direct result") ); - Kotlin
-
// Simple tool with no parameters val greetTool = Tool.of( name = "greet", description = "Greets the user" ) { _ -> Tool.Result.text("Hello!") } // Tool with parameters (using factory methods) val addTool = Tool.of( name = "add", description = "Adds two numbers together", inputSchema = Tool.InputSchema.of( Tool.Parameter.integer("a", "First number"), Tool.Parameter.integer("b", "Second number") ) ) { input -> // Parse input JSON and compute result Tool.Result.text("42") } // Tool with metadata val directTool = Tool.of( name = "lookup", description = "Looks up data directly", metadata = Tool.Metadata(returnDirect = true) ) { _ -> Tool.Result.text("Direct result") }
The Tool.Parameter class provides factory methods for common parameter types:
-
Tool.Parameter.string(name, description)- String parameter -
Tool.Parameter.string(name, description, required)- String with optional flag -
Tool.Parameter.string(name, description, required, enumValues)- String with allowed values -
Tool.Parameter.integer(name, description)- Integer parameter -
Tool.Parameter.double(name, description)- Floating-point parameter
All factory methods default to required = true.
Creating Strongly Typed Tools
For tools with complex input and output structures, use Tool.fromFunction() to work with domain objects directly.
The input schema is generated automatically from the input type, and JSON marshaling is handled for you.
- Java
-
// Define input and output types record AddRequest(int a, int b) {} record AddResult(int sum) {} // Create typed tool - schema is generated from AddRequest Tool addTool = Tool.fromFunction( "add", "Adds two numbers together", AddRequest.class, AddResult.class, input -> new AddResult(input.a() + input.b()) ); // Call the tool - input is deserialized, output is serialized Tool.Result result = addTool.call("{\"a\": 5, \"b\": 3}"); // Result contains: {"sum":8} // String output is returned directly (not double-serialized) Tool greetTool = Tool.fromFunction( "greet", "Greets someone", GreetRequest.class, String.class, input -> "Hello " + input.name() + "!" ); // With custom metadata Tool directTool = Tool.fromFunction( "lookup", "Looks up data directly", LookupRequest.class, LookupResult.class, Tool.Metadata.create(true), // returnDirect = true input -> new LookupResult(findData(input)) ); - Kotlin
-
// Define input and output types data class AddRequest(val a: Int, val b: Int) data class AddResult(val sum: Int) // Create typed tool - uses reified types for cleaner syntax val addTool = Tool.fromFunction<AddRequest, AddResult>( name = "add", description = "Adds two numbers together", ) { input -> AddResult(input.a + input.b) } // Call the tool - input is deserialized, output is serialized val result = addTool.call("""{"a": 5, "b": 3}""") // Result contains: {"sum":8} // String output is returned directly (not double-serialized) val greetTool = Tool.fromFunction<GreetRequest, String>( name = "greet", description = "Greets someone", ) { input -> "Hello ${input.name}!" } // With custom metadata val directTool = Tool.fromFunction<LookupRequest, LookupResult>( name = "lookup", description = "Looks up data directly", metadata = Tool.Metadata(returnDirect = true), ) { input -> LookupResult(findData(input)) }
You can also instantiate TypedTool directly:
val tool = TypedTool(
name = "add",
description = "Add two numbers",
inputType = AddRequest::class.java,
outputType = AddResult::class.java,
) { input -> AddResult(input.a + input.b) }
Key features of typed tools:
-
Automatic schema generation: The input schema is derived from the input type’s structure
-
JSON marshaling: Input JSON is deserialized to the input type, and output is serialized from the output type
-
String pass-through: If the output type is
String, it’s returned directly without JSON serialization -
Result pass-through: If the function returns a
Tool.Result, it’s used as-is -
Exception handling: Exceptions thrown by the function are converted to
Tool.Result.Error -
Control flow signals: Exceptions implementing
ToolControlFlowSignal(likeReplanRequestedException) propagate through
Creating Tools from Annotated Methods
Embabel provides @LlmTool and @LlmTool.Param annotations for creating tools from annotated methods.
This approach is similar to Spring AI’s @Tool but uses Embabel’s framework-agnostic abstractions.
- Java
-
public class MathService { @LlmTool(description = "Adds two numbers together") public int add( @LlmTool.Param(description = "First number") int a, @LlmTool.Param(description = "Second number") int b) { return a + b; } @LlmTool(description = "Multiplies two numbers") public int multiply( @LlmTool.Param(description = "First number") int a, @LlmTool.Param(description = "Second number") int b) { return a * b; } } // Create tools from all annotated methods on an instance List<Tool> mathTools = Tool.fromInstance(new MathService()); // Or safely create tools (returns empty list if no annotations found) List<Tool> tools = Tool.safelyFromInstance(someObject); - Kotlin
-
class MathService { @LlmTool(description = "Adds two numbers together") fun add( @LlmTool.Param(description = "First number") a: Int, @LlmTool.Param(description = "Second number") b: Int, ): Int = a + b @LlmTool(description = "Multiplies two numbers") fun multiply( @LlmTool.Param(description = "First number") a: Int, @LlmTool.Param(description = "Second number") b: Int, ): Int = a * b } // Create tools from all annotated methods on an instance val mathTools = Tool.fromInstance(MathService()) // Or safely create tools (returns empty list if no annotations found) val tools = Tool.safelyFromInstance(someObject)
The @LlmTool annotation supports:
-
name: Tool name (defaults to method name if empty) -
description: Description of what the tool does (required) -
returnDirect: Whether to return the result directly without further LLM processing
The @LlmTool.Param annotation supports:
-
description: Description of the parameter (helps the LLM understand what to provide) -
required: Whether the parameter is required (defaults to true)
Adding Framework-Agnostic Tools via PromptRunner
Use withTool() or withTools() to add framework-agnostic tools to a PromptRunner:
- Java
-
// Add a single tool Tool calculatorTool = Tool.create("calculate", "Performs calculations", (input) -> Tool.Result.text("Result: 42")); context.ai() .withDefaultLlm() .withTool(calculatorTool) .createObject("Calculate 6 * 7", MathResult.class); // Add tools from annotated methods List<Tool> mathTools = Tool.fromInstance(new MathService()); context.ai() .withDefaultLlm() .withTools(mathTools) .createObject("Add 5 and 3", MathResult.class); // Combine with other tool sources context.ai() .withDefaultLlm() .withToolGroup(CoreToolGroups.WEB) // Tool group .withToolObject(domainObject) // Spring AI @Tool methods .withTools(mathTools) // Framework-agnostic tools .createObject("Research and calculate", Report.class); - Kotlin
-
// Add a single tool val calculatorTool = Tool.of("calculate", "Performs calculations") { _ -> Tool.Result.text("Result: 42") } context.ai() .withDefaultLlm() .withTool(calculatorTool) .createObject("Calculate 6 * 7", MathResult::class.java) // Add tools from annotated methods val mathTools = Tool.fromInstance(MathService()) context.ai() .withDefaultLlm() .withTools(mathTools) .createObject("Add 5 and 3", MathResult::class.java) // Combine with other tool sources context.ai() .withDefaultLlm() .withToolGroup(CoreToolGroups.WEB) // Tool group .withToolObject(domainObject) // Spring AI @Tool methods .withTools(mathTools) // Framework-agnostic tools .createObject("Research and calculate", Report::class.java)
Tool Results
Tools return Tool.Result which can be one of three types:
- Java
-
// Text result (most common) Tool.Result.text("The answer is 42"); // Result with an artifact (e.g., generated file, image) Tool.Result.withArtifact("Generated report", reportBytes); // Error result Tool.Result.error("Failed to process request", exception); - Kotlin
-
// Text result (most common) Tool.Result.text("The answer is 42") // Result with an artifact (e.g., generated file, image) Tool.Result.withArtifact("Generated report", reportBytes) // Error result Tool.Result.error("Failed to process request", exception)
Modifying Tool Descriptions
Tools provide withDescription() and withNote() methods to create copies with modified descriptions.
This is useful when you need to customize a tool’s description for a specific context without modifying the original tool.
withDescription(newDescription)
Creates a new tool with a completely replaced description:
- Java
-
// Replace the entire description Tool customTool = originalTool.withDescription("Custom description for this context"); // The original tool is unchanged System.out.println(originalTool.getDefinition().getDescription()); // original description System.out.println(customTool.getDefinition().getDescription()); // Custom description for this context - Kotlin
-
// Replace the entire description val customTool = originalTool.withDescription("Custom description for this context") // The original tool is unchanged println(originalTool.definition.description) // original description println(customTool.definition.description) // Custom description for this context
withNote(note)
Creates a new tool with an appended note to the existing description:
- Java
-
// Add a note to the existing description Tool annotatedTool = originalTool.withNote("Use this when querying large datasets"); // Result: "Original description. Use this when querying large datasets" System.out.println(annotatedTool.getDefinition().getDescription()); - Kotlin
-
// Add a note to the existing description val annotatedTool = originalTool.withNote("Use this when querying large datasets") // Result: "Original description. Use this when querying large datasets" println(annotatedTool.definition.description)
Both methods preserve all other tool properties (name, input schema, metadata, functionality):
- Java
-
Tool original = Tool.create("calculator", "Performs calculations", Tool.InputSchema.of(Tool.Parameter.integer("x", "Number")), input -> Tool.Result.text("42")); // Create a customized version Tool customized = original .withDescription("Specialized math tool") .withNote("Optimized for financial calculations"); // Name and functionality unchanged assert customized.getDefinition().getName().equals("calculator"); assert customized.call("{}").text().equals("42"); - Kotlin
-
val original = Tool.of( name = "calculator", description = "Performs calculations", inputSchema = Tool.InputSchema.of(Tool.Parameter.integer("x", "Number")) ) { Tool.Result.text("42") } // Create a customized version val customized = original .withDescription("Specialized math tool") .withNote("Optimized for financial calculations") // Name and functionality unchanged check(customized.definition.name == "calculator") check(customized.call("{}").text == "42")
When to Use Each Approach
| Approach | Use When |
|---|---|
Spring AI |
You’re comfortable with Spring AI and want IDE support for tool annotations on domain objects |
|
You need programmatic tool creation with simple inputs, want framework independence, or are creating tools dynamically |
|
You need programmatic tool creation with complex typed inputs and outputs, automatic JSON marshaling, and schema generation |
|
You prefer annotation-based tools but want Embabel’s framework-agnostic abstractions |
Tool Groups |
You need to organize related tools, use MCP servers, or control tool availability at deployment time |
4.9.5. Tool Decoration: Extending Tool Behavior
Embabel uses a powerful decoration pattern to extend tool behavior without modifying the underlying tool or complicating the PromptRunner.
A decorated tool wraps another tool, intercepting calls to add functionality like artifact capture, event publishing, or blackboard integration.
This pattern is fundamental to Embabel’s architecture:
-
Subagents use decoration to wrap agent execution as a tool
-
Asset tracking uses decoration to capture tool outputs for chatbot interfaces
-
Blackboard publishing uses decoration to make tool results available to other actions
-
Event streaming uses decoration to publish tool calls to external systems
-
Internal platform features like observability and exception handling also use decoration
The DelegatingTool Interface
All tool decorators implement DelegatingTool:
- Java
-
public interface DelegatingTool extends Tool { Tool getDelegate(); } - Kotlin
-
interface DelegatingTool : Tool { val delegate: Tool }
This allows decorators to be unwrapped when needed, and enables chaining multiple decorators.
ArtifactSinkingTool: Capturing Tool Outputs
ArtifactSinkingTool captures artifacts from Tool.Result.WithArtifact results and sends them to a sink.
This is the foundation for making structured tool outputs available elsewhere.
- Java
-
// Capture all artifacts and publish to blackboard Tool wrapped = Tool.publishToBlackboard(myTool); // Capture specific types Tool wrapped = Tool.publishToBlackboard(myTool, SearchResult.class); // With filtering and transformation Tool wrapped = Tool.publishToBlackboard( myTool, SearchResult.class, result -> result.getScore() > 0.5, // filter result -> result.getDocument() // transform ); // Capture to a custom sink Tool wrapped = Tool.sinkArtifacts(myTool, SearchResult.class, mySink); - Kotlin
-
// Capture all artifacts and publish to blackboard val wrapped = Tool.publishToBlackboard(myTool) // Capture specific types val wrapped = Tool.publishToBlackboard(myTool, SearchResult::class.java) // With filtering and transformation val wrapped = Tool.publishToBlackboard( myTool, SearchResult::class.java, { it.score > 0.5 }, // filter { it.document } // transform ) // Capture to a custom sink val wrapped = Tool.sinkArtifacts(myTool, SearchResult::class.java, mySink)
Built-in Sinks
Embabel provides several ArtifactSink implementations:
| Sink | Purpose |
|---|---|
|
Publishes to the current |
|
Collects artifacts into a list, useful for aggregating results |
|
Delegates to multiple sinks, enabling multi-destination publishing |
Creating Custom Sinks
Implement ArtifactSink to create custom destinations:
- Java
-
// Publish to an event stream ArtifactSink eventSink = artifact -> { eventPublisher.publish(new ToolArtifactEvent(artifact)); }; // Use with any tool Tool wrapped = Tool.sinkArtifacts(myTool, MyType.class, eventSink); - Kotlin
-
// Publish to an event stream val eventSink = ArtifactSink { artifact -> eventPublisher.publish(ToolArtifactEvent(artifact)) } // Use with any tool val wrapped = Tool.sinkArtifacts(myTool, MyType::class.java, eventSink)
How Decoration Enables Extension
The decoration pattern lets Embabel add sophisticated behavior while keeping PromptRunner simple.
When you use Subagent.ofClass(MyAgent.class) (Java) or Subagent.ofClass(MyAgent::class.java) (Kotlin), Embabel creates a tool that:
-
Wraps agent execution in a
Tool.call()method -
Shares the parent blackboard with the child process
-
Captures the agent’s result as a tool artifact
Similarly, when you configure asset tracking in a chatbot, Embabel wraps tools with AssetAddingTool to capture outputs as viewable assets.
This approach has key advantages:
-
Composable: Multiple decorators can be chained
-
Transparent: The underlying tool doesn’t know it’s wrapped
-
Extensible: New behaviors can be added without framework changes
-
Type-safe: Generic decorators like
ArtifactSinkingTool<T>preserve type information
4.9.6. Subagent: Agent Handoffs as Tools
A Subagent is a specialized Tool that delegates to another Embabel agent.
When the LLM invokes this tool, it runs the specified agent as a subprocess, sharing the parent process’s blackboard context.
This enables composition of agents and "handoff" patterns where one agent delegates specialized tasks to another.
Creating Subagents
Subagent uses a fluent builder pattern.
First select how to reference the agent, then specify the input type using consuming():
- Java
-
// From an @Agent annotated class (most common) Subagent.ofClass(ConcertAssembler.class).consuming(ConcertPlan.class) // By agent name (resolved at runtime from platform) Subagent.byName("ConcertAssembler").consuming(ConcertPlan.class) // From an already-resolved Agent instance Subagent.ofInstance(resolvedAgent).consuming(ConcertPlan.class) // From an instance of an @Agent annotated class (e.g., a Spring bean) Subagent.ofAnnotatedInstance(myAgentBean).consuming(ConcertPlan.class) - Kotlin
-
// From an @Agent annotated class with reified types (cleanest) Subagent.ofClass<ConcertAssembler>().consuming<ConcertPlan>() // From a Java class Subagent.ofClass(ConcertAssembler::class.java).consuming(ConcertPlan::class.java) // From a KClass Subagent.ofClass(ConcertAssembler::class).consuming(ConcertPlan::class) // By agent name (resolved at runtime from platform) Subagent.byName("ConcertAssembler").consuming<ConcertPlan>() // From an already-resolved Agent instance Subagent.ofInstance(resolvedAgent).consuming<ConcertPlan>() // From an instance of an @Agent annotated class (e.g., a Spring bean) Subagent.ofAnnotatedInstance(myAgentBean).consuming<ConcertPlan>()
The consuming() method specifies the input type that the LLM will provide when invoking this tool.
This type is used to generate the JSON schema that guides the LLM’s tool invocation.
Using Subagents with PromptRunner
Use withTool() to add a Subagent to your prompt:
- Java
-
@Action public Concert assembleConcert(ConcertPlan plan, OperationContext context) { return context.ai() .withDefaultLlm() .withTool(Subagent.ofClass(PerformanceFinder.class) .consuming(WorksToFind.class)) (1) .creating(Concert.class) .fromPrompt("Assemble a concert based on: " + plan); } - Kotlin
-
@Action fun assembleConcert(plan: ConcertPlan, context: OperationContext): Concert { return context.ai() .withDefaultLlm() .withTool(Subagent.ofClass<PerformanceFinder>() .consuming<WorksToFind>()) (1) .creating(Concert::class.java) .fromPrompt("Assemble a concert based on: $plan") }
| 1 | The LLM can now invoke PerformanceFinder as a tool, providing WorksToFind input to delegate the performance search task. |
Subagent with Asset Tracking
For chat applications that track assets, wrap the Subagent with AssetAddingTool to automatically track returned artifacts:
- Java
-
@Action public Concert assembleConcert(ConcertPlan plan, OperationContext context) { var subagent = Subagent.ofClass(PerformanceFinder.class) .consuming(WorksToFind.class); var trackedSubagent = assetTracker.addReturnedAssets(subagent); (1) return context.ai() .withDefaultLlm() .withTool(trackedSubagent) .creating(Concert.class) .fromPrompt("Assemble a concert based on: " + plan); } // With filtering - only track certain assets var trackedSubagent = assetTracker.addReturnedAssets(subagent, asset -> asset instanceof Performance // Only track Performance assets ); - Kotlin
-
@Action fun assembleConcert(plan: ConcertPlan, context: OperationContext): Concert { val subagent = Subagent.ofClass<PerformanceFinder>() .consuming<WorksToFind>() val trackedSubagent = assetTracker.addReturnedAssets(subagent) (1) return context.ai() .withDefaultLlm() .withTool(trackedSubagent) .creating(Concert::class.java) .fromPrompt("Assemble a concert based on: $plan") } // With filtering - only track certain assets val trackedSubagent = assetTracker.addReturnedAssets(subagent) { asset -> asset is Performance // Only track Performance assets }
| 1 | Wrap with addReturnedAssets() to track artifacts returned by the subagent. |
Input Type and JSON Schema
The input type you specify with consuming() determines the JSON schema that the LLM sees when invoking the tool.
For example:
- Java
-
// The input type public record WorksToFind(List<String> composers, String era, int maxResults) {} // Create the subagent with explicit input type Subagent.ofClass(PerformanceFinder.class).consuming(WorksToFind.class) - Kotlin
-
// The input type data class WorksToFind(val composers: List<String>, val era: String, val maxResults: Int) // Create the subagent with explicit input type Subagent.ofClass<PerformanceFinder>().consuming<WorksToFind>()
The Subagent tool will:
-
Use "PerformanceFinder" as the tool name (from
@Agentannotation) -
Use "Finds performances" as the tool description (from
@Agentannotation) -
Generate a JSON schema from
WorksToFind
From the LLM’s perspective, a Subagent is just another tool.
The calling LLM sees the JSON schema for WorksToFind and can populate it directly:
{
"composers": ["Mozart", "Beethoven"],
"era": "Classical",
"maxResults": 5
}
When the tool is invoked, Subagent deserializes this JSON into a WorksToFind object and passes it to the target agent.
The input type should match the first non-injected parameter of the agent’s entry-point action.
Blackboard Sharing
When a Subagent runs, it receives a spawned blackboard from the parent process. This means:
-
The subagent can read objects from the parent’s blackboard
-
Objects added by the subagent are available to the parent after the subagent completes
-
The subagent operates in its own process context but shares state appropriately
When to Use Subagent
| Scenario | Recommendation |
|---|---|
Complex specialized task that has its own multi-action workflow |
Use Subagent - the target agent can plan and execute multiple steps |
Simple tool call with deterministic logic |
Use a regular |
LLM-orchestrated mini-workflow with sub-tools |
Consider AgenticTool which operates at the tool level |
Need the full power of GOAP planning for the subtask |
Subagent is ideal - the target agent uses its own planner |
4.9.7. Agentic Tools
An agentic tool is a tool that uses an LLM to orchestrate other tools. Unlike a regular tool which executes deterministic logic, an agentic tool delegates to an LLM that decides which sub-tools to call based on a prompt.
This pattern is useful for encapsulating a mini-orchestration as a single tool that can be used in larger workflows.
Embabel provides three agentic tool implementations, each offering different levels of control over tool availability:
Choosing an Agentic Tool
| Tool Type | Tool Availability | Best For | Example Use Case |
|---|---|---|---|
|
All tools available immediately |
Simple orchestration, exploration tasks |
Math calculator with add/multiply/divide tools |
|
Progressive unlock via conditions (prerequisites, artifacts, blackboard) |
Structured workflows, guided processes |
Research workflow: search → analyze → summarize |
|
State-based availability using enum states |
Formal state machines, multi-phase processes |
Order processing: DRAFT → CONFIRMED → SHIPPED → DELIVERED |
All three implement the AgenticTool interface and share a common fluent API with with* methods.
The AgenticTool interface defines:
- Java
-
public interface AgenticTool<THIS extends AgenticTool<THIS>> extends Tool { LlmOptions getLlm(); // LLM configuration int getMaxIterations(); // Max tool loop iterations (default: 20) THIS withLlm(LlmOptions llm); THIS withSystemPrompt(String prompt); THIS withSystemPrompt(AgenticSystemPromptCreator creator); // Dynamic prompt THIS withMaxIterations(int maxIterations); THIS withParameter(Tool.Parameter parameter); THIS withToolObject(Object toolObject); } - Kotlin
-
interface AgenticTool<THIS : AgenticTool<THIS>> : Tool { val llm: LlmOptions // LLM configuration val maxIterations: Int // Max tool loop iterations (default: 20) fun withLlm(llm: LlmOptions): THIS fun withSystemPrompt(prompt: String): THIS fun withSystemPrompt(creator: AgenticSystemPromptCreator): THIS // Dynamic prompt fun withMaxIterations(maxIterations: Int): THIS fun withParameter(parameter: Tool.Parameter): THIS fun withToolObject(toolObject: Any): THIS }
The AgenticSystemPromptCreator functional interface receives both the ExecutingOperationContext (for access to blackboard, process options, etc.) and the input string passed to the tool:
- Java
-
tool.withSystemPrompt((ctx, input) -> "Context: " + ctx.getProcessContext().getProcessOptions().getContextId() + ". Task: " + input ); - Kotlin
-
tool.withSystemPrompt { ctx, input -> "Context: ${ctx.processContext.processOptions.contextId}" + ". Task: $input" }
| For complex workflows with defined outputs, branching logic, loops, or state management, use Embabel’s GOAP planner, Utility AI, or @State workflows instead. These provide deterministic, typesafe planning that is far more powerful and predictable than LLM-driven orchestration. |
SimpleAgenticTool: Flat Tool Orchestration
SimpleAgenticTool makes all sub-tools available immediately.
The LLM decides freely which tools to use based on the prompt.
- Java
-
import com.embabel.agent.api.tool.agentic.simple.SimpleAgenticTool; // Create the agentic tool SimpleAgenticTool mathOrchestrator = new SimpleAgenticTool("math-orchestrator", "Orchestrates math operations") .withTools(addTool, multiplyTool, divideTool) .withParameter(Tool.Parameter.string("expression", "Math expression to evaluate")) .withLlm(LlmOptions.withModel("gpt-4")); // Use it like any other tool context.ai() .withDefaultLlm() .withTool(mathOrchestrator) .generateText("What is 5 + 3 * 2?"); - Kotlin
-
import com.embabel.agent.api.tool.agentic.simple.SimpleAgenticTool val mathOrchestrator = SimpleAgenticTool("math-orchestrator", "Orchestrates math operations") .withTools(addTool, multiplyTool, divideTool) .withParameter(Tool.Parameter.string("expression", "Math expression to evaluate")) .withLlm(LlmOptions(model = "gpt-4")) context.ai() .withDefaultLlm() .withTool(mathOrchestrator) .generateText("What is 5 + 3 * 2?")
PlaybookTool: Conditional Tool Unlocking
PlaybookTool allows tools to be progressively unlocked based on conditions:
-
Prerequisites: unlock after other tools have been called
-
Artifacts: unlock when certain artifact types are produced
-
Blackboard: unlock based on process state
-
Custom predicates: unlock based on arbitrary conditions
- Java
-
import com.embabel.agent.api.tool.agentic.playbook.PlaybookTool; // Tools unlock progressively PlaybookTool researcher = new PlaybookTool("researcher", "Research and analyze topics") .withTools(searchTool, fetchTool) // Always available .withTool(analyzeTool).unlockedBy(searchTool) // Unlocks after search .withTool(summarizeTool).unlockedBy(analyzeTool) // Unlocks after analyze .withParameter(Tool.Parameter.string("topic", "Research topic")); // Multiple prerequisites (AND) .withTool(reportTool).unlockedByAll(searchTool, analyzeTool) // Any prerequisite (OR) .withTool(processTool).unlockedByAny(searchTool, fetchTool) // Unlock when artifact type produced .withTool(formatTool).unlockedByArtifact(Document.class) // Unlock based on blackboard state .withTool(actionTool).unlockedByBlackboard(UserProfile.class) // Custom predicate .withTool(finalizeTool).unlockedWhen(ctx -> ctx.getIterationCount() >= 3) - Kotlin
-
import com.embabel.agent.api.tool.agentic.playbook.PlaybookTool // Kotlin supports curried syntax val researcher = PlaybookTool("researcher", "Research and analyze topics") .withTools(searchTool, fetchTool) // Always available .withTool(analyzeTool)(searchTool) // Curried: unlocks after search .withTool(summarizeTool)(analyzeTool) // Curried: unlocks after analyze .withParameter(Tool.Parameter.string("topic", "Research topic")) // Or use fluent syntax (same as Java) .withTool(reportTool).unlockedByAll(searchTool, analyzeTool) .withTool(formatTool).unlockedByArtifact(Document::class) .withTool(actionTool).unlockedByBlackboard(UserProfile::class) .withTool(finalizeTool).unlockedWhen { ctx -> ctx.iterationCount >= 3 }
When a locked tool is called before its conditions are met, the LLM receives an informative message guiding it to use prerequisite tools first.
StateMachineTool: State-Based Availability
StateMachineTool uses explicit states defined by an enum.
Tools are registered with specific states where they’re available, and can trigger transitions to other states.
- Java
-
import com.embabel.agent.api.tool.agentic.state.StateMachineTool; enum OrderState { DRAFT, CONFIRMED, SHIPPED, DELIVERED } StateMachineTool<OrderState> orderProcessor = new StateMachineTool<>("orderProcessor", "Process orders", OrderState.class) .withInitialState(OrderState.DRAFT) .inState(OrderState.DRAFT) .withTool(addItemTool) .withTool(confirmTool).transitionsTo(OrderState.CONFIRMED) .inState(OrderState.CONFIRMED) .withTool(shipTool).transitionsTo(OrderState.SHIPPED) .inState(OrderState.SHIPPED) .withTool(deliverTool).transitionsTo(OrderState.DELIVERED) .inState(OrderState.DELIVERED) .withTool(reviewTool).build() .withGlobalTools(statusTool, helpTool) // Available in all states .withParameter(Tool.Parameter.string("orderId", "Order to process")); - Kotlin
-
import com.embabel.agent.api.tool.agentic.state.StateMachineTool enum class OrderState { DRAFT, CONFIRMED, SHIPPED, DELIVERED } val orderProcessor = StateMachineTool("orderProcessor", "Process orders", OrderState::class.java) .withInitialState(OrderState.DRAFT) .inState(OrderState.DRAFT) .withTool(addItemTool) .withTool(confirmTool).transitionsTo(OrderState.CONFIRMED) .inState(OrderState.CONFIRMED) .withTool(shipTool).transitionsTo(OrderState.SHIPPED) .inState(OrderState.SHIPPED) .withTool(deliverTool).transitionsTo(OrderState.DELIVERED) .inState(OrderState.DELIVERED) .withTool(reviewTool).build() .withGlobalTools(statusTool, helpTool) // Available in all states .withParameter(Tool.Parameter.string("orderId", "Order to process"))
The startingIn(state) method allows starting in a different state at runtime:
- Java
-
// Resume an order that's already confirmed Tool resumedProcessor = orderProcessor.startingIn(OrderState.CONFIRMED); - Kotlin
-
// Resume an order that's already confirmed val resumedProcessor = orderProcessor.startingIn(OrderState.CONFIRMED)
Domain Tools: Tools from Retrieved Objects
All three agentic tools support domain tools - @LlmTool methods on domain objects that become available when a single instance is retrieved.
- Java
-
// Domain class with @LlmTool methods public class User { private final String id; private final String name; public User(String id, String name) { this.id = id; this.name = name; } @LlmTool(description = "Get user's profile information") public String getProfile() { return "Profile for " + name; } @LlmTool(description = "Update user's settings") public String updateSettings(String settings) { return "Settings updated for " + name; } } // Register domain tools - they become available when a single User is retrieved PlaybookTool userManager = new PlaybookTool("userManager", "Manage users") .withTools(searchUserTool, getUserTool) .withToolChainingFrom(User.class); // User methods available after getUserTool returns a single User - Kotlin
-
// Domain class with @LlmTool methods class User(val id: String, val name: String) { @LlmTool(description = "Get user's profile information") fun getProfile(): String = "Profile for $name" @LlmTool(description = "Update user's settings") fun updateSettings(settings: String): String = "Settings updated for $name" } // Register domain tools - they become available when a single User is retrieved val userManager = PlaybookTool("userManager", "Manage users") .withTools(searchUserTool, getUserTool) .withToolChainingFrom<User>() // User methods available after getUserTool returns a single User
Domain tools are "declared" to the LLM immediately but return an error until an instance is bound.
When a tool returns a single artifact (not a collection) of a registered type, that instance is bound and its @LlmTool methods become executable.
Creating Agentic Tools
Create agentic tools using the constructor and fluent with* methods:
- Java
-
// Create sub-tools Tool addTool = Tool.create("add", "Adds two numbers", input -> { // Parse JSON input and compute result return Tool.Result.text("5"); }); Tool multiplyTool = Tool.create("multiply", "Multiplies two numbers", input -> { return Tool.Result.text("6"); }); // Create the agentic tool SimpleAgenticTool mathOrchestrator = new SimpleAgenticTool("math-orchestrator", "Orchestrates math operations") .withTools(addTool, multiplyTool) .withLlm(LlmOptions.withModel("gpt-4")) .withSystemPrompt("Use the available tools to solve the given math problem"); // Use it like any other tool context.ai() .withDefaultLlm() .withTool(mathOrchestrator) .generateText("What is 5 + 3 * 2?"); - Kotlin
-
// Create sub-tools val addTool = Tool.of("add", "Adds two numbers") { input -> // Parse JSON input and compute result Tool.Result.text("5") } val multiplyTool = Tool.of("multiply", "Multiplies two numbers") { input -> Tool.Result.text("6") } // Create the agentic tool val mathOrchestrator = SimpleAgenticTool("math-orchestrator", "Orchestrates math operations") .withTools(addTool, multiplyTool) .withLlm(LlmOptions(model = "gpt-4")) .withSystemPrompt("Use the available tools to solve the given math problem") // Use it like any other tool context.ai() .withDefaultLlm() .withTool(mathOrchestrator) .generateText("What is 5 + 3 * 2?")
The withSystemPrompt call is optional.
By default, agentic tools generate a system prompt from the tool’s description: "You are an intelligent agent that can use tools to help you complete tasks.
Use the provided tools to perform the following task: {description}".
Only call withSystemPrompt if you need custom orchestration instructions.
|
Defining Input Parameters
| You must define input parameters for your agentic tool so the LLM knows what arguments to pass when calling it. Without parameters, the LLM won’t know what input format to use. |
Use the withParameter method with Tool.Parameter factory methods for concise parameter definitions:
- Java
-
// Research tool that requires a topic parameter SimpleAgenticTool researcher = new SimpleAgenticTool("researcher", "Research a topic thoroughly") .withParameter(Tool.Parameter.string("topic", "The topic to research")) .withToolObjects(new SearchTools(), new SummarizerTools()); // Calculator with multiple parameters SimpleAgenticTool calculator = new SimpleAgenticTool("smart-calculator", "Perform complex calculations") .withParameter(Tool.Parameter.string("expression", "Mathematical expression to evaluate")) .withParameter(Tool.Parameter.integer("precision", "Decimal places for result", false)) // optional .withToolObject(new MathTools()); - Kotlin
-
// Research tool that requires a topic parameter val researcher = SimpleAgenticTool("researcher", "Research a topic thoroughly") .withParameter(Tool.Parameter.string("topic", "The topic to research")) .withToolObjects(SearchTools(), SummarizerTools()) // Calculator with multiple parameters val calculator = SimpleAgenticTool("smart-calculator", "Perform complex calculations") .withParameter(Tool.Parameter.string("expression", "Mathematical expression to evaluate")) .withParameter(Tool.Parameter.integer("precision", "Decimal places for result", required = false)) // optional .withToolObject(MathTools())
Available parameter factory methods:
-
Tool.Parameter.string(name, description, required?)- String parameter -
Tool.Parameter.integer(name, description, required?)- Integer parameter -
Tool.Parameter.double(name, description, required?)- Floating-point parameter
All factory methods default to required = true.
Set required = false for optional parameters.
Creating Agentic Tools from Annotated Objects
Use withToolObject or withToolObjects to add tools from objects with @LlmTool-annotated methods:
- Java
-
// Tool classes with @LlmTool methods public class SearchTools { @LlmTool(description = "Search the web") public String search(String query) { return "Results for: " + query; } } public class CalculatorTools { @LlmTool(description = "Add two numbers") public int add(int a, int b) { return a + b; } @LlmTool(description = "Multiply two numbers") public int multiply(int a, int b) { return a * b; } } // Create agentic tool with tools from multiple objects // Uses default system prompt based on description SimpleAgenticTool assistant = new SimpleAgenticTool("assistant", "Multi-capability assistant") .withToolObjects(new SearchTools(), new CalculatorTools()); // With LLM options and custom system prompt SimpleAgenticTool smartAssistant = new SimpleAgenticTool("smart-assistant", "Smart assistant") .withToolObjects(new SearchTools(), new CalculatorTools()) .withLlm(LlmOptions.withModel("gpt-4")) .withSystemPrompt("Use tools intelligently"); - Kotlin
-
// Tool classes with @LlmTool methods class SearchTools { @LlmTool(description = "Search the web") fun search(query: String): String = "Results for: $query" } class CalculatorTools { @LlmTool(description = "Add two numbers") fun add(a: Int, b: Int): Int = a + b @LlmTool(description = "Multiply two numbers") fun multiply(a: Int, b: Int): Int = a * b } // Create agentic tool with tools from multiple objects // Uses default system prompt based on description val assistant = SimpleAgenticTool("assistant", "Multi-capability assistant") .withToolObjects(SearchTools(), CalculatorTools()) // With LLM options and custom system prompt val smartAssistant = SimpleAgenticTool("smart-assistant", "Smart assistant") .withToolObjects(SearchTools(), CalculatorTools()) .withLlm(LlmOptions(model = "gpt-4")) .withSystemPrompt("Use tools intelligently")
Objects without @LlmTool methods are silently ignored, allowing you to mix objects safely.
Agentic Tools with Spring Dependency Injection
Agentic tools can encapsulate stateful services via dependency injection:
- Java
-
@Component public class ResearchOrchestrator { private final WebSearchService webSearchService; private final SummarizerService summarizerService; public ResearchOrchestrator(WebSearchService webSearchService, SummarizerService summarizerService) { this.webSearchService = webSearchService; this.summarizerService = summarizerService; } @LlmTool(description = "Search the web for information") public List<SearchResult> search(String query) { return webSearchService.search(query); } @LlmTool(description = "Summarize text content") public String summarize(String content) { return summarizerService.summarize(content); } } // In your configuration @Configuration public class ToolConfiguration { @Bean public SimpleAgenticTool researchTool(ResearchOrchestrator orchestrator) { return new SimpleAgenticTool("research-assistant", "Research topics using web search and summarization") .withToolObject(orchestrator) .withLlm(new LlmOptions().withRole("smart")); // Uses default system prompt based on description } } - Kotlin
-
@Component class ResearchOrchestrator( private val webSearchService: WebSearchService, private val summarizerService: SummarizerService, ) { @LlmTool(description = "Search the web for information") fun search(query: String): List<SearchResult> = webSearchService.search(query) @LlmTool(description = "Summarize text content") fun summarize(content: String): String = summarizerService.summarize(content) } // In your configuration @Configuration class ToolConfiguration { @Bean fun researchTool(orchestrator: ResearchOrchestrator): SimpleAgenticTool = SimpleAgenticTool("research-assistant", "Research topics using web search and summarization") .withToolObject(orchestrator) .withLlm(LlmOptions(role = "smart")) // Uses default system prompt based on description }
How Agentic Tools Execute
When an agentic tool’s call() method is invoked:
-
The tool retrieves the current
AgentProcesscontext -
It configures a
PromptRunnerwith the specifiedLlmOptions -
It adds all sub-tools to the prompt runner
-
It executes the prompt with the input, allowing the LLM to orchestrate the sub-tools
-
The final LLM response is returned as the tool result
This means agentic tools create a nested LLM interaction: the outer LLM decides to call the agentic tool, then the inner LLM orchestrates the sub-tools.
Modifying Agentic Tools
Use the with* methods to create modified copies:
- Java
-
SimpleAgenticTool base = new SimpleAgenticTool("base", "Base orchestrator") .withTools(tool1) .withSystemPrompt("Original prompt"); // Create copies with modifications SimpleAgenticTool withNewLlm = base.withLlm(new LlmOptions().withModel("gpt-4")); SimpleAgenticTool withMoreTools = base.withTools(tool2, tool3); SimpleAgenticTool withNewPrompt = base.withSystemPrompt("Updated prompt"); // Add input parameters SimpleAgenticTool withParams = base.withParameter(Tool.Parameter.string("query", "Search query")); // Add tools from an object with @LlmTool methods SimpleAgenticTool withAnnotatedTools = base.withToolObject(calculatorService); // Add tools from multiple objects SimpleAgenticTool withMultipleObjects = base.withToolObjects(searchService, calculatorService); // Dynamic system prompt based on execution context and input SimpleAgenticTool withDynamicPrompt = base.withSystemPrompt((ctx, input) -> { String contextId = ctx.getProcessContext().getProcessOptions().getContextId().getId(); return "Process requests for context " + contextId + ". Task: " + input; }); - Kotlin
-
val base = SimpleAgenticTool("base", "Base orchestrator") .withTools(tool1) .withSystemPrompt("Original prompt") // Create copies with modifications val withNewLlm = base.withLlm(LlmOptions(model = "gpt-4")) val withMoreTools = base.withTools(tool2, tool3) val withNewPrompt = base.withSystemPrompt("Updated prompt") // Add input parameters val withParams = base.withParameter(Tool.Parameter.string("query", "Search query")) // Add tools from an object with @LlmTool methods val withAnnotatedTools = base.withToolObject(calculatorService) // Add tools from multiple objects val withMultipleObjects = base.withToolObjects(searchService, calculatorService) // Dynamic system prompt based on execution context and input val withDynamicPrompt = base.withSystemPrompt { ctx, input -> val contextId = ctx.processContext.processOptions.contextId?.id "Process requests for context $contextId. Task: $input" }
The available modification methods are:
-
withParameter(Tool.Parameter): Add an input parameter (useTool.Parameter.string(),.integer(),.double()) -
withLlm(LlmOptions): Set LLM configuration -
withTools(vararg Tool): Add additional Tool instances -
withToolObject(Any): Add tools from an object with@LlmToolmethods -
withToolObjects(vararg Any): Add tools from multiple annotated objects -
withSystemPrompt(String): Set a fixed system prompt -
withSystemPrompt((ExecutingOperationContext, String) → String): Set a dynamic prompt based on execution context and input -
withCaptureNestedArtifacts(Boolean): Control whether artifacts from nested agentic tool calls are captured (default:false) -
withToolChainingFrom(Class<T>): Register a class whose@LlmToolmethods become available when an artifact of that type is returned -
withToolChainingFrom(Class<T>, DomainToolPredicate<T>): Register with a predicate to filter which instances contribute tools -
withToolChainingFromAny(): Auto-discover tools from any returned artifact with@LlmToolmethods
Controlling Artifact Capture in Nested Agentic Tools
When an agentic tool orchestrates other tools, those sub-tools may return artifacts (via Tool.Result.WithArtifact).
By default, artifacts from nested agentic tool calls are not captured—only the final result from the outermost agentic tool is returned.
This prevents intermediate artifacts from bubbling up when you only care about the final result.
For example, if an outer assembleConcert tool calls an inner findPerformances tool, you typically want only the final Concert artifact, not all the intermediate Performance artifacts.
Use withCaptureNestedArtifacts(true) if you need to capture artifacts from nested agentic tools:
- Java
-
// Default: nested artifacts are NOT captured SimpleAgenticTool concertAssembler = new SimpleAgenticTool("assembleConcert", "Assemble a concert program") .withTools(findPerformancesTool, createConcertTool); // Only the Concert artifact from createConcert is returned // Opt-in: capture all nested artifacts SimpleAgenticTool fullCapture = concertAssembler.withCaptureNestedArtifacts(true); // Both Performance artifacts from findPerformances AND Concert from createConcert are captured - Kotlin
-
// Default: nested artifacts are NOT captured val concertAssembler = SimpleAgenticTool("assembleConcert", "Assemble a concert program") .withTools(findPerformancesTool, createConcertTool) // Only the Concert artifact from createConcert is returned // Opt-in: capture all nested artifacts val fullCapture = concertAssembler.withCaptureNestedArtifacts(true) // Both Performance artifacts from findPerformances AND Concert from createConcert are captured
| This setting only affects artifacts from nested agentic tool calls. Artifacts from regular (non-agentic) tools are always captured. |
Tool Chaining
When working with objects returned by tools, you often want to expose @LlmTool methods on those objects as additional tools—but only after the object has been retrieved.
The withToolChainingFrom() method enables this pattern.
|
Tool chaining increases determinism. Once a tool returns a specific object, the LLM gains access to that object’s business methods—navigating a data structure through well-defined operations rather than unstructured reasoning. This keeps the LLM on a guided path through your domain logic. |
Tool chaining is available on both AgenticTool and PromptRunner, via the shared ToolChaining interface.
This means you can use tool chaining not only in agentic tool loops, but also in simple createObject and generateText calls through PromptRunner.
This is significant because it enables any action to dynamically discover and use tools from returned artifacts without requiring a full agentic tool setup.
When you register a class, placeholder tools are created for each @LlmTool method on that class.
Initially, these tools return "not available yet" messages.
When a tool returns an artifact matching the registered type, the placeholder tools become active and delegate to the bound instance.
Last Wins Semantics: When multiple artifacts of the same type are returned, only the most recent one’s tools are active. This ensures the LLM always works with the "current" instance.
- Java
-
// Domain class with tool methods public class User { private final String id; private String email; @LlmTool("Update the user's email address") public String updateEmail(String newEmail) { this.email = newEmail; return "Email updated to " + newEmail; } } // Create agentic tool with tool chaining SimpleAgenticTool userManager = new SimpleAgenticTool("userManager", "Manage user accounts") .withTools(searchUserTool, getUserTool) // Tools to find/retrieve users .withToolChainingFrom(User.class); // User methods become tools when retrieved // Flow: // 1. LLM calls searchUserTool to find users // 2. LLM calls getUserTool which returns a User artifact // 3. updateEmail() becomes available as a tool bound to that User // 4. LLM calls updateEmail("new@example.com") - Kotlin
-
// Domain class with tool methods class User(val id: String, var email: String) { @LlmTool("Update the user's email address") fun updateEmail(newEmail: String): String { this.email = newEmail return "Email updated to $newEmail" } } // Create agentic tool with tool chaining val userManager = SimpleAgenticTool("userManager", "Manage user accounts") .withTools(searchUserTool, getUserTool) // Tools to find/retrieve users .withToolChainingFrom<User>() // User methods become tools when retrieved // Flow: // 1. LLM calls searchUserTool to find users // 2. LLM calls getUserTool which returns a User artifact // 3. updateEmail() becomes available as a tool bound to that User // 4. LLM calls updateEmail("new@example.com")
Predicate-Based Filtering
You can control which instances contribute tools using a predicate.
The predicate receives the artifact and the current AgentProcess, allowing filtering based on object state or process context.
- Java
-
// Only expose tools for admin users SimpleAgenticTool adminManager = new SimpleAgenticTool("adminManager", "Manage admin users") .withTools(searchUserTool, getUserTool) .withToolChainingFrom(User.class, (user, agentProcess) -> user.getRole().equals("admin") ); // Regular users won't have their tools exposed // Only when an admin User is retrieved will updateEmail() become available - Kotlin
-
// Only expose tools for admin users val adminManager = SimpleAgenticTool("adminManager", "Manage admin users") .withTools(searchUserTool, getUserTool) .withToolChainingFrom<User> { user, _ -> user.role == "admin" } // Regular users won't have their tools exposed // Only when an admin User is retrieved will updateEmail() become available
Auto-Discovery Mode
For maximum flexibility, use withToolChainingFromAny() to automatically discover and expose tools from any returned artifact that has @LlmTool methods.
Unlike registered sources, auto-discovery replaces ALL previous bindings when a new artifact is discovered—ensuring only one "current" object’s tools are active at a time.
- Java
-
// Auto-discover tools from any returned object SimpleAgenticTool explorer = new SimpleAgenticTool("explorer", "Explore and manipulate objects") .withTools(searchTool, getTool) .withToolChainingFromAny(); // Tools from any returned object are exposed // Flow: // 1. LLM calls getTool which returns a User -> User tools are available // 2. LLM calls another getTool which returns an Order -> Order tools replace User tools // 3. Only the most recent object's tools are active - Kotlin
-
// Auto-discover tools from any returned object val explorer = SimpleAgenticTool("explorer", "Explore and manipulate objects") .withTools(searchTool, getTool) .withToolChainingFromAny() // Tools from any returned object are exposed // Flow: // 1. LLM calls getTool which returns a User -> User tools are available // 2. LLM calls another getTool which returns an Order -> Order tools replace User tools // 3. Only the most recent object's tools are active
This pattern is useful when:
-
Objects have operations: The object itself knows how to perform actions (e.g.,
user.updateEmail(),order.cancel()) -
Context-dependent tools: Operations only make sense after retrieving a specific instance
-
Clean API design: Tools are defined on the class rather than as separate tool classes
-
Exploratory workflows: The LLM dynamically works with whatever object is "current"
All agentic tool types support tool chaining:
-
SimpleAgenticTool: Chained tools are available as soon as an artifact is returned -
PlaybookTool: Chained tools are available immediately (not subject to unlock conditions) -
StateMachineTool: Chained tools are available globally (not state-bound)
Tool Chaining on PromptRunner
Tool chaining is not limited to agentic tools.
Because both AgenticTool and PromptRunner implement the ToolChaining interface, you can use withToolChainingFrom() and withToolChainingFromAny() directly on a PromptRunner obtained from an action’s OperationContext.
This is important because it enables dynamic tool discovery within simple createObject and generateText calls—without requiring a full SimpleAgenticTool wrapper.
- Java
-
// In an @Action method: PromptRunner ai = context.ai() .withToolChainingFrom(User.class) // Chained tools from User .withTools(searchUserTool, getUserTool); // When getUserTool returns a User artifact, User's @LlmTool methods // automatically become available for the LLM to call String result = ai.generateText("Find user Alice and update her email to alice@new.com"); - Kotlin
-
// In an @Action method: val ai = context.ai() .withToolChainingFrom<User>() // Chained tools from User .withTools(searchUserTool, getUserTool) // When getUserTool returns a User artifact, User's @LlmTool methods // automatically become available for the LLM to call val result = ai.generateText("Find user Alice and update her email to alice@new.com")
Filtering Artifacts for Asset Tracking
When using tools with an AssetTracker (common in chat applications), you can filter which artifacts become tracked assets.
The addReturnedAssets and addAnyReturnedAssets methods accept a Predicate<Asset> filter that works with both Java and Kotlin:
- Java
-
// Track only assets that pass the filter Tool wrapped = assetTracker.addReturnedAssets(concertTool, asset -> { // Only track concerts with at least 3 works return asset instanceof Concert concert && concert.getWorks().size() >= 3; }); // Apply the same filter to multiple tools List<Tool> wrappedTools = assetTracker.addAnyReturnedAssets( List.of(tool1, tool2, tool3), asset -> asset.getId().startsWith("important-") ); - Kotlin
-
// Track only assets that pass the filter val wrapped = assetTracker.addReturnedAssets(concertTool) { asset -> // Only track concerts with at least 3 works asset is Concert && asset.works.size >= 3 } // Apply the same filter to multiple tools val wrappedTools = assetTracker.addAnyReturnedAssets( listOf(tool1, tool2, tool3) ) { asset -> asset.id.startsWith("important-") }
The filter is applied after type matching, so you can use type-specific criteria to decide which artifacts are worth tracking.
Migration from Other Frameworks
If you’re coming from frameworks like LangChain or Google ADK, Embabel’s agentic tools provide a familiar pattern similar to their "supervisor" architectures:
| Framework | Pattern | Embabel Equivalent |
|---|---|---|
LangChain/LangGraph |
Supervisor agent with worker agents |
|
Google ADK |
Coordinator with |
|
The key differences:
-
Tool-centric: Embabel’s agentic tools operate at the tool level, not the agent level. They’re lightweight and can be mixed freely with regular tools.
-
Simpler model: No graph-based workflows or explicit Sequential/Parallel/Loop patterns—just LLM-driven orchestration.
-
Composable: An agentic tool is still "just a tool" that can be used anywhere tools are accepted.
However, for anything beyond simple orchestration, Embabel offers far more powerful alternatives:
| Scenario | Use This Instead |
|---|---|
Business processes with defined outputs |
GOAP planner - deterministic, goal-oriented planning with preconditions and effects |
Exploration and event-driven systems |
Utility AI - selects highest-value action at each step |
Branching, looping, or stateful workflows |
@State workflows - typesafe state machines with GOAP planning within each state |
These provide deterministic, typesafe planning that is far more predictable and powerful than supervisor-style LLM orchestration.
Use SimpleAgenticTool for simple cases, PlaybookTool for structured workflows, or StateMachineTool for formal state machines.
Graduate to GOAP, Utility, or @State for production workflows where predictability matters.
For supervisor-style orchestration with typed outputs and full blackboard state management, see SupervisorInvocation.
It operates at a higher level than agentic tools, orchestrating @Action methods rather than Tool instances, and produces typed goal objects with currying support.
|
4.9.8. Progressive Tools
Great fleas have little fleas upon their backs to bite 'em,
And little fleas have lesser fleas, and so ad infinitum.
And the great fleas themselves, in turn, have greater fleas to go on;
While these again have greater still, and greater still, and so on.
Progressive tools enable dynamic tool disclosure—presenting a simplified interface initially, then revealing more granular tools based on context or when the LLM expresses intent.
The Progressive Tool Hierarchy
Embabel provides a hierarchy of progressive tool interfaces:
-
ProgressiveTool: The base interface for tools that can reveal inner tools based on context. ItsinnerTools(process: AgentProcess)method returns tools that may vary depending on the current agent process state. -
UnfoldingTool: AProgressiveToolwith a fixed set of inner tools. When invoked, it "unfolds" to reveal its contents—like opening a folded map to see the details inside. This is the most commonly used progressive tool type.
An UnfoldingTool presents a high-level description to the LLM and, when invoked, exposes its inner tools.
This pattern is useful for progressive tool disclosure—reducing initial complexity while allowing access to detailed functionality on demand.
When to Use UnfoldingTool
UnfoldingTool is useful when:
-
You have many related tools that might overwhelm the LLM with choices
-
You want to group tools by category (e.g., "database operations", "file operations")
-
You want the LLM to express intent before revealing detailed options
-
You need to reduce token usage for tool descriptions
Creating a Simple UnfoldingTool
The simplest form exposes all inner tools when invoked:
- Java
-
import com.embabel.agent.api.tool.progressive.UnfoldingTool; import com.embabel.agent.api.tool.Tool; // Create inner tools Tool queryTool = Tool.create("query_table", "Execute a SQL query", Tool.InputSchema.of(Tool.Parameter.string("sql", "The SQL query to execute")), input -> Tool.Result.text("{\"rows\": 5}") ); Tool insertTool = Tool.create("insert_record", "Insert a new record", Tool.InputSchema.of(Tool.Parameter.string("table", "Table name")), input -> Tool.Result.text("{\"id\": 123}") ); Tool deleteTool = Tool.create("delete_record", "Delete a record", Tool.InputSchema.of(Tool.Parameter.integer("id", "Record ID to delete")), input -> Tool.Result.text("{\"deleted\": true}") ); // Create the UnfoldingTool facade var databaseTool = UnfoldingTool.of( "database_operations", "Use this tool to work with the database. Invoke to see specific operations.", List.of(queryTool, insertTool, deleteTool) ); - Kotlin
-
import com.embabel.agent.api.tool.progressive.UnfoldingTool import com.embabel.agent.api.tool.Tool // Create inner tools val queryTool = Tool.of( name = "query_table", description = "Execute a SQL query", inputSchema = Tool.InputSchema.of(Tool.Parameter.string("sql", "The SQL query to execute")) ) { input -> Tool.Result.text("""{"rows": 5}""") } val insertTool = Tool.of( name = "insert_record", description = "Insert a new record", inputSchema = Tool.InputSchema.of(Tool.Parameter.string("table", "Table name")) ) { input -> Tool.Result.text("""{"id": 123}""") } val deleteTool = Tool.of( name = "delete_record", description = "Delete a record", inputSchema = Tool.InputSchema.of(Tool.Parameter.integer("id", "Record ID to delete")) ) { input -> Tool.Result.text("""{"deleted": true}""") } // Create the UnfoldingTool facade val databaseTool = UnfoldingTool.of( name = "database_operations", description = "Use this tool to work with the database. Invoke to see specific operations.", innerTools = listOf(queryTool, insertTool, deleteTool) )
Fluent Builder API
UnfoldingTool supports a fluent builder pattern for combining tools from multiple sources.
Use withTools() to add individual tools or withToolObject() to add tools from @LlmTool annotated objects:
- Java
-
import com.embabel.agent.api.tool.progressive.UnfoldingTool; // Start with base tools and add more var combinedTools = UnfoldingTool.of( "workspace", "Workspace operations. Invoke to see available tools.", List.of(baseTool)) .withTools(searchTool, filterTool) // Add individual tools .withToolObject(new DatabaseOperations()) // Add from @LlmTool class .withToolObject(new FileOperations()); // Chain multiple sources - Kotlin
-
import com.embabel.agent.api.tool.progressive.UnfoldingTool // Start with base tools and add more val combinedTools = UnfoldingTool.of( name = "workspace", description = "Workspace operations. Invoke to see available tools.", innerTools = listOf(baseTool) ) .withTools(searchTool, filterTool) // Add individual tools .withToolObject(DatabaseOperations()) // Add from @LlmTool class .withToolObject(FileOperations()) // Chain multiple sources
This is useful when:
-
Combining existing tools: Merge tools from different sources into one progressive facade
-
Adding ad-hoc tools: Start with annotated tool classes and add programmatic tools
-
Context-specific grouping: Build different tool combinations for different invocation contexts
The builder preserves all properties (childToolUsageNotes, etc.) from the original UnfoldingTool.
Category-Based Tool Selection
Use byCategory to expose different tools based on the category the LLM selects:
- Java
-
import com.embabel.agent.api.tool.progressive.UnfoldingTool; import java.util.Map; // Define tools by category Map<String, List<Tool>> toolsByCategory = Map.of( "read", List.of(readFileTool, listDirectoryTool, searchFilesTool), "write", List.of(writeFileTool, deleteFileTool, moveFileTool) ); // Create category-based UnfoldingTool var fileTool = UnfoldingTool.byCategory( "file_operations", "File operations. Pass category: 'read' for reading files, 'write' for modifying files.", toolsByCategory ); // The tool's schema automatically includes the category as an enum parameter // When invoked with {"category": "read"}, only read tools are exposed // When invoked with {"category": "write"}, only write tools are exposed - Kotlin
-
import com.embabel.agent.api.tool.progressive.UnfoldingTool // Define tools by category val toolsByCategory = mapOf( "read" to listOf(readFileTool, listDirectoryTool, searchFilesTool), "write" to listOf(writeFileTool, deleteFileTool, moveFileTool) ) // Create category-based UnfoldingTool val fileTool = UnfoldingTool.byCategory( name = "file_operations", description = "File operations. Pass category: 'read' for reading files, 'write' for modifying files.", toolsByCategory = toolsByCategory ) // The tool's schema automatically includes the category as an enum parameter // When invoked with {"category": "read"}, only read tools are exposed // When invoked with {"category": "write"}, only write tools are exposed
Custom Selection Logic
For more complex selection logic, use selectable:
- Java
-
import com.embabel.agent.api.tool.progressive.UnfoldingTool; import com.fasterxml.jackson.databind.ObjectMapper; List<Tool> allTools = List.of(basicTool, advancedTool, adminTool); var permissionBasedTool = UnfoldingTool.selectable( "api_operations", "API operations. Pass 'accessLevel': 'basic', 'advanced', or 'admin'.", allTools, Tool.InputSchema.of( Tool.Parameter.string("accessLevel", "Access level for operations", true, List.of("basic", "advanced", "admin")) ), true, // removeOnInvoke input -> { // Custom selection logic try { ObjectMapper mapper = new ObjectMapper(); Map<String, Object> params = mapper.readValue(input, Map.class); String level = (String) params.get("accessLevel"); return switch (level) { case "basic" -> List.of(basicTool); case "advanced" -> List.of(basicTool, advancedTool); case "admin" -> allTools; default -> List.of(basicTool); }; } catch (Exception e) { return List.of(basicTool); } } ); - Kotlin
-
import com.embabel.agent.api.tool.progressive.UnfoldingTool import com.fasterxml.jackson.module.kotlin.jacksonObjectMapper val allTools = listOf(basicTool, advancedTool, adminTool) val permissionBasedTool = UnfoldingTool.selectable( name = "api_operations", description = "API operations. Pass 'accessLevel': 'basic', 'advanced', or 'admin'.", innerTools = allTools, inputSchema = Tool.InputSchema.of( Tool.Parameter.string("accessLevel", "Access level for operations", required = true, enumValues = listOf("basic", "advanced", "admin")) ), ) { input -> // Custom selection logic val mapper = jacksonObjectMapper() val params = mapper.readValue(input, Map::class.java) when (params["accessLevel"]) { "basic" -> listOf(basicTool) "advanced" -> listOf(basicTool, advancedTool) "admin" -> allTools else -> listOf(basicTool) } }
Guide Tool Behavior
When an UnfoldingTool is invoked, it is replaced by its inner tools plus a guide tool with the same name as the original facade.
If the LLM calls the parent tool name again on a subsequent turn (a common tool-calling mistake), the guide tool returns a listing of the available sub-tools instead of failing with a ToolNotFoundException.
This behavior is automatic — no configuration needed. The removeOnInvoke property is deprecated and ignored; the guide tool replacement always applies.
Enabling UnfoldingTool in the Tool Loop
UnfoldingTool is enabled by default when using Embabel’s tool loop.
The ToolInjectionStrategy.DEFAULT includes UnfoldingToolInjectionStrategy, so no additional configuration is needed.
If you need to combine with custom strategies, use ChainedToolInjectionStrategy:
- Java
-
import com.embabel.agent.spi.loop.ChainedToolInjectionStrategy; // Combine UnfoldingTool support with custom strategies ChainedToolInjectionStrategy combined = ChainedToolInjectionStrategy.withUnfolding(customStrategy1, customStrategy2); - Kotlin
-
import com.embabel.agent.spi.loop.ChainedToolInjectionStrategy // Combine UnfoldingTool support with custom strategies val combined = ChainedToolInjectionStrategy.withUnfolding(customStrategy1, customStrategy2)
How UnfoldingToolWorks
-
Initial state: The LLM sees only the facade tool (e.g., "database_operations")
-
LLM invokes: The LLM calls the facade with optional arguments
-
Strategy evaluates:
UnfoldingToolInjectionStrategydetects the invocation -
Tools replaced: The facade is replaced by a guide tool and inner tools are added
-
Continue: The LLM now sees and can use the specific inner tools
This flow reduces the initial tool set complexity while allowing the LLM to access detailed tools when it needs them.
Context Preservation and Usage Notes
When a UnfoldingTool is expanded, its child tools replace the facade. Without context preservation, the LLM would lose important information about why these tools are grouped together.
For example, a "spotify_search" tool containing vector_search, text_search, and regex_search would expand to just three generic search tools - the LLM wouldn’t know these are specifically for searching Spotify music data.
Embabel solves this by automatically injecting a context tool alongside the child tools. This context tool:
-
Preserves the parent’s description ("Search Spotify for music data")
-
Lists the available child tools
-
Includes optional usage notes (via
childToolUsageNotes)
The childToolUsageNotes parameter provides guidance on when and how to use the child tools.
This guidance appears once in the context tool rather than being duplicated in each child tool’s description:
- Java
-
var spotifySearch = UnfoldingTool.of( "spotify_search", "Search Spotify for music data including artists, albums, and tracks.", List.of(vectorSearchTool, textSearchTool, regexSearchTool), true, // removeOnInvoke "Try vector search first for semantic queries like 'upbeat jazz'. " + "Use text search for exact artist or album names. " + "Use regex search for pattern matching on metadata." ); - Kotlin
-
val spotifySearch = UnfoldingTool.of( name = "spotify_search", description = "Search Spotify for music data including artists, albums, and tracks.", innerTools = listOf(vectorSearchTool, textSearchTool, regexSearchTool), childToolUsageNotes = """ Try vector search first for semantic queries like 'upbeat jazz'. Use text search for exact artist or album names. Use regex search for pattern matching on metadata. """.trimIndent() )
After the LLM invokes spotify_search, it will see:
-
vector_search- the actual search tool -
text_search- the actual search tool -
regex_search- the actual search tool -
spotify_search_context- context tool with description and usage notes
The context tool’s description includes the original purpose and available tools. When called, it returns full details about each child tool plus the usage notes - providing a single reference point without polluting individual tool descriptions.
Annotation-Based UnfoldingTool
For a more declarative approach, use the @UnfoldingTools class annotation combined with @LlmTool method annotations:
- Java
-
import com.embabel.agent.api.annotation.UnfoldingTools; import com.embabel.agent.api.annotation.LlmTool; @UnfoldingTools( name = "database_operations", description = "Database operations. Invoke to see specific tools." ) public class DatabaseTools { @LlmTool(description = "Execute a SQL query") public QueryResult query(String sql) { // implementation } @LlmTool(description = "Insert a record") public InsertResult insert(String table, Map<String, Object> data) { // implementation } @LlmTool(description = "Delete a record") public void delete(long id) { // implementation } } // Create the UnfoldingTool from the annotated class var tool = UnfoldingTool.fromInstance(new DatabaseTools()); - Kotlin
-
import com.embabel.agent.api.annotation.UnfoldingTools import com.embabel.agent.api.annotation.LlmTool @UnfoldingTools( name = "database_operations", description = "Database operations. Invoke to see specific tools." ) class DatabaseTools { @LlmTool(description = "Execute a SQL query") fun query(sql: String): QueryResult { // implementation } @LlmTool(description = "Insert a record") fun insert(table: String, data: Map<String, Any>): InsertResult { // implementation } @LlmTool(description = "Delete a record") fun delete(id: Long) { // implementation } } // Create the UnfoldingTool from the annotated class val tool = UnfoldingTool.fromInstance(DatabaseTools())
You can also specify childToolUsageNotes in the annotation to provide guidance on using the child tools:
- Java
-
@UnfoldingTools( name = "music_search", description = "Search music database for artists, albums, and tracks", childToolUsageNotes = "Try vector search first for semantic queries. " + "Use text search for exact artist names." ) public class MusicSearchTools { @LlmTool(description = "Semantic search using embeddings") public List<Track> vectorSearch(String query) { // implementation } @LlmTool(description = "Exact match text search") public List<Track> textSearch(String query) { // implementation } } - Kotlin
-
@UnfoldingTools( name = "music_search", description = "Search music database for artists, albums, and tracks", childToolUsageNotes = "Try vector search first for semantic queries. " + "Use text search for exact artist names." ) class MusicSearchTools { @LlmTool(description = "Semantic search using embeddings") fun vectorSearch(query: String): List<Track> { // implementation } @LlmTool(description = "Exact match text search") fun textSearch(query: String): List<Track> { // implementation } }
Category-Based Selection with Annotations
Add category to @LlmTool annotations to automatically create a category-based UnfoldingTool:
- Java
-
@UnfoldingTools( name = "file_operations", description = "File operations. Pass category: 'read' or 'write'." ) public class FileTools { @LlmTool(description = "Read file contents", category = "read") public String readFile(String path) { return Files.readString(Path.of(path)); } @LlmTool(description = "List directory contents", category = "read") public List<String> listDir(String path) { return Files.list(Path.of(path)).map(Path::toString).toList(); } @LlmTool(description = "Write file contents", category = "write") public void writeFile(String path, String content) { Files.writeString(Path.of(path), content); } @LlmTool(description = "Delete a file", category = "write") public void deleteFile(String path) { Files.delete(Path.of(path)); } } // Automatically creates category-based selection var tool = UnfoldingTool.fromInstance(new FileTools()); // When invoked with {"category": "read"}, only read tools are exposed // When invoked with {"category": "write"}, only write tools are exposed - Kotlin
-
@UnfoldingTools( name = "file_operations", description = "File operations. Pass category: 'read' or 'write'." ) class FileTools { @LlmTool(description = "Read file contents", category = "read") fun readFile(path: String): String = File(path).readText() @LlmTool(description = "List directory contents", category = "read") fun listDir(path: String): List<String> = File(path).list()?.toList() ?: emptyList() @LlmTool(description = "Write file contents", category = "write") fun writeFile(path: String, content: String) { File(path).writeText(content) } @LlmTool(description = "Delete a file", category = "write") fun deleteFile(path: String) { File(path).delete() } } // Automatically creates category-based selection val tool = UnfoldingTool.fromInstance(FileTools()) // When invoked with {"category": "read"}, only read tools are exposed // When invoked with {"category": "write"}, only write tools are exposed
@UnfoldingTools Annotation Attributes
| Attribute | Type | Default | Description |
|---|---|---|---|
|
String |
Required |
Name of the facade tool the LLM will see |
|
String |
Required |
Description explaining the tool category |
|
boolean |
|
Whether to remove the facade after invocation |
|
String |
|
Name of the parameter for category selection |
@LlmTool Category Attribute
The category attribute on @LlmTool is used when the containing class has @UnfoldingTools:
-
Tools with the same category are grouped together
-
Tools without a category are added to all category groups plus an "all" category
-
If no tools have categories, a simple (non-category-based) UnfoldingTool is created
Real-World Example: Spotify Integration
Here’s a real-world example from the Impromptu chatbot that uses @UnfoldingTools to progressively disclose Spotify functionality:
- Java
-
@UnfoldingTools( name = "spotify", description = "Access Spotify music features. Invoke this tool to enable Spotify " + "operations like playing music, searching tracks, managing playlists, " + "and controlling playback." ) public record SpotifyTools(ImpromptuUser user, SpotifyService spotifyService) { @LlmTool(description = "Check if user has linked their Spotify account") public String checkSpotifyStatus() { /* ... */ } @LlmTool(description = "Get the user's Spotify playlists") public String getPlaylists() { /* ... */ } @LlmTool(description = "Search for tracks on Spotify by song name, artist, or both") public String searchTracks(String query) { /* ... */ } @LlmTool(description = "Play a track on Spotify by searching for it") public String playTrack(String query) { /* ... */ } @LlmTool(description = "Pause the current Spotify playback") public String pausePlayback() { /* ... */ } // ... more tools } - Kotlin
-
@UnfoldingTools( name = "spotify", description = "Access Spotify music features. Invoke this tool to enable Spotify " + "operations like playing music, searching tracks, managing playlists, " + "and controlling playback." ) data class SpotifyTools(val user: ImpromptuUser, val spotifyService: SpotifyService) { @LlmTool(description = "Check if user has linked their Spotify account") fun checkSpotifyStatus(): String { /* ... */ } @LlmTool(description = "Get the user's Spotify playlists") fun getPlaylists(): String { /* ... */ } @LlmTool(description = "Search for tracks on Spotify by song name, artist, or both") fun searchTracks(query: String): String { /* ... */ } @LlmTool(description = "Play a track on Spotify by searching for it") fun playTrack(query: String): String { /* ... */ } @LlmTool(description = "Pause the current Spotify playback") fun pausePlayback(): String { /* ... */ } // ... more tools }
With this setup:
-
The LLM initially sees a single
spotifytool -
When the user says "play some jazz", the LLM invokes
spotify -
The
spotifyfacade is replaced with all the inner tools (getPlaylists,searchTracks,playTrack, etc.) -
The LLM can then call
searchTracksorplayTrackto fulfill the request
Auto-Detection with Tool.fromInstance()
When you use Tool.fromInstance() on a class annotated with @UnfoldingTools, it automatically creates an UnfoldingTool:
- Java
-
// Auto-detects @UnfoldingTools and creates an UnfoldingTool List<Tool> tools = Tool.fromInstance(new SpotifyTools(user, service)); // Returns a single UnfoldingTool, not individual tools - Kotlin
-
// Auto-detects @UnfoldingTools and creates an UnfoldingTool val tools = Tool.fromInstance(SpotifyTools(user, service)) // Returns a single UnfoldingTool, not individual tools
This works seamlessly with withToolObject() on PromptRunner:
- Java
-
context.ai() .withToolObject(new SpotifyTools(user, spotifyService)) .respond("Play some classical music"); // The SpotifyTools are automatically exposed as a single UnfoldingTool facade - Kotlin
-
context.ai() .withToolObject(SpotifyTools(user, spotifyService)) .respond("Play some classical music") // The SpotifyTools are automatically exposed as a single UnfoldingTool facade
Wrapping Tool Objects with fromToolObject()
UnfoldingTool.fromInstance() requires the class to be annotated with @UnfoldingTools.
This doesn’t work for objects like interface implementations with @LlmTool default methods that you cannot or should not annotate with @UnfoldingTools.
Use fromToolObject() to wrap any object with @LlmTool methods into an UnfoldingTool, providing name and description explicitly:
- Java
-
import com.embabel.agent.api.tool.progressive.UnfoldingTool; // FileWriteTools is an interface with @LlmTool default methods— // it cannot be annotated with @UnfoldingTools FileWriteTools fileTools = new FileWriteToolsImpl(workspace); var tool = UnfoldingTool.fromToolObject( fileTools, "file_write_tools", "Tools for writing and managing files. Invoke to see specific operations." ); - Kotlin
-
import com.embabel.agent.api.tool.progressive.UnfoldingTool // FileWriteTools is an interface with @LlmTool default methods— // it cannot be annotated with @UnfoldingTools val fileTools: FileWriteTools = FileWriteToolsImpl(workspace) val tool = UnfoldingTool.fromToolObject( instance = fileTools, name = "file_write_tools", description = "Tools for writing and managing files. Invoke to see specific operations.", )
All standard options are available:
- Java
-
var tool = UnfoldingTool.fromToolObject( fileTools, "file_write_tools", "Tools for writing and managing files.", false, // removeOnInvoke "Use writeFile for new files, appendFile for existing ones." // childToolUsageNotes ); - Kotlin
-
val tool = UnfoldingTool.fromToolObject( instance = fileTools, name = "file_write_tools", description = "Tools for writing and managing files.", removeOnInvoke = false, childToolUsageNotes = "Use writeFile for new files, appendFile for existing ones.", )
Use fromToolObject() when the tool class is an interface, a third-party class, or any class where adding @UnfoldingTools is impractical.
Use fromInstance() when you control the class and can add the @UnfoldingTools annotation.
|
Nested UnfoldingTools
UnfoldingTools can be nested for multi-level progressive disclosure. This enables organizing large tool collections into logical hierarchies where the LLM navigates by invoking facade tools.
Programmatic Nesting
Use UnfoldingTool.of() to create nested hierarchies programmatically:
- Java
-
// Inner UnfoldingTool for user management var userManagement = UnfoldingTool.of( "user_management", "User management operations", List.of(createUserTool, deleteUserTool, updateUserTool) ); // Inner UnfoldingTool for system config var systemConfig = UnfoldingTool.of( "system_config", "System configuration operations", List.of(updateConfigTool, backupTool, restoreTool) ); // Outer UnfoldingTool containing both var adminTool = UnfoldingTool.of( "admin_operations", "Administrative operations. Invoke to see categories.", List.of(userManagement, systemConfig) ); // Flow: // 1. LLM sees: admin_operations // 2. LLM invokes: admin_operations -> sees: user_management, system_config // 3. LLM invokes: user_management -> sees: createUser, deleteUser, updateUser - Kotlin
-
// Inner UnfoldingTool for user management val userManagement = UnfoldingTool.of( name = "user_management", description = "User management operations", innerTools = listOf(createUserTool, deleteUserTool, updateUserTool) ) // Inner UnfoldingTool for system config val systemConfig = UnfoldingTool.of( name = "system_config", description = "System configuration operations", innerTools = listOf(updateConfigTool, backupTool, restoreTool) ) // Outer UnfoldingTool containing both val adminTool = UnfoldingTool.of( name = "admin_operations", description = "Administrative operations. Invoke to see categories.", innerTools = listOf(userManagement, systemConfig) ) // Flow: // 1. LLM sees: admin_operations // 2. LLM invokes: admin_operations -> sees: user_management, system_config // 3. LLM invokes: user_management -> sees: createUser, deleteUser, updateUser
Annotation-Based Nesting with Inner Classes
You can also create nested hierarchies using @UnfoldingTools annotations on inner classes.
When UnfoldingTool.fromInstance() is called, it automatically discovers and includes any nested inner classes that are also annotated with @UnfoldingTools:
- Java
-
@UnfoldingTools( name = "admin_operations", description = "Administrative operations. Invoke to access specific areas." ) public class AdminTools { @LlmTool(description = "Get system status") public String getStatus() { return "System is healthy"; } // Nested inner class - automatically discovered and included as a nested UnfoldingTool @UnfoldingTools( name = "user_management", description = "User management operations. Invoke to see specific tools." ) public static class UserManagement { @LlmTool(description = "Create a new user") public String createUser(String username) { return "Created user: " + username; } @LlmTool(description = "Delete a user") public String deleteUser(String username) { return "Deleted user: " + username; } // Can nest even deeper @UnfoldingTools( name = "user_permissions", description = "User permission operations" ) public static class Permissions { @LlmTool(description = "Grant permission to user") public String grant(String user, String permission) { return "Granted"; } @LlmTool(description = "Revoke permission from user") public String revoke(String user, String permission) { return "Revoked"; } } } @UnfoldingTools( name = "system_config", description = "System configuration. Invoke to see config tools." ) public static class SystemConfig { @LlmTool(description = "Update configuration") public String updateConfig(String key, String value) { return "Updated"; } @LlmTool(description = "Backup configuration") public String backup() { return "Backed up"; } } } // Create the full nested hierarchy automatically var adminTool = UnfoldingTool.fromInstance(new AdminTools()); // Flow: // 1. LLM sees: admin_operations // 2. LLM invokes: admin_operations -> sees: getStatus, user_management, system_config // 3. LLM invokes: user_management -> sees: createUser, deleteUser, user_permissions // 4. LLM invokes: user_permissions -> sees: grant, revoke - Kotlin
-
@UnfoldingTools( name = "admin_operations", description = "Administrative operations. Invoke to access specific areas." ) class AdminTools { @LlmTool(description = "Get system status") fun getStatus(): String = "System is healthy" // Nested inner class - automatically discovered and included as a nested UnfoldingTool @UnfoldingTools( name = "user_management", description = "User management operations. Invoke to see specific tools." ) class UserManagement { @LlmTool(description = "Create a new user") fun createUser(username: String): String = "Created user: $username" @LlmTool(description = "Delete a user") fun deleteUser(username: String): String = "Deleted user: $username" // Can nest even deeper @UnfoldingTools( name = "user_permissions", description = "User permission operations" ) class Permissions { @LlmTool(description = "Grant permission to user") fun grant(user: String, permission: String): String = "Granted" @LlmTool(description = "Revoke permission from user") fun revoke(user: String, permission: String): String = "Revoked" } } @UnfoldingTools( name = "system_config", description = "System configuration. Invoke to see config tools." ) class SystemConfig { @LlmTool(description = "Update configuration") fun updateConfig(key: String, value: String): String = "Updated" @LlmTool(description = "Backup configuration") fun backup(): String = "Backed up" } } // Create the full nested hierarchy automatically val adminTool = UnfoldingTool.fromInstance(AdminTools()) // Flow: // 1. LLM sees: admin_operations // 2. LLM invokes: admin_operations -> sees: getStatus, user_management, system_config // 3. LLM invokes: user_management -> sees: createUser, deleteUser, user_permissions // 4. LLM invokes: user_permissions -> sees: grant, revoke
This approach provides several benefits:
-
Encapsulation: All related tools are organized in a single class hierarchy
-
Automatic discovery: No manual wiring - inner classes with
@UnfoldingToolsare automatically included -
Arbitrary depth: Nest as many levels as needed to organize your tools logically
-
Mixed content: Each level can have both direct
@LlmToolmethods and nested@UnfoldingToolsclasses
Dynamically Configured Inner Tools
A powerful pattern with UnfoldingTool.selectable() is creating inner tools that are configured based on the parameters passed when invoking the facade.
The selector function can create new tool instances with captured state, connection strings, or other configuration:
- Java
-
// UnfoldingTool that configures database tools based on connection parameter var databaseTool = UnfoldingTool.selectable( "database", "Database operations. Pass 'connection' to configure tools.", Collections.emptyList(), // Tools created dynamically Tool.InputSchema.of( Tool.Parameter.string("connection", "Database connection string") ), true, // removeOnInvoke input -> { // Parse connection from input ObjectMapper mapper = new ObjectMapper(); Map<String, Object> params = mapper.readValue(input, Map.class); String connection = (String) params.getOrDefault("connection", "localhost"); // Create tools configured with the connection string return List.of( Tool.create("query", "Query database at " + connection, queryInput -> { // Tool has captured the connection string return Tool.Result.text("Queried " + connection + ": " + queryInput); }), Tool.create("insert", "Insert into database at " + connection, insertInput -> { return Tool.Result.text("Inserted into " + connection); }) ); } ); // When LLM invokes with {"connection": "prod-db.example.com"} // The injected tools are configured to use that specific connection - Kotlin
-
// UnfoldingTool that configures database tools based on connection parameter val databaseTool = UnfoldingTool.selectable( name = "database", description = "Database operations. Pass 'connection' to configure tools.", innerTools = emptyList(), // Tools created dynamically inputSchema = Tool.InputSchema.of( Tool.Parameter.string("connection", "Database connection string") ), ) { input -> // Parse connection from input val mapper = jacksonObjectMapper() val params = mapper.readValue(input, Map::class.java) val connection = params["connection"] as? String ?: "localhost" // Create tools configured with the connection string listOf( Tool.of("query", "Query database at $connection") { queryInput -> // Tool has captured the connection string Tool.Result.text("Queried $connection: $queryInput") }, Tool.of("insert", "Insert into database at $connection") { insertInput -> Tool.Result.text("Inserted into $connection") } ) } // When LLM invokes with {"connection": "prod-db.example.com"} // The injected tools are configured to use that specific connection
This pattern is useful for:
-
Multi-tenant systems: Configure tools with tenant-specific credentials or endpoints
-
Environment selection: Let the LLM choose between dev/staging/prod environments
-
Stateful operations: Create tools that share state (like a shopping cart’s item list)
-
Dynamic service discovery: Configure tools based on runtime service locations
Example: Stateful Shopping Cart Tools
- Java
-
var cartTool = UnfoldingTool.selectable( "shopping_cart", "Shopping cart. Pass 'cart_id' to select which cart to operate on.", Collections.emptyList(), Tool.InputSchema.of( Tool.Parameter.string("cart_id", "Shopping cart ID") ), true, input -> { // Each invocation creates a fresh set of tools with shared state String cartId = parseCartId(input); List<String> cartItems = new ArrayList<>(); // Shared state return List.of( Tool.create("add_item", "Add item to cart " + cartId, Tool.InputSchema.of(Tool.Parameter.string("item", "Item name")), itemInput -> { String item = parseItem(itemInput); cartItems.add(item); // Captured state return Tool.Result.text("Added " + item + ". Total: " + cartItems.size()); } ), Tool.create("view_cart", "View cart " + cartId + " contents", viewInput -> { return Tool.Result.text("Cart " + cartId + ": " + String.join(", ", cartItems)); }), Tool.create("checkout", "Checkout cart " + cartId, checkoutInput -> { String total = calculateTotal(cartItems); cartItems.clear(); return Tool.Result.text("Checked out " + cartId + " for " + total); }) ); } ); - Kotlin
-
val cartTool = UnfoldingTool.selectable( name = "shopping_cart", description = "Shopping cart. Pass 'cart_id' to select which cart to operate on.", innerTools = emptyList(), inputSchema = Tool.InputSchema.of( Tool.Parameter.string("cart_id", "Shopping cart ID") ), ) { input -> // Each invocation creates a fresh set of tools with shared state val cartId = parseCartId(input) val cartItems = mutableListOf<String>() // Shared state listOf( Tool.of( name = "add_item", description = "Add item to cart $cartId", inputSchema = Tool.InputSchema.of(Tool.Parameter.string("item", "Item name")) ) { itemInput -> val item = parseItem(itemInput) cartItems.add(item) // Captured state Tool.Result.text("Added $item. Total: ${cartItems.size}") }, Tool.of("view_cart", "View cart $cartId contents") { _ -> Tool.Result.text("Cart $cartId: ${cartItems.joinToString(", ")}") }, Tool.of("checkout", "Checkout cart $cartId") { _ -> val total = calculateTotal(cartItems) cartItems.clear() Tool.Result.text("Checked out $cartId for $total") } ) }
Comparison with Other Approaches
Other agent frameworks address large tool collections with different approaches, each with trade-offs:
-
Anthropic’s Tool Search Tool: Uses a
defer_loading: trueflag to prevent tools from being loaded upfront. Tools are discovered via a separate "Tool Search Tool" that searches tool metadata. This requires maintaining searchable tool descriptions and adds latency for each discovery step. -
LangGraph Dynamic Tool Calling: Uses vector stores and semantic search to select relevant tools based on the user’s query. This requires embedding infrastructure, vector database setup, and careful tuning of similarity thresholds.
-
Google ADK AgentTool: Uses sub-agents that recursively delegate to other agents, each potentially having their own tool sets. Tool discovery is implicit through the agent hierarchy.
-
LangChain4j ToolProvider: Provides a
ToolProviderinterface for dynamic tool selection, but it works before the LLM call by analyzing the incoming user message. For example, "if the message contains 'booking', include booking tools." This is pre-filtering based on message content, not progressive disclosure through tool invocation. LangChain4j’s documentation also suggests embedding-based classification, RAG over tool descriptions, or two-pass LLM selection—all requiring additional infrastructure or extra LLM calls.
UnfoldingTool takes a fundamentally different approach: invoke to reveal. Instead of searching through tool metadata, the LLM simply invokes a facade tool to unlock the tools it contains.
Beyond Search: Dynamic Tool Configuration
Crucially, UnfoldingTool goes far beyond what any search-based approach can offer.
Search can only find pre-existing tools—it cannot create new ones or modify their behavior.
With UnfoldingTool.selectable(), the selector function can:
-
Create entirely new tool instances with different implementations based on runtime parameters
-
Capture configuration (connection strings, credentials, endpoints) into the tool’s behavior
-
Share mutable state between the tools created in a single invocation
-
Customize tool descriptions to reflect the specific context of use
For example, when an LLM invokes a "database" UnfoldingTool with {"connection": "prod-db.example.com"}, the returned tools don’t just have different descriptions—they have different behavior that operates on that specific database.
This is fundamentally impossible with search-based discovery, which can only return references to pre-defined tools.
This provides several advantages:
| Aspect | Other Approaches | UnfoldingTool |
|---|---|---|
Infrastructure |
Requires vector stores, embeddings, search indices, or pre-filtering logic |
No additional infrastructure required |
Selection Timing |
Before LLM call (pre-filtering based on message analysis) |
After LLM decides to invoke a facade (LLM-driven discovery) |
Latency |
Search/embedding adds latency; two-pass selection doubles LLM calls |
Instant unlock on invocation |
Scalability |
Search quality degrades with very large tool sets; requires careful tuning |
Scales to any number of tools via nesting without degradation |
Determinism |
Search results can vary based on embedding similarity |
Deterministic: invoking a facade always reveals the same tools |
Cost |
Embedding generation, vector search, or extra LLM calls incur compute costs |
No additional compute beyond the tool call itself |
Dynamic Behavior |
Can only return references to pre-existing tools |
Can create new tool instances with runtime-configured behavior |
The hierarchical nesting capability of UnfoldingTool means you can organize thousands of tools into a logical tree structure. The LLM navigates this tree by making simple invocations, with no search overhead at any level. For example, a top-level "admin_operations" facade might reveal 5 category facades, each revealing 20 specific tools—giving access to 100 tools with at most 2 invocations.
|
UnfoldingTool vs LlmReference
Both Use UnfoldingTool when:
Use LlmReference when:
Implementing both: Classes like |
- Java
-
// Use as LlmReference (adds to system prompt + tools) ai.withReference(memory).respond(...); // Use as Tool directly (just the tool) ai.withTool(memory).respond(...); - Kotlin
-
// Use as LlmReference (adds to system prompt + tools) ai.withReference(memory).respond(...) // Use as Tool directly (just the tool) ai.withTool(memory).respond(...)
When used as an LlmReference, the tools() method exposes the inner tools directly.
When used as a Tool, the implementation wraps them in an UnfoldingTool facade.
4.9.9. Process Introspection Tools
Embabel provides built-in UnfoldingTool implementations for introspecting the current agent process and its blackboard.
These tools enable agentic workflows where the LLM can monitor its own progress, check resource usage, and access data from previous steps.
AgentProcessTools: Runtime Awareness
AgentProcessTools provides tools for the LLM to understand its current execution context.
This is useful when you want an agent to be aware of its own operational status - for example, to check how much budget remains before undertaking an expensive operation, or to review what actions have been taken so far.
When to use AgentProcessTools:
-
Budget-aware agents: Check remaining cost or token budget before expensive operations
-
Long-running workflows: Monitor elapsed time and action history
-
Debugging and logging: Understand what models and tools have been used
-
Self-reflection: Agents that need to reason about their own behavior
Sub-tools exposed:
| Tool Name | Purpose |
|---|---|
|
Current process ID, status, running time, and goal information |
|
Budget limits (cost, tokens, actions) and remaining capacity |
|
Total cost, LLM invocation count, and detailed token usage |
|
List of actions taken so far with execution times |
|
Tool usage statistics (call counts per tool) |
|
LLM models that have been invoked |
- Java
-
import com.embabel.agent.tools.process.AgentProcessTools; import com.embabel.agent.api.tool.progressive.UnfoldingTool; // Create the tool - typically added to an agentic tool var processTools = new AgentProcessTools().create(); // Add to SimpleAgenticTool var assistant = new SimpleAgenticTool("assistant", "...") .withTools(processTools); - Kotlin
-
import com.embabel.agent.tools.process.AgentProcessTools import com.embabel.agent.api.tool.progressive.UnfoldingTool // Create the tool - typically added to an agentic tool val processTools = AgentProcessTools().create() // Add to SimpleAgenticTool val assistant = SimpleAgenticTool("assistant", "...") .withTools(processTools)
These tools require an active AgentProcess context.
If called outside of an agent execution, they return an error message indicating no process is available.
|
BlackboardTools: Accessing Workflow Data
BlackboardTools provides tools for the LLM to access objects in the current process’s blackboard.
The blackboard is Embabel’s shared context mechanism - it holds artifacts from previous actions, tool outputs (when using ArtifactSink), and any other objects bound to the process.
When to use BlackboardTools:
-
Multi-step workflows: Access results from earlier actions without re-execution
-
Tool output access: When tools use
ArtifactSinkto publish structured data, BlackboardTools lets the LLM retrieve it -
Context awareness: Let the LLM explore what data is available in the current context
-
Debugging: Inspect blackboard contents during development
Sub-tools exposed:
| Tool Name | Purpose |
|---|---|
|
List all objects in the blackboard with their types and indices |
|
Get an object by its binding name (e.g., "user", "searchResults") |
|
Get the most recent object of a given type (matches simple name or FQN) |
|
Get a detailed description/formatting of an object by binding name |
|
Count the number of objects of a given type in the blackboard |
- Java
-
import com.embabel.agent.tools.blackboard.BlackboardTools; import com.embabel.agent.api.tool.progressive.UnfoldingTool; // Create with default formatting var blackboardTools = new BlackboardTools().create(); // Or with custom formatting for blackboard entries var blackboardTools = new BlackboardTools().create(myCustomFormatter); // Add to SimpleAgenticTool var assistant = new SimpleAgenticTool("assistant", "...") .withTools(blackboardTools); - Kotlin
-
import com.embabel.agent.tools.blackboard.BlackboardTools import com.embabel.agent.api.tool.progressive.UnfoldingTool // Create with default formatting val blackboardTools: UnfoldingTool= BlackboardTools().create() // Or with custom formatting for blackboard entries val blackboardTools = BlackboardTools().create(myCustomFormatter) // Add to SimpleAgenticTool val assistant = SimpleAgenticTool("assistant", "...") .withTools(blackboardTools)
Formatting blackboard entries:
By default, BlackboardTools uses DefaultBlackboardEntryFormatter which:
-
Uses
infoString()for objects implementingHasInfoString -
Uses
contentproperty for objects implementingHasContent -
Falls back to
toString()for other objects
You can provide a custom BlackboardEntryFormatter to control how objects are presented to the LLM.
Type matching:
The blackboard_last and blackboard_count tools match types by:
-
Simple name:
"Person"matches any class namedPerson -
Fully qualified name:
"com.example.Person"matches that specific class
This flexibility lets the LLM query by whatever name is most convenient.
Combining Process Introspection Tools
For agents that need full situational awareness, combine both tools:
- Java
-
SimpleAgenticTool awarenessAgent = new SimpleAgenticTool( "aware_assistant", "An assistant that can check its own status and access previous results") .withTools( new AgentProcessTools().create(), new BlackboardTools().create() ); - Kotlin
-
val awarenessAgent = SimpleAgenticTool( name = "aware_assistant", systemPrompt = "An assistant that can check its own status and access previous results" ).withTools( AgentProcessTools().create(), BlackboardTools().create() )
4.9.10. Process Communication Tools
Embabel provides two built-in tools that allow the LLM to communicate with the user during agent execution.
Both route messages through the current AgentProcess output channel, but differ in their intent and presentation.
| Tool | Purpose | Presentation |
|---|---|---|
|
Report transient status updates during long-running work |
Shown as a progress banner (ephemeral) |
|
Send a permanent message to the user |
Shown as an assistant chat bubble (persistent) |
ProgressTool
ProgressTool allows the LLM to report what it is currently doing during long-running actions.
Progress messages are transient—they indicate activity but are not part of the final conversation output.
- Java
-
import com.embabel.agent.api.tool.ProgressTool; import com.embabel.agent.api.tool.Tool; Tool progressTool = ProgressTool.create(); // Add to a SimpleAgenticTool var assistant = new SimpleAgenticTool("assistant", "...") .withTools(progressTool); - Kotlin
-
import com.embabel.agent.api.tool.ProgressTool import com.embabel.agent.api.tool.Tool val progressTool: Tool = ProgressTool.create() // Add to a SimpleAgenticTool val assistant = SimpleAgenticTool("assistant", "...") .withTools(progressTool)
When the LLM calls the progress tool, it sends a ProgressOutputChannelEvent to the output channel with a short status message.
If no AgentProcess is active on the current thread, the tool logs a warning and returns gracefully—agent execution is not interrupted.
CommunicateTool
CommunicateTool allows the LLM to send a permanent message to the user.
Unlike progress updates, communicate messages appear as assistant chat bubbles and remain part of the conversation.
Use this for reporting results, sharing links (e.g., PR URLs), or informing the user of important outcomes.
- Java
-
import com.embabel.agent.api.tool.CommunicateTool; import com.embabel.agent.api.tool.Tool; Tool communicateTool = CommunicateTool.create(); // Add to a SimpleAgenticTool var assistant = new SimpleAgenticTool("assistant", "...") .withTools(communicateTool); - Kotlin
-
import com.embabel.agent.api.tool.CommunicateTool import com.embabel.agent.api.tool.Tool val communicateTool: Tool = CommunicateTool.create() // Add to a SimpleAgenticTool val assistant = SimpleAgenticTool("assistant", "...") .withTools(communicateTool)
When the LLM calls the communicate tool, it sends a MessageOutputChannelEvent containing an AssistantMessage to the output channel.
Like ProgressTool, it handles the absence of an active AgentProcess gracefully.
Combining Communication Tools
For agents that need both transient progress reporting and persistent messaging, provide both tools:
- Java
-
var assistant = new SimpleAgenticTool( "assistant", "An assistant that reports progress and communicates results") .withTools( ProgressTool.create(), CommunicateTool.create() ); - Kotlin
-
val assistant = SimpleAgenticTool( name = "assistant", systemPrompt = "An assistant that reports progress and communicates results" ).withTools( ProgressTool.create(), CommunicateTool.create() )
Both tools require an active AgentProcess context to deliver messages to the user.
If called outside of an agent execution, they return a soft acknowledgment and log a warning—they do not throw exceptions or interrupt agent execution.
|
The OutputChannelHighlightingEventListener automatically suppresses raw tool-call progress banners for progress and communicate tools, since these tools produce their own user-visible output.
|
4.9.11. Just-in-Time Tool Group Initialization
By default, Embabel initializes MCP tool groups at application startup.
This breaks deployments where MCP servers authenticate requests using the
caller’s OAuth token forwarded via the Authorization header, because no
user token exists at startup time.
To defer the MCP handshake until the first agent request, set these three properties together:
spring:
ai:
mcp:
client:
initialized: false
toolcallback:
enabled: false
embabel:
agent:
platform:
tools:
lazy-init: true
With lazy init enabled, the startup log confirms no MCP traffic occurred at startup:
INFO ToolGroupsConfiguration - MCP is available (lazy-init mode). Found 1 client(s).
Tool groups will be initialized on first use.
The MCP handshake fires only when the first agent action that requires an MCP-backed tool group executes — at which point the user’s OAuth token is already present in the security context.
4.9.12. McpToolFactory: MCP Tool Integration
McpToolFactory is an interface that provides a convenient way to integrate Model Context Protocol (MCP) tools into your application.
It creates Embabel Tool instances from MCP servers, with support for filtering tools and wrapping them in UnfoldingTool facades.
SpringAiMcpToolFactory is the Spring AI-based implementation.
Creating McpToolFactory
SpringAiMcpToolFactory requires a list of McpSyncClient instances, which are typically provided by Spring’s MCP auto-configuration:
- Java
-
import com.embabel.agent.tools.mcp.McpToolFactory; import com.embabel.agent.spi.support.springai.SpringAiMcpToolFactory; import io.modelcontextprotocol.client.McpSyncClient; @Configuration public class ToolConfiguration { @Bean public McpToolFactory mcpToolFactory(List<McpSyncClient> clients) { return new SpringAiMcpToolFactory(clients); } } - Kotlin
-
import com.embabel.agent.tools.mcp.McpToolFactory import com.embabel.agent.spi.support.springai.SpringAiMcpToolFactory import io.modelcontextprotocol.client.McpSyncClient @Configuration class ToolConfiguration { @Bean fun mcpToolFactory(clients: List<McpSyncClient>): McpToolFactory = SpringAiMcpToolFactory(clients) }
MCP clients are configured in application.yml.
See MCP Integration for configuration details.
|
Getting Individual MCP Tools
Use toolByName to retrieve a single MCP tool by its exact name:
- Java
-
// Returns null if not found Tool braveSearch = mcpToolFactory.toolByName("brave_web_search"); if (braveSearch != null) { ai.withTool(braveSearch).generateText("Search for recent news about AI"); } // Throws IllegalArgumentException if not found (with helpful error message) Tool requiredTool = mcpToolFactory.requiredToolByName("brave_web_search"); - Kotlin
-
// Returns null if not found val braveSearch = mcpToolFactory.toolByName("brave_web_search") braveSearch?.let { tool -> ai.withTool(tool).generateText("Search for recent news about AI") } // Throws IllegalArgumentException if not found (with helpful error message) val requiredTool = mcpToolFactory.requiredToolByName("brave_web_search")
Creating UnfoldingToolFacades from MCP
McpToolFactory can wrap groups of MCP tools in an UnfoldingTool facade for progressive disclosure.
This is useful when you have many MCP tools but want to present them as logical categories.
By Exact Tool Names:
- Java
-
// Create a UnfoldingTool with specific tool names var wikipediaTool = mcpToolFactory.unfoldingByName( "wikipedia", "Search and find content from Wikipedia", Set.of("search_wikipedia", "get_article", "get_related_topics", "get_summary") ); - Kotlin
-
// Create a UnfoldingTool with specific tool names val wikipediaTool = mcpToolFactory.unfoldingByName( name = "wikipedia", description = "Search and find content from Wikipedia", toolNames = setOf("search_wikipedia", "get_article", "get_related_topics", "get_summary") )
By Regex Patterns:
- Java
-
import java.util.regex.Pattern; // Match tools by regex patterns var dbTool = mcpToolFactory.unfoldingMatching( "database_operations", "Database operations. Invoke to access database tools.", List.of(Pattern.compile("^db_.*"), Pattern.compile(".*query.*")) ); - Kotlin
-
// Match tools by regex patterns val dbTool = mcpToolFactory.unfoldingMatching( name = "database_operations", description = "Database operations. Invoke to access database tools.", patterns = listOf("^db_".toRegex(), "query.*".toRegex()) )
With Custom Filter:
- Java
-
// Custom filter predicate var webTool = mcpToolFactory.unfolding( "web_operations", "Web operations. Invoke to access web tools.", callback -> callback.getToolDefinition().name().startsWith("web_") ); - Kotlin
-
// Custom filter predicate val webTool = mcpToolFactory.unfolding( name = "web_operations", description = "Web operations. Invoke to access web tools.", filter = { it.toolDefinition.name().startsWith("web_") } )
Controlling Facade Removal
After invocation, UnfoldingTool facades created by McpToolFactory are replaced by a guide tool and their inner tools.
The removeOnInvoke parameter is deprecated and ignored:
- Java
-
// Keep facade even after invocation var persistentTool = mcpToolFactory.unfoldingByName( "wikipedia", "Search Wikipedia", Set.of("search_wikipedia", "get_article"), false // removeOnInvoke = false ); - Kotlin
-
// Keep facade even after invocation val persistentTool = mcpToolFactory.unfoldingByName( name = "wikipedia", description = "Search Wikipedia", toolNames = setOf("search_wikipedia", "get_article"), removeOnInvoke = false )
Real-World Example: Chatbot with MCP Tools
Here’s a real-world example from a production chatbot that uses McpToolFactory to integrate MCP tools with graceful degradation:
- Java
-
@Configuration public class ChatConfiguration { @Bean public McpToolFactory mcpToolFactory(List<McpSyncClient> clients) { return new SpringAiMcpToolFactory(clients); } @Bean public CommonTools commonTools(McpToolFactory mcpToolFactory) { var deferMessage = "Use this tool only after trying local sources"; var tools = new LinkedList<>(); // Single MCP tool - gracefully handle missing tools var braveSearch = mcpToolFactory.toolByName("brave_web_search"); if (braveSearch != null) { tools.add(braveSearch.withNote(deferMessage)); } // UnfoldingTool grouping related Wikipedia MCP tools var wikipediaTool = mcpToolFactory.unfoldingByName( "wikipedia", "Search and find content from Wikipedia: " + deferMessage, Set.of("search_wikipedia", "get_article", "get_related_topics", "get_summary") ); if (!wikipediaTool.getInnerTools().isEmpty()) { tools.add(wikipediaTool); } return new CommonTools(tools); } } - Kotlin
-
@Configuration class ChatConfiguration { @Bean fun mcpToolFactory(clients: List<McpSyncClient>): McpToolFactory = SpringAiMcpToolFactory(clients) @Bean fun commonTools(mcpToolFactory: McpToolFactory): CommonTools { val deferMessage = "Use this tool only after trying local sources" val tools = mutableListOf<Any>() // Single MCP tool - gracefully handle missing tools mcpToolFactory.toolByName("brave_web_search")?.let { braveSearch -> tools.add(braveSearch.withNote(deferMessage)) } // UnfoldingTool grouping related Wikipedia MCP tools val wikipediaTool = mcpToolFactory.unfoldingByName( name = "wikipedia", description = "Search and find content from Wikipedia: $deferMessage", toolNames = setOf("search_wikipedia", "get_article", "get_related_topics", "get_summary") ) if (wikipediaTool.innerTools.isNotEmpty()) { tools.add(wikipediaTool) } return CommonTools(tools) } }
This pattern:
-
Gracefully degrades when MCP tools aren’t available (e.g., in test environments)
-
Groups related tools behind a descriptive facade using
UnfoldingTool -
Adds usage hints with
withNote()to guide the LLM on when to use external tools -
Checks for empty results before adding tools to avoid empty facades
McpToolFactory Method Summary
| Method | Description |
|---|---|
|
Get a single MCP tool by exact name. Returns |
|
Get a single MCP tool by exact name. Throws |
|
Create an |
|
Create an |
|
Create an |
4.10. Structured Prompt Elements
Embabel provides a number of ways to structure and manage prompt content.
Prompt contributors are a fundamental way to structure and inject content into LLM prompts. You don’t need to use them—you can simply build your prompts as strings—but they can be useful to achieve consistency and reuse across multiple actions or even across multiple agents using the same domain objects.
Prompt contributors implement the PromptContributor interface and provide text that gets included in the final prompt sent to the LLM.
By default the text will be included in the system prompt message.
4.10.1. The PromptContributor Interface and LlmReference Subinterface
All prompt contributors implement the PromptContributor interface with a contribution() method that returns a string to be included in the prompt.
Add PromptContributor instances to a PromptRunner using the withPromptContributor() method.
A subinterface of PromptContributor is LlmReference.
An LlmReference is a prompt contributor that can also provide tools via annotated @Tool methods.
So that tool naming can be disambiguated, an LlmReference must also include name and description metadata.
Add LlmReference instances to a PromptRunner using the withReference() method.
Use LlmReference if:
-
You want to provide both prompt content and tools from the same object
-
You want to provide specific instructions on how to use these tools, beyond the individual tool descriptions
-
Your data may be best exposed as either prompt content or tools, depending on the context. For example, if you have a list of 10 items you might just put in the prompt and say "Here are all the items: …". If you have a list of 10,000 objects, you would include advice to use the tools to query them.
An LlmReference is somewhat similar to a Claude Skill.
|
LlmReference instances can be created programmatically or defined in YML using LlmReferenceProvider implementations.
For example, you could define a references.yml file in this format:
- fqn: com.embabel.coding.tools.git.GitHubRepository
url: https://github.com/embabel/embabel-agent-examples.git
description: Embabel examples Repository
- fqn: com.embabel.coding.tools.git.GitHubRepository
url: https://github.com/embabel/java-agent-template.git
description: >
Java agent template Repository: Simplest Java example with Maven
Can be used as a GitHub template
- fqn: com.embabel.coding.tools.git.GitHubRepository
url: https://github.com/embabel/embabel-agent.git
description: >
Embabel agent framework implementation repo: Look to check code under embabel-agent-api
- fqn: com.embabel.coding.tools.api.ApiReferenceProvider
name: embabel-agent
description: Embabel Agent API
acceptedPackages:
- com.embabel.agent
- com.embabel.common
The fqn property specifies the fully qualified class name of the LlmReferenceProvider implementation.
This enables you to define your own LlmReferenceProvider implementations.
Out of the box, Embabel provides:
-
com.embabel.agent.api.reference.LiteralText: Text innotes -
com.embabel.agent.api.reference.SpringResource: Contents of the given Spring resource path -
com.embabel.agent.api.reference.WebPage: Content of the given web page, if it can be fetched -
com.embabel.coding.tools.git.GitHubRepository: GitHub repositories (embabel-agent-codemodule) -
com.embabel.coding.tools.api.ApiReferenceProvider: API from classpath (embabel-agent-codemodule)
You can parse your YML files into List<LlmReference> using the LlmReferenceProviders.fromYml method.
The resource argument is a Spring resource specification.
Thus LlmReferenceProviders.fromYml("references.yml") will load references.yml under src/main/resources/
4.10.2. Built-in Convenience Classes
Embabel provides several convenience classes that implement PromptContributor for common use cases.
These are optional utilities - you can always implement the interface directly for custom needs.
Persona
The Persona class provides a structured way to define an AI agent’s personality and behavior:
- Java
-
var persona = Persona.create( "Alex the Analyst", "A detail-oriented data analyst with expertise in financial markets", "Professional yet approachable, uses clear explanations", "Help users understand complex financial data through clear analysis" ); - Kotlin
-
val persona = Persona.create( name = "Alex the Analyst", persona = "A detail-oriented data analyst with expertise in financial markets", voice = "Professional yet approachable, uses clear explanations", objective = "Help users understand complex financial data through clear analysis" )
This generates a prompt contribution like:
You are Alex the Analyst. Your persona: A detail-oriented data analyst with expertise in financial markets. Your objective is Help users understand complex financial data through clear analysis. Your voice: Professional yet approachable, uses clear explanations.
RoleGoalBackstory
The RoleGoalBackstory class follows the Crew AI pattern and is included for users migrating from that framework:
- Java
-
var agent = RoleGoalBackstory.withRole("Senior Software Engineer") .andGoal("Write clean, maintainable code") .andBackstory("10+ years experience in enterprise software development"); - Kotlin
-
val agent = RoleGoalBackstory.withRole("Senior Software Engineer") .andGoal("Write clean, maintainable code") .andBackstory("10+ years experience in enterprise software development")
This generates:
Role: Senior Software Engineer Goal: Write clean, maintainable code Backstory: 10+ years experience in enterprise software development
4.10.3. Custom PromptContributor Implementations
You can create custom prompt contributors by implementing the interface directly. This gives you complete control over the prompt content:
- Java
-
public class CustomSystemPrompt implements PromptContributor { private final String systemName; public CustomSystemPrompt(String systemName) { this.systemName = systemName; } @Override public String contribution() { return "System: " + systemName + " - Current time: " + LocalDateTime.now(); } } public class ConditionalPrompt implements PromptContributor { private final Supplier<Boolean> condition; private final String trueContent; private final String falseContent; public ConditionalPrompt(Supplier<Boolean> condition, String trueContent, String falseContent) { this.condition = condition; this.trueContent = trueContent; this.falseContent = falseContent; } @Override public String contribution() { return condition.get() ? trueContent : falseContent; } } - Kotlin
-
class CustomSystemPrompt(private val systemName: String) : PromptContributor { override fun contribution(): String { return "System: $systemName - Current time: ${LocalDateTime.now()}" } } class ConditionalPrompt( private val condition: () -> Boolean, private val trueContent: String, private val falseContent: String ) : PromptContributor { override fun contribution(): String { return if (condition()) trueContent else falseContent } }
4.10.4. Examples from embabel-agent-examples
The embabel-agent-examples repository demonstrates various agent development patterns and Spring Boot integration approaches for building AI agents with Embabel.
4.10.5. Best Practices
-
Keep prompt contributors focused and single-purpose
-
Use the convenience classes (
Persona,RoleGoalBackstory) when they fit your needs -
Implement custom
PromptContributorclasses for domain-specific requirements -
Consider using dynamic contributors for context-dependent content
-
Test your prompt contributions to ensure they produce the desired LLM behavior
4.11. Templates
Embabel supports Jinja templates for generating prompts.
You do this via the PromptRunner.rendering(String) method.
This method takes a Spring resource path to a Jinja template.
The default location is under classpath:/prompts/ and the .jinja extension is added automatically.
You can also specify a full resource path with Spring resource conventions.
Once you have specified the template, you can create objects using a model map.
An example:
- Java
-
DistinctFactualAssertions distinctFactualAssertions = context.ai() .withLlm(properties.deduplicationLlm()) // Jinjava template from classpath at prompts/factchecker/consolidate_assertions.jinja .rendering("factchecker/consolidate_assertions") .createObject( DistinctFactualAssertions.class, Map.of( "assertions", allAssertions, "reasoningWordCount", properties.reasoningWordCount() ) ); - Kotlin
-
val distinctFactualAssertions = context.ai() .withLlm(properties.deduplicationLlm()) // Jinjava template from classpath at prompts/factchecker/consolidate_assertions.jinja .rendering("factchecker/consolidate_assertions") .createObject( DistinctFactualAssertions::class.java, mapOf( "assertions" to allAssertions, "reasoningWordCount" to properties.reasoningWordCount() ) )
4.11.1. Custom Template Renderer
By default, rendering() uses the platform’s TemplateRenderer (a Jinja-based renderer that loads templates from the classpath).
You can override this on a per-rendering basis using withTemplateRenderer(), which lets you supply a custom TemplateRenderer implementation.
This is useful when you need to load templates from a different source—for example, pulling templates from a user-specific directory on the file system, or from a database, enabling per-tenant or per-user prompt customization.
- Java
-
TemplateRenderer perUserRenderer = createRendererForUser(userId); String result = context.ai() .rendering("user-greeting") .withTemplateRenderer(perUserRenderer) .generateText( Map.of("userName", userName) ); - Kotlin
-
val perUserRenderer = createRendererForUser(userId) val result = context.ai() .rendering("user-greeting") .withTemplateRenderer(perUserRenderer) .generateText( mapOf("userName" to userName) )
| Don’t rush to externalize prompts. In modern languages with multi-line strings, it’s often easier to keep prompts in the codebase. Externalizing them can sacrifice type safety and lead to complexity and maintenance challenges. |
4.12. RAG (Retrieval-Augmented Generation)
Retrieval-Augmented Generation (RAG) is a technique that enhances LLM responses by retrieving relevant information from a knowledge base before generating answers. This grounds LLM outputs in specific, verifiable sources rather than relying solely on training data.
For more background on RAG concepts, see:
Embabel Agent provides RAG support through the LlmReference interface, which allows you to attach references (including RAG stores) to LLM calls.
The key classes are ToolishRag for exposing search operations as LLM tools, and SearchOperations for the underlying search functionality.
4.12.1. Agentic RAG Architecture
Unlike traditional RAG implementations that perform a single retrieval step, Embabel Agent’s RAG is entirely agentic and tool-based. The LLM has full control over the retrieval process:
-
Autonomous Search: The LLM decides when to search, what queries to use, and how many results to retrieve
-
Iterative Refinement: The LLM can perform multiple searches with different queries until it finds relevant information
-
Cross-Reference Discovery: The LLM can follow references, expand chunks to see surrounding context, and zoom out to parent sections
-
HyDE Support: The LLM can generate hypothetical documents (HyDE queries) to improve semantic search results
This agentic approach produces better results than single-shot RAG because the LLM can:
-
Start with a broad search and narrow down
-
Try different phrasings if initial queries return poor results
-
Expand promising results to get more context
-
Combine information from multiple chunks
4.12.2. Facade Pattern for Safe Tool Exposure
Embabel Agent uses a facade pattern to expose RAG capabilities safely and consistently across different store implementations.
The ToolishRag class acts as a facade that:
-
Inspects Store Capabilities: Examines which
SearchOperationssubinterfaces the store implements -
Exposes Appropriate Tools: Only creates tool wrappers for supported operations
-
Provides Consistent Interface: All tools use the same parameter patterns regardless of underlying store
- Java
-
@Override public List<Tool> tools() { List<Object> toolObjects = new ArrayList<>(); if (searchOperations instanceof VectorSearch) { toolObjects.add(new VectorSearchTools((VectorSearch) searchOperations)); } if (searchOperations instanceof TextSearch) { toolObjects.add(new TextSearchTools((TextSearch) searchOperations)); } if (searchOperations instanceof ResultExpander) { toolObjects.add(new ResultExpanderTools((ResultExpander) searchOperations)); } if (searchOperations instanceof RegexSearchOperations) { toolObjects.add(new RegexSearchTools((RegexSearchOperations) searchOperations)); } return toolObjects.stream() .flatMap(obj -> Tool.fromInstance(obj).stream()) .toList(); } - Kotlin
-
override fun tools(): List<Tool> { val toolObjects = buildList { if (searchOperations is VectorSearch) { add(VectorSearchTools(searchOperations)) } if (searchOperations is TextSearch) { add(TextSearchTools(searchOperations)) } if (searchOperations is ResultExpander) { add(ResultExpanderTools(searchOperations)) } if (searchOperations is RegexSearchOperations) { add(RegexSearchTools(searchOperations)) } } return toolObjects.flatMap { Tool.fromInstance(it) } }
This means:
-
A Lucene store exposes vector search, text search, regex search, AND result expansion tools
-
A Spring AI VectorStore adapter exposes only vector search tools
-
A basic text-only store exposes only text search tools
-
A directory-based text search exposes text search and regex search
The LLM sees only the tools that actually work with the configured store, preventing runtime errors from unsupported operations.
4.12.3. Getting Started
To use RAG in your Embabel Agent application, add the rag-core module and a store implementation to your pom.xml:
<dependency>
<groupId>com.embabel.agent</groupId>
<artifactId>embabel-agent-rag-lucene</artifactId>
<version>${embabel-agent.version}</version>
</dependency>
<dependency>
<groupId>com.embabel.agent</groupId>
<artifactId>embabel-agent-rag-tika</artifactId>
<version>${embabel-agent.version}</version>
</dependency>
The embabel-agent-rag-lucene module provides Lucene-based vector and text search.
The embabel-agent-rag-tika module provides Apache Tika integration for parsing various document formats.
4.12.4. Our Model
Embabel Agent uses a hierarchical content model that goes beyond traditional flat chunk storage:
Datum (sealed interface)
│ Core: id, uri, metadata, labels()
│
├── ContentElement ─────────────────────────────────────┐
│ Structural content (not embedded) │
│ ┌───────────────────────────────────────────────┐ │
│ │ ContentRoot / NavigableDocument │ │
│ │ Documents with URI and title │ │
│ └───────────────────────────────────────────────┘ │
│ ┌───────────────────────────────────────────────┐ │
│ │ ContainerSection / LeafSection │ │
│ │ Hierarchical document sections │ │
│ └───────────────────────────────────────────────┘ │
│ │
└── Retrievable ────────────────────────────────────────┤
Embeddable/searchable content │
┌───────────────────────────────────────────────┐ │
│ Chunk │ │
│ text, parentId, embedding │ │
│ Primary unit for vector search │ │
└───────────────────────────────────────────────┘ │
┌───────────────────────────────────────────────┐ │
│ NamedEntity │ │
│ Domain entity contract (Person, Product) │ │
│ name, description + domain properties │ │
│ │ │
│ └── NamedEntityData │ │
│ Storage format with properties map │ │
│ Hydration via toTypedInstance() │ │
└───────────────────────────────────────────────┘ │
│
────────────────────────────────────────────────────────┘
Key Design Points:
-
Datumis the root sealed interface for all data objects -
ContentElementbranch contains structural content (documents, sections) that is NOT embedded -
Retrievablebranch contains searchable content with embeddings (chunks, entities) -
NamedEntityis the domain contract for typed entities -
NamedEntityDatais the storage format with genericpropertiesmap and hydration support
Content Elements
The ContentElement interface is the supertype for all content in the RAG system.
Key subtypes include:
-
ContentRoot/NavigableDocument: The root of a document hierarchy, with a required URI and title -
Section: A hierarchical division of content with a title -
ContainerSection: A section containing other sections -
LeafSection: A section containing actual text content -
Chunk: Traditional RAG text chunks, created by splittingLeafSectioncontent
Chunks
Chunk is the primary unit for vector search.
Each chunk:
-
Contains a
textfield with the content -
Has a
parentIdlinking to its source section -
Includes
metadatawith information about its origin (root document, container section, leaf section) -
Can compute its
pathFromRootthrough the document hierarchy
This hierarchical model enables advanced RAG capabilities like "zoom out" to parent sections or expansion to adjacent chunks.
4.12.5. SearchOperations
SearchOperations is the tag interface for search functionality.
Concrete implementations implement one or more subinterfaces based on their capabilities.
This design allows stores to implement only what’s natural and efficient for them—a vector database need not pretend to support full-text search, and a text search engine need not fake vector similarity.
VectorSearch
Classic semantic vector search:
- Java
-
public interface VectorSearch extends SearchOperations { <T extends Retrievable> List<SimilarityResult<T>> vectorSearch( TextSimilaritySearchRequest request, Class<T> clazz ); } - Kotlin
-
interface VectorSearch : SearchOperations { fun <T : Retrievable> vectorSearch( request: TextSimilaritySearchRequest, clazz: Class<T>, ): List<SimilarityResult<T>> }
TextSearch
Full-text search using Lucene query syntax:
- Java
-
public interface TextSearch extends SearchOperations { <T extends Retrievable> List<SimilarityResult<T>> textSearch( TextSimilaritySearchRequest request, Class<T> clazz ); } - Kotlin
-
interface TextSearch : SearchOperations { fun <T : Retrievable> textSearch( request: TextSimilaritySearchRequest, clazz: Class<T>, ): List<SimilarityResult<T>> }
Supported query syntax includes:
-
+term- term must appear -
-term- term must not appear -
"phrase"- exact phrase match -
term*- prefix wildcard -
term~- fuzzy match
ResultExpander
Expand search results to surrounding context:
- Java
-
public interface ResultExpander extends SearchOperations { List<ContentElement> expandResult( String id, Method method, int elementsToAdd ); } - Kotlin
-
interface ResultExpander : SearchOperations { fun expandResult( id: String, method: Method, elementsToAdd: Int, ): List<ContentElement> }
Expansion methods:
-
SEQUENCE- expand to previous and next chunks -
ZOOM_OUT- expand to enclosing section
RegexSearchOperations
Pattern-based search across content:
- Java
-
public interface RegexSearchOperations extends SearchOperations { <T extends Retrievable> List<SimilarityResult<T>> regexSearch( Pattern regex, int topK, Class<T> clazz ); } - Kotlin
-
interface RegexSearchOperations : SearchOperations { fun <T : Retrievable> regexSearch( regex: Regex, topK: Int, clazz: Class<T>, ): List<SimilarityResult<T>> }
Useful for finding specific patterns like error codes, identifiers, or structured content that doesn’t match well with semantic or keyword search.
CoreSearchOperations
A convenience interface combining the most common search capabilities:
- Java
-
public interface CoreSearchOperations extends VectorSearch, TextSearch { } - Kotlin
-
interface CoreSearchOperations : VectorSearch, TextSearch
Stores that support both vector and text search can implement this single interface for convenience.
4.12.6. ToolishRag
ToolishRag is an LlmReference that exposes SearchOperations as LLM tools.
This gives the LLM fine-grained control over RAG searches.
Configuration
Create a ToolishRag by wrapping your SearchOperations:
- Java
-
public ChatActions(SearchOperations searchOperations) { this.toolishRag = new ToolishRag( "sources", "Sources for answering user questions", searchOperations ); } - Kotlin
-
class ChatActions(searchOperations: SearchOperations) { private val toolishRag = ToolishRag( "sources", "Sources for answering user questions", searchOperations ) }
Using with LLM Calls
Attach ToolishRag to an LLM call using .withReference():
- Java
-
@Action(canRerun = true, trigger = UserMessage.class) void respond(Conversation conversation, ActionContext context) { var assistantMessage = context.ai() .withLlm(properties.chatLlm()) .withReference(toolishRag) .rendering("ragbot") .respondWithSystemPrompt(conversation, Map.of( "properties", properties )); context.sendMessage(conversation.addMessage(assistantMessage)); } - Kotlin
-
@Action(canRerun = true, trigger = UserMessage::class) fun respond(conversation: Conversation, context: ActionContext) { val assistantMessage = context.ai() .withLlm(properties.chatLlm()) .withReference(toolishRag) .rendering("ragbot") .respondWithSystemPrompt(conversation, mapOf( "properties" to properties )) context.sendMessage(conversation.addMessage(assistantMessage)) }
Based on the capabilities of the underlying SearchOperations, ToolishRag exposes:
-
VectorSearchTools:
vectorSearch(query, topK, threshold)- semantic similarity search -
TextSearchTools:
textSearch(query, topK, threshold)- BM25 full-text search with Lucene syntax -
RegexSearchTools:
regexSearch(regex, topK)- pattern-based search using regular expressions -
ResultExpanderTools:
broadenChunk(chunkId, chunksToAdd)- expand to adjacent chunks,zoomOut(id)- expand to parent section
The LLM autonomously decides when to use these tools based on user queries.
Eager Search
By default, ToolishRag is entirely agentic—the LLM decides when to search and what queries to use.
However, when the topic of the conversation is already known, you can preload relevant results before the LLM starts, giving it a head start and reducing the number of tool calls needed.
ToolishRag implements the EagerSearch interface, which provides withEagerSearchAbout():
- Java
-
// Preload results about the user's topic before the LLM starts ToolishRag eagerRag = toolishRag .withEagerSearchAbout("Kotlin coroutines", 10); context.ai() .withReference(eagerRag) .respondWithSystemPrompt(conversation, Map.of()); - Kotlin
-
// Preload results about the user's topic before the LLM starts val eagerRag = toolishRag .withEagerSearchAbout("Kotlin coroutines", 10) context.ai() .withReference(eagerRag) .respondWithSystemPrompt(conversation, emptyMap())
The preloaded results are included in the prompt as hints. The LLM still has access to all the usual search tools and can perform additional searches as needed.
For more control over the search parameters, pass a TextSimilaritySearchRequest directly:
- Java
-
var request = new TextSimilaritySearchRequest("Kotlin coroutines", 0.7, 10); ToolishRag eagerRag = toolishRag.withEagerSearchAbout(request); - Kotlin
-
val request = TextSimilaritySearchRequest("Kotlin coroutines", 0.7, 10) val eagerRag = toolishRag.withEagerSearchAbout(request)
| Combining eager search with agentic tools is the sweet spot: preloaded results give the LLM an immediate head start (no round-trip needed), while the tools remain available for follow-up searches if the preloaded results aren’t sufficient. You get the latency benefit of traditional RAG with the quality benefit of agentic RAG. |
Eager search requires VectorSearch support in the underlying SearchOperations. If the store does not support vector search, withEagerSearchAbout() throws UnsupportedOperationException eagerly at configuration time.
|
|
The
EagerSearch Interface
|
ToolishRag lifecycle
It is safe to create a ToolishRag instance and reuse across many LLM calls.
However, instances are not expensive to create, so you can create a new instance per LLM call.
You might choose to do this if you provide a ResultListener
that will collect queries and results for logging or analysis: for example, to track which queries were most useful for answering user questions and the complexity in terms of number of searches performed.
This can be useful for implementing a learning feedback loop, for example to discern which queries performed badly, indicating that content such as documentation needs to be enhanced.
Result Filtering
In multi-tenant applications or scenarios where searches should be scoped to specific data subsets, ToolishRag supports result filtering.
Filters are applied transparently to all searches—the LLM does not see or control them, ensuring security and data isolation.
Embabel Agent provides two types of filters:
-
Metadata Filters: Filter on the
metadatamap ofDatumobjects (chunks, sections, etc.) -
Property Filters: Filter on object properties of typed entities (e.g., fields of
NamedEntityDataor custom entity classes)
Both use the same PropertyFilter type but are applied at different levels.
Motivation
Consider a document management system where:
-
Each document belongs to an owner (user or organization)
-
Some documents are shared reference data accessible to all users
-
The LLM should only search documents the current user is authorized to access
Without filtering, you would need separate RAG stores per user or risk data leakage.
With filtering, a single ToolishRag instance can be scoped per-request to the current user’s data.
Filter API
Embabel Agent provides two filter interfaces for RAG searches:
-
PropertyFilter: Filters on map-based properties (metadata, entity properties) -
EntityFilter: ExtendsPropertyFilterto add entity-specific filtering, particularly label-based filtering
PropertyFilter
The PropertyFilter sealed class hierarchy provides type-safe filter expressions for map-based properties:
| Filter Type | Description | Example |
|---|---|---|
|
Equals |
|
|
Not equals |
|
|
Greater than (or equal) |
|
|
Less than (or equal) |
|
|
Value in list |
|
|
Value not in list |
|
|
String contains substring |
|
|
Logical AND |
|
|
Logical OR |
|
|
Logical NOT |
|
EntityFilter
EntityFilter extends PropertyFilter to add entity-specific filtering. Currently, it adds label-based filtering via HasAnyLabel:
| Filter Type | Description | Example |
|---|---|---|
|
Matches entities with any of the specified labels |
|
HasAnyLabel is particularly useful for:
-
Type-safe entity searches: Filter results to only include specific entity types
-
Multi-type queries: Search across multiple entity types in one query
- Java
-
import com.embabel.agent.rag.filter.EntityFilter; import com.embabel.agent.rag.filter.PropertyFilter; // Filter by single label EntityFilter personFilter = EntityFilter.hasAnyLabel("Person"); // Filter by multiple labels (OR semantics - entity must have ANY of these labels) EntityFilter entityFilter = EntityFilter.hasAnyLabel("Person", "Organization"); // Combine HasAnyLabel with property filters using fluent API PropertyFilter simpleCombo = EntityFilter.hasAnyLabel("Person") .and(PropertyFilter.eq("status", "active")); // Multiple conditions PropertyFilter complexFilter = EntityFilter.hasAnyLabel("Person") .and(PropertyFilter.eq("status", "active")) .and(PropertyFilter.gte("score", 0.8)); // OR combinations PropertyFilter orFilter = EntityFilter.hasAnyLabel("Person") .or(PropertyFilter.eq("fallback", true)); // With negation PropertyFilter notDeleted = EntityFilter.hasAnyLabel("Person") .and(PropertyFilter.not(PropertyFilter.eq("status", "deleted"))); // Complex grouping PropertyFilter accessFilter = PropertyFilter.or( PropertyFilter.and( EntityFilter.hasAnyLabel("Person", "Employee"), PropertyFilter.eq("active", true) ), PropertyFilter.eq("role", "admin") ); - Kotlin
-
import com.embabel.agent.rag.filter.EntityFilter import com.embabel.agent.rag.filter.PropertyFilter.Companion.eq import com.embabel.agent.rag.filter.PropertyFilter.Companion.gte // Filter by single label val personFilter = EntityFilter.hasAnyLabel("Person") // Filter by multiple labels (OR semantics - entity must have ANY of these labels) val entityFilter = EntityFilter.hasAnyLabel("Person", "Organization") // Combine HasAnyLabel with property filters using fluent API val simpleCombo = EntityFilter.hasAnyLabel("Person") and eq("status", "active") // Multiple conditions val complexFilter = EntityFilter.hasAnyLabel("Person") and eq("status", "active") and gte("score", 0.8) // OR combinations val orFilter = EntityFilter.hasAnyLabel("Person") or eq("fallback", true) // With negation val notDeleted = EntityFilter.hasAnyLabel("Person") and !eq("status", "deleted") // Complex grouping val accessFilter = (EntityFilter.hasAnyLabel("Person", "Employee") and eq("active", true)) or eq("role", "admin")
Since EntityFilter extends PropertyFilter, all filter types share the same and, or, not operators and can be freely combined.
EntityFilter.HasAnyLabel is typically handled via in-memory filtering as most vector stores don’t have native label support. When using Neo4j backends, labels can be translated to native Cypher label predicates for optimal performance.
|
|
Limitation: Nested Properties Not Supported Filters currently operate on top-level properties only. Nested property paths like For example:
|
Kotlin Operator Syntax
Kotlin users can use operator and infix functions for a more natural DSL syntax:
- Java
-
import com.embabel.agent.rag.filter.PropertyFilter; // Simple filter with not operator PropertyFilter notDeleted = PropertyFilter.not(PropertyFilter.eq("status", "deleted")); // Combine with 'and' and 'or' PropertyFilter userAccess = PropertyFilter.and( PropertyFilter.eq("owner", userId), PropertyFilter.gte("confidenceScore", 0.7) ); // Complex expressions with grouping PropertyFilter accessFilter = PropertyFilter.or( PropertyFilter.and( PropertyFilter.eq("owner", userId), PropertyFilter.ne("status", "deleted") ), PropertyFilter.eq("role", "admin") ); - Kotlin
-
import com.embabel.agent.rag.filter.PropertyFilter.Companion.eq import com.embabel.agent.rag.filter.PropertyFilter.Companion.gte import com.embabel.agent.rag.filter.PropertyFilter.Companion.ne // Simple filter with not operator val notDeleted = !eq("status", "deleted") // Combine with infix 'and' and 'or' val userAccess = eq("owner", userId) and gte("confidenceScore", 0.7) // Complex expressions with grouping val accessFilter = (eq("owner", userId) and ne("status", "deleted")) or eq("role", "admin")
Metadata vs Entity Filters
ToolishRag accepts two separate filter parameters:
-
metadataFilter: APropertyFilterthat filters on themetadatamap ofDatumobjects. Metadata is typically ingestion-time information like source URI, ingestion date, owner ID, etc. -
entityFilter: AnEntityFilterthat filters on entity properties and labels. ForNamedEntityData, this filters on thepropertiesmap andlabels(). For typed entities, reflection is used to access top-level fields.
- Java
-
// Filter on metadata (e.g., which user owns the document) PropertyFilter metadataFilter = PropertyFilter.eq("ownerId", currentUserId); // Filter on entity labels and properties EntityFilter entityFilter = EntityFilter.hasAnyLabel("Person"); // Apply both filters ToolishRag scopedRag = toolishRag .withMetadataFilter(metadataFilter) .withEntityFilter(entityFilter); - Kotlin
-
// Filter on metadata (e.g., which user owns the document) val metadataFilter = PropertyFilter.eq("ownerId", currentUserId) // Filter on entity labels and properties (combine label filtering with property filtering) val entityFilter = EntityFilter.hasAnyLabel("Person") and PropertyFilter.eq("status", "active") // Apply both filters val scopedRag = toolishRag .withMetadataFilter(metadataFilter) .withEntityFilter(entityFilter)
In most cases, you’ll use metadata filters for access control and entity filters for type-based and business logic filtering.
Neo4j Cypher Filtering
When using Neo4j via the Drivine module, metadata filters are automatically converted to Cypher WHERE clauses using CypherFilterConverter:
- Java
-
// The filter is converted to Cypher WHERE clause automatically PropertyFilter filter = PropertyFilter.and( PropertyFilter.eq("owner", "alice"), PropertyFilter.gte("confidenceScore", 0.7) ); // In DrivineNamedEntityDataRepository: List<SimilarityResult<T>> results = repository.vectorSearch(request, filter); // Generates: WHERE (e.owner = $_filter_0) AND (e.confidenceScore >= $_filter_1) AND ... - Kotlin
-
// The filter is converted to Cypher WHERE clause automatically val filter = eq("owner", "alice") and gte("confidenceScore", 0.7) // In DrivineNamedEntityDataRepository: val results = repository.vectorSearch(request, metadataFilter = filter) // Generates: WHERE (e.owner = $_filter_0) AND (e.confidenceScore >= $_filter_1) AND ...
The converter produces parameterized queries for safety and handles all filter types including nested logical expressions.
For both DrivineStore (chunks) and DrivineNamedEntityDataRepository (named entities), both metadata and property filters are translated to native Cypher WHERE clauses. This is because Neo4j stores all data as node properties - metadata is simply the set of properties that aren’t core fields like id, text, parentId, etc. This provides optimal performance by filtering at the database level rather than in-memory.
Basic Usage
Apply a metadata filter to scope all searches to a specific owner:
- Java
-
// Create a filter for the current user PropertyFilter ownerFilter = PropertyFilter.eq("ownerId", currentUserId); // Apply to ToolishRag - all searches will be filtered ToolishRag scopedRag = toolishRag.withMetadataFilter(ownerFilter); // Use in LLM call - LLM cannot see or bypass the filter context.ai() .withReference(scopedRag) .respondWithSystemPrompt(conversation, Map.of()); - Kotlin
-
// Create a filter for the current user val ownerFilter = PropertyFilter.eq("ownerId", currentUserId) // Apply to ToolishRag - all searches will be filtered val scopedRag = toolishRag.withMetadataFilter(ownerFilter) // Use in LLM call - LLM cannot see or bypass the filter context.ai() .withReference(scopedRag) .respondWithSystemPrompt(conversation, emptyMap())
Complex Filters
Combine filters for more sophisticated access control:
- Java
-
// User can access their own documents OR documents in their departments PropertyFilter accessFilter = PropertyFilter.or( PropertyFilter.eq("ownerId", currentUserId), PropertyFilter.in("departmentId", userDepartmentIds) ); ToolishRag scopedRag = toolishRag.withMetadataFilter(accessFilter); // Organization-scoped with status restriction PropertyFilter orgFilter = PropertyFilter.and( PropertyFilter.eq("orgId", currentOrgId), PropertyFilter.ne("status", "deleted"), PropertyFilter.gte("confidenceScore", 0.7) ); ToolishRag scopedRag2 = toolishRag.withMetadataFilter(orgFilter); - Kotlin
-
// User can access their own documents OR documents in their departments val accessFilter = eq("ownerId", currentUserId) or PropertyFilter.`in`("departmentId", *userDepartmentIds.toTypedArray()) val scopedRag = toolishRag.withMetadataFilter(accessFilter) // Organization-scoped with status restriction val orgFilter = eq("orgId", currentOrgId) and ne("status", "deleted") and gte("confidenceScore", 0.7) val scopedRag2 = toolishRag.withMetadataFilter(orgFilter)
Per-Request Scoping Pattern
A common pattern is to create a scoped ToolishRag per request in a web application:
- Java
-
@Action(trigger = UserMessage.class) void respond(Conversation conversation, ActionContext context) { // Get current user from security context String userId = SecurityContextHolder.getContext() .getAuthentication().getName(); // Create user-scoped RAG for this request ToolishRag userScopedRag = toolishRag.withMetadataFilter( PropertyFilter.eq("ownerId", userId) ); context.ai() .withReference(userScopedRag) .rendering("assistant") .respondWithSystemPrompt(conversation, Map.of()); } - Kotlin
-
@Action(trigger = UserMessage::class) fun respond(conversation: Conversation, context: ActionContext) { // Get current user from security context val userId = SecurityContextHolder.getContext() .authentication.name // Create user-scoped RAG for this request val userScopedRag = toolishRag.withMetadataFilter( PropertyFilter.eq("ownerId", userId) ) context.ai() .withReference(userScopedRag) .rendering("assistant") .respondWithSystemPrompt(conversation, emptyMap()) }
Backend Implementation
Filters are applied at different levels depending on the backend:
-
Spring AI VectorStore: Metadata filters are translated to
Filter.Expressionfor native filtering; entity filters (includingHasAnyLabel) are applied in-memory -
Neo4j (Drivine): Both metadata and entity filters (including
HasAnyLabel) are translated to native Cypher WHERE clauses and label predicates (optimal performance) -
Lucene: Both filter types are applied as post-filters with inflated
topKto compensate for filtered-out results -
Custom stores: Can implement
FilteringVectorSearch/FilteringTextSearchfor native translation, or fall back to in-memory filtering
The InMemoryPropertyFilter utility class provides fallback filtering for any store implementation:
- Java
-
// In your SearchOperations implementation List<SimilarityResult<T>> results = performSearch(request); return InMemoryPropertyFilter.filterResults(results, metadataFilter, entityFilter); - Kotlin
-
// In your SearchOperations implementation val results = performSearch(request) return InMemoryPropertyFilter.filterResults(results, metadataFilter, entityFilter)
For EntityFilter.HasAnyLabel, the in-memory filter checks if the entity has any of the specified labels via NamedEntityData.labels().
This ensures filtering works across all backends, with native optimization for metadata filters where available.
4.12.7. Ingestion
Document Parsing with Tika
Embabel Agent uses Apache Tika for document parsing. TikaHierarchicalContentReader reads various formats (Markdown, HTML, PDF, Word, etc.) and extracts a hierarchical structure:
- Java
-
@ShellMethod("Ingest URL or file path") String ingest(@ShellOption(defaultValue = "./data/document.md") String location) { var uri = location.startsWith("http://") || location.startsWith("https://") ? location : Path.of(location).toAbsolutePath().toUri().toString(); var ingested = NeverRefreshExistingDocumentContentPolicy.INSTANCE .ingestUriIfNeeded( luceneSearchOperations, new TikaHierarchicalContentReader(), uri ); return ingested != null ? "Ingested document with ID: " + ingested : "Document already exists, no ingestion performed."; } - Kotlin
-
@ShellMethod("Ingest URL or file path") fun ingest(@ShellOption(defaultValue = "./data/document.md") location: String): String { val uri = if (location.startsWith("http://") || location.startsWith("https://")) { location } else { Path.of(location).toAbsolutePath().toUri().toString() } val ingested = NeverRefreshExistingDocumentContentPolicy.INSTANCE .ingestUriIfNeeded( luceneSearchOperations, TikaHierarchicalContentReader(), uri ) return if (ingested != null) { "Ingested document with ID: $ingested" } else { "Document already exists, no ingestion performed." } }
Chunking Configuration
Content is split into chunks with configurable parameters:
ragbot:
chunker-config:
max-chunk-size: 800
overlap-size: 100
Configuration options:
-
maxChunkSize- Maximum characters per chunk (default: 1500) -
overlapSize- Character overlap between consecutive chunks (default: 200) -
includeSectionTitleInChunk- Include section title in chunk text (default: true)
Chunk Transformation
When chunks are created from documents, they often lack the context needed for effective retrieval.
A chunk containing "This approach improves performance by 40%" is not useful unless the reader knows what "this approach" refers to.
The ChunkTransformer interface allows you to enrich chunks with additional context before they are indexed.
The urtext Field
Every Chunk has two text fields:
-
text- The indexed content, which may be transformed with additional context -
urtext- The original, unmodified chunk text
The urtext field preserves the original content for accurate citations.
When displaying search results to users, use urtext to show exactly what appeared in the source document, while using the enriched text for vector embeddings and search.
AddTitlesChunkTransformer
The recommended default transformer is AddTitlesChunkTransformer, which prepends document and section titles to each chunk:
- Java
-
@Bean ChunkTransformer chunkTransformer() { return AddTitlesChunkTransformer.INSTANCE; } - Kotlin
-
@Bean fun chunkTransformer(): ChunkTransformer { return AddTitlesChunkTransformer.INSTANCE }
This transforms a chunk like:
This approach improves performance by 40% compared to the baseline.
Into:
# Title: Performance Optimization Guide # URI: https://docs.example.com/performance # Section: Caching Strategies This approach improves performance by 40% compared to the baseline.
Now the chunk carries its context, improving both retrieval accuracy and LLM understanding.
Custom Transformers
You can create custom transformers by implementing ChunkTransformer or extending AbstractChunkTransformer:
- Java
-
public class MetadataEnrichingTransformer extends AbstractChunkTransformer { @Override public Map<String, Object> additionalMetadata( Chunk chunk, ChunkTransformationContext context) { return Map.of( "documentType", context.getDocument().getMetadata().get("type"), "lastModified", Instant.now().toString() ); } @Override public String newText(Chunk chunk, ChunkTransformationContext context) { // Optionally modify the text return chunk.getText(); } } - Kotlin
-
class MetadataEnrichingTransformer : AbstractChunkTransformer() { override fun additionalMetadata( chunk: Chunk, context: ChunkTransformationContext ): Map<String, Any> { return mapOf( "documentType" to context.document?.metadata?.get("type"), "lastModified" to Instant.now().toString() ) } override fun newText(chunk: Chunk, context: ChunkTransformationContext): String { // Optionally modify the text return chunk.text } }
The ChunkTransformationContext provides access to:
-
section- TheSectioncontaining this chunk -
document- TheContentRoot(may be null for orphan sections)
Chaining Transformers
Use ChainedChunkTransformer to apply multiple transformations in sequence:
- Java
-
@Bean ChunkTransformer chunkTransformer() { return new ChainedChunkTransformer(List.of( AddTitlesChunkTransformer.INSTANCE, new MetadataEnrichingTransformer(), new CustomCleanupTransformer() )); } - Kotlin
-
@Bean fun chunkTransformer(): ChunkTransformer { return ChainedChunkTransformer(listOf( AddTitlesChunkTransformer.INSTANCE, MetadataEnrichingTransformer(), CustomCleanupTransformer() )) }
Transformers are applied in order, with each receiving the output of the previous transformer.
Configuring the Store
Pass your ChunkTransformer to the store implementation:
- Java
-
@DependsOn("onnxEmbeddingInitializer") (1) @Bean DrivineStore drivineStore( PersistenceManager persistenceManager, EmbeddingService embeddingService, ChunkTransformer chunkTransformer, (2) MyProperties properties) { return new DrivineStore( persistenceManager, properties.neoRag(), properties.chunkerConfig(), chunkTransformer, (3) embeddingService, platformTransactionManager, new DrivineCypherSearch(persistenceManager) ); } - Kotlin
-
@DependsOn("onnxEmbeddingInitializer") (1) @Bean fun drivineStore( persistenceManager: PersistenceManager, embeddingService: EmbeddingService, chunkTransformer: ChunkTransformer, (2) properties: MyProperties ): DrivineStore { return DrivineStore( persistenceManager, properties.neoRag(), properties.chunkerConfig(), chunkTransformer, (3) embeddingService, platformTransactionManager, DrivineCypherSearch(persistenceManager) ) }
| 1 | Ensure the EmbeddingService bean is registered before this configuration is wired (see note below) |
| 2 | Inject the ChunkTransformer bean |
| 3 | Pass it to the store constructor |
EmbeddingService beans are registered dynamically by model provider auto-configurations via registerSingleton.
If your @Configuration class injects EmbeddingService directly (as above), you should add @DependsOn on the provider’s initializer bean — e.g. @DependsOn("onnxEmbeddingInitializer") for the ONNX provider.
Without it, Spring may resolve the dependency before the initializer has run, resulting in a NoSuchBeanDefinitionException.
This is only necessary when consuming model beans directly; framework beans like ModelProvider handle this internally.
|
For most use cases, AddTitlesChunkTransformer is all you need.
It adds essential context that significantly improves retrieval quality without adding complexity.
|
Using Docling for Markdown Conversion
While we believe that you should write your Gen AI applications in Java or Kotlin, ingestion is more in the realm of data science, and Python is indisputably strong in this area.
For complex documents like PDFs, consider using Docling to convert to Markdown first:
docling https://example.com/document.pdf --from pdf --to md --output ./data
Markdown is easier to parse hierarchically and produces better chunks than raw PDF extraction.
4.12.8. Supported Stores
Embabel Agent provides several RAG store implementations:
Lucene (embabel-agent-rag-lucene)
Full-featured store with vector search, text search, and result expansion. Supports both in-memory and file-based persistence:
- Java
-
@Bean LuceneSearchOperations luceneSearchOperations( ModelProvider modelProvider, RagbotProperties properties) { var embeddingService = modelProvider.getEmbeddingService( DefaultModelSelectionCriteria.INSTANCE); return LuceneSearchOperations .withName("docs") .withEmbeddingService(embeddingService) .withChunkerConfig(properties.chunkerConfig()) .withIndexPath(Paths.get("./.lucene-index")) // File persistence .buildAndLoadChunks(); } - Kotlin
-
@Bean fun luceneSearchOperations( modelProvider: ModelProvider, properties: RagbotProperties ): LuceneSearchOperations { val embeddingService = modelProvider.getEmbeddingService( DefaultModelSelectionCriteria.INSTANCE ) return LuceneSearchOperations .withName("docs") .withEmbeddingService(embeddingService) .withChunkerConfig(properties.chunkerConfig()) .withIndexPath(Paths.get("./.lucene-index")) // File persistence .buildAndLoadChunks() }
Omit .withIndexPath() for in-memory only storage.
Neo4j
Graph database store for RAG (available in separate modules embabel-agent-rag-neo-drivine and embabel-agent-rag-neo-ogm).
Ideal when you need graph relationships between content elements.
PostgreSQL pgvector (embabel-rag-pgvector)
PostgreSQL-based RAG store using the pgvector extension (available in the separate embabel/embabel-rag-pgvector repository).
Supports hybrid search combining vector similarity, full-text search via tsvector/tsquery, and fuzzy matching via pg_trgm.
Ideal when you already use PostgreSQL and want a familiar, battle-tested database for RAG.
Spring AI VectorStore (SpringVectorStoreVectorSearch)
Adapter that wraps any Spring AI VectorStore, enabling use of any vector database Spring AI supports:
- Java
-
public class SpringVectorStoreVectorSearch implements VectorSearch { private final VectorStore vectorStore; public SpringVectorStoreVectorSearch(VectorStore vectorStore) { this.vectorStore = vectorStore; } @Override public <T extends Retrievable> List<SimilarityResult<T>> vectorSearch( TextSimilaritySearchRequest request, Class<T> clazz) { SearchRequest searchRequest = SearchRequest .builder() .query(request.getQuery()) .similarityThreshold(request.getSimilarityThreshold()) .topK(request.getTopK()) .build(); List<Document> results = vectorStore.similaritySearch(searchRequest); // ... convert results } } - Kotlin
-
class SpringVectorStoreVectorSearch( private val vectorStore: VectorStore, ) : VectorSearch { override fun <T : Retrievable> vectorSearch( request: TextSimilaritySearchRequest, clazz: Class<T>, ): List<SimilarityResult<T>> { val searchRequest = SearchRequest .builder() .query(request.query) .similarityThreshold(request.similarityThreshold) .topK(request.topK) .build() val results = vectorStore.similaritySearch(searchRequest) // ... convert results } }
This allows integration with Pinecone, Weaviate, Milvus, Chroma, and other stores via Spring AI.
4.12.9. Implementing Your Own RAG Store
To implement a custom RAG store, implement only the SearchOperations subinterfaces that are natural and efficient for your store.
This is a key design principle: stores should only implement what they can do well.
For example:
-
A vector database like Pinecone might implement only
VectorSearchsince that’s its strength -
A full-text search engine might implement
TextSearchandRegexSearchOperations -
A hierarchical document store might add
ResultExpanderfor context expansion -
A full-featured store like Lucene can implement all interfaces
The ToolishRag facade automatically exposes only the tools that your store supports.
This means you don’t need to provide stub implementations or throw "not supported" exceptions—simply don’t implement interfaces that don’t fit your store’s capabilities.
- Java
-
// A store that only supports vector search public class MyVectorOnlyStore implements VectorSearch { @Override public <T extends Retrievable> List<SimilarityResult<T>> vectorSearch( TextSimilaritySearchRequest request, Class<T> clazz) { // Implement vector similarity search } } // A store that supports both vector and text search public class MyFullTextStore implements VectorSearch, TextSearch { @Override public <T extends Retrievable> List<SimilarityResult<T>> vectorSearch( TextSimilaritySearchRequest request, Class<T> clazz) { // Implement vector similarity search } @Override public <T extends Retrievable> List<SimilarityResult<T>> textSearch( TextSimilaritySearchRequest request, Class<T> clazz) { // Implement full-text search } @Override public String getLuceneSyntaxNotes() { return "Full Lucene syntax supported"; } } - Kotlin
-
// A store that only supports vector search class MyVectorOnlyStore : VectorSearch { override fun <T : Retrievable> vectorSearch( request: TextSimilaritySearchRequest, clazz: Class<T>, ): List<SimilarityResult<T>> { // Implement vector similarity search } } // A store that supports both vector and text search class MyFullTextStore : VectorSearch, TextSearch { override fun <T : Retrievable> vectorSearch( request: TextSimilaritySearchRequest, clazz: Class<T>, ): List<SimilarityResult<T>> { // Implement vector similarity search } override fun <T : Retrievable> textSearch( request: TextSimilaritySearchRequest, clazz: Class<T>, ): List<SimilarityResult<T>> { // Implement full-text search } override val luceneSyntaxNotes: String = "Full Lucene syntax supported" }
For ingestion support, extend ChunkingContentElementRepository to handle document storage and chunking.
4.12.10. Complete Example
See the rag-demo project for a complete working example including:
-
Lucene-based RAG store configuration
-
Document ingestion via Tika
-
Chatbot with RAG-powered responses
-
Jinja prompt templates for system prompts
-
Spring Shell commands for interactive testing
4.13. Building Chatbots
Chatbots are an important application of Gen AI, although far from the only use, especially in enterprise.
Unlike many other frameworks, Embabel does not maintain a conversation thread to do its core work. This is a good thing as it means that context compression is not required for most tasks.
If you want to build a chatbot you should use the Conversation interface explicitly, and expose a Chatbot bean, typically backed by action methods that handle UserMessage events.
4.13.1. Core Concepts
Long-Lived AgentProcess
An Embabel chatbot is backed by a long-lived AgentProcess that pauses between user messages.
This design has important implications:
-
The same
AgentProcesscan respond to events besides user input -
The blackboard maintains state across the entire session
-
Actions can be triggered by user messages, system events, or other objects added to the blackboard
-
It’s a working context rather than just a chat session
When a user sends a message, it’s added to the blackboard as a UserMessage.
The AgentProcess then runs, selects an appropriate action to handle it, and pauses again waiting for the next event.
Utility AI for Chatbots
Utility AI is often the best approach for chatbots. Instead of defining a fixed flow, you define multiple actions with costs, and the planner selects the highest-value action to respond to each message.
This allows:
-
Multiple response strategies (e.g., RAG search, direct answer, clarification request)
-
Dynamic behavior based on context
-
Easy extensibility by adding new action methods
Goals in Chatbots
Typically, chatbot agents do not need a goal. The agent process simply waits for user messages and responds to them indefinitely.
However, you can define a goal if you want to ensure the conversation terminates and the AgentProcess completes rather than waiting forever.
This is useful for:
-
Transactional conversations (e.g., completing a booking)
-
Wizard-style flows with a defined endpoint
-
Conversations that should end after collecting specific information
4.13.2. Key Interfaces
Chatbot
The Chatbot interface manages multiple chat sessions:
- Java
-
public interface Chatbot { ChatSession createSession( User user, OutputChannel outputChannel, String contextId, String conversationId ); ChatSession findSession(String conversationId); } - Kotlin
-
interface Chatbot { fun createSession( user: User?, outputChannel: OutputChannel, contextId: String? = null, conversationId: String? = null, ): ChatSession fun findSession(conversationId: String): ChatSession? }
Context IDs and Session State
The contextId parameter allows you to pre-populate the session’s blackboard with objects from a named context.
This is useful when:
-
Users have multiple contexts - A user might have different projects, accounts, or workspaces. Each context can maintain its own state that persists across sessions.
-
Resuming prior state - When a user returns, you can restore their previous session state (e.g., user preferences, in-progress work, conversation history from a previous session).
-
Pre-loading domain objects - You can populate the blackboard with objects that should always be present, such as the current user’s profile, active subscription, or relevant configuration.
- Java
-
// Create a session with a specific context ChatSession session = chatbot.createSession( user, outputChannel, "project-alpha", // Context ID - loads saved state for this project null ); // Or create an anonymous session without context ChatSession anonymousSession = chatbot.createSession( null, outputChannel, null, null ); - Kotlin
-
// Create a session with a specific context val session = chatbot.createSession( user, outputChannel, contextId = "project-alpha" // Context ID - loads saved state for this project ) // Or create an anonymous session without context val anonymousSession = chatbot.createSession( user = null, outputChannel = outputChannel )
The context mechanism works with `AgentPlatform’s context storage:
-
When
createSessionis called with acontextId, the platform looks up any saved objects for that context -
Those objects are added to the new session’s blackboard
-
As the session runs, changes to the blackboard can be persisted back to the context
-
The next time a session is created with that
contextId, the updated state is restored
This enables stateful conversations across sessions without requiring the chatbot to manually track and restore state.
ChatSession
Each session represents an ongoing conversation:
- Java
-
public interface ChatSession { OutputChannel getOutputChannel(); User getUser(); Conversation getConversation(); String getProcessId(); void onUserMessage(UserMessage userMessage); boolean isFinished(); } - Kotlin
-
interface ChatSession { val outputChannel: OutputChannel val user: User? val conversation: Conversation val processId: String? fun onUserMessage(userMessage: UserMessage) fun isFinished(): Boolean }
Conversation
The Conversation interface holds the message history and tracks assets:
- Java
-
public interface Conversation extends StableIdentified, AssetView { List<Message> getMessages(); AssetTracker getAssetTracker(); List<Asset> getAssets(); // Combined view of all assets Message addMessage(Message message); UserMessage lastMessageIfBeFromUser(); } - Kotlin
-
interface Conversation : StableIdentified, AssetView { val messages: List<Message> val assetTracker: AssetTracker val assets: List<Asset> // Combined view of all assets fun addMessage(message: Message): Message fun lastMessageIfBeFromUser(): UserMessage? }
Message types include:
-
UserMessage- messages from the user (supports multimodal content) -
AssistantMessage- responses from the chatbot (can include assets) -
SystemMessage- system-level instructions
4.13.3. Asset Tracking
Chatbots can track assets—structured outputs like generated documents, search results, or user-created content—at two levels:
Conversation-Level Assets
The Conversation has an AssetTracker for explicitly tracking assets throughout the session:
- Java
-
// Add an asset to the conversation tracker conversation.getAssetTracker().addAsset(myAsset); // Get all tracked assets List<Asset> trackedAssets = conversation.getAssetTracker().getAssets(); - Kotlin
-
// Add an asset to the conversation tracker conversation.assetTracker.addAsset(myAsset) // Get all tracked assets val trackedAssets = conversation.assetTracker.assets
Use conversation-level tracking when:
-
Assets are created by tools or external processes
-
Assets should persist across multiple messages
-
You want explicit control over what’s tracked
Message-Level Assets
AssistantMessage implements AssetView and can include assets directly:
- Java
-
AssistantMessage message = new AssistantMessage( "Here's the report you requested", null, // name null, // awaitable List.of(reportAsset, summaryAsset) // assets ); conversation.addMessage(message); - Kotlin
-
val message = AssistantMessage( content = "Here's the report you requested", assets = listOf(reportAsset, summaryAsset) ) conversation.addMessage(message)
Use message-level assets when:
-
Assets are directly tied to a specific response
-
You want assets to appear alongside the message in the UI
-
The asset represents output from that specific interaction
Combined Asset View
The Conversation.assets property provides a merged view of all assets:
- Java
-
// Gets assets from BOTH the tracker AND all messages List<Asset> allAssets = conversation.getAssets(); - Kotlin
-
// Gets assets from BOTH the tracker AND all messages val allAssets = conversation.assets
The merge follows these rules:
-
Tracker assets appear first (explicit tracking takes priority)
-
Message assets follow in chronological order
-
Duplicates are removed by ID (tracker version wins)
This allows flexible asset management:
- Java
-
@Action(canRerun = true, trigger = UserMessage.class) void respond(Conversation conversation, ActionContext context) { // Create an asset from the response Asset resultAsset = createResultAsset(result); // Option 1: Add to message (appears with this response) var message = new AssistantMessage( "Here's your analysis", null, null, List.of(resultAsset) ); conversation.addMessage(message); // Option 2: Add to tracker (explicitly tracked) conversation.getAssetTracker().addAsset(resultAsset); // Either way, it's visible via conversation.getAssets() } - Kotlin
-
@Action(canRerun = true, trigger = UserMessage::class) fun respond(conversation: Conversation, context: ActionContext) { // Create an asset from the response val resultAsset = createResultAsset(result) // Option 1: Add to message (appears with this response) val message = AssistantMessage( content = "Here's your analysis", assets = listOf(resultAsset) ) conversation.addMessage(message) // Option 2: Add to tracker (explicitly tracked) conversation.assetTracker.addAsset(resultAsset) // Either way, it's visible via conversation.assets }
Using Assets as Tools
Assets can be exposed to the LLM as tools via their LlmReference:
- Java
-
// Get references from recent assets List<LlmReference> refs = conversation.mostRecent(5).references(); // Use in a prompt var response = context.ai() .withReferences(refs) // Assets become available as tools .respond(conversation.getMessages()); - Kotlin
-
// Get references from recent assets val refs = conversation.mostRecent(5).references() // Use in a prompt val response = context.ai() .withReferences(refs) // Assets become available as tools .respond(conversation.messages)
This enables scenarios like:
-
Editing previously generated content
-
Combining multiple assets
-
Querying structured data from earlier in the conversation
4.13.4. Building a Chatbot
Step 1: Create Action Methods
Define action methods in an @EmbabelComponent that respond to user messages using the trigger parameter:
- Java
-
@EmbabelComponent public class ChatActions { private final ToolishRag toolishRag; private final RagbotProperties properties; public ChatActions( SearchOperations searchOperations, RagbotProperties properties) { this.toolishRag = new ToolishRag( "sources", "Sources for answering user questions", searchOperations ); this.properties = properties; } @Action(canRerun = true, trigger = UserMessage.class) (1) (2) void respond( Conversation conversation, (3) ActionContext context) { var assistantMessage = context.ai() .withLlm(properties.chatLlm()) .withReference(toolishRag) .rendering("ragbot") .respondWithSystemPrompt(conversation, Map.of( "properties", properties )); context.sendMessage(conversation.addMessage(assistantMessage)); (4) } } - Kotlin
-
@EmbabelComponent class ChatActions( searchOperations: SearchOperations, private val properties: RagbotProperties ) { private val toolishRag = ToolishRag( "sources", "Sources for answering user questions", searchOperations ) @Action(canRerun = true, trigger = UserMessage::class) (1) (2) fun respond( conversation: Conversation, (3) context: ActionContext ) { val assistantMessage = context.ai() .withLlm(properties.chatLlm()) .withReference(toolishRag) .rendering("ragbot") .respondWithSystemPrompt(conversation, mapOf( "properties" to properties )) context.sendMessage(conversation.addMessage(assistantMessage)) (4) } }
| 1 | trigger = UserMessage.class - action is invoked when a UserMessage is the last object added to the blackboard |
| 2 | canRerun = true - action can be executed multiple times (for each user message) |
| 3 | Conversation parameter is automatically injected from the blackboard |
| 4 | context.sendMessage() sends the response to the output channel |
Step 2: Configure the Chatbot Bean
Use AgentProcessChatbot.utilityFromPlatform() to create a utility-based chatbot that discovers all available actions:
- Java
-
@Configuration class ChatConfiguration { @Bean Chatbot chatbot(AgentPlatform agentPlatform) { return AgentProcessChatbot.utilityFromPlatform(agentPlatform); (1) (2) } } - Kotlin
-
@Configuration class ChatConfiguration { @Bean fun chatbot(agentPlatform: AgentPlatform): Chatbot = AgentProcessChatbot.utilityFromPlatform(agentPlatform) (1) (2) }
| 1 | Creates a chatbot using Utility AI planning to select the best action |
| 2 | Discovers all @Action methods from @EmbabelComponent classes on the platform |
For debugging, you can pass a custom Verbosity configuration:
- Java
-
@Bean Chatbot chatbot(AgentPlatform agentPlatform) { return AgentProcessChatbot.utilityFromPlatform( agentPlatform, new InMemoryConversationFactory(), (1) new Verbosity().showPrompts() (2) ); } - Kotlin
-
@Bean fun chatbot(agentPlatform: AgentPlatform): Chatbot = AgentProcessChatbot.utilityFromPlatform( agentPlatform, InMemoryConversationFactory(), (1) Verbosity().showPrompts() (2) )
| 1 | Conversation factory (required when specifying verbosity) |
| 2 | Verbosity configuration for debugging prompts |
Be sure that the AgentPlatform has loaded all its actions before creating a new session on your AgentProcessChatbot.
Otherwise the actions needed to respond to chat may not be available in the session.
|
4.13.5. Conversation Storage
By default, chatbots use in-memory conversations that are lost when the session ends. For production applications, you typically want to persist conversations to a backing store.
Storage Types
Embabel supports two conversation storage types via ConversationStoreType:
| Type | Description |
|---|---|
|
Conversations stored in memory only. Fast and simple, suitable for testing and ephemeral sessions. |
|
Conversations persisted to a backing store (e.g., Neo4j). Requires |
Configuring Persistent Storage
To use persistent conversations, inject ConversationFactoryProvider and pass the appropriate factory when creating the chatbot:
- Java
-
@Configuration class ChatConfiguration { @Bean Chatbot chatbot( AgentPlatform agentPlatform, ConversationFactoryProvider conversationFactoryProvider) { (1) ConversationFactory factory = conversationFactoryProvider .getFactory(ConversationStoreType.STORED); (2) return new AgentProcessChatbot( agentPlatform, user -> createAgent(agentPlatform), factory, (3) // ... other configuration ); } } - Kotlin
-
@Configuration class ChatConfiguration { @Bean fun chatbot( agentPlatform: AgentPlatform, conversationFactoryProvider: ConversationFactoryProvider (1) ): Chatbot { val factory = conversationFactoryProvider .getFactory(ConversationStoreType.STORED) (2) return AgentProcessChatbot( agentPlatform, { user -> createAgent(agentPlatform) }, factory, (3) // ... other configuration ) } }
| 1 | Inject the ConversationFactoryProvider via Spring DI |
| 2 | Get the factory for the desired storage type |
| 3 | Pass the factory to the chatbot - storage is configured once at creation time |
| Storage type is configured once when creating the chatbot, not per-call. This ensures consistent behavior across all sessions. |
Adding embabel-chat-store
To enable persistent storage, add the embabel-chat-store dependency:
<dependency>
<groupId>com.embabel.chat</groupId>
<artifactId>embabel-chat-store</artifactId>
</dependency>
This provides:
-
StoredConversationFactory- creates conversations that persist to Neo4j -
StoredConversation- conversation implementation with async persistence -
Message lifecycle events (
MessageEvent) for UI updates -
Title generation for conversation sessions
Restoring Conversations
To restore a conversation, pass the conversationId when creating a session:
- Java
-
// Restore existing conversation or create new one ChatSession session = chatbot.createSession( user, outputChannel, null, // contextId conversationId (1) ); // Messages are already loaded if conversation existed List<Message> history = session.getConversation().getMessages(); - Kotlin
-
// Restore existing conversation or create new one val session = chatbot.createSession( user, outputChannel, contextId = null, conversationId = conversationId (1) ) // Messages are already loaded if conversation existed val history = session.conversation.messages
| 1 | If the conversation exists in storage, it will be loaded automatically. If not, a new conversation is created with this ID. |
This allows applications to:
-
Resume conversations across server restarts
-
Display conversation history to returning users
-
Continue multi-turn interactions from where they left off
For lower-level access, you can also use ConversationFactory.load(conversationId) directly to check if a conversation exists before creating a session.
|
Step 3: Use the Chatbot
Interact with the chatbot through its session interface:
- Java
-
// New session (fresh state, generated conversation ID) ChatSession session = chatbot.createSession(user, outputChannel, null, null); (1) // Session with context (restores blackboard state) ChatSession withContext = chatbot.createSession(user, outputChannel, "user-workspace-123", null); (2) // Restore existing conversation by ID ChatSession restored = chatbot.createSession(user, outputChannel, null, savedConversationId); (3) // Both context and conversation restoration ChatSession full = chatbot.createSession(user, outputChannel, "user-workspace-123", savedConversationId); (4) session.onUserMessage(new UserMessage("What does this document say about taxes?")); (5) // Response is automatically sent to the outputChannel - Kotlin
-
// New session (fresh state, generated conversation ID) val session = chatbot.createSession(user, outputChannel) (1) // Session with context (restores blackboard state) val withContext = chatbot.createSession(user, outputChannel, contextId = "user-workspace-123") (2) // Restore existing conversation by ID val restored = chatbot.createSession(user, outputChannel, conversationId = savedConversationId) (3) // Both context and conversation restoration val full = chatbot.createSession(user, outputChannel, "user-workspace-123", savedConversationId) (4) session.onUserMessage(UserMessage("What does this document say about taxes?")) (5) // Response is automatically sent to the outputChannel
| 1 | Create a new session with fresh blackboard and auto-generated conversation ID |
| 2 | Load prior blackboard state from the "user-workspace-123" context |
| 3 | Restore an existing conversation with its message history |
| 4 | Both: load context state AND restore conversation history |
| 5 | Send a user message - triggers the agent to select and run an action |
4.13.6. How Message Triggering Works
When you specify trigger = UserMessage.class on an action:
-
The chatbot adds the
UserMessageto both theConversationand theAgentProcessblackboard -
The planner evaluates all actions whose trigger conditions are satisfied
-
For utility planning, the action with the highest value (lowest cost) is selected
-
The action method receives the
Conversation(with the new message) via parameter injection
This trigger-based approach means:
-
You can have multiple actions that respond to user messages with different costs
-
The planner picks the most appropriate response strategy
-
Actions can also be triggered by other event types (not just
UserMessage)
4.13.7. Dynamic Cost Methods
For more sophisticated action selection, use @Cost methods:
- Java
-
@Cost (1) double dynamic(Blackboard bb) { (2) return bb.getObjects().size() > 5 ? 100 : 10; (3) } @Action(canRerun = true, trigger = UserMessage.class, costMethod = "dynamic") (4) void respond(Conversation conversation, ActionContext context) { // ... } - Kotlin
-
@Cost (1) fun dynamic(bb: Blackboard): Double = (2) if (bb.objects.size > 5) 100.0 else 10.0 (3) @Action(canRerun = true, trigger = UserMessage::class, costMethod = "dynamic") (4) fun respond(conversation: Conversation, context: ActionContext) { // ... }
| 1 | @Cost marks this as a cost calculation method |
| 2 | Receives the Blackboard to inspect current state |
| 3 | Returns cost value - lower costs mean higher priority |
| 4 | costMethod links the action to the cost calculation method |
4.13.8. Prompt Templates
Chatbots typically use Jinja prompt templates rather than inline string prompts. This isn’t strictly necessary—simple chatbots can use regular string prompts built in code:
- Java
-
var assistantMessage = context.ai() .withLlm(properties.chatLlm()) .withSystemPrompt("You are a helpful assistant. Answer questions concisely.") (1) .respond(conversation.getMessages()); - Kotlin
-
val assistantMessage = context.ai() .withLlm(properties.chatLlm()) .withSystemPrompt("You are a helpful assistant. Answer questions concisely.") (1) .respond(conversation.messages)
| 1 | Simple inline prompt - fine for basic chatbots |
However, production chatbots often need longer, more complex prompts for:
-
Personality and tone (personas)
-
Guardrails and safety instructions
-
Domain-specific objectives
-
Dynamic behavior based on configuration
For these cases, Jinja templates are the better choice:
- Java
-
var assistantMessage = context.ai() .withLlm(properties.chatLlm()) .withReference(toolishRag) .rendering("ragbot") (1) .respondWithSystemPrompt(conversation, Map.of( (2) "properties", properties, "persona", properties.persona(), "objective", properties.objective() )); - Kotlin
-
val assistantMessage = context.ai() .withLlm(properties.chatLlm()) .withReference(toolishRag) .rendering("ragbot") (1) .respondWithSystemPrompt(conversation, mapOf( (2) "properties" to properties, "persona" to properties.persona(), "objective" to properties.objective() ))
| 1 | Loads prompts/ragbot.jinja from resources |
| 2 | Template bindings - accessible in Jinja as properties.persona() etc. |
Templates allow:
-
Separation of prompt engineering from code
-
Dynamic persona and objective selection via configuration
-
Reusable prompt elements (guardrails, personalization)
-
Prompt iteration without code changes
Resilient Responses with respond
In a chatbot, it’s critical never to leave the user without a reply.
The respond method on Rendering wraps respondWithSystemPrompt with error handling, so that an LLM or infrastructure failure still returns an AssistantMessage to the user rather than propagating an exception:
- Java
-
var assistantMessage = context.ai() .rendering("ragbot") .respond(conversation, model, error -> { logger.error("Failed to generate response", error); return new AssistantMessage("Sorry, something went wrong. Please try again."); }); - Kotlin
-
val assistantMessage = context.ai() .rendering("ragbot") .respond(conversation, model) { error -> logger.error("Failed to generate response", error) AssistantMessage("Sorry, something went wrong. Please try again.") }
Template Structure Example
A typical chatbot template structure from the rag-demo project:
prompts/
├── ragbot.jinja # Main entry point
├── elements/
│ ├── guardrails.jinja # Safety restrictions
│ └── personalization.jinja # Dynamic persona/objective loader
├── personas/
│ ├── clause.jinja # Legal expert persona
│ └── ...
└── objectives/
└── legal.jinja # Legal document analysis objective
The main template (ragbot.jinja) composes from reusable elements:
{% include "elements/guardrails.jinja" %} (1)
{% include "elements/personalization.jinja" %} (2)
| 1 | Include safety guardrails first |
| 2 | Then include persona and objective (which are dynamically selected) |
Guardrails define safety boundaries (elements/guardrails.jinja):
{# Safety and content guardrails for the ragbot. #}
DO NOT DISCUSS POLITICS OR CONTROVERSIAL TOPICS.
Personalization dynamically loads persona and objective (elements/personalization.jinja):
{% set persona_template = "personas/" ~ properties.persona() ~ ".jinja" %} (1)
{% include persona_template %}
{% set objective_template = "objectives/" ~ properties.objective() ~ ".jinja" %} (2)
{% include objective_template %}
| 1 | Build template path from properties.persona() (e.g., "clause" → "personas/clause.jinja") |
| 2 | Build template path from properties.objective() (e.g., "legal" → "objectives/legal.jinja") |
A persona template (personas/clause.jinja):
Your name is Clause.
You are a brilliant legal chatbot who excels at interpreting
legislation and legal documents.
An objective template (objectives/legal.jinja):
You are an authoritative interpreter of legislation and legal documents.
You are renowned for thoroughness and for never missing anything.
You answer questions definitively, in a clear and concise manner.
You cite relevant sections to back up your answers.
If you don't know, say you don't know.
NEVER FABRICATE ANSWERS.
You ground your answers in literal citations from the provided sources.
Always use the available tools. (1)
| 1 | Instructs the LLM to use RAG tools provided via withReference() |
This modular approach lets you:
-
Switch personas via
application.ymlwithout code changes -
Share guardrails across multiple chatbot configurations
-
Test different objectives independently
4.13.9. Advanced: State Management with @State
For complex chatbots that need to track state across messages, use @State classes.
State classes are automatically managed by the agent framework:
-
State objects are persisted in the blackboard
-
Actions can depend on specific state being present
-
State transitions drive the conversation flow
Cross-reference the @State annotation documentation for details on:
-
Defining state classes
-
State-dependent actions
-
Nested state machines
4.13.10. Complete Example
See the rag-demo project for a complete chatbot implementation including:
-
ChatActions.java- Action methods responding to user messages -
ChatConfiguration.java- Chatbot bean configuration -
RagbotShell.java- Spring Shell integration for interactive testing -
Jinja templates for persona-driven prompts
-
RAG integration for document-grounded responses
To run the example:
./scripts/shell.sh
# In the shell:
ingest ./data/document.md
chat
> What does the document say about...
4.15. ProcessOptions
Agent processes can be configured with ProcessOptions.
ProcessOptions controls:
-
contextId: An identifier of any existing context in which the agent is running. -
blackboard: The blackboard to use for the agent. Allows starting from a particular state. -
test: Whether the agent is running in test mode. -
verbosity: The verbosity level of the agent. Allows fine grained control over logging prompts, LLM returns and detailed planning information -
control: Control options, determining whether the agent should be terminated as a last resort.EarlyTerminationPolicycan based on an absolute number of actions or a maximum budget. -
Delays: Both operations (actions) and tools can have delays. This is useful to avoid rate limiting.
-
toolCallContext: Out-of-band metadata (e.g., auth tokens, tenant IDs, correlation IDs) passed to all tool invocations during the process. This context propagates through the entire tool pipeline—including decorator chains and MCP tools—without being exposed to the LLM. Set viawithToolCallContext():
- Java
-
var processOptions = new ProcessOptions() .withToolCallContext(Map.of( "authToken", bearerToken, "tenantId", tenantId )); - Kotlin
-
val processOptions = ProcessOptions() .withToolCallContext(ToolCallContext.of( "authToken" to bearerToken, "tenantId" to tenantId, ))
See Receiving Out-of-Band Context in Tools for how tools receive this context.
4.16. The AgentPlatform
An AgentPlatform provides the ability to run agents in a specific environment.
This is an SPI interface, so multiple implementations are possible.
4.17. Invoking Embabel Agents
While many examples show Embabel agents being invoked via UserInput through the Embabel shell, they can also be invoked programmatically with strong typing.
This is usually how they’re used in web applications. It is also the most deterministic approach as code, rather than LLM assessment of user input, determines which agent is invoked and how.
4.17.1. Creating an AgentProcess Programmatically
You can create and execute agent processes directly using the AgentPlatform:
- Java
-
// Create an agent process with bindings AgentProcess agentProcess = agentPlatform.createAgentProcess( myAgent, new ProcessOptions(), Map.of("input", userRequest) ); // Start the process and wait for completion Object result = agentPlatform.start(agentProcess).get(); // Or run synchronously AgentProcess completedProcess = agentProcess.run(); MyResultType result = completedProcess.last(MyResultType.class); - Kotlin
-
// Create an agent process with bindings val agentProcess = agentPlatform.createAgentProcess( agent = myAgent, processOptions = ProcessOptions(), bindings = mapOf("input" to userRequest) ) // Start the process and wait for completion val result = agentPlatform.start(agentProcess).get() // Or run synchronously val completedProcess = agentProcess.run() val result = completedProcess.last<MyResultType>()
You can create processes and populate their input map from varargs objects:
- Java
-
// Create process from objects (like in web controllers) AgentProcess agentProcess = agentPlatform.createAgentProcessFrom( travelAgent, new ProcessOptions(), travelRequest, userPreferences ); - Kotlin
-
// Create process from objects (like in web controllers) val agentProcess = agentPlatform.createAgentProcessFrom( agent = travelAgent, processOptions = ProcessOptions(), travelRequest, userPreferences )
4.17.2. Using AgentInvocation
AgentInvocation provides a higher-level, type-safe API for invoking agents.
It automatically finds the appropriate agent based on the expected result type.
Basic Usage
- Java
-
// Simple invocation with explicit result type var invocation = AgentInvocation.create(agentPlatform, TravelPlan.class); TravelPlan plan = invocation.invoke(travelRequest); - Kotlin
-
// Type-safe invocation with inferred result type val invocation: AgentInvocation<TravelPlan> = AgentInvocation.create(agentPlatform) val plan = invocation.invoke(travelRequest)
Invocation with Named Inputs
- Java
-
// Invoke with a map of named inputs Map<String, Object> inputs = Map.of( "request", travelRequest, "preferences", userPreferences ); TravelPlan plan = invocation.invoke(inputs); - Kotlin
-
// Invoke with a map of named inputs val inputs = mapOf( "request" to travelRequest, "preferences" to userPreferences ) val plan = invocation.invoke(inputs)
Custom Process Options
Configure verbosity, budget, and other execution options:
- Java
-
var processOptions = new ProcessOptions() .withVerbosity(new Verbosity() .withShowPrompts(true) .withShowLlmResponses(true) .withDebug(true)); var invocation = AgentInvocation.builder(agentPlatform) .options(processOptions) .build(TravelPlan.class); TravelPlan plan = invocation.invoke(travelRequest); - Kotlin
-
val processOptions = ProcessOptions( verbosity = Verbosity( showPrompts = true, showLlmResponses = true, debug = true ) ) val invocation: AgentInvocation<TravelPlan> = AgentInvocation.builder(agentPlatform) .options(processOptions) .build() val plan = invocation.invoke(travelRequest)
Passing Tool Call Context at Invocation Time
Use ProcessOptions.withToolCallContext() to attach out-of-band metadata that flows through the entire agent run to every tool invoked — including remote MCP tools, where it becomes MCP _meta on the wire.
This is the right place for cross-cutting infrastructure concerns such as auth tokens, tenant IDs, and correlation IDs that come from the incoming request.
- Java
-
// In a REST controller or event handler var processOptions = new ProcessOptions() .withToolCallContext(Map.of( "authToken", request.getHeader("Authorization"), "tenantId", request.getHeader("X-Tenant-Id"), "correlationId", UUID.randomUUID().toString() )); var invocation = AgentInvocation.builder(agentPlatform) .options(processOptions) .build(CustomerReport.class); CustomerReport report = invocation.invoke(customerQuery); - Kotlin
-
// In a REST controller or event handler val processOptions = ProcessOptions() .withToolCallContext(ToolCallContext.of( "authToken" to request.getHeader("Authorization"), "tenantId" to request.getHeader("X-Tenant-Id"), "correlationId" to UUID.randomUUID().toString(), )) val invocation = AgentInvocation.builder(agentPlatform) .options(processOptions) .build<CustomerReport>() val report = invocation.invoke(customerQuery)
Context set here can be read by any @LlmTool method that declares a ToolCallContext parameter.
It can also be supplemented per-interaction inside @Action methods using PromptRunner.withToolCallContext(); interaction-level values win on conflict.
See Receiving Out-of-Band Context in Tools for the full context pipeline.
Asynchronous Invocation
For long-running operations, use async invocation:
- Java
-
CompletableFuture<TravelPlan> future = invocation.invokeAsync(travelRequest); // Handle result when complete future.thenAccept(plan -> { logger.info("Travel plan generated: {}", plan); }); // Or wait for completion TravelPlan plan = future.get(); - Kotlin
-
val future: CompletableFuture<TravelPlan> = invocation.invokeAsync(travelRequest) // Handle result when complete future.thenAccept { plan -> logger.info("Travel plan generated: {}", plan) } // Or wait for completion val plan = future.get()
Agent Selection
AgentInvocation automatically finds agents by examining their goals:
-
Searches all registered agents in the platform
-
Finds agents with goals that produce the requested result type
-
Uses the first matching agent found
-
Throws an error if no suitable agent is available
Real-World Web Application Example
Here’s how AgentInvocation is used in the Tripper travel planning application with htmx for asynchronous UI updates:
- Java
-
@Controller public class TripPlanningController { private final AgentPlatform agentPlatform; private final ConcurrentHashMap<String, CompletableFuture<TripPlan>> activeJobs = new ConcurrentHashMap<>(); private static final Logger logger = LoggerFactory.getLogger(TripPlanningController.class); private static final ConcurrentHashMap<String, TripPlan> tripResultCache = new ConcurrentHashMap<>(); public TripPlanningController(AgentPlatform agentPlatform) { this.agentPlatform = agentPlatform; } @PostMapping("/plan-trip") public String planTrip( @ModelAttribute TripRequest tripRequest, Model model) { // Generate unique job ID for tracking String jobId = UUID.randomUUID().toString(); // Create agent invocation with custom options var processOptions = new ProcessOptions() .withVerbosity(new Verbosity().withShowPrompts(true)); var invocation = AgentInvocation.builder(agentPlatform) .options(processOptions) .build(TripPlan.class); // Start async agent execution CompletableFuture<TripPlan> future = invocation.invokeAsync(tripRequest); activeJobs.put(jobId, future); // Set up completion handler future.whenComplete((result, throwable) -> { if (throwable != null) { logger.error("Trip planning failed for job {}", jobId, throwable); } else { logger.info("Trip planning completed for job {}", jobId); } }); model.addAttribute("jobId", jobId); model.addAttribute("tripRequest", tripRequest); // Return htmx template that will poll for results return "trip-planning-progress"; } @GetMapping("/trip-status/{jobId}") @ResponseBody public ResponseEntity<Map<String, Object>> getTripStatus(@PathVariable String jobId) { CompletableFuture<TripPlan> future = activeJobs.get(jobId); if (future == null) { return ResponseEntity.notFound().build(); } if (future.isDone()) { try { TripPlan tripPlan = future.get(); activeJobs.remove(jobId); return ResponseEntity.ok(Map.of( "status", "completed", "result", tripPlan, "redirect", "/trip-result/" + jobId )); } catch (Exception e) { activeJobs.remove(jobId); return ResponseEntity.ok(Map.of( "status", "failed", "error", e.getMessage() )); } } else if (future.isCancelled()) { activeJobs.remove(jobId); return ResponseEntity.ok(Map.of("status", "cancelled")); } else { return ResponseEntity.ok(Map.of( "status", "in_progress", "message", "Planning your amazing trip..." )); } } @GetMapping("/trip-result/{jobId}") public String showTripResult( @PathVariable String jobId, Model model) { // Retrieve completed result from cache or database TripPlan tripPlan = tripResultCache.get(jobId); if (tripPlan == null) { return "redirect:/error"; } model.addAttribute("tripPlan", tripPlan); return "trip-result"; } @DeleteMapping("/cancel-trip/{jobId}") @ResponseBody public ResponseEntity<Map<String, String>> cancelTrip(@PathVariable String jobId) { CompletableFuture<TripPlan> future = activeJobs.get(jobId); if (future != null && !future.isDone()) { future.cancel(true); activeJobs.remove(jobId); return ResponseEntity.ok(Map.of("status", "cancelled")); } else { return ResponseEntity.badRequest() .body(Map.of("error", "Job not found or already completed")); } } } - Kotlin
-
@Controller class TripPlanningController( private val agentPlatform: AgentPlatform ) { private val activeJobs = ConcurrentHashMap<String, CompletableFuture<TripPlan>>() @PostMapping("/plan-trip") fun planTrip( @ModelAttribute tripRequest: TripRequest, model: Model ): String { // Generate unique job ID for tracking val jobId = UUID.randomUUID().toString() // Create agent invocation with custom options val processOptions = ProcessOptions( verbosity = Verbosity(showPrompts = true) ) val invocation: AgentInvocation<TripPlan> = AgentInvocation.builder(agentPlatform) .options(processOptions) .build() // Start async agent execution val future = invocation.invokeAsync(tripRequest) activeJobs[jobId] = future // Set up completion handler future.whenComplete { result, throwable -> if (throwable != null) { logger.error("Trip planning failed for job $jobId", throwable) } else { logger.info("Trip planning completed for job $jobId") } } model.addAttribute("jobId", jobId) model.addAttribute("tripRequest", tripRequest) // Return htmx template that will poll for results return "trip-planning-progress" } @GetMapping("/trip-status/{jobId}") @ResponseBody fun getTripStatus(@PathVariable jobId: String): ResponseEntity<Map<String, Any>> { val future = activeJobs[jobId] ?: return ResponseEntity.notFound().build() return when { future.isDone -> { try { val tripPlan = future.get() activeJobs.remove(jobId) ResponseEntity.ok(mapOf( "status" to "completed", "result" to tripPlan, "redirect" to "/trip-result/$jobId" )) } catch (e: Exception) { activeJobs.remove(jobId) ResponseEntity.ok(mapOf( "status" to "failed", "error" to e.message )) } } future.isCancelled -> { activeJobs.remove(jobId) ResponseEntity.ok(mapOf("status" to "cancelled")) } else -> { ResponseEntity.ok(mapOf( "status" to "in_progress", "message" to "Planning your amazing trip..." )) } } } @GetMapping("/trip-result/{jobId}") fun showTripResult( @PathVariable jobId: String, model: Model ): String { // Retrieve completed result from cache or database val tripPlan = tripResultCache[jobId] ?: return "redirect:/error" model.addAttribute("tripPlan", tripPlan) return "trip-result" } @DeleteMapping("/cancel-trip/{jobId}") @ResponseBody fun cancelTrip(@PathVariable jobId: String): ResponseEntity<Map<String, String>> { val future = activeJobs[jobId] return if (future != null && !future.isDone) { future.cancel(true) activeJobs.remove(jobId) ResponseEntity.ok(mapOf("status" to "cancelled")) } else { ResponseEntity.badRequest() .body(mapOf("error" to "Job not found or already completed")) } } companion object { private val logger = LoggerFactory.getLogger(TripPlanningController::class.java) private val tripResultCache = ConcurrentHashMap<String, TripPlan>() } }
Key Patterns:
-
Async Execution: Uses
invokeAsync()to avoid blocking the web request -
Job Tracking: Maintains a map of active futures for status polling
-
htmx Integration: Returns status updates that htmx can consume for UI updates
-
Error Handling: Proper exception handling and user feedback
-
Resource Cleanup: Removes completed jobs from memory
-
Process Options: Configures verbosity and debugging for production use
Alternative: Direct AgentProcess Creation
For simpler use cases, you can create and start an AgentProcess directly without AgentInvocation.
This approach is used in the Tripper application and works well with webhooks or form submissions where you want to:
-
Start a long-running agent process
-
Return immediately with a process ID
-
Poll for status using the platform’s built-in controllers
- Java
-
@Controller @RequestMapping("/journey") public class JourneyController { private final AgentPlatform agentPlatform; public JourneyController(AgentPlatform agentPlatform) { this.agentPlatform = agentPlatform; } @PostMapping("/plan") public String planJourney(@ModelAttribute JourneyPlanForm form, Model model) { // Convert form to domain objects TravelBrief travelBrief = new TravelBrief( form.getFrom(), form.getTo(), form.getDepartureDate(), form.getReturnDate(), form.getBrief() ); // Find the appropriate agent Agent agent = agentPlatform.agents().stream() .filter(a -> a.getName().toLowerCase().contains("travel")) .findFirst() .orElseThrow(() -> new IllegalStateException("No travel agent found")); // Create the agent process with input bindings AgentProcess agentProcess = agentPlatform.createAgentProcessFrom( agent, new ProcessOptions( new Verbosity().withShowPrompts(true), Budget.DEFAULT // or custom budget ), travelBrief // Vararg inputs bound to blackboard ); // Start the process asynchronously agentPlatform.start(agentProcess); // Add process ID to model for status polling model.addAttribute("processId", agentProcess.getId()); model.addAttribute("travelBrief", travelBrief); // Return a view that polls /api/v1/process/{processId} for status return "processing"; } } - Kotlin
-
@Controller @RequestMapping("/journey") class JourneyController( private val agentPlatform: AgentPlatform ) { @PostMapping("/plan") fun planJourney(@ModelAttribute form: JourneyPlanForm, model: Model): String { // Convert form to domain objects val travelBrief = TravelBrief( form.from, form.to, form.departureDate, form.returnDate, form.brief ) // Find the appropriate agent val agent = agentPlatform.agents() .filter { it.name.lowercase().contains("travel") } .firstOrNull() ?: throw IllegalStateException("No travel agent found") // Create the agent process with input bindings val agentProcess = agentPlatform.createAgentProcessFrom( agent, ProcessOptions( verbosity = Verbosity(showPrompts = true), budget = Budget.DEFAULT // or custom budget ), travelBrief // Vararg inputs bound to blackboard ) // Start the process asynchronously agentPlatform.start(agentProcess) // Add process ID to model for status polling model.addAttribute("processId", agentProcess.id) model.addAttribute("travelBrief", travelBrief) // Return a view that polls /api/v1/process/{processId} for status return "processing" } }
The platform provides built-in REST endpoints for status checking:
-
GET /api/v1/process/{processId}- Returns process status, result, and URLs -
DELETE /api/v1/process/{processId}- Terminates a running process -
GET /events/process/{processId}- SSE stream of process events
A simple status polling controller can check completion and redirect to results:
- Java
-
@Controller public class ProcessStatusController { private final AgentPlatform agentPlatform; public ProcessStatusController(AgentPlatform agentPlatform) { this.agentPlatform = agentPlatform; } @GetMapping("/status/{processId}") public String checkStatus( @PathVariable String processId, @RequestParam String successView, @RequestParam String resultModelKey, Model model) { AgentProcess process = agentPlatform.getAgentProcess(processId); if (process == null) { throw new ResponseStatusException(HttpStatus.NOT_FOUND, "Process not found"); } switch (process.getStatus()) { case COMPLETED: model.addAttribute(resultModelKey, process.lastResult()); return successView; case FAILED: model.addAttribute("error", "Process failed: " + process.getFailureInfo()); return "error"; case TERMINATED: model.addAttribute("error", "Process was terminated"); return "error"; default: // Still running - return polling view model.addAttribute("processId", processId); return "processing"; } } } - Kotlin
-
@Controller class ProcessStatusController( private val agentPlatform: AgentPlatform ) { @GetMapping("/status/{processId}") fun checkStatus( @PathVariable processId: String, @RequestParam successView: String, @RequestParam resultModelKey: String, model: Model ): String { val process = agentPlatform.getAgentProcess(processId) ?: throw ResponseStatusException(HttpStatus.NOT_FOUND, "Process not found") return when (process.status) { ProcessStatus.COMPLETED -> { model.addAttribute(resultModelKey, process.lastResult()) successView } ProcessStatus.FAILED -> { model.addAttribute("error", "Process failed: ${process.failureInfo}") "error" } ProcessStatus.TERMINATED -> { model.addAttribute("error", "Process was terminated") "error" } else -> { // Still running - return polling view model.addAttribute("processId", processId) "processing" } } } }
When to Use Each Approach:
| Approach | Best For |
|---|---|
|
When you need a |
Direct |
Webhooks, form submissions, or UI flows where you poll for status via REST/SSE |
Webhook Integration Example
For webhook-triggered workflows (e.g., JIRA, GitHub), the direct approach works well:
- Java
-
@RestController @RequestMapping("/webhook") public class WebhookController { private final AgentPlatform agentPlatform; public WebhookController(AgentPlatform agentPlatform) { this.agentPlatform = agentPlatform; } @PostMapping("/jira/issue-created") public ResponseEntity<Map<String, String>> onJiraIssueCreated( @RequestBody JiraWebhookPayload payload) { // Find agent that handles JIRA issues Agent agent = agentPlatform.agents().stream() .filter(a -> a.getName().contains("JiraIssue")) .findFirst() .orElseThrow(() -> new IllegalStateException("No JIRA agent configured")); // Create domain object from webhook payload JiraIssue issue = new JiraIssue( payload.getIssue().getKey(), payload.getIssue().getFields().getSummary(), payload.getIssue().getFields().getDescription() ); // Create and start the agent process AgentProcess process = agentPlatform.createAgentProcessFrom( agent, ProcessOptions.DEFAULT, issue ); agentPlatform.start(process); // Return process ID for status tracking return ResponseEntity.accepted().body(Map.of( "processId", process.getId(), "statusUrl", "/api/v1/process/" + process.getId(), "sseUrl", "/events/process/" + process.getId() )); } } - Kotlin
-
@RestController @RequestMapping("/webhook") class WebhookController( private val agentPlatform: AgentPlatform ) { @PostMapping("/jira/issue-created") fun onJiraIssueCreated( @RequestBody payload: JiraWebhookPayload ): ResponseEntity<Map<String, String>> { // Find agent that handles JIRA issues val agent = agentPlatform.agents() .filter { it.name.contains("JiraIssue") } .firstOrNull() ?: throw IllegalStateException("No JIRA agent configured") // Create domain object from webhook payload val issue = JiraIssue( payload.issue.key, payload.issue.fields.summary, payload.issue.fields.description ) // Create and start the agent process val process = agentPlatform.createAgentProcessFrom( agent, ProcessOptions.DEFAULT, issue ) agentPlatform.start(process) // Return process ID for status tracking return ResponseEntity.accepted().body(mapOf( "processId" to process.id, "statusUrl" to "/api/v1/process/${process.id}", "sseUrl" to "/events/process/${process.id}" )) } }
The webhook caller can then poll /api/v1/process/{processId} or subscribe to SSE events at /events/process/{processId} to track progress.
| Agents can also be exposed as MCP servers and consumed from tools like Claude Desktop. |
4.17.3. Dynamic Agent and Goal Selection with Autonomy
The Autonomy class provides LLM-powered dynamic selection of agents and goals based on user intent.
Rather than programmatically choosing which agent to run, Autonomy uses an LLM to rank available agents or goals against the user’s input and select the best match.
This is how the Embabel Shell processes natural language commands.
Execution Modes
Autonomy supports two execution modes:
Closed Mode (chooseAndRunAgent): The LLM selects the most appropriate agent based on the user’s intent.
The selected agent runs in isolation using only its own actions and goals.
Open Mode (chooseAndAccomplishGoal): The LLM selects the most appropriate goal from all available goals across all agents.
Embabel then assembles a dynamic agent that can use any action from any agent to achieve that goal.
Closed Mode Example
Use closed mode when you want strict agent boundaries:
- Java
-
@Service public class IntentHandler { private final Autonomy autonomy; public IntentHandler(Autonomy autonomy) { this.autonomy = autonomy; } public AgentProcessExecution handleUserIntent(String userIntent) { // LLM ranks all agents and selects the best match return autonomy.chooseAndRunAgent( userIntent, ProcessOptions.DEFAULT ); } } - Kotlin
-
@Service class IntentHandler( private val autonomy: Autonomy ) { fun handleUserIntent(userIntent: String): AgentProcessExecution { // LLM ranks all agents and selects the best match return autonomy.chooseAndRunAgent( userIntent, ProcessOptions.DEFAULT ) } }
Open Mode Example
Use open mode when you want maximum flexibility in achieving goals:
- Java
-
@Service public class GoalHandler { private final Autonomy autonomy; private final AgentPlatform agentPlatform; public GoalHandler(Autonomy autonomy, AgentPlatform agentPlatform) { this.autonomy = autonomy; this.agentPlatform = agentPlatform; } public AgentProcessExecution handleUserIntent(String userIntent) { // LLM ranks all goals and selects the best match // Then assembles an agent from available actions to achieve it return autonomy.chooseAndAccomplishGoal( ProcessOptions.DEFAULT, GoalChoiceApprover.APPROVE_ALL, agentPlatform, // AgentScope containing goals and actions Map.of("userInput", new UserInput(userIntent)), new GoalSelectionOptions() ); } } - Kotlin
-
@Service class GoalHandler( private val autonomy: Autonomy, private val agentPlatform: AgentPlatform ) { fun handleUserIntent(userIntent: String): AgentProcessExecution { // LLM ranks all goals and selects the best match // Then assembles an agent from available actions to achieve it return autonomy.chooseAndAccomplishGoal( ProcessOptions.DEFAULT, GoalChoiceApprover.APPROVE_ALL, agentPlatform, // AgentScope containing goals and actions mapOf("userInput" to UserInput(userIntent)), GoalSelectionOptions() ) } }
Using Arbitrary Bindings
chooseAndAccomplishGoal accepts any bindings, not just UserInput.
A BindingsFormatter extracts intent text from the bindings for goal ranking:
- Java
-
public AgentProcessExecution processTask(Task task, Person person) { // Bindings can be any objects Map<String, Object> bindings = Map.of( "task", task, "person", person ); return autonomy.chooseAndAccomplishGoal( ProcessOptions.DEFAULT, GoalChoiceApprover.APPROVE_ALL, agentPlatform, bindings, new GoalSelectionOptions(), BindingsFormatter.DEFAULT // Extracts intent from bindings ); } - Kotlin
-
fun processTask(task: Task, person: Person): AgentProcessExecution { // Bindings can be any objects val bindings = mapOf( "task" to task, "person" to person ) return autonomy.chooseAndAccomplishGoal( ProcessOptions.DEFAULT, GoalChoiceApprover.APPROVE_ALL, agentPlatform, bindings, GoalSelectionOptions(), BindingsFormatter.DEFAULT // Extracts intent from bindings ) }
The default BindingsFormatter extracts text using this priority:
-
PromptContributor.contribution()if the object implementsPromptContributor -
HasInfoString.infoString()if the object implementsHasInfoString -
toString()otherwise
You can provide a custom formatter:
- Java
-
BindingsFormatter customFormatter = bindings -> { Task task = (Task) bindings.get("task"); Person person = (Person) bindings.get("person"); return String.format("Process task '%s' for %s", task.getDescription(), person.getName()); }; return autonomy.chooseAndAccomplishGoal( ProcessOptions.DEFAULT, GoalChoiceApprover.APPROVE_ALL, agentPlatform, bindings, new GoalSelectionOptions(), customFormatter ); - Kotlin
-
val customFormatter = BindingsFormatter { bindings -> val task = bindings["task"] as Task val person = bindings["person"] as Person "Process task '${task.description}' for ${person.name}" } return autonomy.chooseAndAccomplishGoal( ProcessOptions.DEFAULT, GoalChoiceApprover.APPROVE_ALL, agentPlatform, bindings, GoalSelectionOptions(), customFormatter )
Goal Choice Approval
You can require approval before executing a selected goal:
- Java
-
// Approve only high-confidence matches GoalChoiceApprover approver = GoalChoiceApprover.approveWithScoreOver(0.8); // Or implement custom approval logic GoalChoiceApprover customApprover = request -> { if (request.getGoal().getName().contains("dangerous")) { return new GoalChoiceNotApproved("Dangerous goals require manual approval"); } return GoalChoiceApproved.INSTANCE; }; - Kotlin
-
// Approve only high-confidence matches val approver = GoalChoiceApprover.approveWithScoreOver(0.8) // Or implement custom approval logic val customApprover = GoalChoiceApprover { request -> if (request.goal.name.contains("dangerous")) { GoalChoiceNotApproved("Dangerous goals require manual approval") } else { GoalChoiceApproved } }
Confidence Thresholds
Autonomy uses configurable confidence thresholds to filter matches.
If no agent or goal exceeds the threshold, a NoAgentFound or NoGoalFound exception is thrown.
Configure thresholds in application.properties:
# Minimum confidence for agent selection (0.0 to 1.0)
embabel.agent.platform.autonomy.agent-confidence-cut-off=0.6
# Minimum confidence for goal selection (0.0 to 1.0)
embabel.agent.platform.autonomy.goal-confidence-cut-off=0.6
Or override per-request using GoalSelectionOptions:
- Java
-
GoalSelectionOptions options = new GoalSelectionOptions( 0.5, // goalConfidenceCutOff - override platform default null, // agentConfidenceCutOff - use platform default false // multiGoal - whether to select multiple goals ); - Kotlin
-
val options = GoalSelectionOptions( goalConfidenceCutOff = 0.5, // override platform default agentConfidenceCutOff = null, // use platform default multiGoal = false // whether to select multiple goals )
Shell Usage
The Embabel Shell uses Autonomy for the execute (x) and choose-goal commands:
# Closed mode (default) - select best agent x "Find a horoscope for Alice who is a Scorpio" # Open mode - select best goal, use any actions x "Find a horoscope for Alice who is a Scorpio" -o # Show goal rankings without executing choose-goal "Find a horoscope for Alice"
See execute (x) and Shell Commands for full command and flag documentation.
Handling Selection Failures
- Java
-
try { return autonomy.chooseAndRunAgent(userIntent, ProcessOptions.DEFAULT); } catch (NoAgentFound e) { // No agent matched with sufficient confidence logger.info("No matching agent. Rankings: {}", e.getAgentRankings()); return fallbackResponse(); } catch (NoGoalFound e) { // No goal matched with sufficient confidence (open mode) logger.info("No matching goal. Rankings: {}", e.getGoalRankings()); return fallbackResponse(); } catch (GoalNotApproved e) { // Goal was rejected by the approver logger.info("Goal not approved: {}", e.getReason()); return requiresApprovalResponse(); } - Kotlin
-
try { return autonomy.chooseAndRunAgent(userIntent, ProcessOptions.DEFAULT) } catch (e: NoAgentFound) { // No agent matched with sufficient confidence logger.info("No matching agent. Rankings: {}", e.agentRankings) return fallbackResponse() } catch (e: NoGoalFound) { // No goal matched with sufficient confidence (open mode) logger.info("No matching goal. Rankings: {}", e.goalRankings) return fallbackResponse() } catch (e: GoalNotApproved) { // Goal was rejected by the approver logger.info("Goal not approved: {}", e.reason) return requiresApprovalResponse() }
4.18. Using States
GOAP planning has many benefits, but can make looping hard to express. For this reason, Embabel supports the notion of states within a GOAP plan.
4.18.1. How States Work with GOAP
Within each state, GOAP planning works normally. Actions have preconditions based on the types they require, and effects based on the types they produce. The planner finds the optimal sequence of actions to reach the goal.
When an action returns a @State-annotated class, the framework:
-
Hides previous state objects - Any existing state objects are hidden from the blackboard
-
Binds the new state object - The returned state is added to the blackboard
-
Re-plans from the new state - The planner considers only actions from the new state
-
Continues execution - Until a goal is reached or no plan can be found
Context is preserved across state transitions - non-state objects (such as user messages, customer data, and conversation history) remain available. Only state objects are hidden, ensuring that only the current state’s actions are considered by the planner.
State transitions hide previous state objects but do not clear the blackboard.
Non-state objects remain available in the new state.
To clear the entire blackboard (e.g., for looping), use clearBlackboard = true on the action.
|
4.18.2. When to Use States
States are ideal for:
-
Linear stages where each stage naturally flows to the next
-
Branching workflows where a decision point leads to different processing paths
-
Looping patterns where processing may need to repeat (e.g., revise-and-review cycles)
-
Human-in-the-loop workflows where user feedback determines the next state
-
Complex workflows that are easier to reason about as discrete phases
States allow loopback to a whole state, which may contain one or more actions. This is more flexible than traditional GOAP, where looping requires careful management of preconditions.
4.18.3. Staying in the Current State
An action can return this to stay in the current state.
This is useful for actions that respond to inputs without changing state, such as chat handlers:
- Java
-
@State record ChitchatState(String context) { @Action(canRerun = true) (1) ChitchatState respond(UserMessage message, Ai ai) { var response = ai.generateText("Respond to: " + message.content()); // ... send response return this; (2) } } - Kotlin
-
@State data class ChitchatState(val context: String) { @Action(canRerun = true) (1) fun respond(message: UserMessage, ai: Ai): ChitchatState { val response = ai.generateText("Respond to: ${message.content()}") // ... send response return this (2) } }
| 1 | canRerun = true is required - by default, actions only run once per process |
| 2 | Returning this keeps the same state instance active |
When an action returns this:
-
The state remains active with no transition
-
The blackboard is preserved (no clearing)
-
The action can run again on subsequent planning cycles (if
canRerun = true)
Without canRerun = true, the action’s hasRun flag would prevent it from executing again, even though it returned this.
|
4.18.4. Looping States
For looping patterns where an action may return to a previously-visited state type, use clearBlackboard = true on the looping action:
- Java
-
@State record ProcessingState(String data, int iteration) implements LoopOutcome { @Action(clearBlackboard = true) (1) LoopOutcome process() { if (iteration >= 3) { return new DoneState(data); (2) } return new ProcessingState(data + "+", iteration + 1); (3) } } - Kotlin
-
@State data class ProcessingState(val data: String, val iteration: Int) : LoopOutcome { @Action(clearBlackboard = true) (1) fun process(): LoopOutcome { if (iteration >= 3) { return DoneState(data) (2) } return ProcessingState("$data+", iteration + 1) (3) } }
| 1 | clearBlackboard = true allows the action to loop back to the same state type |
| 2 | Terminal condition exits the loop |
| 3 | Returns a new instance of the same state type for another iteration |
Without clearBlackboard = true, the planner would see the output type already exists on the blackboard and skip the action.
Clearing the blackboard resets the context, allowing natural loops.
Only use clearBlackboard = true on actions that participate in loops.
For linear state transitions, the default behavior (preserving the blackboard) is usually preferred.
|
4.18.5. The @State Annotation
Classes returned from actions that should trigger state transitions must be annotated with @State:
- Java
-
@State record ProcessingState(String data) { @Action NextState process() { return new NextState(data.toUpperCase()); } } - Kotlin
-
@State data class ProcessingState(val data: String) { @Action fun process(): NextState { return NextState(data.uppercase()) } }
Inheritance
The @State annotation is inherited through the class hierarchy.
If a superclass or interface is annotated with @State, all subclasses and implementing classes are automatically considered state types.
This means you don’t need to annotate every class in a hierarchy - just annotate the base type.
- Java
-
@State interface Stage {} (1) record AssessStory(String content) implements Stage { ... } (2) record ReviseStory(String content) implements Stage { ... } record Done(String content) implements Stage { ... } - Kotlin
-
@State interface Stage (1) data class AssessStory(val content: String) : Stage { ... } (2) data class ReviseStory(val content: String) : Stage { ... } data class Done(val content: String) : Stage { ... }
| 1 | Only the parent interface needs @State |
| 2 | Implementing records/data classes are automatically treated as state types |
This works with:
-
Interfaces: Classes implementing a
@Stateinterface are state types -
Abstract classes: Classes extending a
@Stateabstract class are state types -
Concrete classes: Classes extending a
@Stateclass are state types -
Deep hierarchies: The annotation is inherited through multiple levels
Behavior
When an action returns a @State-annotated class (or a class that inherits @State):
-
Any previous state objects are hidden from the blackboard (not removed, but no longer visible)
-
The returned object is bound to the blackboard (as
it) -
Planning considers only actions defined within the current state class
-
Any
@AchievesGoalmethods in the state become potential goals
Context (non-state objects) is preserved across state transitions. This means user messages, customer data, conversation history, etc. remain available in the new state. Only state objects are hidden, providing state scoping - ensuring only the current state’s actions are considered.
For looping states that return to a previously-visited state type, use @Action(clearBlackboard = true) on the looping action.
This clears the blackboard (including hasRun conditions) and allows the loop to continue.
See Looping States for details.
|
4.18.6. Parent State Interface Pattern
For dynamic choice between states, define a parent interface (or sealed interface/class) that child states implement. Thanks to inheritance, you only need to annotate the parent interface - all implementing classes are automatically state types:
- Java
-
@State interface Stage {} (1) record AssessStory(String content) implements Stage { (2) @Action Stage assess() { if (isAcceptable()) { return new Done(content); } else { return new ReviseStory(content); } } } record ReviseStory(String content) implements Stage { @Action AssessStory revise() { return new AssessStory(improvedContent()); } } record Done(String content) implements Stage { @AchievesGoal(description = "Processing complete") @Action Output complete() { return new Output(content); } } - Kotlin
-
@State interface Stage (1) data class AssessStory(val content: String) : Stage { (2) @Action fun assess(): Stage { return if (isAcceptable()) { Done(content) } else { ReviseStory(content) } } } data class ReviseStory(val content: String) : Stage { @Action fun revise(): AssessStory { return AssessStory(improvedContent()) } } data class Done(val content: String) : Stage { @AchievesGoal(description = "Processing complete") @Action fun complete(): Output { return Output(content) } }
| 1 | @State on the parent interface |
| 2 | No @State needed on implementing records/data classes - they inherit it from Stage |
This pattern enables:
-
Polymorphic return types: Actions can return any implementation of the parent interface
-
Dynamic routing: The runtime value determines which state is entered
-
Looping: States can return other states that eventually loop back
The framework automatically discovers all implementations of the parent interface and registers their actions as potential next steps.
4.18.7. Example: WriteAndReviewAgent
The following example demonstrates a complete write-and-review workflow with:
-
State-based flow control with looping
-
Human-in-the-loop feedback using
WaitFor -
LLM-powered content generation and assessment
-
Configurable properties passed through states
- Java
-
abstract class Personas { (1) static final RoleGoalBackstory WRITER = RoleGoalBackstory .withRole("Creative Storyteller") .andGoal("Write engaging and imaginative stories") .andBackstory("Has a PhD in French literature; used to work in a circus"); static final Persona REVIEWER = new Persona( "Media Book Review", "New York Times Book Reviewer", "Professional and insightful", "Help guide readers toward good stories" ); } @Agent(description = "Generate a story based on user input and review it") public class WriteAndReviewAgent { public record Story(String text) {} public record ReviewedStory( Story story, String review, Persona reviewer ) implements HasContent, Timestamped { // ... content formatting methods } @State interface Stage {} (2) record Properties( (3) int storyWordCount, int reviewWordCount ) {} private final Properties properties; WriteAndReviewAgent( @Value("${storyWordCount:100}") int storyWordCount, @Value("${reviewWordCount:100}") int reviewWordCount ) { this.properties = new Properties(storyWordCount, reviewWordCount); } @Action AssessStory craftStory(UserInput userInput, Ai ai) { (4) var draft = ai .withLlm(LlmOptions.withAutoLlm().withTemperature(.7)) .withPromptContributor(Personas.WRITER) .createObject(String.format(""" Craft a short story in %d words or less. The story should be engaging and imaginative. Use the user's input as inspiration if possible. # User input %s """, properties.storyWordCount, userInput.getContent() ).trim(), Story.class); return new AssessStory(userInput, draft, properties); (5) } record HumanFeedback(String comments) {} (6) private record AssessmentOfHumanFeedback(boolean acceptable) {} @State record AssessStory(UserInput userInput, Story story, Properties properties) implements Stage { @Action HumanFeedback getFeedback() { (7) return WaitFor.formSubmission(""" Please provide feedback on the story %s """.formatted(story.text), HumanFeedback.class); } @Action(clearBlackboard = true) (8) Stage assess(HumanFeedback feedback, Ai ai) { var assessment = ai.withDefaultLlm().createObject(""" Based on the following human feedback, determine if the story is acceptable. Return true if the story is acceptable, false otherwise. # Story %s # Human feedback %s """.formatted(story.text(), feedback.comments), AssessmentOfHumanFeedback.class); if (assessment.acceptable) { return new Done(userInput, story, properties); (9) } else { return new ReviseStory(userInput, story, feedback, properties); (10) } } } @State record ReviseStory(UserInput userInput, Story story, HumanFeedback humanFeedback, Properties properties) implements Stage { @Action(clearBlackboard = true) (11) AssessStory reviseStory(Ai ai) { var draft = ai .withLlm(LlmOptions.withAutoLlm().withTemperature(.7)) .withPromptContributor(Personas.WRITER) .createObject(String.format(""" Revise a short story in %d words or less. Use the user's input as inspiration if possible. # User input %s # Previous story %s # Revision instructions %s """, properties.storyWordCount, userInput.getContent(), story.text(), humanFeedback.comments ).trim(), Story.class); return new AssessStory(userInput, draft, properties); (12) } } @State record Done(UserInput userInput, Story story, Properties properties) implements Stage { @AchievesGoal( (13) description = "The story has been crafted and reviewed by a book reviewer", export = @Export(remote = true, name = "writeAndReviewStory")) @Action ReviewedStory reviewStory(Ai ai) { var review = ai .withAutoLlm() .withPromptContributor(Personas.REVIEWER) .generateText(String.format(""" You will be given a short story to review. Review it in %d words or less. Consider whether the story is engaging, imaginative, and well-written. # Story %s # User input that inspired the story %s """, properties.reviewWordCount, story.text(), userInput.getContent() ).trim()); return new ReviewedStory(story, review, Personas.REVIEWER); } } } - Kotlin
-
object Personas { (1) val WRITER: RoleGoalBackstory = RoleGoalBackstory .withRole("Creative Storyteller") .andGoal("Write engaging and imaginative stories") .andBackstory("Has a PhD in French literature; used to work in a circus") val REVIEWER: Persona = Persona( "Media Book Review", "New York Times Book Reviewer", "Professional and insightful", "Help guide readers toward good stories" ) } @Agent(description = "Generate a story based on user input and review it") class WriteAndReviewAgent( @Value("\${storyWordCount:100}") storyWordCount: Int, @Value("\${reviewWordCount:100}") reviewWordCount: Int ) { data class Story(val text: String) data class ReviewedStory( val story: Story, val review: String, val reviewer: Persona ) : HasContent, Timestamped { // ... content formatting methods } @State interface Stage (2) data class Properties( (3) val storyWordCount: Int, val reviewWordCount: Int ) private val properties = Properties(storyWordCount, reviewWordCount) @Action fun craftStory(userInput: UserInput, ai: Ai): AssessStory { (4) val draft = ai .withLlm(LlmOptions.withAutoLlm().withTemperature(.7)) .withPromptContributor(Personas.WRITER) .createObject(""" Craft a short story in ${properties.storyWordCount} words or less. The story should be engaging and imaginative. Use the user's input as inspiration if possible. # User input ${userInput.content} """.trimIndent(), Story::class.java) return AssessStory(userInput, draft, properties) (5) } data class HumanFeedback(val comments: String) (6) private data class AssessmentOfHumanFeedback(val acceptable: Boolean) } @State data class AssessStory( val userInput: UserInput, val story: WriteAndReviewAgent.Story, val properties: WriteAndReviewAgent.Properties ) : WriteAndReviewAgent.Stage { @Action fun getFeedback(): WriteAndReviewAgent.HumanFeedback { (7) return WaitFor.formSubmission(""" Please provide feedback on the story ${story.text} """.trimIndent(), WriteAndReviewAgent.HumanFeedback::class.java) } @Action(clearBlackboard = true) (8) fun assess(feedback: WriteAndReviewAgent.HumanFeedback, ai: Ai): WriteAndReviewAgent.Stage { val assessment = ai.withDefaultLlm().createObject(""" Based on the following human feedback, determine if the story is acceptable. Return true if the story is acceptable, false otherwise. # Story ${story.text} # Human feedback ${feedback.comments} """.trimIndent(), AssessmentOfHumanFeedback::class.java) return if (assessment.acceptable) { Done(userInput, story, properties) (9) } else { ReviseStory(userInput, story, feedback, properties) (10) } } } @State data class ReviseStory( val userInput: UserInput, val story: WriteAndReviewAgent.Story, val humanFeedback: WriteAndReviewAgent.HumanFeedback, val properties: WriteAndReviewAgent.Properties ) : WriteAndReviewAgent.Stage { @Action(clearBlackboard = true) (11) fun reviseStory(ai: Ai): AssessStory { val draft = ai .withLlm(LlmOptions.withAutoLlm().withTemperature(.7)) .withPromptContributor(Personas.WRITER) .createObject(""" Revise a short story in ${properties.storyWordCount} words or less. Use the user's input as inspiration if possible. # User input ${userInput.content} # Previous story ${story.text} # Revision instructions ${humanFeedback.comments} """.trimIndent(), WriteAndReviewAgent.Story::class.java) return AssessStory(userInput, draft, properties) (12) } } @State data class Done( val userInput: UserInput, val story: WriteAndReviewAgent.Story, val properties: WriteAndReviewAgent.Properties ) : WriteAndReviewAgent.Stage { @AchievesGoal( (13) description = "The story has been crafted and reviewed by a book reviewer", export = Export(remote = true, name = "writeAndReviewStory")) @Action fun reviewStory(ai: Ai): WriteAndReviewAgent.ReviewedStory { val review = ai .withAutoLlm() .withPromptContributor(Personas.REVIEWER) .generateText(""" You will be given a short story to review. Review it in ${properties.reviewWordCount} words or less. Consider whether the story is engaging, imaginative, and well-written. # Story ${story.text} # User input that inspired the story ${userInput.content} """.trimIndent()) return WriteAndReviewAgent.ReviewedStory(story, review, Personas.REVIEWER) } }
| 1 | Personas: Reusable prompt contributors that give the LLM context about its role |
| 2 | Parent state interface: Allows actions to return any implementing state dynamically |
| 3 | Properties record: Configuration bundled together for easy passing through states |
| 4 | Entry action: Uses LLM to generate initial story draft |
| 5 | State transition: Returns AssessStory with all necessary data |
| 6 | HITL data type: Simple record/data class to capture human feedback |
| 7 | WaitFor integration: Pauses execution and waits for user to submit feedback form |
| 8 | Looping action: clearBlackboard = true enables returning to a previously-visited state type |
| 9 | Terminal branch: If acceptable, transitions to Done state |
| 10 | Loop branch: If not acceptable, transitions to ReviseStory with the feedback |
| 11 | Looping action: clearBlackboard = true enables looping back to AssessStory |
| 12 | Loop back: Returns new AssessStory for another round of feedback |
| 13 | Goal achievement: Final action that produces the reviewed story and exports it |
4.18.8. Execution Flow
The execution flow for this agent:
-
craftStoryexecutes with LLM, returnsAssessStory→ entersAssessStorystate -
getFeedbackcallsWaitFor.formSubmission()→ agent pauses, waits for user input -
User submits feedback →
HumanFeedbackadded to blackboard -
assessexecutes with LLM to interpret feedback:-
If acceptable: returns
Done→ blackboard cleared, entersDonestate -
If not acceptable: returns
ReviseStory→ blackboard cleared, entersReviseStorystate
-
-
If in
ReviseStory:reviseStoryexecutes with LLM, returnsAssessStory→ blackboard cleared, loop back to step 2 -
When in
Done:reviewStoryexecutes with LLM, returnsReviewedStory→ goal achieved
The planner handles all transitions automatically, including loops.
The looping actions (assess and reviseStory) use clearBlackboard = true to enable returning to previously-visited state types.
4.18.9. Human-in-the-Loop with WaitFor
The WaitFor.formSubmission() method is key for human-in-the-loop workflows:
- Java
-
@Action HumanFeedback getFeedback() { return WaitFor.formSubmission(""" Please provide feedback on the story %s """.formatted(story.text), HumanFeedback.class); } - Kotlin
-
@Action fun getFeedback(): HumanFeedback { return WaitFor.formSubmission(""" Please provide feedback on the story ${story.text} """.trimIndent(), HumanFeedback::class.java) }
When this action executes:
-
The agent process enters a
WAITINGstate -
A form is generated based on the
HumanFeedbackrecord structure -
The user sees the prompt and fills out the form
-
Upon submission, the
HumanFeedbackinstance is created and added to the blackboard -
The agent resumes execution with the feedback available
This integrates naturally with the state pattern: the feedback stays within the current state until the next state transition.
4.18.10. Passing Data Through States
When using clearBlackboard = true for looping states, all necessary context must be passed through state records since the blackboard is cleared:
- Java
-
@State record AssessStory( UserInput userInput, // Original user request Story story, // Current story draft Properties properties // Configuration ) implements Stage { ... } @State record ReviseStory( UserInput userInput, Story story, HumanFeedback humanFeedback, // Additional context for revision Properties properties ) implements Stage { ... } - Kotlin
-
@State data class AssessStory( val userInput: UserInput, // Original user request val story: Story, // Current story draft val properties: Properties // Configuration ) : Stage { ... } @State data class ReviseStory( val userInput: UserInput, val story: Story, val humanFeedback: HumanFeedback, // Additional context for revision val properties: Properties ) : Stage { ... }
Use a Properties record/data class to bundle configuration values that need to pass through multiple states, rather than repeating individual fields.
|
For non-looping state transitions (where clearBlackboard is not used), the blackboard is preserved, and data can be accessed from the blackboard directly.
This is useful when states need access to shared context like user identity or conversation history.
|
4.18.11. State Class Requirements
State classes must be either static nested classes (Java) or top-level classes (Kotlin).
Non-static inner classes are not allowed because they hold a reference to their enclosing instance, causing serialization and persistence issues.
The framework will throw an IllegalStateException if it detects a non-static inner class annotated with @State.
|
- Java
-
// GOOD: Static nested class (Java record is implicitly static) @State record AssessStory(UserInput userInput, Story story) implements Stage { ... } // GOOD: Top-level class @State record ProcessingState(String data) { ... } // BAD: Non-static inner class - will throw IllegalStateException @State class AssessStory implements Stage { ... } // Inner class in non-static context - Kotlin
-
// GOOD: Top-level data class @State data class AssessStory(val userInput: UserInput, val story: Story) : Stage { ... } // GOOD: Top-level data class @State data class ProcessingState(val data: String) { ... } // BAD: Inner class inside another class - will throw IllegalStateException class MyAgent { @State inner class AssessStory : Stage { ... } // Inner class holds reference to outer }
In Java, records declared inside a class are implicitly static, making them ideal for state classes. In Kotlin, data classes declared inside a class are inner by default; use top-level declarations instead.
Top-level state classes are the recommended pattern for Kotlin.
They can access the enclosing component via the @Provided annotation.
See The @Provided Annotation for full documentation.
|
4.18.12. Key Points
-
Annotate state classes with
@State(or inherit from a@State-annotated type) -
@Stateis inherited through class hierarchies - annotate only the base type -
Use static nested classes (Java records) or top-level classes to avoid persistence issues
-
Use a parent interface for polymorphic state returns
-
State actions are automatically discovered and registered
-
State scoping: When entering a new state, previous states are hidden - only current state’s actions are available
-
Context is preserved: Non-state objects (user data, conversation, etc.) remain available across transitions
-
Blackboard preserved: State transitions hide previous states but preserve all other blackboard contents
-
Staying in state: Return
thiswithcanRerun = trueto stay in the current state without transitioning -
For looping states, use
@Action(clearBlackboard = true)to enable returning to previously-visited state types -
When using
clearBlackboard = true, pass all necessary data through state record fields -
Goals are defined with
@AchievesGoalon terminal state actions -
Use
WaitForfor human-in-the-loop interactions within states -
Within a state, normal GOAP planning applies to sequence actions
4.19. Choosing a Planner
Embabel supports multiple planning strategies. Most are deterministic, but their behaviour differs—although it is always predictable.
All planning strategies are entirely typesafe in Java or Kotlin.
The planning strategies currently supported out of the box are:
| Planner | Best For | Description |
|---|---|---|
GOAP (default) |
Business processes with defined outputs |
Goal-oriented, deterministic planning. Plans a path from current state to goal using preconditions and effects. |
Utility |
Exploration and event-driven systems |
Selects the highest-value available action at each step. Ideal when you don’t know the outcome upfront. |
Supervisor |
Flexible multi-step workflows |
LLM-orchestrated composition. An LLM selects which actions to call based on type schemas and gathered artifacts. |
As most of the documentation covers GOAP, this section discusses the alternative planners and nested workflows.
4.19.1. Utility AI
Utility AI selects the action with the highest net value from all available actions at each step. Unlike GOAP, which plans a path to a goal, Utility AI makes greedy decisions based on immediate value.
Utility AI excels in exploratory scenarios where you don’t know exactly what you want to achieve. Consider a GitHub issue triage system: when a new issue arrives, you don’t have a predetermined goal. Instead, you want to react appropriately based on the issue’s characteristics—maybe label it, maybe respond, maybe escalate. The "right" action depends on what you discover as you process it.
This makes Utility AI ideal for scenarios where:
-
There is no clear end goal—you’re exploring possibilities
-
Multiple actions could be valuable depending on context
-
You want to respond to changing conditions as they emerge
-
The best outcome isn’t known upfront
When to Use Utility AI
-
Event-driven systems: React to incoming events (issues, stars, webhooks) with the most appropriate action
-
Chatbots: Where the platform provides multiple response options and selects the best one
-
Exploration: When you want to discover what’s possible rather than achieve a specific goal
Using Utility AI with @EmbabelComponent
For Utility AI, actions are typically provided via @EmbabelComponent rather than @Agent.
This allows the platform to select actions across multiple components based on utility, rather than constraining actions to a single agent.
Here’s an example from the Shepherd project that reacts to GitHub events:
- Java
-
@EmbabelComponent (1) public class IssueActions { private final ShepherdProperties properties; private final CommunityDataManager communityDataManager; private final GitHubUpdater gitHubUpdater; public IssueActions(ShepherdProperties properties, CommunityDataManager communityDataManager, GitHubUpdater gitHubUpdater) { this.properties = properties; this.communityDataManager = communityDataManager; this.gitHubUpdater = gitHubUpdater; } @Action(outputBinding = "ghIssue") (2) public GHIssue saveNewIssue(GHIssue ghIssue, OperationContext context) { var existing = communityDataManager.findIssueByGithubId(ghIssue.getId()); if (existing == null) { var issueEntityStatus = communityDataManager.saveAndExpandIssue(ghIssue); context.add(issueEntityStatus); (3) return ghIssue; } return null; (4) } @Action( pre = {"spel:newEntity.newEntities.?[#this instanceof T(com.embabel.shepherd.domain.Issue)].size() > 0"} (5) ) public IssueAssessment reactToNewIssue(GHIssue ghIssue, NewEntity<?> newEntity, Ai ai) { return ai .withLlm(properties.getTriageLlm()) .creating(IssueAssessment.class) .fromTemplate("first_issue_response", Map.of("issue", ghIssue)); (6) } @Action(pre = {"spel:issueAssessment.urgency > 0.0"}) (7) public void heavyHitterIssue(GHIssue issue, IssueAssessment issueAssessment) { // Take action on high-urgency issues } } - Kotlin
-
@EmbabelComponent (1) class IssueActions( val properties: ShepherdProperties, private val communityDataManager: CommunityDataManager, private val gitHubUpdater: GitHubUpdater, ) { @Action(outputBinding = "ghIssue") (2) fun saveNewIssue(ghIssue: GHIssue, context: OperationContext): GHIssue? { val existing = communityDataManager.findIssueByGithubId(ghIssue.id) if (existing == null) { val issueEntityStatus = communityDataManager.saveAndExpandIssue(ghIssue) context += issueEntityStatus (3) return ghIssue } return null (4) } @Action( pre = ["spel:newEntity.newEntities.?[#this instanceof T(com.embabel.shepherd.domain.Issue)].size() > 0"] (5) ) fun reactToNewIssue( ghIssue: GHIssue, newEntity: NewEntity<*>, ai: Ai ): IssueAssessment { return ai .withLlm(properties.triageLlm) .creating(IssueAssessment::class.java) .fromTemplate("first_issue_response", mapOf("issue" to ghIssue)) (6) } @Action(pre = ["spel:issueAssessment.urgency > 0.0"]) (7) fun heavyHitterIssue(issue: GHIssue, issueAssessment: IssueAssessment) { // Take action on high-urgency issues } }
| 1 | @EmbabelComponent contributes actions to the platform, not a specific agent |
| 2 | outputBinding names the result for later actions to reference |
| 3 | Add entity status to context, making it available to subsequent actions |
| 4 | Returning null prevents further actions from firing for this issue |
| 5 | SpEL precondition: only fire if new issues were created |
| 6 | Use AI to assess the issue via a template |
| 7 | This action only fires if the assessment shows urgency > 0 |
The platform selects which action to run based on:
-
Which preconditions are satisfied (type availability + SpEL conditions)
-
The
costandvalueparameters on@Action(net value = value - cost)
Action Cost and Value
The @Action annotation supports cost and value parameters (both 0.0 to 1.0):
- Java
-
@Action( cost = 0.1, (1) value = 0.8 (2) ) public Output highValueAction(Input input) { // Action implementation } - Kotlin
-
@Action( cost = 0.1, (1) value = 0.8 (2) ) fun highValueAction(input: Input): Output { // Action implementation }
| 1 | Cost to execute (0.0 to 1.0) - lower is cheaper |
| 2 | Value when executed (0.0 to 1.0) - higher is more valuable |
The Utility planner calculates net value as value - cost and selects the action with the highest net value from all available actions.
The Nirvana Goal
Utility AI supports a special "Nirvana" goal that is never satisfied. This keeps the process running, continuously selecting the highest-value available action until no actions are available.
Extensibility
Utility AI fosters extensibility.
For example, multiple groups within an organization can contribute their own @EmbabelComponent classes with actions that bring their own expertise to enhance behaviours around shared types, while retaining the ability to own and control their own extended model.
Utility and States
Utility AI can combine with the @State annotation to implement classification and routing patterns.
This is particularly useful when you need to:
-
Classify input into different categories at runtime
-
Route processing through category-specific handlers
-
Achieve different goals based on classification
The key pattern is:
-
An entry action classifies input and returns a
@Statetype -
Each
@Stateclass contains an@AchievesGoalaction that produces the final output -
The
@AchievesGoaloutput is not a@Statetype (to prevent infinite loops)
Here’s an example of a ticket triage system that routes support tickets based on severity:
- Java
-
@Agent( description = "Triage and process support tickets", planner = PlannerType.UTILITY (1) ) public class TicketTriageAgent { public record Ticket(String id, String description, String customerId) {} public record ResolvedTicket(String id, String resolution, String handledBy) {} @State public sealed interface TicketCategory permits CriticalTicket, BugTicket, GeneralTicket {} (2) @Action public TicketCategory triageTicket(Ticket ticket) { (3) if (ticket.description().toLowerCase().contains("down")) { return new CriticalTicket(ticket); } else if (ticket.description().toLowerCase().contains("bug")) { return new BugTicket(ticket); } else { return new GeneralTicket(ticket); } } @State public record CriticalTicket(Ticket ticket) implements TicketCategory { @AchievesGoal(description = "Handle critical ticket with immediate escalation") (4) @Action public ResolvedTicket handleCritical() { return new ResolvedTicket( ticket.id(), "Escalated to on-call engineer", "CRITICAL_RESPONSE_TEAM" ); } } @State public record BugTicket(Ticket ticket) implements TicketCategory { @AchievesGoal(description = "Handle bug report") @Action public ResolvedTicket handleBug() { return new ResolvedTicket( ticket.id(), "Bug logged in issue tracker", "ENGINEERING_TEAM" ); } } @State public record GeneralTicket(Ticket ticket) implements TicketCategory { @AchievesGoal(description = "Handle general inquiry") @Action public ResolvedTicket handleGeneral() { return new ResolvedTicket( ticket.id(), "Response sent with FAQ links", "SUPPORT_TEAM" ); } } } - Kotlin
-
@Agent( description = "Triage and process support tickets", planner = PlannerType.UTILITY (1) ) class TicketTriageAgent { data class Ticket(val id: String, val description: String, val customerId: String) data class ResolvedTicket(val id: String, val resolution: String, val handledBy: String) @State sealed interface TicketCategory (2) @Action fun triageTicket(ticket: Ticket): TicketCategory { (3) return when { ticket.description.contains("down", ignoreCase = true) -> CriticalTicket(ticket) ticket.description.contains("bug", ignoreCase = true) -> BugTicket(ticket) else -> GeneralTicket(ticket) } } @State data class CriticalTicket(val ticket: Ticket) : TicketCategory { @AchievesGoal(description = "Handle critical ticket with immediate escalation") (4) @Action fun handleCritical(): ResolvedTicket { return ResolvedTicket( id = ticket.id, resolution = "Escalated to on-call engineer", handledBy = "CRITICAL_RESPONSE_TEAM" ) } } @State data class BugTicket(val ticket: Ticket) : TicketCategory { @AchievesGoal(description = "Handle bug report") @Action fun handleBug(): ResolvedTicket { return ResolvedTicket( id = ticket.id, resolution = "Bug logged in issue tracker", handledBy = "ENGINEERING_TEAM" ) } } @State data class GeneralTicket(val ticket: Ticket) : TicketCategory { @AchievesGoal(description = "Handle general inquiry") @Action fun handleGeneral(): ResolvedTicket { return ResolvedTicket( id = ticket.id, resolution = "Response sent with FAQ links", handledBy = "SUPPORT_TEAM" ) } } }
| 1 | Use PlannerType.UTILITY for opportunistic action selection |
| 2 | Sealed interface as the state supertype |
| 3 | Entry action classifies and returns a @State instance |
| 4 | Each state has an @AchievesGoal action producing the final output |
When a Ticket is processed:
-
The
triageTicketaction classifies it into one of the state types -
Entering a state clears other objects from the blackboard
-
The Utility planner selects the
@AchievesGoalaction for that state -
The goal is achieved when
ResolvedTicketis produced
This pattern works well when:
-
Classification determines the processing path
-
Each category has distinct handling requirements
-
The final output type is the same across all categories
UtilityInvocation: Lightweight Utility Pattern
For simple utility workflows, you don’t need to create an @Agent class.
UtilityInvocation provides a fluent API to run utility-based workflows directly from @EmbabelComponent actions.
- Java
-
UtilityInvocation.on(agentPlatform) .withScope(AgentScopeBuilder.fromInstances(issueActions, labelActions)) .run(new GHIssue(issueData)); - Kotlin
-
UtilityInvocation.on(agentPlatform) .withScope(AgentScopeBuilder.fromInstances(issueActions, labelActions)) .run(GHIssue(issueData))
Configuration Options
UtilityInvocation supports several configuration methods:
| Method | Description |
|---|---|
|
Defines which actions are available |
|
Sets a custom name for the created agent (defaults to platform name) |
|
Configures process-level options |
|
Adds early termination policy when no actions are available |
- Java
-
UtilityInvocation.on(agentPlatform) .withScope(AgentScopeBuilder.fromInstance(myActions)) .withAgentName("issue-triage-agent") .run(input); - Kotlin
-
UtilityInvocation.on(agentPlatform) .withScope(AgentScopeBuilder.fromInstance(myActions)) .withAgentName("issue-triage-agent") .run(input)
4.19.2. Supervisor
The Supervisor planner uses an LLM to orchestrate actions dynamically. This is a popular pattern in frameworks like LangGraph and Google ADK, where a supervisor LLM decides which tools to call and in what order.
|
Unlike GOAP and Utility, the Supervisor planner is non-deterministic. The LLM may choose different action sequences for the same inputs. This makes it less suitable for business-critical workflows requiring reproducibility. |
Type-Informed vs Type-Driven
A key design decision in supervisor architectures is how types relate to composition:
| Approach | Description |
|---|---|
Type-Driven (GOAP) |
Types constrain composition. An action requiring |
Type-Informed (Supervisor) |
Types inform composition. The LLM sees type schemas and decides what to call based on semantic understanding. This is flexible but non-deterministic. |
Embabel’s Supervisor planner takes the type-informed approach while maximizing the benefits of types:
-
Actions return typed outputs that are validated
-
The LLM sees type schemas to understand what each action produces
-
Results are stored on the typed blackboard for later actions
-
The same actions work with any planner (GOAP, Utility, or Supervisor)
This is a "typed supervisor" pattern—a middle ground between fully type-driven (GOAP) and untyped string-passing (typical LangGraph).
When to Use Supervisor
Supervisor is appropriate when:
-
Action ordering is context-dependent and hard to predefine
-
You want an LLM to synthesize information across multiple sources
-
The workflow benefits from flexible composition rather than strict sequencing
-
Non-determinism is acceptable for your use case
Supervisor is not recommended when:
-
You need reproducible, auditable execution paths
-
Actions have strict dependency ordering that must be enforced
-
Latency and cost matter (each decision requires an LLM call)
Using Supervisor
To use Supervisor, annotate your agent with planner = PlannerType.SUPERVISOR and mark one action with @AchievesGoal:
- Java
-
@Agent( planner = PlannerType.SUPERVISOR, description = "Market research report generator" ) public class MarketResearchAgent { public record MarketDataRequest(String topic) {} public record MarketData(Map<String, String> revenues, Map<String, Double> marketShare) {} public record CompetitorAnalysisRequest(List<String> companies) {} public record CompetitorAnalysis(Map<String, List<String>> strengths) {} public record ReportRequest(String topic, List<String> companies) {} public record FinalReport(String title, List<String> sections) {} @Action(description = "Gather market data including revenues and market share") (1) public MarketData gatherMarketData(MarketDataRequest request, Ai ai) { return ai.withDefaultLlm().createObject( "Generate market data for: " + request.topic(), MarketData.class ); } @Action(description = "Analyze competitors: strengths and positioning") public CompetitorAnalysis analyzeCompetitors(CompetitorAnalysisRequest request, Ai ai) { return ai.withDefaultLlm().createObject( "Analyze competitors: " + String.join(", ", request.companies()), CompetitorAnalysis.class ); } @AchievesGoal(description = "Compile all information into a final report") (2) @Action(description = "Compile the final report") public FinalReport compileReport(ReportRequest request, Ai ai) { return ai.withDefaultLlm().createObject( "Create a market research report for " + request.topic(), FinalReport.class ); } } - Kotlin
-
@Agent( planner = PlannerType.SUPERVISOR, description = "Market research report generator" ) class MarketResearchAgent { data class MarketDataRequest(val topic: String) data class MarketData(val revenues: Map<String, String>, val marketShare: Map<String, Double>) data class CompetitorAnalysisRequest(val companies: List<String>) data class CompetitorAnalysis(val strengths: Map<String, List<String>>) data class ReportRequest(val topic: String, val companies: List<String>) data class FinalReport(val title: String, val sections: List<String>) @Action(description = "Gather market data including revenues and market share") (1) fun gatherMarketData(request: MarketDataRequest, ai: Ai): MarketData { return ai.withDefaultLlm().createObject( "Generate market data for: ${request.topic}" ) } @Action(description = "Analyze competitors: strengths and positioning") fun analyzeCompetitors(request: CompetitorAnalysisRequest, ai: Ai): CompetitorAnalysis { return ai.withDefaultLlm().createObject( "Analyze competitors: ${request.companies.joinToString()}" ) } @AchievesGoal(description = "Compile all information into a final report") (2) @Action(description = "Compile the final report") fun compileReport(request: ReportRequest, ai: Ai): FinalReport { return ai.withDefaultLlm().createObject( "Create a market research report for ${request.topic}" ) } }
| 1 | Tool actions have descriptions visible to the supervisor LLM |
| 2 | The goal action is called when the supervisor has gathered enough information |
The supervisor LLM sees type schemas for available actions:
Available actions:
- gatherMarketData(request: MarketDataRequest) -> MarketData
Schema: { revenues: Map, marketShare: Map }
- analyzeCompetitors(request: CompetitorAnalysisRequest) -> CompetitorAnalysis
Schema: { strengths: Map }
Current artifacts on blackboard:
- MarketData: { revenues: {"CompanyA": "$10B"}, marketShare: {...} }
Goal: FinalReport
The LLM decides action ordering based on this information, making informed decisions without being constrained by declared dependencies.
Interoperability
Using wrapper request types (like MarketDataRequest) enables actions to work with any planner:
-
GOAP: Request types flow through the blackboard based on preconditions/effects
-
Utility: Actions fire when their request types are available with highest net value
-
Supervisor: The LLM constructs request objects to call actions
This means you can switch planners without changing your action code—useful for testing with deterministic planners (GOAP) and deploying with flexible planners (Supervisor).
Comparison with LangGraph
LangGraph’s supervisor pattern is a popular approach for multi-agent orchestration. Here’s how a similar workflow looks in LangGraph vs Embabel:
from langgraph_supervisor import create_supervisor
from langgraph.prebuilt import create_react_agent
# Tools return strings - no type information
def gather_market_data(topic: str) -> str:
"""Gather market data for a topic."""
return f"Revenue data for {topic}..." (1)
def analyze_competitors(companies: str) -> str:
"""Analyze competitors."""
return f"Analysis of {companies}..." (1)
# Create agents with tools
research_agent = create_react_agent(
model="openai:gpt-4o",
tools=[gather_market_data, analyze_competitors],
name="research_expert",
)
# Supervisor sees all tools, always (2)
workflow = create_supervisor([research_agent], model=model)
app = workflow.compile()
# State is a dict of messages (3)
result = app.invoke({"messages": [{"role": "user", "content": "Research cloud market"}]})
| 1 | Tools return strings—the LLM must parse and interpret results |
| 2 | All tools always visible—no filtering based on context |
| 3 | State is untyped message history |
- Java
-
@Agent(planner = PlannerType.SUPERVISOR) public class MarketResearchAgent { // Tools return typed objects with schemas (1) @Action(description = "Gather market data for a topic") public MarketData gatherMarketData(MarketDataRequest request, Ai ai) { return ai.withDefaultLlm().createObject( "Generate market data for " + request.topic(), MarketData.class); } @Action(description = "Analyze competitors") public CompetitorAnalysis analyzeCompetitors(CompetitorAnalysisRequest request, Ai ai) { return ai.withDefaultLlm().createObject( "Analyze " + request.companies(), CompetitorAnalysis.class); } @AchievesGoal @Action public FinalReport compileReport(ReportRequest request, Ai ai) { ... } } // State is a typed blackboard (2) // Tools are filtered based on available inputs (3) - Kotlin
-
@Agent(planner = PlannerType.SUPERVISOR) class MarketResearchAgent { // Tools return typed objects with schemas (1) @Action(description = "Gather market data for a topic") fun gatherMarketData(request: MarketDataRequest, ai: Ai): MarketData { return ai.withDefaultLlm().createObject("Generate market data for ${request.topic}") } @Action(description = "Analyze competitors") fun analyzeCompetitors(request: CompetitorAnalysisRequest, ai: Ai): CompetitorAnalysis { return ai.withDefaultLlm().createObject("Analyze ${request.companies}") } @AchievesGoal @Action fun compileReport(request: ReportRequest, ai: Ai): FinalReport { ... } } // State is a typed blackboard (2) // Tools are filtered based on available inputs (3)
| 1 | Tools return typed, validated objects--MarketData, CompetitorAnalysis |
| 2 | Blackboard holds typed artifacts, not just message strings |
| 3 | Tools with satisfied inputs are prioritized via currying |
Key Advantages
Embabel’s Supervisor offers several advantages over typical supervisor implementations:
| Aspect | Typical Supervisor (LangGraph) | Embabel Supervisor |
|---|---|---|
Output Types |
Strings—LLM must parse |
Typed objects—validated and structured |
Tool Visibility |
All tools always available |
Tools filtered by blackboard state (currying) |
Domain Awareness |
None—tools are opaque functions |
Type schemas visible to LLM |
Determinism |
Fully non-deterministic |
Semi-deterministic: tool availability constrained by types |
State |
Untyped message history |
Typed blackboard with named artifacts |
Blackboard-Driven Tool Filtering
A key differentiator is curried tool filtering. When an action’s inputs are already on the blackboard, those parameters are "curried out"--the tool signature simplifies.
|
What is Currying?
Currying is a functional programming technique where a function with multiple parameters is transformed into a sequence of functions, each taking a single parameter. In Embabel’s context: if an action requires |
# Initial state: empty blackboard
Available tools:
- gatherMarketData(request: MarketDataRequest) -> MarketData
- analyzeCompetitors(request: CompetitorAnalysisRequest) -> CompetitorAnalysis
# After MarketData is gathered:
Available tools:
- gatherMarketData(request: MarketDataRequest) -> MarketData [READY - 0 params needed]
- analyzeCompetitors(request: CompetitorAnalysisRequest) -> CompetitorAnalysis
This reduces the LLM’s decision space and guides it toward logical next steps—tools with satisfied inputs appear "ready" with fewer parameters. This is more deterministic than showing all tools equally, while remaining more flexible than GOAP’s strict ordering.
Semi-Determinism
While still LLM-orchestrated, Embabel’s Supervisor is more deterministic than typical implementations:
-
Type constraints: Actions can only produce specific types—no arbitrary string outputs
-
Input filtering: Tools unavailable until their input types exist
-
Schema guidance: LLM sees what each action produces, not just descriptions
-
Validated outputs: Results must conform to declared types
This makes debugging easier and behaviour more predictable, while retaining the flexibility that makes supervisor patterns valuable.
When Embabel’s Approach Excels
-
Domain-rich workflows: When your domain has clear types (reports, analyses, forecasts), schemas help the LLM understand relationships
-
Multi-step synthesis: When actions build on each other’s outputs, typed blackboard tracks progress clearly
-
Hybrid determinism: When you want more predictability than pure LLM orchestration but more flexibility than GOAP
SupervisorInvocation: Lightweight Supervisor Pattern
For simple supervisor workflows, you don’t need to create an @Agent class.
SupervisorInvocation provides a fluent API to run supervisor-orchestrated workflows directly from @EmbabelComponent actions.
This is ideal when:
-
You have a small set of related actions in an
@EmbabelComponent -
You want LLM-orchestrated composition without creating a full agent
-
You’re prototyping or exploring supervisor patterns before committing to a full agent design
Example: Meal Preparation Workflow
Here’s a complete example from the embabel-agent-examples repository:
- Java
-
@EmbabelComponent public class Stages { public record Cook(String name, int age) {} public record Order(String dish, int quantity) {} public record Meal(String dish, int quantity, String orderedBy, String cookedBy) {} @Action public Cook chooseCook(UserInput userInput, Ai ai) { return ai.withAutoLlm().createObject( """ From the following user input, choose a cook. User input: %s """.formatted(userInput), Cook.class ); } @Action public Order takeOrder(UserInput userInput, Ai ai) { return ai.withAutoLlm().createObject( """ From the following user input, take a food order User input: %s """.formatted(userInput), Order.class ); } @Action @AchievesGoal(description = "Cook the meal according to the order") public Meal prepareMeal(Cook cook, Order order, UserInput userInput, Ai ai) { // The model will get the orderedBy from UserInput return ai.withAutoLlm().createObject( """ Prepare a meal based on the cook and order details and target customer Cook: %s, age %d Order: %d x %s User input: %s """.formatted(cook.name(), cook.age(), order.quantity(), order.dish(), userInput.getContent()), Meal.class ); } } - Kotlin
-
@EmbabelComponent class Stages { data class Cook(val name: String, val age: Int) data class Order(val dish: String, val quantity: Int) data class Meal(val dish: String, val quantity: Int, val orderedBy: String, val cookedBy: String) @Action fun chooseCook(userInput: UserInput, ai: Ai): Cook { return ai.withAutoLlm().createObject( """ From the following user input, choose a cook. User input: $userInput """.trimIndent() ) } @Action fun takeOrder(userInput: UserInput, ai: Ai): Order { return ai.withAutoLlm().createObject( """ From the following user input, take a food order User input: $userInput """.trimIndent() ) } @Action @AchievesGoal(description = "Cook the meal according to the order") fun prepareMeal(cook: Cook, order: Order, userInput: UserInput, ai: Ai): Meal { // The model will get the orderedBy from UserInput return ai.withAutoLlm().createObject( """ Prepare a meal based on the cook and order details and target customer Cook: ${cook.name}, age ${cook.age} Order: ${order.quantity} x ${order.dish} User input: ${userInput.content} """.trimIndent() ) } }
- Java
-
Stages stages = new Stages(); Meal meal = SupervisorInvocation.on(agentPlatform) .returning(Stages.Meal.class) .withScope(AgentScopeBuilder.fromInstance(stages)) .invoke(new UserInput(request)); - Kotlin
-
val stages = Stages() val meal = SupervisorInvocation.on(agentPlatform) .returning(Stages.Meal::class.java) .withScope(AgentScopeBuilder.fromInstance(stages)) .invoke(UserInput(request))
Configuration Options
SupervisorInvocation supports several configuration methods:
| Method | Description |
|---|---|
|
Specifies the goal type to produce |
|
Defines which actions are available |
|
Sets a custom name for the created agent (defaults to |
|
Provides a custom description for the goal |
|
Configures process-level options |
- Java
-
SupervisorInvocation.on(agentPlatform) .returning(Report.class) .withScope(AgentScopeBuilder.fromInstance(actions)) .withAgentName("market-research-supervisor") .invoke(request); - Kotlin
-
SupervisorInvocation.on(agentPlatform) .returning(Report::class.java) .withScope(AgentScopeBuilder.fromInstance(actions)) .withAgentName("market-research-supervisor") .invoke(request)
The supervisor LLM sees:
-
Available actions with their type signatures and schemas
-
Current artifacts on the blackboard (including
UserInputcontent) -
Goal to produce a
Meal
It then orchestrates the actions—calling chooseCook and takeOrder (possibly in parallel), then prepareMeal when the dependencies are satisfied.
Key Design Points
-
Actions use UserInput explicitly: Each action receives
UserInputand includes it in the LLM prompt, ensuring the actual user request is used. -
@AchievesGoal marks the target: The
prepareMealaction is marked with@AchievesGoalto indicate it produces the final output. -
Type-driven dependencies:
prepareMealrequiresCookandOrder, which guides the supervisor’s orchestration.
SupervisorInvocation vs @Agent with planner = SUPERVISOR
| Aspect | SupervisorInvocation | @Agent(planner = SUPERVISOR) |
|---|---|---|
Declaration |
Fluent API, no class annotation |
Annotated agent class |
Action source |
|
Single |
Best for |
Quick prototypes, simple workflows |
Formalized, reusable agents |
Goal specification |
|
|
Scope |
Explicit via |
Implicit from agent class |
Comparison with AgenticTool
Both SupervisorInvocation and AgenticTool provide LLM-orchestrated composition, but at different levels:
| Aspect | AgenticTool | SupervisorInvocation |
|---|---|---|
Level |
Tool (can be used within actions) |
Invocation (runs a complete workflow) |
Sub-components |
Other |
|
Output |
|
Typed goal object (e.g., |
State management |
Minimal (LLM conversation only) |
Full blackboard with typed artifacts |
Type awareness |
Tools have names and descriptions |
Actions have typed inputs/outputs with schemas |
Currying |
None |
Inputs on blackboard are curried out |
Use case |
Mini-orchestration within an action |
Complete multi-step workflow with typed results |
Use AgenticTool when you need a tool that internally orchestrates other tools.
Use SupervisorInvocation when you need a complete workflow that produces a typed result with full blackboard state management.
4.20. API vs SPI
Embabel makes a clean distinction between its API and SPI. The API is the public interface that users interact with, while the SPI (Service Provider Interface) is intended for developers who want to extend or customize the behavior of Embabel, or platform providers.
| Application code should only depend on the API (com.embabel.agent.api.*) not the SPI. The SPI is subject to change and should not be used in production code. |
4.21. Embabel and Spring
Embabel embraces Spring. Spring was revolutionary when it arrived, and two decades on it still defines how most JVM applications are built. You may already know Spring from years of Java or Kotlin development. Or perhaps you’re arriving from Python or another ecosystem. In any case it’s worth noting that Embabel was spearheaded by the creator of Spring himself: the noteworthy Rod Johnson.
Embabel has been assembled using the Spring core platform and then builds upon the Spring AI portfolio project.
We recommend using Spring Boot for building Embabel applications. Not only does it provide a familiar environment for JVM developers, its philosophy is highly relevant for anyone aiming to craft a production-grade agentic AI application.
Why? Because the foundation of the Spring framework is:
-
Composability via discreet, fit-for-purpose reusable units. Dependency injection facilitates this.
-
Cross-cutting abstractions — such as transaction management and security. Aspect-oriented programming (AOP) is what makes this work.
This same foundation makes it possible to craft agentic applications that are composable, testable, and built on enterprise-grade service abstractions. With ~70% of production applications deployed on the JVM, Embabel can bring AI super-powers to existing systems — extending their value rather than replacing them. In this way, Embabel applies the Spring philosophy so that agentic applications are not just clever demos, but truly production-ready systems.
4.22. Working with LLMs
Embabel supports any LLM supported by Spring AI. In practice, this is just about any LLM.
4.22.1. Choosing an LLM
Embabel encourages you to think about LLM choice for every LLM invocation.
The PromptRunner interface makes this easy.
Because Embabel enables you to break agentic flows up into multiple action steps, each step can use a smaller, focused prompt with fewer tools.
This means it may be able to use a smaller LLM.
Considerations:
-
Consider the complexity of the return type you expect from the LLM. This is typically a good proxy for determining required LLM quality. A small LLM is likely to struggle with a deeply nested return structure.
-
Consider the nature of the task. LLMs have different strengths; review any available documentation. You don’t necessarily need a huge, expensive model that is good at nearly everything, at the cost of your wallet and the environment.
-
Consider the sophistication of tool calling required. Simple tool calls are fine, but complex orchestration is another indicator you’ll need a strong LLM. (It may also be an indication that you should create a more sophisticated flow using Embabel GOAP.)
-
Consider trying a local LLM running under Ollama or Docker.
| Trial and error is your friend. Embabel makes it easy to switch LLMs; try the cheapest thing that could work and switch if it doesn’t. |
4.22.2. Advanced: Custom LLM Integration
If you want to use a standard provider (Anthropic, OpenAI, DeepSeek, Mistral) with a
user-supplied key at runtime, see Bring Your Own Key (BYOK).
That is the recommended path for BYOK scenarios.
This section covers implementing LlmMessageSender from scratch for providers not otherwise
supported by Embabel.
|
Embabel’s tool loop is framework-agnostic, allowing you to integrate any LLM provider by implementing the LlmMessageSender interface.
This is useful when:
-
You want to use an LLM provider not supported by Spring AI
-
You need custom request/response handling
-
You’re integrating with a proprietary or internal LLM service
The LlmMessageSender Interface
The core abstraction is the LlmMessageSender functional interface:
- Java
-
@FunctionalInterface public interface LlmMessageSender { LlmMessageResponse call( List<Message> messages, List<Tool> tools ); } - Kotlin
-
fun interface LlmMessageSender { fun call( messages: List<Message>, tools: List<Tool>, ): LlmMessageResponse }
The implementation makes a single LLM inference call and returns the response.
Importantly, it does not execute tools—it only returns any tool call requests from the LLM.
Tool execution is handled by Embabel’s DefaultToolLoop.
Even more advanced control over tools execution is available - tools can be executed in parallel, controlled by ParallelToolLoop. In order to activate ParallelToolLoop, please set the following parameter:
|
embabel.agent.platform.toolloop.type=parallel
For full list of tool loop configuration parameters please refer to ToolLoopConfiguration.
Tool-Not-Found Recovery Policy
When the LLM calls a tool by a name that doesn’t exist in the available set, the behavior is controlled by ToolNotFoundPolicy.
Two built-in policies are provided:
-
AutoCorrectionPolicy(default) — feeds the error back to the LLM so it can self-correct. Uses case-insensitive fuzzy matching to suggest corrections for hallucinated tool names (e.g.,ragbot_vectorSearch→ suggestsvectorSearch). When multiple candidates match, all are listed. ThrowsToolNotFoundExceptionafter 3 consecutive failures. -
ImmediateThrowPolicy— throwsToolNotFoundExceptionimmediately.
The system-wide default is AutoCorrectionPolicy, provided as a Spring bean with @ConditionalOnMissingBean.
To override it globally, define your own ToolNotFoundPolicy bean.
For per-interaction control, use withToolNotFoundPolicy() on PromptRunner:
- Java
-
promptRunner .withToolNotFoundPolicy(new AutoCorrectionPolicy(5)) .creating(MyOutput.class) .create(messages); - Kotlin
-
promptRunner .withToolNotFoundPolicy(AutoCorrectionPolicy(maxRetries = 5)) .creating(MyOutput::class.java) .create(messages)
Custom policies can be implemented by implementing the ToolNotFoundPolicy interface:
class MyEditDistancePolicy : ToolNotFoundPolicy {
override fun handle(requestedName: String, availableTools: List<Tool>): ToolNotFoundAction {
// Custom recovery logic, e.g. edit-distance matching
...
}
}
Response Types
The LlmMessageResponse contains:
-
message: The LLM’s response as an EmbabelMessage -
textContent: Text content from the response -
usage: Optional token usage information
For responses that include tool calls, return an AssistantMessageWithToolCalls:
- Java
-
public record ToolCall( String id, // Unique identifier for the tool call String name, // Name of the tool to invoke String arguments // JSON arguments for the tool ) {} - Kotlin
-
data class ToolCall( val id: String, // Unique identifier for the tool call val name: String, // Name of the tool to invoke val arguments: String, // JSON arguments for the tool )
Example: Custom LLM Provider
Here’s an example of implementing LlmMessageSender for a hypothetical HTTP-based LLM API:
- Java
-
public class MyCustomLlmMessageSender implements LlmMessageSender { private final HttpClient httpClient; private final String apiKey; private final String model; public MyCustomLlmMessageSender(HttpClient httpClient, String apiKey, String model) { this.httpClient = httpClient; this.apiKey = apiKey; this.model = model; } @Override public LlmMessageResponse call(List<Message> messages, List<Tool> tools) { // Convert Embabel messages to your API's format List<Map<String, Object>> apiMessages = messages.stream() .map(message -> Map.<String, Object>of( "role", message.getRole().name().toLowerCase(), "content", message.getTextContent() )) .toList(); // Convert tool definitions to your API's format List<Map<String, Object>> apiTools = tools.stream() .map(tool -> Map.<String, Object>of( "name", tool.getDefinition().getName(), "description", tool.getDefinition().getDescription(), "parameters", tool.getDefinition().getInputSchema().jsonSchema() )) .toList(); // Make API request (using your preferred HTTP client) MyApiResponse responseBody = httpClient.post("https://api.my-llm.com/chat") .header("Authorization", "Bearer " + apiKey) .body(Map.of( "model", model, "messages", apiMessages, "tools", apiTools.isEmpty() ? null : apiTools )) .execute(MyApiResponse.class); // Check if LLM requested tool calls List<ToolCall> toolCalls = null; if (responseBody.getToolCalls() != null) { toolCalls = responseBody.getToolCalls().stream() .map(call -> new ToolCall( call.getId(), call.getFunction().getName(), call.getFunction().getArguments() )) .toList(); } Message embabelMessage; if (toolCalls == null || toolCalls.isEmpty()) { embabelMessage = new AssistantMessage( responseBody.getContent() != null ? responseBody.getContent() : "" ); } else { embabelMessage = new AssistantMessageWithToolCalls( responseBody.getContent() != null ? responseBody.getContent() : "", toolCalls ); } Usage usage = null; if (responseBody.getUsage() != null) { usage = new Usage( responseBody.getUsage().getPromptTokens(), responseBody.getUsage().getCompletionTokens() ); } return new LlmMessageResponse(embabelMessage, responseBody.getContent(), usage); } } - Kotlin
-
class MyCustomLlmMessageSender( private val httpClient: HttpClient, private val apiKey: String, private val model: String, ) : LlmMessageSender { override fun call( messages: List<Message>, tools: List<Tool>, ): LlmMessageResponse { // Convert Embabel messages to your API's format val apiMessages = messages.map { message -> mapOf( "role" to message.role.name.lowercase(), "content" to message.textContent ) } // Convert tool definitions to your API's format val apiTools = tools.map { tool -> mapOf( "name" to tool.definition.name, "description" to tool.definition.description, "parameters" to tool.definition.inputSchema.jsonSchema() ) } // Make API request val response = httpClient.post("https://api.my-llm.com/chat") { header("Authorization", "Bearer $apiKey") body = mapOf( "model" to model, "messages" to apiMessages, "tools" to apiTools.ifEmpty { null } ) } // Parse response and convert to Embabel types val responseBody = response.body<MyApiResponse>() // Check if LLM requested tool calls val toolCalls = responseBody.toolCalls?.map { call -> ToolCall( id = call.id, name = call.function.name, arguments = call.function.arguments ) } val embabelMessage = if (toolCalls.isNullOrEmpty()) { AssistantMessage(responseBody.content ?: "") } else { AssistantMessageWithToolCalls( content = responseBody.content ?: "", toolCalls = toolCalls ) } return LlmMessageResponse( message = embabelMessage, textContent = responseBody.content ?: "", usage = responseBody.usage?.let { u -> Usage( inputTokens = u.promptTokens, outputTokens = u.completionTokens, ) } ) } }
Creating an LlmService
To make your custom LLM available through Embabel’s ModelProvider, implement the LlmService interface:
- Java
-
public class MyCustomLlmService implements LlmService<MyCustomLlmService> { private final String name; private final String provider; private final HttpClient httpClient; private final String apiKey; private final LocalDate knowledgeCutoffDate; private final List<PromptContributor> promptContributors; private final PricingModel pricingModel; public MyCustomLlmService( String name, String provider, HttpClient httpClient, String apiKey, LocalDate knowledgeCutoffDate, PricingModel pricingModel) { this.name = name; this.provider = provider; this.httpClient = httpClient; this.apiKey = apiKey; this.knowledgeCutoffDate = knowledgeCutoffDate; this.promptContributors = knowledgeCutoffDate != null ? List.of(new KnowledgeCutoffDate(knowledgeCutoffDate)) : List.of(); this.pricingModel = pricingModel; } @Override public String getName() { return name; } @Override public String getProvider() { return provider; } @Override public LocalDate getKnowledgeCutoffDate() { return knowledgeCutoffDate; } @Override public List<PromptContributor> getPromptContributors() { return promptContributors; } @Override public PricingModel getPricingModel() { return pricingModel; } @Override public LlmMessageSender createMessageSender(LlmOptions options) { return new MyCustomLlmMessageSender( httpClient, apiKey, options.getModel() != null ? options.getModel() : name ); } @Override public MyCustomLlmService withKnowledgeCutoffDate(LocalDate date) { return new MyCustomLlmService(name, provider, httpClient, apiKey, date, pricingModel); } @Override public MyCustomLlmService withPromptContributor(PromptContributor promptContributor) { var newContributors = new ArrayList<>(promptContributors); newContributors.add(promptContributor); return new MyCustomLlmService( name, provider, httpClient, apiKey, knowledgeCutoffDate, newContributors, pricingModel ); } } - Kotlin
-
data class MyCustomLlmService( override val name: String, override val provider: String, private val httpClient: HttpClient, private val apiKey: String, override val knowledgeCutoffDate: LocalDate? = null, override val promptContributors: List<PromptContributor> = buildList { knowledgeCutoffDate?.let { add(KnowledgeCutoffDate(it)) } }, override val pricingModel: PricingModel? = null, ) : LlmService<MyCustomLlmService> { override fun createMessageSender(options: LlmOptions): LlmMessageSender { return MyCustomLlmMessageSender( httpClient = httpClient, apiKey = apiKey, model = options.model ?: name, ) } override fun withKnowledgeCutoffDate(date: LocalDate): MyCustomLlmService = copy( knowledgeCutoffDate = date, promptContributors = promptContributors + KnowledgeCutoffDate(date) ) override fun withPromptContributor(promptContributor: PromptContributor): MyCustomLlmService = copy(promptContributors = promptContributors + promptContributor) }
Then register it as a Spring bean:
- Java
-
@Configuration public class MyLlmConfiguration { @Bean public LlmService<?> myCustomLlm( HttpClient httpClient, @Value("${my-llm.api-key}") String apiKey) { return new MyCustomLlmService( "my-custom-model", "MyProvider", httpClient, apiKey, LocalDate.of(2024, 12, 1), null ); } } - Kotlin
-
@Configuration class MyLlmConfiguration { @Bean fun myCustomLlm( httpClient: HttpClient, @Value("\${my-llm.api-key}") apiKey: String, ): LlmService<*> = MyCustomLlmService( name = "my-custom-model", provider = "MyProvider", httpClient = httpClient, apiKey = apiKey, knowledgeCutoffDate = LocalDate.of(2024, 12, 1), ) }
The bean will be automatically discovered and made available through the ModelProvider.
How Model Discovery and Selection Works
When your application starts, ConfigurableModelProvider collects all LlmService beans from the Spring application context.
Your custom LLM is matched by the name property you set on your LlmService implementation.
By name: Use the name from your LlmService directly.
This works with @LlmCall, ai.withLlm(), and AgenticTool.withLlm():
- Java
-
// In a declarative action @LlmCall(llm = "my-custom-model") String myAction(); // In an imperative action ai.withLlm("my-custom-model") .create("Tell me a joke", String.class); - Kotlin
-
// In a declarative action @LlmCall(llm = "my-custom-model") fun myAction(): String // In an imperative action ai.withLlm("my-custom-model") .create<String>("Tell me a joke")
By role: Map a role name to your model name in configuration, then reference it with the # prefix:
embabel:
models:
default-llm: my-custom-model (1)
llms:
best: my-custom-model (2)
cheapest: my-small-model (3)
| 1 | Sets the default LLM used when no explicit model is specified |
| 2 | Maps the best role to your custom model |
| 3 | Maps the cheapest role to a different model |
Then reference roles with #:
- Java
-
// By role @LlmCall(llm = "#best") String myAction(); // Or programmatically ai.withLlmByRole("best") .create("Tell me a joke", String.class); - Kotlin
-
// By role @LlmCall(llm = "#best") fun myAction(): String // Or programmatically ai.withLlmByRole("best") .create<String>("Tell me a joke")
If no LLM is specified in @LlmCall or withLlm(), the default-llm from configuration is used.
|
Using Your Custom Implementation (Alternative)
If you need more control over the LLM operations layer itself, you can extend ToolLoopLlmOperations:
- Java
-
public class MyCustomLlmOperations extends ToolLoopLlmOperations { private final HttpClient httpClient; private final String apiKey; public MyCustomLlmOperations( HttpClient httpClient, String apiKey, ModelProvider modelProvider, ToolDecorator toolDecorator, Validator validator) { super(modelProvider, toolDecorator, validator); this.httpClient = httpClient; this.apiKey = apiKey; } @Override protected LlmMessageSender createMessageSender(LlmService<?> llm, LlmOptions options) { return new MyCustomLlmMessageSender( httpClient, apiKey, options.getModel() != null ? options.getModel() : "default-model" ); } } - Kotlin
-
class MyCustomLlmOperations( private val httpClient: HttpClient, private val apiKey: String, modelProvider: ModelProvider, toolDecorator: ToolDecorator, validator: Validator, ) : ToolLoopLlmOperations( modelProvider = modelProvider, toolDecorator = toolDecorator, validator = validator, ) { override fun createMessageSender( llm: LlmService<*>, options: LlmOptions, ): LlmMessageSender { return MyCustomLlmMessageSender( httpClient = httpClient, apiKey = apiKey, model = options.model ?: "default-model", ) } }
The ToolLoopLlmOperations base class provides several extension points:
-
createMessageSender(): Create the LLM communication layer -
createOutputConverter(): Parse LLM responses into typed objects -
sanitizeStringOutput(): Clean up raw text responses -
emitCallEvent(): Emit observability events
Key Implementation Notes
-
Tool calls are not executed by your sender. Just return the tool call requests—Embabel’s tool loop handles execution and continuation.
-
Handle both tool and non-tool responses. Return
AssistantMessagefor plain text,AssistantMessageWithToolCallswhen the LLM wants to invoke tools. -
Include usage information when available. This enables cost tracking and observability.
-
Message types matter. The tool loop expects specific message types:
-
UserMessage: User input -
SystemMessage: System prompts -
AssistantMessage: LLM text response -
AssistantMessageWithToolCalls: LLM response with tool requests -
ToolResultMessage: Result returned to LLM after tool execution
-
4.22.3. Advanced: Custom Embedding Service
Just as you can integrate a custom LLM, you can implement a custom embedding service that doesn’t depend on Spring AI. This is useful when:
-
You want to use an embedding provider not supported by Spring AI
-
You need custom pre/post-processing of embeddings
-
You’re integrating with a proprietary or internal embedding API
The EmbeddingService Interface
The EmbeddingService interface is framework-agnostic.
Unlike SpringAiEmbeddingService, a custom implementation does not need to wrap a Spring AI EmbeddingModel:
- Java
-
public interface EmbeddingService { float[] embed(String text); List<float[]> embed(List<String> texts); int getDimensions(); String getName(); String getProvider(); } - Kotlin
-
interface EmbeddingService : EmbeddingServiceMetadata, HasInfoString { fun embed(text: String): FloatArray fun embed(texts: List<String>): List<FloatArray> val dimensions: Int }
Example: Custom Embedding Provider
Here’s an example of implementing EmbeddingService for an HTTP-based embedding API:
- Java
-
public class MyCustomEmbeddingService implements EmbeddingService { private final String name; private final String provider; private final int dimensions; private final HttpClient httpClient; private final String apiKey; public MyCustomEmbeddingService( String name, String provider, int dimensions, HttpClient httpClient, String apiKey) { this.name = name; this.provider = provider; this.dimensions = dimensions; this.httpClient = httpClient; this.apiKey = apiKey; } @Override public String getName() { return name; } @Override public String getProvider() { return provider; } @Override public int getDimensions() { return dimensions; } @Override public float[] embed(String text) { return embed(List.of(text)).get(0); } @Override public List<float[]> embed(List<String> texts) { MyEmbeddingResponse response = httpClient .post("https://api.my-embeddings.com/embed") .header("Authorization", "Bearer " + apiKey) .body(Map.of("texts", texts, "model", name)) .execute(MyEmbeddingResponse.class); return response.getEmbeddings(); } } - Kotlin
-
class MyCustomEmbeddingService( override val name: String, override val provider: String, override val dimensions: Int, private val httpClient: HttpClient, private val apiKey: String, ) : EmbeddingService { override fun embed(text: String): FloatArray = embed(listOf(text)).first() override fun embed(texts: List<String>): List<FloatArray> { val response = httpClient.post("https://api.my-embeddings.com/embed") { header("Authorization", "Bearer $apiKey") body = mapOf("texts" to texts, "model" to name) } return response.body<MyEmbeddingResponse>().embeddings } }
Registering as a Spring Bean
Register your custom embedding service as a Spring bean and it will be automatically discovered:
- Java
-
@Configuration public class MyEmbeddingConfiguration { @Bean public EmbeddingService myCustomEmbeddings( HttpClient httpClient, @Value("${my-embeddings.api-key}") String apiKey) { return new MyCustomEmbeddingService( "my-custom-embeddings", "MyProvider", 384, httpClient, apiKey ); } } - Kotlin
-
@Configuration class MyEmbeddingConfiguration { @Bean fun myCustomEmbeddings( httpClient: HttpClient, @Value("\${my-embeddings.api-key}") apiKey: String, ): EmbeddingService = MyCustomEmbeddingService( name = "my-custom-embeddings", provider = "MyProvider", dimensions = 384, httpClient = httpClient, apiKey = apiKey, ) }
Discovery and Selection
Custom embedding services follow the same discovery and selection pattern as LLMs (see How Model Discovery and Selection Works).
By name: Use ai.withEmbeddingService() with the name from your implementation:
- Java
-
ai.withEmbeddingService("my-custom-embeddings") .embed("Hello world"); - Kotlin
-
ai.withEmbeddingService("my-custom-embeddings") .embed("Hello world")
By role: Map a role name to your embedding service in configuration:
embabel:
models:
default-embedding-model: my-custom-embeddings (1)
embedding-services:
cheapest: my-custom-embeddings (2)
| 1 | Sets the default embedding service |
| 2 | Maps the cheapest role to your custom embedding service |
4.23. AWS Bedrock Integration
4.23.1. Add the Dependency
To use AWS Bedrock models, add the Bedrock autoconfiguration starter to your project:
- Maven
-
<dependency> <groupId>com.embabel.agent</groupId> <artifactId>embabel-agent-bedrock-autoconfigure</artifactId> </dependency> - Gradle (Kotlin)
-
implementation("com.embabel.agent:embabel-agent-bedrock-autoconfigure") - Gradle (Groovy)
-
implementation 'com.embabel.agent:embabel-agent-bedrock-autoconfigure'
4.23.2. AWS Configuration
Configure AWS credentials and region using standard Spring AI Bedrock properties. See the Spring AI Bedrock documentation for credential configuration options.
4.23.3. Available Models
Chat Models (Claude)
| Model Name | Model ID | Region | Knowledge Cutoff |
|---|---|---|---|
|
|
US |
2024-04-01 |
|
|
US |
2024-07-01 |
|
|
US |
2024-07-01 |
|
|
US |
2024-10-31 |
|
|
US |
2025-03-01 |
|
|
US |
2025-03-01 |
|
|
EU |
2024-04-01 |
|
|
EU |
2024-07-01 |
|
|
EU |
2024-07-01 |
|
|
EU |
2024-10-31 |
|
|
EU |
2025-03-01 |
|
|
EU |
2025-03-01 |
|
|
APAC |
2024-04-01 |
|
|
APAC |
2024-07-01 |
|
|
APAC |
2024-07-01 |
|
|
APAC |
2024-10-31 |
|
|
APAC |
2025-03-01 |
|
|
APAC |
2025-03-01 |
Embedding Models
| Model Name | Model ID | Type |
|---|---|---|
|
|
Titan |
|
|
Titan |
|
|
Titan |
|
|
Cohere |
|
|
Cohere |
4.23.5. Adding New Models
To add new Bedrock models, edit the configuration file:
embabel-agent-autoconfigure/models/embabel-agent-bedrock-autoconfigure/ src/main/resources/models/bedrock-models.yml
4.24. MiniMax Integration
MiniMax is a Chinese AI company offering high-performance LLMs via an OpenAI-compatible API.
Embabel integrates MiniMax as a first-class provider using the same OpenAiCompatibleModelFactory pattern as other OpenAI-compatible providers.
4.24.1. Add the Dependency
- Maven
-
<dependency> <groupId>com.embabel.agent</groupId> <artifactId>embabel-agent-starter-minimax</artifactId> </dependency> - Gradle (Kotlin)
-
implementation("com.embabel.agent:embabel-agent-starter-minimax") - Gradle (Groovy)
-
implementation 'com.embabel.agent:embabel-agent-starter-minimax'
4.24.2. API Key Configuration
Set your MiniMax API key via environment variable (recommended) or Spring property:
export MINIMAX_API_KEY=your-api-key
Or in application.yml:
embabel:
agent:
platform:
models:
minimax:
api-key: your-api-key
The environment variable MINIMAX_API_KEY takes precedence over the property value.
Use the property for local development and the environment variable in production deployments.
|
4.24.3. Available Models
| Model Name | Model ID | Context Window | Input (per 1M tokens) | Output (per 1M tokens) |
|---|---|---|---|---|
|
|
1M tokens |
$1.10 |
$4.40 |
|
|
1M tokens |
$0.55 |
$2.20 |
MiniMax-M2.7 is the flagship model, optimized for quality.
MiniMax-M2.7-highspeed trades some quality for significantly lower latency and cost — a good choice for intermediate steps in a multi-action agent flow.
Embabel’s per-step LLM selection makes MiniMax models particularly well-suited to mixed strategies: use MiniMax-M2.7-highspeed for extraction and classification steps, and reserve MiniMax-M2.7 (or a premium model) only for the final reasoning step.
|
4.24.4. Using MiniMax Models
Reference models by name in @LlmCall or programmatically via ai.withLlm():
- Kotlin
-
// Declarative @LlmCall(llm = "MiniMax-M2.7") fun summarize(article: Article): Summary // Programmatic ai.withLlm("MiniMax-M2.7-highspeed") .create<Classification>("Classify this input") - Java
-
// Declarative @LlmCall(llm = "MiniMax-M2.7") Summary summarize(Article article); // Programmatic ai.withLlm("MiniMax-M2.7-highspeed") .create("Classify this input", Classification.class);
Or map MiniMax models to roles in your configuration:
embabel:
models:
llms:
cheapest: MiniMax-M2.7-highspeed
best: MiniMax-M2.7
Then reference by role with the # prefix:
- Kotlin
-
@LlmCall(llm = "#cheapest") fun extractEntities(text: String): EntityList - Java
-
@LlmCall(llm = "#cheapest") EntityList extractEntities(String text);
4.24.5. Temperature Clamping
MiniMax models require temperature in the range (0.0, 1.0] — a value of exactly 0.0 is not permitted.
Embabel’s MiniMaxOptionsConverter clamps temperature automatically:
-
Values
⇐ 0.0are raised to0.01 -
Values
> 1.0are lowered to1.0
A DEBUG log message is emitted whenever clamping occurs.
No action is required on your part — this is handled transparently.
4.24.6. Configuration Reference
embabel:
agent:
platform:
models:
minimax:
api-key: your-api-key # Alternative to MINIMAX_API_KEY env var
base-url: https://api.minimax.io/v1 # Default; override for proxies
max-attempts: 4 # Retry attempts (default: 4)
backoff-millis: 1500 # Initial backoff ms (default: 1500)
backoff-multiplier: 2.0 # Backoff multiplier (default: 2.0)
backoff-max-interval: 60000 # Max backoff ms (default: 60000)
4.25. Working with Streams
Developer can choose piping data from LLM gradually, using Embabel streaming capabilities.
In addition to streaming the raw text output from the LLM, Embabel streams can also include LLM reasoning events, so-called "thinking", and stream of objects created by the LLM. This feature is well aligned with Embabel focus on object-oriented programming model.
4.25.1. Concepts
-
StreamingEvent- wraps Thinking or user Object -
- runner with streaming capabilitiesStreamingPromptRunnerBuilder -
Spring Reactive Programming Support for Spring AI ChatClient as underlying infrastructure
-
All reactive callbacks, such as doOnNext, doOnComplete, etc. are at developer’s disposal
4.25.2. Example - Simple Thinking and Object Streaming with Callbacks
PromptRunner runner = ai.withLlm("qwen3:latest")
.withToolObject(Tooling.class);
String prompt = "What are exactly two the most hottest months in Florida and their respective highest temperatures";
// Use StreamingPromptBuilder instead of Kotlin extension function
Flux<StreamingEvent<MonthItem>> results = new StreamingPromptRunnerBuilder(runner)
.streaming()
.withPrompt(prompt)
.createObjectStreamWithThinking(MonthItem.class);
// Subscribe with real reactive callbacks using builder pattern
results
.timeout(Duration.ofSeconds(150))
.doOnSubscribe(subscription -> {
logger.info("Stream subscription started");
})
.doOnNext(event -> {
if (event.isThinking()) {
String content = event.getThinking();
receivedEvents.add("THINKING: " + content);
logger.info("Integration test received thinking: {}", content);
} else if (event.isObject()) {
MonthItem obj = event.getObject();
receivedEvents.add("OBJECT: " + obj.getName());
logger.info("Integration test received object: {}", obj.getName());
}
})
.doOnError(error -> {
errorOccurred.set(error);
logger.error("Integration test stream error: {}", error.getMessage());
})
.doOnComplete(() -> {
completionCalled.set(true);
logger.info("Integration test stream completed successfully");
})
.blockLast(Duration.ofSeconds(6000));
4.25.3. Example - Simple Raw Text Streaming with Callbacks
PromptRunner runner = ai.withLlm("qwen3:latest");
String prompt = "What is the highest building in Paris?";
// Use StreamingPromptBuilder instead of Kotlin extension function
Flux<String> results = new StreamingPromptRunnerBuilder(runner)
.streaming()
.withPrompt(prompt)
.generateStream();
// Subscribe with real reactive callbacks using builder pattern
results
.timeout(Duration.ofSeconds(150))
.doOnSubscribe(subscription -> {
logger.info("Stream subscription started");
})
.doOnNext(content -> {
receivedTextChunks.add(content);
logger.info("Integration test received text chunk: {}", content);
})
.doOnError(error -> {
errorOccurred.set(error);
logger.error("Integration test stream error: {}", error.getMessage());
})
.doOnComplete(() -> {
completionCalled.set(true);
logger.info("Integration test stream completed successfully");
})
.blockLast(Duration.ofSeconds(6000));
4.26. Working with LLM Reasoning / Thinking
4.26.1. Motivation
Sometimes you need to validate an LLM’s reasoning process in addition to obtaining a structured result.
Consider this scenario: a user wants to plan a vacation and specifies that their preferred destinations are Greece and Italy, with available travel dates in June, August, or September. They ask the LLM to find flight options with affordable tickets for a one-week stay. The LLM returns a structured Flight object containing departure and return dates, destinations, and prices. Even if the output adheres to the expected schema, you may want to verify that:
-
The flight dates fall within the requested months
-
The destinations are actually in Greece or Italy rather than somewhere else
If the flight details fall outside the user’s criteria, access to the LLM’s reasoning process helps you understand why it made those choices.
An even more important use case arises when the LLM cannot fulfill a request—for example, when it cannot create the requested object because the user’s criteria are ambiguous or contradictory. In this case, the thinking blocks explain what went wrong, even though no result was produced.
4.26.2. Concepts
-
ThinkingBlock— An abstraction that carries details about LLM reasoning, including the tag type, tag value, and reasoning text content. -
ThinkingTagType— An enum defining the types of reasoning markers:TAG(XML-style tags like<think>),PREFIX(line prefixes like//THINKING:), andNO_PREFIX(untagged reasoning text before JSON output). -
ThinkingResponse<T>— A response wrapper that holds both the result object and a list ofThinkingBlockinstances. -
ThinkingException— An exception that preserves thinking blocks when object instantiation fails, enabling debugging even in error scenarios. -
thinking()— The corePromptRunnerAPI method that enables thinking extraction.
4.26.3. Example: Handling Objects and Thinking Blocks
- Java
-
// Configure the PromptRunner with an LLM and optional tools PromptRunner runner = ai.withLlm("claude-sonnet-4-5") .withToolObject(Tooling.class); String prompt = """ What is the hottest month in Florida and its average high temperature? Please provide a detailed analysis of your reasoning. """; // Use thinking() to enable thinking block extraction ThinkingResponse<MonthItem> response = runner .thinking() .createObject(prompt, MonthItem.class); // Access the structured result MonthItem result = response.getResult(); // Access the LLM's reasoning process List<ThinkingBlock> thinkingBlocks = response.getThinkingBlocks(); // Inspect individual thinking blocks for (ThinkingBlock block : thinkingBlocks) { System.out.println("Type: " + block.getTagType()); // TAG, PREFIX, or NO_PREFIX System.out.println("Tag: " + block.getTagValue()); // e.g., "think", "analysis" System.out.println("Content: " + block.getContent()); } - Kotlin
-
// Configure the PromptRunner with an LLM and optional tools val runner = ai.withLlm("claude-sonnet-4-5") .withToolObject(Tooling::class.java) val prompt = """ What is the hottest month in Florida and its average high temperature? Please provide a detailed analysis of your reasoning. """.trimIndent() // Use thinking() to enable thinking block extraction val response = runner .thinking() .createObject(prompt, MonthItem::class.java) // Access the structured result val result = response.result // Access the LLM's reasoning process val thinkingBlocks = response.thinkingBlocks // Inspect individual thinking blocks for (block in thinkingBlocks) { println("Type: ${block.tagType}") // TAG, PREFIX, or NO_PREFIX println("Tag: ${block.tagValue}") // e.g., "think", "analysis" println("Content: ${block.content}") }
4.26.4. Example: Handling Failures Gracefully
Use createObjectIfPossible when the LLM might not be able to produce a valid result:
- Java
-
ThinkingResponse<MonthItem> response = runner .thinking() .createObjectIfPossible(prompt, MonthItem.class); MonthItem result = response.getResult(); if (result != null) { // Process the result } else { // Object creation failed—examine the reasoning to understand why for (ThinkingBlock block : response.getThinkingBlocks()) { logger.info("LLM reasoning: {}", block.getContent()); } } - Kotlin
-
val response = runner .thinking() .createObjectIfPossible(prompt, MonthItem::class.java) val result = response.result if (result != null) { // Process the result } else { // Object creation failed—examine the reasoning to understand why for (block in response.thinkingBlocks) { logger.info("LLM reasoning: {}", block.content) } }
4.27. Working with Guardrails
Guardrails have become an essential component in agentic AI systems. They allow you to validate user inputs and LLM responses using configurable policies. For vendor-supported guardrails, see:
Embabel provides a framework for building custom guardrails, enabling developers to integrate validation logic of their choice.
4.27.1. Motivation
While you can validate user prompts or thinking blocks using custom validators, Embabel provides a standardized framework through the withGuardRails API.
Guardrails can be implemented as POJOs or Spring beans that implement Embabel’s guardrail interfaces.
Common use cases for guardrails:
-
Input validation: Validate user prompts with common, streaming, or thinking prompt runners
-
Response validation with thinking: The thinking API (see [_example__simple_streaming_with_callbacks]) provides access to LLM thinking blocks, even when the LLM cannot construct an object
-
Object response validation: When the LLM constructs an object, you can still validate the output (the content being validated is the object’s JSON representation)
-
Streaming validation: In streaming mode,
StreamingEvent.Thinkingprovides direct access to LLM reasoning content via thedoOnNextcallback (see Working with Streams)
A key benefit of this framework is access to the Blackboard object, which allows guardrail logic to consider other entities participating in the agentic workflow.
4.27.2. Concepts
-
UserInputGuardRailandAssistantMessageGuardRailinterfaces define guardrails for user inputs and LLM responses, respectively -
Guardrails are registered using the
withGuardRailsAPI, which can be chained -
Guardrail validation returns a
ValidationResultobject -
Validation errors are sorted by
ValidationSeveritylevel and logged at the corresponding level -
A
CRITICALseverity level causes aGuardRailViolationExceptionto be thrown for user input guardrails, preventing the LLM operation from executing -
By design,
createObjectIfPossiblehandles exceptions gracefully and completes without constructing an object; however,GuardRailViolationExceptionis wrapped insideThinkingResponsewhen using thinking mode
4.27.3. Customizing Message Combining
In multi-turn conversations, guardrails often need to validate not just a single prompt but an entire conversation history. When doTransform or similar methods are called with multiple UserMessage objects, each UserInputGuardRail receives the full list and must combine them into a single string for validation.
The combineMessages method controls how this combination happens. Different guardrails may need different formats:
-
A toxicity filter might want all messages concatenated to check the overall tone
-
An audit guardrail might want each message tagged with its position in the conversation
-
A PII detector might want clear separators to identify which message contains sensitive data
The default implementation joins messages with newlines:
- Java
-
default String combineMessages(List<UserMessage> userMessages) { return userMessages.stream() .map(UserMessage::getContent) .collect(Collectors.joining("\n")); } - Kotlin
-
fun combineMessages(userMessages: List<UserMessage>): String { return userMessages.joinToString(separator = "\n") { message -> message.content } }
For example, three messages ["Hello", "How are you?", "Tell me about X"] become:
Hello How are you? Tell me about X
To customize this behavior, override combineMessages in your guardrail:
- Java
-
class AuditGuardRail implements UserInputGuardRail { @Override public @NotNull String getName() { return "AuditGuard"; } @Override public @NotNull String getDescription() { return "Logs conversation with message markers for audit trail"; } @Override public @NotNull String combineMessages(@NotNull List<UserMessage> userMessages) { // Tag each message with its position for audit logging StringBuilder result = new StringBuilder(); for (int i = 0; i < userMessages.size(); i++) { if (i > 0) { result.append("\n"); } result.append("[Turn ").append(i + 1).append("]: ") .append(userMessages.get(i).getContent()); } return result.toString(); } @Override public @NotNull ValidationResult validate(@NotNull String input, @NotNull Blackboard blackboard) { // input now contains: "[Turn 1]: Hello\n[Turn 2]: How are you?\n[Turn 3]: Tell me about X" logger.info("Audit trail: {}", input); return ValidationResult.VALID; } } - Kotlin
-
class AuditGuardRail : UserInputGuardRail { override val name = "AuditGuard" override val description = "Logs conversation with message markers for audit trail" override fun combineMessages(userMessages: List<UserMessage>): String { // Tag each message with its position for audit logging return userMessages.mapIndexed { index, message -> "[Turn ${index + 1}]: ${message.content}" }.joinToString("\n") } override fun validate(input: String, blackboard: Blackboard): ValidationResult { // input now contains: "[Turn 1]: Hello\n[Turn 2]: How are you?\n[Turn 3]: Tell me about X" logger.info("Audit trail: {}", input) return ValidationResult.VALID } }
4.27.4. Example: Blocking LLM Execution with CRITICAL Validation Errors
This example demonstrates how a guardrail with CRITICAL severity prevents LLM execution by throwing a GuardRailViolationException.
Step 1: Define the guardrails
First, define a user input guardrail that returns a CRITICAL validation error:
- Java
-
/** * A guardrail that blocks execution by returning a CRITICAL validation error. */ class CriticalUserInputGuardRail implements UserInputGuardRail { @Override public @NotNull String getName() { return "CriticalUserInputGuardRail"; } @Override public @NotNull String getDescription() { return "Blocks execution when critical policy violations are detected"; } @Override public @NotNull ValidationResult validate(@NotNull String input, @NotNull Blackboard blackboard) { // Return a CRITICAL error to block LLM execution return new ValidationResult(true, List.of( new ValidationError("policy-violation", "Content violates safety policy", ValidationSeverity.CRITICAL) )); } } - Kotlin
-
/** * A guardrail that blocks execution by returning a CRITICAL validation error. */ class CriticalUserInputGuardRail : UserInputGuardRail { override val name = "CriticalUserInputGuardRail" override val description = "Blocks execution when critical policy violations are detected" override fun validate(input: String, blackboard: Blackboard): ValidationResult { // Return a CRITICAL error to block LLM execution return ValidationResult(true, listOf( ValidationError("policy-violation", "Content violates safety policy", ValidationSeverity.CRITICAL) )) } }
Next, define an assistant message guardrail to validate LLM responses:
- Java
-
/** * A guardrail that validates LLM thinking blocks. */ class ThinkingBlocksGuardRail implements AssistantMessageGuardRail { @Override public @NotNull String getName() { return "ThinkingBlocksGuardRail"; } @Override public @NotNull String getDescription() { return "Validates LLM thinking blocks for compliance"; } @Override public @NotNull ValidationResult validate(@NotNull ThinkingResponse<?> response, @NotNull Blackboard blackboard) { logger.info("Validating thinking blocks: {}", response.getThinkingBlocks()); return new ValidationResult(true, Collections.emptyList()); } @Override public @NotNull ValidationResult validate(@NotNull String input, @NotNull Blackboard blackboard) { return new ValidationResult(true, Collections.emptyList()); } } - Kotlin
-
/** * A guardrail that validates LLM thinking blocks. */ class ThinkingBlocksGuardRail : AssistantMessageGuardRail { override val name = "ThinkingBlocksGuardRail" override val description = "Validates LLM thinking blocks for compliance" override fun validate(response: ThinkingResponse<*>, blackboard: Blackboard): ValidationResult { logger.info("Validating thinking blocks: {}", response.thinkingBlocks) return ValidationResult(true, emptyList()) } override fun validate(input: String, blackboard: Blackboard): ValidationResult { return ValidationResult(true, emptyList()) } }
Step 2: Use the guardrails with a PromptRunner
- Java
-
// Configure the PromptRunner with guardrails PromptRunner runner = ai.withLlm("claude-sonnet-4-5") .withToolObject(Tooling.class) .withGenerateExamples(true) .withGuardRails(new CriticalUserInputGuardRail(), new ThinkingBlocksGuardRail()); String prompt = """ What is the hottest month in Florida and provide its temperature. The name should be the month name, temperature should be in Fahrenheit. """; try { // Attempt to create an object with thinking ThinkingResponse<MonthItem> response = runner .thinking() .createObject(prompt, MonthItem.class); } catch (GuardRailViolationException ex) { // CRITICAL validation errors cause this exception to be thrown, // preventing the LLM operation from executing logger.error("Guardrail blocked execution: {}", ex.getMessage()); } - Kotlin
-
// Configure the PromptRunner with guardrails val runner = ai.withLlm("claude-sonnet-4-5") .withToolObject(Tooling::class.java) .withGenerateExamples(true) .withGuardRails(CriticalUserInputGuardRail(), ThinkingBlocksGuardRail()) val prompt = """ What is the hottest month in Florida and provide its temperature. The name should be the month name, temperature should be in Fahrenheit. """.trimIndent() try { // Attempt to create an object with thinking val response = runner .thinking() .createObject(prompt, MonthItem::class.java) } catch (ex: GuardRailViolationException) { // CRITICAL validation errors cause this exception to be thrown, // preventing the LLM operation from executing logger.error("Guardrail blocked execution: {}", ex.message) }
4.27.5. Example: Using Guardrails for Response Analysis
When the LLM cannot construct an object (for example, when the prompt is ambiguous), guardrails can still analyze the LLM’s thinking process. This is useful for understanding why object creation failed or for extracting insights from the reasoning.
Step 1: Define a simple user input guardrail
- Java
-
/** * A guardrail that logs user input with INFO-level validation messages. */ class LoggingUserInputGuardRail implements UserInputGuardRail { @Override public @NotNull String getName() { return "LoggingUserInputGuardRail"; } @Override public @NotNull String getDescription() { return "Logs user input for auditing purposes"; } @Override public @NotNull ValidationResult validate(@NotNull String input, @NotNull Blackboard blackboard) { logger.info("Processing user input: {}", input); // Return an INFO-level message (does not block execution) return new ValidationResult(true, List.of( new ValidationError("audit", "Input logged", ValidationSeverity.INFO) )); } } - Kotlin
-
/** * A guardrail that logs user input with INFO-level validation messages. */ class LoggingUserInputGuardRail : UserInputGuardRail { override val name = "LoggingUserInputGuardRail" override val description = "Logs user input for auditing purposes" override fun validate(input: String, blackboard: Blackboard): ValidationResult { logger.info("Processing user input: {}", input) // Return an INFO-level message (does not block execution) return ValidationResult(true, listOf( ValidationError("audit", "Input logged", ValidationSeverity.INFO) )) } }
Step 2: Use guardrails with createObjectIfPossible
- Java
-
// Configure the PromptRunner with chained guardrails PromptRunner runner = ai.withLlm("claude-sonnet-4-5") .withToolObject(Tooling.class) .withGuardRails(new LoggingUserInputGuardRail()) .withGuardRails(new ThinkingBlocksGuardRail()); String prompt = "Think about the coldest month in Alaska and its temperature. Provide your analysis."; // Use createObjectIfPossible to handle cases where object creation may fail ThinkingResponse<MonthItem> response = runner .thinking() .createObjectIfPossible(prompt, MonthItem.class); // The LLM may not be able to construct an object if the prompt is ambiguous if (response.getResult() == null) { // Analyze the thinking blocks to understand the LLM's reasoning logger.info("Object creation not possible. Thinking blocks: {}", response.getThinkingBlocks()); } - Kotlin
-
// Configure the PromptRunner with chained guardrails val runner = ai.withLlm("claude-sonnet-4-5") .withToolObject(Tooling::class.java) .withGuardRails(LoggingUserInputGuardRail()) .withGuardRails(ThinkingBlocksGuardRail()) val prompt = "Think about the coldest month in Alaska and its temperature. Provide your analysis." // Use createObjectIfPossible to handle cases where object creation may fail val response = runner .thinking() .createObjectIfPossible(prompt, MonthItem::class.java) // The LLM may not be able to construct an object if the prompt is ambiguous if (response.result == null) { // Analyze the thinking blocks to understand the LLM's reasoning logger.info("Object creation not possible. Thinking blocks: {}", response.thinkingBlocks) }
When the LLM cannot provide a definitive answer, you might see reasoning like:
Since I must be SURE about EVERY field and cannot make assumptions or provide approximate values, I cannot provide the success structure with confidence.
Guardrails can automate further analysis of LLM responses, for example by using semantic text processing tools like CoreNLP.
For more examples, see:
embabel-agent-autoconfigure/models/embabel-agent-anthropic-autoconfigure/ src/test/kotlin/com/embabel/agent/config/models/anthropic/LLMAnthropicThinkingIT.java
4.27.6. Relationship with Other Validation Mechanisms
The Agent API framework supports Jakarta Bean Validation (JSR-380) for domain object constraints. These constraints are injected into the schema and validated during object construction.
In addition, a planned validation framework for Agent Actions will reuse the same data structures as guardrails, including ValidationResult, ValidationError, and ContentValidator.
In summary, guardrails and bean validators are complementary but distinct:
-
Bean validation ensures objects are well-formed and meet business constraints
-
Guardrails ensure AI interactions are safe and compliant with policies
Both can be enabled independently and serve different aspects of the AI safety stack.
@SecureAgentTool is a third, orthogonal mechanism: it enforces access control rather than
content safety or data validity.
Where guardrails ask "is this content acceptable?", @SecureAgentTool asks "is this principal
allowed to invoke this agent action at all?"
The two work well together — @SecureAgentTool prevents unauthorised principals from calling
a tool, while guardrails validate the inputs and outputs of calls that are permitted.
See @SecureAgentTool for details.
4.28. Agent and Action Termination
Embabel provides mechanisms to terminate agents and actions early, either gracefully (at the next checkpoint) or immediately. This is useful for scenarios like user cancellation, timeout handling, resource limits, or ctitical error handling.
4.28.1. Choosing Between Signal and Exception
| Mechanism | When to Use | Behavior |
|---|---|---|
Graceful (Signal) |
"Let me finish my work, then stop" - side effects need to complete |
Terminates at next checkpoint; current operation completes normally |
Immediate (Exception) |
"Stop now, nothing left to do" - no further processing needed |
Terminates immediately; nothing executes after the exception being thrown |
4.28.2. Agent Termination
Agent termination stops the entire agent process. The process status becomes TERMINATED.
Graceful Agent Termination (Signal)
Use terminateAgent() when the current operation should complete before stopping.
The agent terminates before the next checkpoint tick.
- Kotlin
-
// Signal: "Let me finish my work, then stop the agent" @LlmTool(description = "Save all pending work and shutdown") fun saveAndShutdown(ctx: ProcessContext): String { repository.saveAll(pendingRecords) // side effect completes ctx.terminateAgent("All work saved, shutting down") return "Saved ${pendingRecords.size} records" // tool finishes normally }
Immediate Agent Termination (Exception)
Use TerminateAgentException when the agent must stop immediately.
No further tool calls or actions execute.
- Kotlin
-
// Exception: "Stop now, nothing left to do" @LlmTool(description = "Validate critical prerequisites") fun validatePrerequisites(): String { if (!authService.hasRequiredPermissions()) { throw TerminateAgentException("Missing required permissions") // nothing after this runs } return "Prerequisites validated" } - Java
-
@LlmTool(description = "Validate critical prerequisites") public String validatePrerequisites() { if (!authService.hasRequiredPermissions()) { throw new TerminateAgentException("Missing required permissions"); // nothing after this runs } return "Prerequisites validated"; }
4.28.3. Action Termination
Action termination stops only the current action. The agent continues with the next planned action. This is useful for skipping problematic steps while allowing the overall goal to proceed.
For action termination to allow retry, the action must be defined with canRerun =
true.
|
Graceful Action Termination (Signal)
Use terminateAction() when the current tool call should complete before stopping the action.
The action terminates between tool calls.
Graceful action termination only works for LLM-based actions that use a tool loop.
For simple transformation actions, use TerminateActionException instead.
|
- Kotlin
-
// Signal: "Let me finish my work, then stop" @LlmTool(description = "Save and shutdown") fun saveAndStop(ctx: ProcessContext): String { customerRepository.save(record) // side effect completes ctx.terminateAction("Save complete, no more work needed") return "Saved" // tool finishes normally }
Immediate Action Termination (Exception)
Use TerminateActionException when the action must stop immediately.
Remaining tool calls in the current batch are skipped.
- Kotlin
-
// Exception: "Stop now, nothing left to do" @LlmTool(description = "Check service health") fun checkHealth(): String { if (!mcpClient.isConnected("required_service")) { throw TerminateActionException("Service unavailable") // nothing after this runs } return "Healthy" } - Java
-
@LlmTool(description = "Check service health") public String checkHealth() { if (!mcpClient.isConnected("required_service")) { throw new TerminateActionException("Service unavailable"); // nothing after this runs } return "Healthy"; }
4.28.4. Catching Both Exception Types
Both TerminateAgentException and TerminateActionException extend TerminationException,
allowing you to catch them together:
try {
tool.execute()
} catch (e: TerminationException) {
logger.info("Terminated: ${e.reason}")
// Handle both agent and action termination
}
4.28.5. Summary
| Scope | Mechanism | Method/Exception | Use Case |
|---|---|---|---|
Agent |
Graceful |
|
"Finish current work, then stop agent" |
Agent |
Immediate |
|
"Stop now - critical error, no recovery" |
Action |
Graceful |
|
"Finish current tool, then stop action" |
Action |
Immediate |
|
"Stop now - try different approach" |
4.29. Customizing Embabel
4.29.1. Adding LLMs
You can add custom LLMs as Spring beans by implementing the LlmService interface.
Embabel provides SpringAiLlmService for wrapping Spring AI ChatModel instances.
Using SpringAiLlmService
SpringAiLlmService implements the LlmService interface and provides framework-agnostic LLM operations
including support for the Embabel tool loop and message sender abstraction.
- Java
-
@Configuration public class LlmsConfig { @Bean public LlmService<?> myLlm() { org.springframework.ai.chat.model.ChatModel chatModel = ... return new SpringAiLlmService( "myChatModel", (1) "myChatModelProvider", (2) chatModel) (3) .withOptionsConverter(new MyLlmOptionsConverter()) (4) .withKnowledgeCutoffDate(LocalDate.of(2025, 4, 1)); (5) } } - Kotlin
-
@Configuration class LlmsConfig { @Bean fun myLlm(): LlmService<*> { val chatModel: org.springframework.ai.chat.model.ChatModel = ... return SpringAiLlmService( "myChatModel", (1) "myChatModelProvider", (2) chatModel) (3) .withOptionsConverter(MyLlmOptionsConverter()) (4) .withKnowledgeCutoffDate(LocalDate.of(2025, 4, 1)) (5) } }
| 1 | The name of the LLM (used for model selection). |
| 2 | The provider name, such as "OpenAI" or "Anthropic". |
| 3 | The Spring AI ChatModel instance. |
| 4 | Customize with an OptionsConverter implementation to convert Embabel LlmOptions to Spring AI ChatOptions. |
| 5 | Set the knowledge cutoff date if available. |
LLM Configuration Options
SpringAiLlmService supports the following configuration:
-
name (required)
-
provider, such as "Mistral" (required)
-
OptionsConverterto convert EmbabelLlmOptionsto Spring AIChatOptions -
knowledge cutoff date (if available)
-
any additional
PromptContributorobjects to be used in all LLM calls. If knowledge cutoff date is provided, add theKnowledgeCutoffDateprompt contributor. -
pricing model (if available)
A common requirement is to add an OpenAI-compatible LLM.
This can be done by extending the OpenAiCompatibleModelFactory class as follows:
- Java
-
@Configuration public class CustomOpenAiCompatibleModels extends OpenAiCompatibleModelFactory { public CustomOpenAiCompatibleModels( @Value("${MY_BASE_URL:#{null}}") String baseUrl, @Value("${MY_API_KEY}") String apiKey, ObservationRegistry observationRegistry) { super(baseUrl, apiKey, observationRegistry); } @Bean public LlmService<?> myGreatModel() { // Call superclass method return openAiCompatibleLlm( "my-great-model", "me", LocalDate.of(2025, 1, 1), new PerTokenPricingModel(0.40, 1.6) ); } } - Kotlin
-
@Configuration class CustomOpenAiCompatibleModels( @Value("\${MY_BASE_URL:#{null}}") baseUrl: String?, @Value("\${MY_API_KEY}") apiKey: String, observationRegistry: ObservationRegistry, ) : OpenAiCompatibleModelFactory(baseUrl = baseUrl, apiKey = apiKey, observationRegistry = observationRegistry) { @Bean fun myGreatModel(): LlmService<*> { // Call superclass method return openAiCompatibleLlm( model = "my-great-model", provider = "me", knowledgeCutoffDate = LocalDate.of(2025, 1, 1), pricingModel = PerTokenPricingModel( usdPer1mInputTokens = .40, usdPer1mOutputTokens = 1.6, ) ) } }
4.29.2. Adding embedding models
Embedding models can also be added as beans of the Embabel type EmbeddingService.
Use the SpringAiEmbeddingService class to wrap a Spring AI EmbeddingModel.
Typically, this is done in an @Configuration class like this:
- Java
-
@Configuration public class EmbeddingModelsConfig { @Bean public EmbeddingService myEmbeddingModel() { org.springframework.ai.embedding.EmbeddingModel embeddingModel = ... return new SpringAiEmbeddingService( "myEmbeddingModel", "myEmbeddingModelProvider", embeddingModel); } } - Kotlin
-
@Configuration class EmbeddingModelsConfig { @Bean fun myEmbeddingModel(): EmbeddingService { val embeddingModel: org.springframework.ai.embedding.EmbeddingModel = ... return SpringAiEmbeddingService( "myEmbeddingModel", "myEmbeddingModelProvider", embeddingModel) } }
4.29.3. Bring Your Own Key (BYOK)
By default, Embabel resolves LLMs through autoconfiguration: you set one or more API keys as an
environment variable or property (e.g. ANTHROPIC_API_KEY), and the relevant autoconfigure
module registers a pool of LlmService beans at startup.
This is the right approach for a platform-level key shared across all users.
BYOK is for cases where the key is not known at startup, or where you want to resolve an
LlmService on the fly:
-
User-supplied keys — each user provides their own API key; the application must validate it and wire it into the prompt runner for that session.
-
End-to-end testing — spin up a real
LlmServicewith a dedicated test key outside a full Spring context. -
Multi-tenant or cost-controlled apps — select a provider dynamically based on per-tenant configuration or available quota.
Embabel provides factory classes that validate a key and return a ready LlmService,
plus a detectProvider() utility that concurrently probes multiple providers and returns
the first that accepts the key.
buildValidated() and detectProvider() handle key validation only.
Embabel does not store, log, or otherwise manage the key — the validated LlmService
is returned to the caller, who is responsible for secure key handling: transmission
over HTTPS only, no plaintext logging, limiting key lifetime, and revoking cached
services on logout or key rotation.
|
Building a validated service (known provider)
Use this when the provider is already known — for example, a per-provider field in a settings UI.
// Anthropic
val service: LlmService<*> = AnthropicModelFactory(apiKey = userKey).buildValidated()
// OpenAI
val service: LlmService<*> = OpenAiCompatibleModelFactory.openAi(userKey).buildValidated()
// DeepSeek (OpenAI-compatible endpoint)
val service: LlmService<*> = OpenAiCompatibleModelFactory.deepSeek(userKey).buildValidated()
// Mistral (OpenAI-compatible endpoint)
val service: LlmService<*> = OpenAiCompatibleModelFactory.mistral(userKey).buildValidated()
// Gemini (OpenAI-compatible endpoint)
val service: LlmService<*> = OpenAiCompatibleModelFactory.gemini(userKey).buildValidated()
buildValidated() makes a single probe call with no retries.
On success it returns a production LlmService; on failure it throws InvalidApiKeyException.
Auto-detecting the provider
Use this when a user pastes a key without specifying a provider — for example, a sign-up flow that accepts keys from any supported provider.
detectProvider() races the candidates concurrently using virtual threads and returns the
first LlmService that validates successfully. The detected provider is available as
service.provider on the result.
val service: LlmService<*> = detectProvider(
AnthropicModelFactory(apiKey = userKey),
OpenAiCompatibleModelFactory.openAi(userKey),
OpenAiCompatibleModelFactory.deepSeek(userKey),
OpenAiCompatibleModelFactory.mistral(userKey),
OpenAiCompatibleModelFactory.gemini(userKey),
)
val detectedProvider: String = service.provider
A single-argument call is valid — it validates against one provider without concurrency, which is the right path for a settings flow where the provider is known but you still want `detectProvider’s consistent error handling.
val service: LlmService<*> = detectProvider(AnthropicModelFactory(apiKey = userKey))
If all candidates throw InvalidApiKeyException, detectProvider also throws
InvalidApiKeyException.
Overriding the validation model
Each factory validates the key using a default model (e.g. gpt-4.1-mini for OpenAI,
claude-haiku-4-5 for Anthropic). Override this if the key only grants access to a
specific set of models:
// OpenAI — use a different model tier for the probe
OpenAiCompatibleModelFactory.openAi(userKey)
.validating(OpenAiModels.GPT_41_NANO, OpenAiModels.PROVIDER)
// Anthropic — set validation model at construction time
AnthropicModelFactory(apiKey = userKey, validationModel = AnthropicModels.CLAUDE_SONNET_4_5)
Adding support for another provider
Any provider that exposes an OpenAI-compatible HTTP API can be added as a one-liner extension
function on OpenAiCompatibleModelFactory.Companion:
fun OpenAiCompatibleModelFactory.Companion.acme(apiKey: String) =
OpenAiCompatibleModelFactory.byok(
baseUrl = "https://api.acme.example.com/v1",
apiKey = apiKey,
validationModel = "acme-small", (1)
validationProvider = "Acme", (2)
)
| 1 | The cheapest model available on the provider, used for the key-validation probe. |
| 2 | The provider name; returned as service.provider after detection. |
The extension function integrates with detectProvider like any built-in factory:
val service = detectProvider(
AnthropicModelFactory(apiKey = userKey),
OpenAiCompatibleModelFactory.openAi(userKey),
OpenAiCompatibleModelFactory.acme(userKey),
)
Using the validated service
Once you have an LlmService, pass it directly to PromptRunner or Ai via
withLlmService():
- Java
-
LlmService<?> userLlm = ... // from buildValidated() or detectProvider() promptRunner .withLlmService(userLlm) .creating(MyOutput.class) .create(messages); - Kotlin
-
val userLlm: LlmService<*> = ... // from buildValidated() or detectProvider() promptRunner .withLlmService(userLlm) .creating(MyOutput::class.java) .create(messages)
Internally this flows through the same model selection path as all other LLM resolution via
PreResolvedModelSelectionCriteria — no separate resolution path is needed.
Error handling
try {
val service = detectProvider(
AnthropicModelFactory(apiKey = userKey),
OpenAiCompatibleModelFactory.openAi(userKey),
)
// store or use service
} catch (e: InvalidApiKeyException) {
// return 401 / surface error to user
// no Spring AI types to unwrap
}
InvalidApiKeyException is in com.embabel.agent.spi and carries no provider-specific
implementation details.
Security considerations
The BYOK factories validate keys and return a ready LlmService — key lifecycle management
is entirely the caller’s responsibility.
As a reference implementation, Guide holds keys in server-side memory only (UserKeyStore).
When a key is validated, the client receives an AES-256-GCM encrypted blob — keyed by a
secret known only to the server — for local-storage caching. A stolen blob is useless without
the server’s decryption key. On page reload the client sends the blob back; the server
decrypts it and restores the in-memory key. Keys are never written to disk or a database.
| If you need to implement support for a provider not covered by the built-in factories, see Advanced: Custom LLM Integration. |
4.29.4. Configuration via application.properties or application.yml
You can specify Spring configuration, your own configuration and Embabel configuration in the regular Spring configuration files. Profile usage will work as expected.
4.29.5. Customizing logging
You can customize logging as in any Spring application.
For example, in application.properties you can set properties like:
logging.level.com.embabel.agent.a2a=DEBUG
You can also configure logging via a logback-spring.xml file if you have more sophisticated requirements.
See the Spring Boot Logging reference.
By default, many Embabel examples use personality-based logging experiences such as Star Wars. You can disable this by updating application.properties accordingly.
embabel.agent.logging.personality=severance
Remove the embabel.agent.logging.personality key to disable personality-based logging.
As all logging results from listening to events via an AgenticEventListener, you can also easily create your own customized logging.
4.30. Integrations
4.30.1. Model Context Protocol (MCP)
Publishing
Overview
Embabel Agent can expose your agents as MCP servers, making them available to external MCP clients such as Claude Desktop, VS Code extensions, or other MCP-compatible applications. The framework provides automatic publishing of agent goals as tools and prompts without requiring manual configuration.
Server Configuration
Configure MCP server functionality in your application.yml.
The server type determines the execution mode:
spring:
ai:
mcp:
server:
type: SYNC # or ASYNC
Server Types
Embabel Agent supports two MCP server execution modes controlled by the spring.ai.mcp.server.type property:
- SYNC Mode (Default)
-
-
Blocking operations wrapped in reactive streams
-
Simpler to develop and debug
-
Suitable for most use cases
-
Better error handling and logging
-
spring:
ai:
mcp:
server:
type: SYNC
- ASYNC Mode
-
-
True non-blocking reactive operations
-
Higher throughput for concurrent requests
-
More complex error handling
-
Suitable for high-performance scenarios
-
spring:
ai:
mcp:
server:
type: ASYNC
Transport Protocol
Embabel Agent uses SSE (Server-Sent Events) transport, exposing your MCP server at localhost:8080/sse.
This is compatible with Claude Desktop, MCP Inspector, Cursor, and most desktop MCP clients.
- Clients requiring Streamable HTTP
-
Some clients (e.g., OpenWebUI) require Streamable HTTP transport instead of SSE. Use the
mcpoproxy to bridge your SSE server:
uvx mcpo --port 8000 --server-type sse -- http://localhost:8080/sse
Then connect your client to localhost:8000.
Automatic Publishing
- Tools
-
Agent goals are automatically published as MCP tools when annotated with
@Export(remote = true). ThePerGoalMcpToolExportCallbackPublisherautomatically discovers and exposes these goals without any additional configuration. - Prompts
-
Prompts are automatically generated for each goal’s starting input types through the
PerGoalStartingInputTypesPromptPublisher. This provides ready-to-use prompt templates based on your agent definitions.
Exposing Agent Goals as Tools
Agent goals become MCP tools automatically when annotated with @Export:
- Java
-
@Agent( goal = "Provide weather information", backstory = "Weather service agent" ) public class WeatherAgent { @Goal @Export(remote = true) // Automatically becomes MCP tool public String getWeather( @Param("location") String location, @Param("units") String units ) { return "Weather for " + location + " in " + units; } @Goal public String internalMethod() { // Not exposed to MCP (no @Export annotation) return "Internal use only"; } } - Kotlin
-
@Agent( goal = "Provide weather information", backstory = "Weather service agent" ) class WeatherAgent { @Goal @Export(remote = true) // Automatically becomes MCP tool fun getWeather( @Param("location") location: String, @Param("units") units: String ): String { return "Weather for $location in $units" } @Goal fun internalMethod(): String { // Not exposed to MCP (no @Export annotation) return "Internal use only" } }
Exposing Embabel ToolObject and LlmReference types as tools
A common requirement is to expose existing Embabel functionality via MCP.
For example, an LlmReference might be added to a PromptRunner but might also be used as an external tool via MCP.
To do this, use McpToolExport to create a bean of type McpToolExportCallbackPublisher.
For example, to expose a ToolishRag LLM reference as an MCP tool, define a Spring configuration class as follows:
- Java
-
@Configuration public class RagMcpTools { @Bean McpToolExport ragTools( (1) SearchOperations searchOperations) { var toolishRag = new ToolishRag( "docs", "Embabel docs", searchOperations ); return McpToolExport.fromLlmReference(toolishRag); (2) } } - Kotlin
-
@Configuration class RagMcpTools { @Bean fun ragTools( (1) searchOperations: SearchOperations ): McpToolExport { val toolishRag = ToolishRag( "docs", "Embabel docs", searchOperations ) return McpToolExport.fromLlmReference(toolishRag) (2) } }
| 1 | Your bean should be of type McpToolExport |
| 2 | Use McpToolExport.fromLlmReference to return the instance |
Naming Strategies
When exporting tools, you can control how tool names are transformed using a naming strategy. This is useful for namespacing tools when exporting from multiple sources to avoid naming conflicts.
Using ToolObject with a naming strategy:
- Java
-
@Bean public McpToolExport prefixedTools() { return McpToolExport.fromToolObject( new ToolObject( List.of(myToolInstance), name -> "myservice_" + name (1) ) ); } - Kotlin
-
@Bean fun prefixedTools(): McpToolExport { return McpToolExport.fromToolObject( ToolObject( objects = listOf(myToolInstance), namingStrategy = { "myservice_$it" } (1) ) ) }
| 1 | All tool names will be prefixed with myservice_ |
Common naming strategies include:
-
Prefix:
{ "namespace_$it" }- adds a prefix to avoid conflicts -
Uppercase:
{ it.uppercase() }- converts to uppercase -
Identity:
StringTransformer.IDENTITY- preserves original names (default)
LlmReference naming:
When using fromLlmReference, the reference’s built-in naming strategy is applied automatically.
This prefixes tool names with the lowercased, normalized reference name.
For example, an LlmReference named "MyAPI" will prefix all tools with myapi_.
- Java
-
// Reference named "WeatherService" will prefix tools with "weatherservice_" var reference = new MyWeatherReference(); // name = "WeatherService" McpToolExport.fromLlmReference(reference); // Tool "getWeather" becomes "weatherservice_getWeather" - Kotlin
-
// Reference named "WeatherService" will prefix tools with "weatherservice_" val reference = MyWeatherReference() // name = "WeatherService" McpToolExport.fromLlmReference(reference) // Tool "getWeather" becomes "weatherservice_getWeather"
Exporting multiple sources with different prefixes:
- Java
-
@Bean public McpToolExport multiSourceTools() { return McpToolExport.fromToolObjects( List.of( new ToolObject( List.of(weatherTools), name -> "weather_" + name ), new ToolObject( List.of(stockTools), name -> "stocks_" + name ) ) ); } - Kotlin
-
@Bean fun multiSourceTools(): McpToolExport { return McpToolExport.fromToolObjects( listOf( ToolObject( objects = listOf(weatherTools), namingStrategy = { "weather_$it" } ), ToolObject( objects = listOf(stockTools), namingStrategy = { "stocks_$it" } ) ) ) }
Filtering Tools
You can filter which tools are exported using the filter property on ToolObject:
- Java
-
@Bean public McpToolExport filteredTools() { return McpToolExport.fromToolObject( new ToolObject( List.of(myToolInstance), StringTransformer.IDENTITY, name -> name.startsWith("public_") (1) ) ); } - Kotlin
-
@Bean fun filteredTools(): McpToolExport { return McpToolExport.fromToolObject( ToolObject( objects = listOf(myToolInstance), filter = { it.startsWith("public_") } (1) ) ) }
| 1 | Only tools whose names start with public_ will be exported |
You can combine naming strategies and filters:
- Java
-
@Bean public McpToolExport combinedTools() { return McpToolExport.fromToolObject( new ToolObject( List.of(myToolInstance), name -> "api_" + name, name -> !name.startsWith("internal") (1) ) ); } - Kotlin
-
@Bean fun combinedTools(): McpToolExport { return McpToolExport.fromToolObject( ToolObject( objects = listOf(myToolInstance), namingStrategy = { "api_$it" }, filter = { !it.startsWith("internal") } (1) ) ) }
| 1 | The filter is applied to the original tool name before the naming strategy transforms it |
Exposing Tools on Spring Components in Spring AI style
It is also possible to expose tools on Spring components as with regular Spring AI.
For example:
- Java
-
@Component public class CalculatorTools { @McpTool(name = "add", description = "Add two numbers together") public int add( @McpToolParam(description = "First number", required = true) int a, @McpToolParam(description = "Second number", required = true) int b) { return a + b; } @McpTool(name = "multiply", description = "Multiply two numbers") public double multiply( @McpToolParam(description = "First number", required = true) double x, @McpToolParam(description = "Second number", required = true) double y) { return x * y; } } - Kotlin
-
@Component class CalculatorTools { @McpTool(name = "add", description = "Add two numbers together") fun add( @McpToolParam(description = "First number", required = true) a: Int, @McpToolParam(description = "Second number", required = true) b: Int ): Int { return a + b } @McpTool(name = "multiply", description = "Multiply two numbers") fun multiply( @McpToolParam(description = "First number", required = true) x: Double, @McpToolParam(description = "Second number", required = true) y: Double ): Double { return x * y } }
Of course, you can inject the Embabel Ai interface to help do the work of the tools if you wish, or invoke other agents from within the tool methods.
For further information, see the Spring AI MCP Annotations Reference.
Server Architecture
The MCP server implementation uses several design patterns:
- Template Method Pattern
-
-
AbstractMcpServerConfigurationprovides common initialization logic -
Concrete implementations (
McpSyncServerConfiguration,McpAsyncServerConfiguration) handle mode-specific details
-
- Strategy Pattern
-
-
Server strategies abstract sync vs async operations
-
Mode-specific implementations handle tool, resource, and prompt management
-
- Publisher Pattern
-
-
Tools, resources, and prompts are discovered through publisher interfaces
-
Automatic registration and lifecycle management
-
Event-driven initialization ensures proper timing
-
Built-in Tools
Every MCP server includes a built-in helloBanner tool that displays server information:
{
"type": "banner",
"mode": "SYNC",
"lines": [
"~~~~~~~~~~~~~~~~~~~~~~~~~~~~~~~~~~~~~~~~~~~~~~~~~~",
"Embabel Agent MCP SYNC Server",
"Version: 0.3.0-SNAPSHOT",
"Java: 21.0.2+13-LTS-58",
"Started: 2025-01-17T14:23:47.785Z",
"~~~~~~~~~~~~~~~~~~~~~~~~~~~~~~~~~~~~~~~~~~~~~~~~~~"
]
}
Security
Embabel MCP servers support two complementary layers of security that work together.
Think of them like a building with a reception desk and locked office doors: the HTTP filter
chain is the reception desk that turns away anyone without a badge, and @SecureAgentTool
is the locked door on each individual office that checks what the badge actually permits.
Layer 1 — HTTP transport (filter chain)
All requests to MCP endpoints (/sse/, /mcp/, /message/**) must carry a valid JWT
Bearer token or they are rejected with 401 Unauthorized before the GOAP planner is invoked.
Configure a SecurityFilterChain and a JWT resource server in your Spring Security setup:
- Kotlin
-
@Configuration @EnableWebSecurity class McpSecurityConfiguration { @Bean fun mcpFilterChain(http: HttpSecurity): SecurityFilterChain { http .securityMatcher("/sse/**", "/mcp/**", "/message/**") .authorizeHttpRequests { it.anyRequest().authenticated() } .sessionManagement { it.sessionCreationPolicy(SessionCreationPolicy.STATELESS) } .oauth2ResourceServer { oauth2 -> oauth2.jwt { jwt -> jwt.jwtAuthenticationConverter(jwtAuthenticationConverter()) } } .csrf { it.disable() } return http.build() } @Bean fun jwtAuthenticationConverter(): JwtAuthenticationConverter { val authoritiesConverter = JwtGrantedAuthoritiesConverter().apply { setAuthoritiesClaimName("authorities") setAuthorityPrefix("") (1) } return JwtAuthenticationConverter().apply { setJwtGrantedAuthoritiesConverter(authoritiesConverter) } } }
| 1 | Empty prefix means JWT claim values like news:read map directly to Spring Security
authorities, so hasAuthority('news:read') in a @SecureAgentTool expression works without
any SCOPE_ prefix. |
Configure JWT validation in application.yml:
spring:
security:
oauth2:
resourceserver:
jwt:
public-key-location: classpath:keys/public.pem # local dev
jws-algorithms: RS256
# For production, use issuer-uri or jwk-set-uri instead
Layer 2 — Method-level (@SecureAgentTool)
Enforces per-action authorization inside the GOAP execution pipeline, after the HTTP layer
has validated the token.
Place @SecureAgentTool on the @Agent class to protect every @Action in that agent:
- Kotlin
-
@Agent(description = "Curated news digest agent") @SecureAgentTool("hasAuthority('news:read')") (1) class NewsDigestAgent { @Action fun extractTopic(userInput: UserInput, context: OperationContext): NewsTopic { ... } (2) @AchievesGoal(description = "Produce news digest", export = Export(remote = true, name = "newsDigest", startingInputTypes = [UserInput::class])) @Action fun produceDigest(topic: NewsTopic, context: OperationContext): NewsDigest { ... } (2) } - Java
-
@Agent(description = "Curated news digest agent") @SecureAgentTool("hasAuthority('news:read')") (1) public class NewsDigestAgent { @Action public NewsTopic extractTopic(UserInput userInput, OperationContext context) { ... } (2) @AchievesGoal(description = "Produce news digest", export = @Export(remote = true, name = "newsDigest", startingInputTypes = {UserInput.class})) @Action public NewsDigest produceDigest(NewsTopic topic, OperationContext context) { ... } (2) }
| 1 | Class-level annotation applies to every @Action in this agent. |
| 2 | Both extractTopic (the intermediate step) and produceDigest (the goal action) require
news:read — without class-level security, intermediate actions run freely before the goal
action’s check fires, potentially burning LLM tokens on an unauthorised request. |
See @SecureAgentTool for the full annotation
reference including supported SpEL expressions and method-level override behaviour.
Dependency
<dependency>
<groupId>com.embabel.agent</groupId>
<artifactId>embabel-agent-starter-mcpserver-security</artifactId>
<version>${embabel-agent.version}</version>
</dependency>
The starter auto-configures SecureAgentToolAspect and wires the Spring Security
MethodSecurityExpressionHandler. No additional @EnableMethodSecurity is required.
Consuming
Embabel Agent can consume external MCP servers as tool sources, automatically organizing them into Tool Groups that agents can use.
Configuration Approaches
- Docker MCP Gateway (Recommended)
-
Uses Docker Desktop’s MCP Toolkit extension as a single gateway to multiple tools:
spring:
ai:
mcp:
client:
type: SYNC
stdio:
connections:
docker-mcp:
command: docker
args: [mcp, gateway, run]
- Individual Containers
-
Run each MCP server as a separate Docker container:
spring:
ai:
mcp:
client:
type: SYNC
stdio:
connections:
brave-search-mcp:
command: docker
args: [run, -i, --rm, -e, BRAVE_API_KEY, mcp/brave-search]
env:
BRAVE_API_KEY: ${BRAVE_API_KEY}
Available Tool Groups
Tool Groups are conditionally created based on configured MCP connections using @ConditionalOnMcpConnection:
| Tool Group | Required Connections | Capabilities |
|---|---|---|
Web Tools |
|
Web search, URL fetching, Wikipedia queries |
Maps |
|
Geocoding, directions, place search |
Browser Automation |
|
Page navigation, screenshots, form interaction |
GitHub |
|
Issues, pull requests, comments |
How It Works
The @ConditionalOnMcpConnection annotation checks for configured connections at startup:
- Java
-
@Bean @ConditionalOnMcpConnection({"github-mcp", "docker-mcp"}) (1) public ToolGroup githubToolsGroup() { return new McpToolGroup( CoreToolGroups.GITHUB_DESCRIPTION, "docker-github", mcpSyncClients, tool -> tool.toolDefinition().name().contains("create_issue") (2) ); } - Kotlin
-
@Bean @ConditionalOnMcpConnection("github-mcp", "docker-mcp") (1) fun githubToolsGroup(): ToolGroup { return McpToolGroup( description = CoreToolGroups.GITHUB_DESCRIPTION, name = "docker-github", clients = mcpSyncClients, filter = { it.toolDefinition.name().contains("create_issue") } (2) ) }
| 1 | Bean created if any listed connection is configured |
| 2 | Filter selects which MCP tools belong to this group |
4.30.3. Observability
Embabel Agent provides a unified observability module that automatically traces agent lifecycle, actions, LLM calls, tool invocations, and more — with zero code changes. It integrates with any OpenTelemetry-compatible backend (Zipkin, Langfuse, Jaeger, Prometheus, etc.).
Setup
Add the observability starter to your pom.xml:
<dependency>
<groupId>com.embabel.agent</groupId>
<artifactId>embabel-agent-starter-observability</artifactId>
<version>${embabel-agent.version}</version>
</dependency>
Then add an exporter dependency. For example, Zipkin:
<dependency>
<groupId>io.opentelemetry</groupId>
<artifactId>opentelemetry-exporter-zipkin</artifactId>
</dependency>
Or Langfuse for LLM-focused observability:
<dependency>
<groupId>com.quantpulsar</groupId>
<artifactId>opentelemetry-exporter-langfuse</artifactId>
<version>0.4.0</version>
</dependency>
| You can use multiple exporters simultaneously (e.g., Langfuse for traces + Prometheus for metrics). |
Configuration
Enable observability and configure your exporter in application.yml:
embabel:
observability:
enabled: true
service-name: my-agent-app
management:
tracing:
enabled: true
sampling:
probability: 1.0
# Zipkin
zipkin:
tracing:
endpoint: http://localhost:9411/api/v2/spans
For Langfuse:
management:
langfuse:
enabled: true
endpoint: https://cloud.langfuse.com/api/public/otel # or self-hosted URL
public-key: pk-lf-...
secret-key: sk-lf-...
What Gets Traced
All tracing is automatic once the module is on the classpath. The following events are captured as OpenTelemetry spans, organized in a parent-child hierarchy:
Agent: CustomerServiceAgent (trace root)
├── planning:formulated [iteration=1, actions=3]
├── Action: AnalyzeRequest
│ └── ChatModel: gpt-4 (Spring AI)
│ └── tool:searchKnowledgeBase
├── Action: GenerateResponse
│ └── ChatModel: gpt-4 (Spring AI)
├── goal:achieved [RequestProcessed]
└── status: completed [duration=2340ms]
Tracing Configuration Properties
All tracing options are enabled by default and can be toggled individually:
| Property | Default | Description |
|---|---|---|
|
|
Master switch for observability |
|
|
Service name in traces |
|
|
Agent lifecycle (creation, execution, completion, failures) |
|
|
Tool invocations with input/output |
|
|
Tool loop execution |
|
|
LLM calls with token usage |
|
|
Planning and replanning iterations |
|
|
Workflow state changes |
|
|
WAITING, PAUSED, STUCK states |
|
|
RAG events (request, response, pipeline) |
|
|
Ranking/selection events (agent routing) |
|
|
Dynamic agent creation events |
|
|
HTTP request/response details (bodies, headers) |
|
|
|
|
|
Propagate agent context into SLF4J MDC |
|
|
Micrometer business metrics (counters, gauges) |
|
|
Max span attribute length before truncation |
Custom Operation Tracking with @Tracked
The @Tracked annotation lets you add observability spans to your own methods.
Inputs, outputs, duration, and errors are captured automatically.
@Tracked("enrichCustomer")
public Customer enrich(Customer input) {
// Automatically creates a span with method arguments and return value
}
You can specify a type and description for richer traces:
@Tracked(
value = "callPaymentApi",
type = TrackType.EXTERNAL_CALL,
description = "Payment gateway call"
)
public PaymentResult processPayment(Order order) {
// ...
}
Available track types:
| Type | Description |
|---|---|
|
General-purpose (default) |
|
Data processing operation |
|
Validation or verification step |
|
Data transformation |
|
External service/API call |
|
Computation or calculation |
When called within an agent execution, @Tracked spans are automatically nested under the current action:
Agent: CustomerServiceAgent
├── Action: ProcessOrder
│ ├── @Tracked: enrichCustomer (PROCESSING)
│ ├── ChatModel: gpt-4
│ └── @Tracked: callPaymentApi (EXTERNAL_CALL)
└── status: completed
@Tracked uses Spring AOP proxies.
Internal method calls within the same class are not intercepted.
Extract tracked methods into a separate @Component bean for the annotation to work.
|
MDC Log Correlation
Agent context is automatically propagated into SLF4J MDC, enabling log filtering by agent run or action.
MDC keys set automatically:
| MDC Key | Description | Set on | Removed on |
|---|---|---|---|
|
Agent process ID |
Agent creation |
Agent completed/failed/killed |
|
Agent name |
Agent creation |
Agent completed/failed/killed |
|
Current action name |
Action start |
Action result |
Example Logback pattern:
<pattern>%d{HH:mm:ss.SSS} [%thread] %-5level %logger{36} [runId=%X{embabel.agent.run_id} agent=%X{embabel.agent.name} action=%X{embabel.action.name}] - %msg%n</pattern>
This produces logs like:
14:23:45.123 [main] INFO c.e.MyService [runId=abc-123 agent=CustomerServiceAgent action=AnalyzeRequest] - Processing request
To disable MDC propagation:
embabel:
observability:
mdc-propagation: false
Supported Backends
| Backend | Type | Module |
|---|---|---|
Langfuse |
Traces |
|
Zipkin |
Traces |
|
OTLP (Jaeger, Tempo) |
Traces |
|
Prometheus |
Metrics |
|
For full details, see the Observability Module Documentation.
4.31. Agent Skills
Agent Skills provide a standardized way to extend agent capabilities with reusable, shareable skill packages. Skills are loaded dynamically and provide instructions, resources, and tools to agents.
Embabel implements the Agent Skills Specification.
4.31.1. What are Agent Skills?
An Agent Skill is a directory containing a SKILL.md file with YAML frontmatter and markdown instructions.
Skills can also include bundled resources:
-
scripts/- Executable scripts (Python, Bash, etc.) -
references/- Documentation and reference materials -
assets/- Static resources like templates and data files
Skills use a lazy loading pattern: only minimal metadata is included in the system prompt, with full instructions loaded when the skill is activated.
4.31.2. Using Skills with PromptRunner
The Skills class implements LlmReference, allowing it to be passed to a PromptRunner:
- Java
-
var skills = new Skills("financial-skills", "Financial analysis skills") .withGitHubUrl("https://github.com/wshobson/agents/tree/main/plugins/business-analytics/skills"); var response = context.ai() .withLlm(llm) .withReference(skills) .withSystemPrompt("You are a helpful financial analyst.") .respond(conversation.getMessages()); - Kotlin
-
val skills = Skills("financial-skills", "Financial analysis skills") .withGitHubUrl("https://github.com/wshobson/agents/tree/main/plugins/business-analytics/skills") val response = context.ai() .withLlm(llm) .withReference(skills) .withSystemPrompt("You are a helpful financial analyst.") .respond(conversation.messages)
When skills are added as a reference, the agent can:
-
See available skills in the system prompt
-
Activate skills to get full instructions
-
List and read skill resources
4.31.3. Loading Skills from GitHub
The simplest way to load skills is from a GitHub URL:
- Java
-
var skills = new Skills("my-skills", "Skills for my agent") .withGitHubUrl("https://github.com/anthropics/skills/tree/main/skills"); - Kotlin
-
val skills = Skills("my-skills", "Skills for my agent") .withGitHubUrl("https://github.com/anthropics/skills/tree/main/skills")
Supported URL formats:
-
github.com/owner/repo- Load from repository root -
github.com/owner/repo/tree/branch- Specific branch -
github.com/owner/repo/tree/branch/path/to/skills- Specific path
For more control, use explicit parameters:
- Java
-
var skills = new Skills("my-skills", "Skills for my agent") .withGitHubSkills("anthropics", "skills", "skills", "main"); - Kotlin
-
val skills = Skills("my-skills", "Skills for my agent") .withGitHubSkills( owner = "anthropics", repo = "skills", skillsPath = "skills", branch = "main" )
4.31.4. Loading Skills from Local Directories
Load a single skill from a directory containing SKILL.md:
- Java
-
var skills = new Skills("my-skills", "Local skills") .withLocalSkill("/path/to/my-skill"); - Kotlin
-
val skills = Skills("my-skills", "Local skills") .withLocalSkill("/path/to/my-skill")
Load multiple skills from a parent directory:
- Java
-
var skills = new Skills("my-skills", "Local skills") .withLocalSkills("/path/to/skills-directory"); - Kotlin
-
val skills = Skills("my-skills", "Local skills") .withLocalSkills("/path/to/skills-directory")
withLocalSkills scans immediate subdirectories only (depth 1).
It does not recurse into nested directories.
|
4.31.5. Skill Directory Structure
A skill directory must contain a SKILL.md file:
my-skill/ ├── SKILL.md # Required - metadata and instructions ├── scripts/ # Optional - executable scripts ├── references/ # Optional - documentation └── assets/ # Optional - static resources
The SKILL.md file uses YAML frontmatter:
---
name: my-skill
description: A skill that does something useful
license: Apache-2.0
compatibility: Requires Python 3.9+
---
# My Skill Instructions
Step-by-step instructions for using this skill...
4.31.6. Skill Activation
Skills are activated lazily.
The system prompt contains only minimal metadata (~50-100 tokens per skill).
When an agent needs a skill, it calls the activate tool to load full instructions.
The Skills class exposes three LLM tools:
-
activate(name)- Load full instructions for a skill -
listResources(skillName, resourceType)- List files in scripts/references/assets -
readResource(skillName, resourceType, fileName)- Read a resource file
4.31.7. Combining Skills with Other References
Skills can be combined with other LlmReference implementations:
- Java
-
var response = context.ai() .withLlm(properties.chatLlm()) .withReference( new LocalDirectory("./data/financial", "Financial data files") .withUsageNotes("Search to find files matching user requests.") ) .withReference( new Skills("analytics", "Business analytics skills") .withGitHubUrl("https://github.com/example/skills/tree/main/analytics") ) .withSystemPrompt("You are a financial analyst assistant.") .respond(conversation.getMessages()); - Kotlin
-
val response = context.ai() .withLlm(properties.chatLlm()) .withReference( LocalDirectory("./data/financial", "Financial data files") .withUsageNotes("Search to find files matching user requests.") ) .withReference( Skills("analytics", "Business analytics skills") .withGitHubUrl("https://github.com/example/skills/tree/main/analytics") ) .withSystemPrompt("You are a financial analyst assistant.") .respond(conversation.messages)
4.31.8. Validation
Skills are validated when loaded:
-
Frontmatter validation - Required fields (name, description) and field lengths
-
File reference validation - Paths in instructions (e.g.,
scripts/build.sh) must exist -
Name matching - Skill name must match its parent directory name
To disable file reference validation:
- Java
-
var loader = new DefaultDirectorySkillDefinitionLoader(false); - Kotlin
-
val loader = DefaultDirectorySkillDefinitionLoader(validateFileReferences = false)
4.31.9. Current Limitations
- Script execution
-
Skills with
scripts/directories are loaded, but script execution is not yet supported. A warning is logged when such skills are loaded. - allowed-tools field
-
The
allowed-toolsfrontmatter field is parsed but not currently enforced.
See the Agent Skills Specification for the full specification.
4.32. Testing
Like Spring, Embabel facilitates testing of user applications. The framework provides comprehensive testing support for both unit and integration testing scenarios.
| Building Gen AI applications is no different from building other software. Testing is critical to delivering quality software and must be considered from the outset. |
4.32.1. Unit Testing
Unit testing in Embabel enables testing individual agent actions without involving real LLM calls.
Embabel’s design means that agents are usually POJOs that can be instantiated with fake or mock objects.
Actions are methods that can be called directly with test fixtures.
In additional to your domain objects, you will pass a text fixture for the Embabel OperationContext, enabling you to intercept and verify LLM calls.
The framework provides FakePromptRunner and FakeOperationContext to mock LLM interactions while allowing you to verify prompts, hyperparameters, and business logic.
Alternatively you can use mock objects.
Mockito is the default choice for Java; mockk for Kotlin.
Testing Prompts and Hyperparameters
Here are unit tests from the Java Agent Template and Kotlin Agent Template repositories, using Embabel fake objects:
- Java
-
class WriteAndReviewAgentTest { @Test void testWriteAndReviewAgent() { var context = FakeOperationContext.create(); var promptRunner = (FakePromptRunner) context.promptRunner(); context.expectResponse(new Story("One upon a time Sir Galahad . . ")); var agent = new WriteAndReviewAgent(200, 400); agent.craftStory(new UserInput("Tell me a story about a brave knight", Instant.now()), context); String prompt = promptRunner.getLlmInvocations().getFirst().getPrompt(); assertTrue(prompt.contains("knight"), "Expected prompt to contain 'knight'"); var temp = promptRunner.getLlmInvocations().getFirst().getInteraction().getLlm().getTemperature(); assertEquals(0.9, temp, 0.01, "Expected temperature to be 0.9: Higher for more creative output"); } @Test void testReview() { var agent = new WriteAndReviewAgent(200, 400); var userInput = new UserInput("Tell me a story about a brave knight", Instant.now()); var story = new Story("Once upon a time, Sir Galahad..."); var context = FakeOperationContext.create(); context.expectResponse("A thrilling tale of bravery and adventure!"); agent.reviewStory(userInput, story, context); var promptRunner = (FakePromptRunner) context.promptRunner(); String prompt = promptRunner.getLlmInvocations().getFirst().getPrompt(); assertTrue(prompt.contains("knight"), "Expected review prompt to contain 'knight'"); assertTrue(prompt.contains("review"), "Expected review prompt to contain 'review'"); } } - Kotlin
-
/** * Unit tests for the WriteAndReviewAgent class. * Tests the agent's ability to craft and review stories based on user input. */ internal class WriteAndReviewAgentTest { /** * Tests the story crafting functionality of the WriteAndReviewAgent. * Verifies that the LLM call contains expected content and configuration. */ @Test fun testCraftStory() { // Create agent with word limits: 200 min, 400 max val agent = WriteAndReviewAgent(200, 400) val context = FakeOperationContext.create() val promptRunner = context.promptRunner() as FakePromptRunner context.expectResponse(Story("One upon a time Sir Galahad . . ")) agent.craftStory( UserInput("Tell me a story about a brave knight", Instant.now()), context ) // Verify the prompt contains the expected keyword Assertions.assertTrue( promptRunner.llmInvocations.first().prompt.contains("knight"), "Expected prompt to contain 'knight'" ) // Verify the temperature setting for creative output val actual = promptRunner.llmInvocations.first().interaction.llm.temperature Assertions.assertEquals( 0.9, actual, 0.01, "Expected temperature to be 0.9: Higher for more creative output" ) } @Test fun testReview() { val agent = WriteAndReviewAgent(200, 400) val userInput = UserInput("Tell me a story about a brave knight", Instant.now()) val story = Story("Once upon a time, Sir Galahad...") val context = FakeOperationContext.create() context.expectResponse("A thrilling tale of bravery and adventure!") agent.reviewStory(userInput, story, context) val promptRunner = context.promptRunner() as FakePromptRunner val prompt = promptRunner.llmInvocations.first().prompt Assertions.assertTrue(prompt.contains("knight"), "Expected review prompt to contain 'knight'") Assertions.assertTrue(prompt.contains("review"), "Expected review prompt to contain 'review'") // Verify single LLM invocation during review Assertions.assertEquals(1, promptRunner.llmInvocations.size) } }
Testing the Fluent API: withId() and creating()
The FakePromptRunner fully supports the fluent API patterns used in production code, enabling comprehensive unit testing of agents that use withId() for interaction tracing and creating() for structured object creation with examples.
Testing withId() for Interaction Tracing:
The withId() method sets an interaction ID for better log tracing. In tests, you can verify the interaction ID was correctly set:
- Java
-
@Test void shouldSetInteractionIdCorrectly() { var context = FakeOperationContext.create(); var expectedIntent = new UserIntent("command", "Change channel names"); context.expectResponse(expectedIntent); var result = context.ai() .withId("classify-intent") // Set interaction ID for tracing .creating(UserIntent.class) .fromPrompt("Classify the user's intent"); assertEquals(expectedIntent, result); // Verify the interaction ID was set correctly var interaction = context.getLlmInvocations().getFirst().getInteraction(); assertEquals("classify-intent", interaction.getId().getValue()); } - Kotlin
-
@Test fun `should set interaction ID correctly`() { val context = FakeOperationContext.create() val expectedIntent = UserIntent("command", "Change channel names") context.expectResponse(expectedIntent) val result = context.ai() .withId("classify-intent") // Set interaction ID for tracing .creating(UserIntent::class.java) .fromPrompt("Classify the user's intent") assertEquals(expectedIntent, result) // Verify the interaction ID was set correctly val interaction = context.llmInvocations.first().interaction assertEquals(InteractionId("classify-intent"), interaction.id) }
Testing creating() with withExample():
The creating() API allows you to provide strongly-typed examples to improve LLM output quality. In tests, you can verify examples were included:
- Java
-
@Test void shouldIncludeExamplesInPrompt() { var context = FakeOperationContext.create(); var expectedPlan = new ChannelEditPlan(1, "Lead Vox"); context.expectResponse(expectedPlan); var result = context.ai() .withLlm(llmSelectionService.selectOptimalLlm()) .withId("analyze-edit-request") .creating(ChannelEditPlan.class) .withExample("Rename channel 1", new ChannelEditPlan(1, "Bass")) .withExample("Rename channel 2", new ChannelEditPlan(2, "Drums")) .fromPrompt("Analyze the edit request"); assertEquals(expectedPlan, result); // Verify examples were added as prompt contributors var promptContributors = context.getLlmInvocations().getFirst() .getInteraction().getPromptContributors(); assertTrue(promptContributors.size() >= 2, "Examples should be added as prompt contributors"); } - Kotlin
-
@Test fun `should include examples in prompt`() { val context = FakeOperationContext.create() val expectedPlan = ChannelEditPlan(1, "Lead Vox") context.expectResponse(expectedPlan) val result = context.ai() .withLlm(llmSelectionService.selectOptimalLlm()) .withId("analyze-edit-request") .creating(ChannelEditPlan::class.java) .withExample("Rename channel 1", ChannelEditPlan(1, "Bass")) .withExample("Rename channel 2", ChannelEditPlan(2, "Drums")) .fromPrompt("Analyze the edit request") assertEquals(expectedPlan, result) // Verify examples were added as prompt contributors val promptContributors = context.llmInvocations.first().interaction.promptContributors assertTrue(promptContributors.size >= 2, "Examples should be added as prompt contributors") }
Using CreationExample for Reusable Examples:
For cleaner code and reusability, you can use the CreationExample data class to define examples that can be shared across tests or passed as collections:
- Java
-
@Test void shouldUseCreationExampleDataClass() { var context = FakeOperationContext.create(); var expectedPlan = new ChannelEditPlan(1, "Lead Vox"); context.expectResponse(expectedPlan); // Create a reusable example using CreationExample var example = new CreationExample<>( "Rename channel example", new ChannelEditPlan(2, "Rhythm") ); var result = context.ai() .withDefaultLlm() .creating(ChannelEditPlan.class) .withExample(example) // Pass the CreationExample directly .fromPrompt("Analyze the edit request"); assertEquals(expectedPlan, result); } - Kotlin
-
@Test fun `should use CreationExample data class`() { val context = FakeOperationContext.create() val expectedPlan = ChannelEditPlan(1, "Lead Vox") context.expectResponse(expectedPlan) // Create a reusable example using CreationExample val example = CreationExample( description = "Rename channel example", value = ChannelEditPlan(2, "Rhythm") ) val result = context.ai() .withDefaultLlm() .creating(ChannelEditPlan::class.java) .withExample(example) // Pass the CreationExample directly .fromPrompt("Analyze the edit request") assertEquals(expectedPlan, result) }
Adding Multiple Examples with withExamples():
When you have many examples to add, use withExamples() to pass them as a list or vararg. This is especially useful when examples are loaded from a file or database:
- Java
-
@Test void shouldAddMultipleExamplesFromList() { var context = FakeOperationContext.create(); var expectedPlan = new ChannelEditPlan(1, "Lead Vox"); context.expectResponse(expectedPlan); // Create a list of examples (could be loaded from configuration) var examples = List.of( new CreationExample<>("Rename to Bass", new ChannelEditPlan(1, "Bass")), new CreationExample<>("Rename to Drums", new ChannelEditPlan(2, "Drums")), new CreationExample<>("Rename to Keys", new ChannelEditPlan(3, "Keys")), new CreationExample<>("Rename to Vocals", new ChannelEditPlan(4, "Vocals")) ); var result = context.ai() .withDefaultLlm() .creating(ChannelEditPlan.class) .withExamples(examples) // Pass all examples at once .fromPrompt("Analyze the request"); assertEquals(expectedPlan, result); // Verify all examples were added var promptContributors = context.getLlmInvocations().getFirst() .getInteraction().getPromptContributors(); assertTrue(promptContributors.size() >= 4); } - Kotlin
-
@Test fun `should add multiple examples from list`() { val context = FakeOperationContext.create() val expectedPlan = ChannelEditPlan(1, "Lead Vox") context.expectResponse(expectedPlan) // Create a list of examples (could be loaded from configuration) val examples = listOf( CreationExample("Rename to Bass", ChannelEditPlan(1, "Bass")), CreationExample("Rename to Drums", ChannelEditPlan(2, "Drums")), CreationExample("Rename to Keys", ChannelEditPlan(3, "Keys")), CreationExample("Rename to Vocals", ChannelEditPlan(4, "Vocals")) ) val result = context.ai() .withDefaultLlm() .creating(ChannelEditPlan::class.java) .withExamples(examples) // Pass all examples at once .fromPrompt("Analyze the request") assertEquals(expectedPlan, result) // Verify all examples were added val promptContributors = context.llmInvocations.first().interaction.promptContributors assertTrue(promptContributors.size >= 4) }
You can also use vararg syntax for inline example lists:
- Java
-
var result = context.ai() .withDefaultLlm() .creating(ChannelEditPlan.class) .withExamples( new CreationExample<>("Example 1", new ChannelEditPlan(1, "Bass")), new CreationExample<>("Example 2", new ChannelEditPlan(2, "Drums")), new CreationExample<>("Example 3", new ChannelEditPlan(3, "Keys")) ) .fromPrompt("Analyze the request"); - Kotlin
-
val result = context.ai() .withDefaultLlm() .creating(ChannelEditPlan::class.java) .withExamples( CreationExample("Example 1", ChannelEditPlan(1, "Bass")), CreationExample("Example 2", ChannelEditPlan(2, "Drums")), CreationExample("Example 3", ChannelEditPlan(3, "Keys")) ) .fromPrompt("Analyze the request")
Full Fluent API Chain Example:
Here’s a complete example showing how to test an action that uses all the fluent API features:
- Java
-
@Test void shouldTestCompleteFluentApiChain() { var context = FakeOperationContext.create(); var expectedOutput = new ComplexOutput("analysis complete", 42); context.expectResponse(expectedOutput); // Production code pattern with full fluent API chain var result = context.ai() .withLlm(LlmOptions.withModel("gpt-4")) .withId("complex-analysis") .withSystemPrompt("You are an expert analyst") .creating(ComplexOutput.class) .withExample("Simple case", new ComplexOutput("basic", 1)) .withExample("Complex case", new ComplexOutput("advanced", 100)) .fromPrompt("Analyze the input data"); assertEquals(expectedOutput, result); // Comprehensive verification var invocation = context.getLlmInvocations().getFirst(); assertEquals("gpt-4", invocation.getInteraction().getLlm().getModel()); assertEquals("complex-analysis", invocation.getInteraction().getId().getValue()); assertTrue(invocation.getInteraction().getPromptContributors().size() >= 3); // system + 2 examples } - Kotlin
-
@Test fun `should test complete fluent API chain`() { val context = FakeOperationContext.create() val expectedOutput = ComplexOutput("analysis complete", 42) context.expectResponse(expectedOutput) // Production code pattern with full fluent API chain val result = context.ai() .withLlm(LlmOptions.withModel("gpt-4")) .withId("complex-analysis") .withSystemPrompt("You are an expert analyst") .creating(ComplexOutput::class.java) .withExample("Simple case", ComplexOutput("basic", 1)) .withExample("Complex case", ComplexOutput("advanced", 100)) .fromPrompt("Analyze the input data") assertEquals(expectedOutput, result) // Comprehensive verification val invocation = context.llmInvocations.first() assertEquals("gpt-4", invocation.interaction.llm.model) assertEquals("complex-analysis", invocation.interaction.id.value) assertTrue(invocation.interaction.promptContributors.size >= 3) // system + 2 examples }
Key Testing Patterns Demonstrated
Testing Prompt Content:
-
Use
context.getLlmInvocations().getFirst().getPrompt()to get the actual prompt sent to the LLM -
Verify that key domain data is properly included in the prompt using
assertTrue(prompt.contains(…))
Testing Tools:
-
Access tools via
getInteraction().getTools()to verify tools added viawithToolObject()orwithTool() -
Access tool group requirements via
getInteraction().getToolGroups()to verify named tool group requirements added viawithToolGroup(ToolGroupRequirement)
getTools() returns actual Tool instances (from withToolObject() and withTool()), while getToolGroups() returns ToolGroupRequirement objects (named requirements like "web_search" added via withToolGroup()). Most tests should use getTools().
|
Testing with Spring Dependencies:
-
Mock Spring-injected services like
HoroscopeServiceusing standard mocking frameworks - Pass mocked dependencies to agent constructor for isolated unit testing
Testing Multiple LLM Interactions
- Java
-
@Test void shouldHandleMultipleLlmInteractions() { // Arrange var input = new UserInput("Write about space exploration"); var story = new Story("The astronaut gazed at Earth..."); ReviewedStory review = new ReviewedStory("Compelling narrative with vivid imagery."); // Set up expected responses in order context.expectResponse(story); context.expectResponse(review); // Act var writtenStory = agent.writeStory(input, context); ReviewedStory reviewedStory = agent.reviewStory(writtenStory, context); // Assert assertEquals(story, writtenStory); assertEquals(review, reviewedStory); // Verify both LLM calls were made List<LlmInvocation> invocations = context.getLlmInvocations(); assertEquals(2, invocations.size()); // Verify first call (writer) var writerCall = invocations.get(0); assertEquals(0.8, writerCall.getInteraction().getLlm().getTemperature(), 0.01); // Verify second call (reviewer) var reviewerCall = invocations.get(1); assertEquals(0.2, reviewerCall.getInteraction().getLlm().getTemperature(), 0.01); } - Kotlin
-
@Test fun `should handle multiple LLM interactions`() { // Arrange val input = UserInput("Write about space exploration") val story = Story("The astronaut gazed at Earth...") val review = ReviewedStory("Compelling narrative with vivid imagery.") // Set up expected responses in order context.expectResponse(story) context.expectResponse(review) // Act val writtenStory = agent.writeStory(input, context) val reviewedStory = agent.reviewStory(writtenStory, context) // Assert assertEquals(story, writtenStory) assertEquals(review, reviewedStory) // Verify both LLM calls were made val invocations = context.llmInvocations assertEquals(2, invocations.size) // Verify first call (writer) val writerCall = invocations[0] assertEquals(0.8, writerCall.interaction.llm.temperature, 0.01) // Verify second call (reviewer) val reviewerCall = invocations[1] assertEquals(0.2, reviewerCall.interaction.llm.temperature, 0.01) }
You can also use Mockito or mockk directly.
Consider this component, using direct injection of Ai:
- Java
-
@Component public record InjectedComponent(Ai ai) { public record Joke(String leadup, String punchline) { } public String tellJokeAbout(String topic) { return ai .withDefaultLlm() .generateText("Tell me a joke about " + topic); } } - Kotlin
-
@Component class InjectedComponent(private val ai: Ai) { data class Joke(val leadup: String, val punchline: String) fun tellJokeAbout(topic: String): String { return ai .withDefaultLlm() .generateText("Tell me a joke about $topic") } }
A unit test using Mockito (Java) or mockk (Kotlin) to verify prompt and hyperparameters:
- Java
-
class InjectedComponentTest { @Test void testTellJokeAbout() { var mockAi = Mockito.mock(Ai.class); var mockPromptRunner = Mockito.mock(PromptRunner.class); var prompt = "Tell me a joke about frogs"; // Yep, an LLM came up with this joke. var terribleJoke = """ Why don't frogs ever pay for drinks? Because they always have a tadpole in their wallet! """; when(mockAi.withDefaultLlm()).thenReturn(mockPromptRunner); when(mockPromptRunner.generateText(prompt)).thenReturn(terribleJoke); var injectedComponent = new InjectedComponent(mockAi); var joke = injectedComponent.tellJokeAbout("frogs"); assertEquals(terribleJoke, joke); Mockito.verify(mockAi).withDefaultLlm(); Mockito.verify(mockPromptRunner).generateText(prompt); } } - Kotlin
-
class InjectedComponentTest { @Test fun `test tell joke about`() { val mockAi = mockk<Ai>() val mockPromptRunner = mockk<PromptRunner>() val prompt = "Tell me a joke about frogs" // Yep, an LLM came up with this joke. val terribleJoke = """ Why don't frogs ever pay for drinks? Because they always have a tadpole in their wallet! """.trimIndent() every { mockAi.withDefaultLlm() } returns mockPromptRunner every { mockPromptRunner.generateText(prompt) } returns terribleJoke val injectedComponent = InjectedComponent(mockAi) val joke = injectedComponent.tellJokeAbout("frogs") assertEquals(terribleJoke, joke) verify { mockAi.withDefaultLlm() } verify { mockPromptRunner.generateText(prompt) } } }
4.32.2. Integration Testing
Integration testing exercises complete agent workflows with real or mock external services while still avoiding actual LLM calls for predictability and speed.
This can ensure:
-
Agents are picked up by the agent platform
-
Data flow is correct within agents
-
Failure scenarios are handled gracefully
-
Agents interact correctly with each other and external systems
-
The overall workflow behaves as expected
-
LLM prompts and hyperparameters are correctly configured
Embabel integration testing is built on top of Spring’s excellent integration testing support, thus allowing you to work with real databases if you wish. Spring’s integration with Testcontainers is particularly userul.
Using EmbabelMockitoIntegrationTest
Embabel provides EmbabelMockitoIntegrationTest as a base class that simplifies integration testing with convenient helper methods:
- Java
-
/** * Use framework superclass to test the complete workflow of writing and reviewing a story. * This will run under Spring Boot against an AgentPlatform instance * that has loaded all our agents. */ class StoryWriterIntegrationTest extends EmbabelMockitoIntegrationTest { @Test void shouldExecuteCompleteWorkflow() { var input = new UserInput("Write about artificial intelligence"); var story = new Story("AI will transform our world..."); var reviewedStory = new ReviewedStory(story, "Excellent exploration of AI themes.", Personas.REVIEWER); whenCreateObject(contains("Craft a short story"), Story.class) .thenReturn(story); // The second call uses generateText whenGenerateText(contains("You will be given a short story to review")) .thenReturn(reviewedStory.review()); var invocation = AgentInvocation.create(agentPlatform, ReviewedStory.class); var reviewedStoryResult = invocation.invoke(input); assertNotNull(reviewedStoryResult); assertTrue(reviewedStoryResult.getContent().contains(story.text()), "Expected story content to be present: " + reviewedStoryResult.getContent()); assertEquals(reviewedStory, reviewedStoryResult, "Expected review to match: " + reviewedStoryResult); verifyCreateObjectMatching(prompt -> prompt.contains("Craft a short story"), Story.class, llm -> llm.getLlm().getTemperature() == 0.9 && llm.getToolGroups().isEmpty()); verifyGenerateTextMatching(prompt -> prompt.contains("You will be given a short story to review")); verifyNoMoreInteractions(); } } - Kotlin
-
/** * Use framework superclass to test the complete workflow of writing and reviewing a story. * This will run under Spring Boot against an AgentPlatform instance * that has loaded all our agents. */ class StoryWriterIntegrationTest : EmbabelMockitoIntegrationTest() { @Test fun `should execute complete workflow`() { val input = UserInput("Write about artificial intelligence") val story = Story("AI will transform our world...") val reviewedStory = ReviewedStory(story, "Excellent exploration of AI themes.", Personas.REVIEWER) whenCreateObject(contains("Craft a short story"), Story::class.java) .thenReturn(story) // The second call uses generateText whenGenerateText(contains("You will be given a short story to review")) .thenReturn(reviewedStory.review) val invocation = AgentInvocation.create(agentPlatform, ReviewedStory::class.java) val reviewedStoryResult = invocation.invoke(input) assertNotNull(reviewedStoryResult) assertTrue(reviewedStoryResult.content.contains(story.text), "Expected story content to be present: ${reviewedStoryResult.content}") assertEquals(reviewedStory, reviewedStoryResult, "Expected review to match: $reviewedStoryResult") verifyCreateObjectMatching({ prompt -> prompt.contains("Craft a short story") }, Story::class.java) { llm -> llm.llm.temperature == 0.9 && llm.toolGroups.isEmpty() } verifyGenerateTextMatching { prompt -> prompt.contains("You will be given a short story to review") } verifyNoMoreInteractions() } }
Key Integration Testing Features
Base Class Benefits:
- EmbabelMockitoIntegrationTest handles Spring Boot setup and LLM mocking automatically - Provides agentPlatform and llmOperations pre-configured - Includes helper methods for common testing patterns
Convenient Stubbing Methods:
- whenCreateObject(prompt, outputClass): Mock object creation calls - whenGenerateText(prompt): Mock text generation calls - Support for both exact prompts and contains() matching
Advanced Verification:
- verifyCreateObjectMatching(): Verify prompts with custom matchers - verifyGenerateTextMatching(): Verify text generation calls - verifyNoMoreInteractions(): Ensure no unexpected LLM calls
LLM Configuration Testing:
- Verify temperature settings: llm.getLlm().getTemperature() == 0.9
- Check tool groups: llm.getToolGroups().isEmpty()
- Validate persona and other LLM options
4.34. Troubleshooting
This section covers common issues you might encounter when developing with Embabel and provides practical solutions.
4.34.1. Common Problems and Solutions
| Problem | Solution | Related Docs |
|---|---|---|
Compilation Error |
Check that you’re using the correct version of Embabel in your Maven or Gradle dependencies. You may be using an API from a later version (even a snapshot). Version mismatches between different Embabel modules can cause compilation issues. Ensure all |
|
Don’t Know How to Invoke Your Agent |
Look at examples of processing |
|
Agent Flow Not Completing |
This usually indicates a data flow problem. First, understand Embabel’s type-driven data flow concepts - review how input/output types create dependencies between actions. Then write an integration test to verify your flow works end-to-end. Familiarize yourself with Embabel’s GOAP planning concept. |
|
LLM Prompts Look Wrong or Have Incorrect Hyperparameters |
Write unit tests to capture and verify the exact prompts being sent to your LLM. This allows you to see the actual prompt content and tune temperature, model selection, and other parameters. Unit testing is the best way to debug LLM interactions. |
|
Agent Gets Stuck in Planning |
Check that all your actions have clear input/output type signatures. Missing or circular dependencies in your type flow can prevent the planner from finding a valid path to the goal. Review your |
|
Tools Not Available to Agent |
Ensure you’ve specified tools using |
|
Agent Runs But Produces Poor Results |
Review your prompt engineering and persona configuration. Consider adjusting LLM temperature, model selection, and context provided to actions. Write tests to capture actual vs expected outputs. |
|
You’re Struggling to Express What You Want in a Plan |
Familiarize yourself with custom conditions for complex flow control. For common behavior patterns, consider using atomic actions with Embabel’s typesafe custom builders such as |
|
Custom conditions not working as expected |
Remember that you must declare |
|
Your Agent Has No Goals and Cannot Execute |
Look at the |
|
Your Agent Isn’t Visible to an MCP Client Like Claude Desktop |
Ensure that your |
|
Your Agent Can’t Use Upstream MCP Tools and You’re Seeing Errors in Logs About Possible Misconfiguration |
Check that your Docker configuration is correct if using the default Docker MCP Gateway. Verify that Docker containers are running and accessible. For other MCP configurations, ensure your Spring AI MCP client configuration is correct. See the Spring AI MCP client documentation for detailed setup instructions. |
4.34.3. Getting Help
The Embabel community is active and helpful. Join our Discord server to ask questions and share experiences.
4.35. Migrating from other frameworks
Many people start their journey with Python frameworks.
This section covers how to migrate from popular frameworks when it’s time to use a more robust and secure platform with access to existing code and services.
4.35.1. Migrating from CrewAI
CrewAI uses a collaborative multi-agent approach where agents work together on tasks. Embabel provides similar capabilities with stronger type safety and better integration with existing Java/Kotlin codebases.
Core Concept Mapping
| CrewAI Concept | Embabel Equivalent | Notes |
|---|---|---|
Agent Role/Goal/Backstory |
|
Convenience class for agent personality |
Sequential Tasks |
Typed data flow between actions |
Type-driven execution with automatic planning |
Crew (Multi-agent coordination) |
Actions with shared PromptContributors |
Agents can adopt personalities as needed |
YAML Configuration |
Standard Spring |
Type-safe configuration with validation |
Migration Example
CrewAI Pattern:
research_agent = Agent(
role='Research Specialist',
goal='Find comprehensive information',
backstory='Expert researcher with 10+ years experience'
)
writer_agent = Agent(
role='Content Writer',
goal='Create engaging content',
backstory='Professional writer specializing in technical content'
)
crew = Crew(
agents=[research_agent, writer_agent],
tasks=[research_task, write_task],
process=Process.sequential
)
Embabel Equivalent:
@ConfigurationProperties("examples.book-writer")
record BookWriterConfig(
LlmOptions researcherLlm,
LlmOptions writerLlm,
RoleGoalBackstory researcher,
RoleGoalBackstory writer
) {}
@Agent(description = "Write a book by researching, outlining, and writing chapters")
public record BookWriter(BookWriterConfig config) {
@Action
ResearchReport researchTopic(BookRequest request, OperationContext context) {
return context.ai()
.withLlm(config.researcherLlm())
.withPromptElements(config.researcher(), request)
.withToolGroup(CoreToolGroups.WEB)
.createObject("Research the topic thoroughly...", ResearchReport.class);
}
@Action
BookOutline createOutline(BookRequest request, ResearchReport research, OperationContext context) {
return context.ai()
.withLlm(config.writerLlm())
.withPromptElements(config.writer(), request, research)
.createObject("Create a book outline...", BookOutline.class);
}
@AchievesGoal(export = @Export(remote = true))
@Action
Book writeBook(BookRequest request, BookOutline outline, OperationContext context) {
// Parallel chapter writing with crew-like coordination
var chapters = context.parallelMap(outline.chapterOutlines(),
config.maxConcurrency(),
chapterOutline -> writeChapter(request, outline, chapterOutline, context));
return new Book(request, outline.title(), chapters);
}
}
Key Advantages:
-
Type Safety: Compile-time validation of data flow
-
Spring Integration: Leverage existing enterprise infrastructure
-
Automatic Planning: GOAP planner handles task sequencing, and is capable of more sophisticated planning
-
Tool Integration with the JVM: Native access to existing Java/Kotlin services
4.35.2. Migrating from Pydantic AI
Pydantic AI provides a Python framework for building AI agents with type safety and validation. Embabel offers similar capabilities in the JVM ecosystem with stronger integration into enterprise environments.
Core Concept Mapping
| Pydantic AI Concept | Embabel Equivalent | Notes |
|---|---|---|
@system_prompt decorator |
PromptContributor classes |
More flexible and composable prompt management |
@tool decorator |
Equivalent |
Agent class |
|
Declarative agent definition with Spring integration |
RunContext |
Blackboard state, accessible via |
SystemPrompt |
Custom |
Structured prompt contribution system |
deps parameter |
Spring dependency injection |
Migration Example
Pydantic AI Pattern:
# Based on https://ai.pydantic.dev/examples/bank-support/
from pydantic_ai import Agent, RunContext
from pydantic_ai.tools import tool
@system_prompt
def support_prompt() -> str:
return "You are a support agent in our bank"
@tool
async def get_customer_balance(customer_id: int, include_pending: bool = False) -> float:
# Database lookup
customer = find_customer(customer_id)
return customer.balance + (customer.pending if include_pending else 0)
agent = Agent(
'openai:gpt-4-mini',
system_prompt=support_prompt,
tools=[get_customer_balance],
)
result = agent.run("What's my balance?", deps={'customer_id': 123})
Embabel Equivalent:
// From embabel-agent-examples/examples-java/src/main/java/com/embabel/example/pydantic/banksupport/SupportAgent.java
record Customer(Long id, String name, float balance, float pendingAmount) {
@Tool(description = "Find the balance of a customer by id")
float balance(boolean includePending) {
return includePending ? balance + pendingAmount : balance;
}
}
record SupportInput(
@JsonPropertyDescription("Customer ID") Long customerId,
@JsonPropertyDescription("Query from the customer") String query) {
}
record SupportOutput(
@JsonPropertyDescription("Advice returned to the customer") String advice,
@JsonPropertyDescription("Whether to block their card or not") boolean blockCard,
@JsonPropertyDescription("Risk level of query") int risk) {
}
@Agent(description = "Customer support agent")
record SupportAgent(CustomerRepository customerRepository) {
@AchievesGoal(description = "Help bank customer with their query")
@Action
SupportOutput supportCustomer(SupportInput supportInput, OperationContext context) {
var customer = customerRepository.findById(supportInput.customerId());
if (customer == null) {
return new SupportOutput("Customer not found with this id", false, 0);
}
return context.ai()
.withLlm(OpenAiModels.GPT_41_MINI)
.withToolObject(customer)
.createObject(
"""
You are a support agent in our bank, give the
customer support and judge the risk level of their query.
In some cases, you may need to block their card. In this case, explain why.
Reply using the customer's name, "%s".
Currencies are in $.
Their query: [%s]
""".formatted(customer.name(), supportInput.query()),
SupportOutput.class);
}
}
Key Advantages:
-
Enterprise Integration: Native Spring Boot integration with existing services
-
Compile-time Safety: Strong typing catches errors at build time
-
Automatic Planning: GOAP planner handles complex multi-step operations
-
JVM Ecosystem: Access to mature libraries and enterprise infrastructure
4.35.3. Migrating from LangGraph
LangGraph builds agent workflows using a state machine.
See the blog Build Better Agents in Java vs Python: Embabel vs LangGraph for a detailed comparison of common patterns between LangGraph and Embabel.
4.36. API Evolution
We strive to avoid breaking changes.
Because Embabel builds on Spring’s POJO support, framework code dependencies are localized and minimized.
The key core surface area is the Ai and PromptRunner interfaces, which we will strive to avoid breaking.
For maximum stability:
-
If possible, use the latest stable version of
embabel-agentrather than a snapshot. Snapshots may change frequently. -
Avoid using types under the
com.embabel.agent.experimentalpackage. -
Be aware of the status of the Embabel modules you use
-
Avoid using any method or class marked with the
@ApiStatus.Experimentalor@ApiStatus.Internalannotations.
application code should not depend on any types under the com.embabel.agent.spi package.
This is intended for provision of runtime infrastructure only, and may change without notice.
|
5. Asynchronous Mode and Java 25
Async Configuration got defined in AsyncConfiguration.kt. Default implementation employs spring-managed task executor with virtual threads being configured in:
agent-application.properties spring.threads.virtual.enabled=true
If spring managed task executor cannot be obtained, implementation falls back to default task executor, Executors.newCachedThreadPool().
Framework employs Asyncer abstraction consistently cross Agent Invocation (see Invoking Embabel Agents ), Agent Actions, Tool Loop, ShellCommands, and other scenarios.
5.1. Java 25 Implications
Prior to Java 25, the JVM was imprecise when reading container CPU limits — it often saw the host’s full CPU count rather than the container’s cgroup allocation. Java 25 corrects this to accurately respect cgroup CPU limits (e.g., Kubernetes resources.limits.cpu).
Related OpenJDK ticket: [JDK-8362881](bugs.openjdk.org/browse/JDK-8362881)
When running Embabel on Java 25 inside containers (Docker/Kubernetes), all agent actions execute serially instead of in parallel. As mentioned above this is caused by Java 25’s improved (more accurate) cgroup CPU detection, which reports availableProcessors() = 1 in CPU-constrained containers. Since ForkJoinPool.commonPool sizes its parallelism based on this value, the effective parallelism drops to 1, serializing all concurrent agent operations.
| JVM Version | availableProcessors() | Common pool parallelism | Behavior |
|---|---|---|---|
Pre-25 |
Host CPU count (e.g., 8) |
7 |
Actions run in parallel |
25 |
Container CPU limit (e.g., 1) |
1 (minimum) |
Actions serialize |
Also, note: modern (post 1.3) Kotlin coroutines implementation in Dispatchers.Default and Dispatchers.IO is backed by Kotlin’s own coroutine scheduler, not Java’s ForkJoinPool.commonPool().
5.1.1. Why Embabel is Safe
-
Asyncer Abstraction — All parallel execution routes through ExecutorAsyncer
-
Spring Executor — Uses applicationTaskExecutor (ThreadPoolTaskExecutor), not ForkJoinPool
-
Fallback Safety — Even fallback uses newCachedThreadPool(), not ForkJoinPool
-
Coroutine Defaults — Production code uses Dispatchers.IO, not Dispatchers.Default
If Users report serialization issues on Java 25, recommendation is to check for:
-
Custom code using CompletableFuture.supplyAsync() without explicit executor
-
Custom code using Dispatchers.Default (Kotlin coroutines)
-
Spring misconfiguration — applicationTaskExecutor not properly configured
-
Third-party libraries that depend on ForkJoinPool.commonPool
5.1.2. Workarounds (if needed)
Even though Embabel core is safe, users can apply below settings if they have custom code affected:
Option 1: Set container CPU limits
# Kubernetes
resources:
limits:
cpu: "4"
requests:
cpu: "2"
Option 2: Override ForkJoinPool parallelism
java -Djava.util.concurrent.ForkJoinPool.common.parallelism=4 -jar agent.jar
6. Design Considerations
Embabel is designed to give you the ability to determine the correct balance between LLM autonomy and control from code. This section discusses the design considerations that you can use to achieve this balance.
6.1. Domain objects
A rich domain model helps build a good agentic system. Domain objects should not merely contain state, but also expose behavior. Avoid the anemic domain model. Domain objects have multiple roles:
-
Ensuring type safety and toolability. Code can access their state; prompts will be strongly typed; and LLMs know what to return.
-
Exposing behavior to call in code, exactly as in any well-designed object-oriented system.
-
Exposing tools to LLMs, allowing them to call domain objects.
The third role is novel in the context of LLMs and Embabel.
| When designing your domain objects, consider which methods should be callable by LLMs and which should not. |
Expose methods that LLMs should be able to call using the @Tool annotation:
- Java
-
@Tool(description = "Build the project using the given command in the root") (1) public String build(String command) { BuildResult br = ci.buildAndParse(new BuildOptions(command, true)); return br.relevantOutput(); } - Kotlin
-
@Tool(description = "Build the project using the given command in the root") (1) fun build(command: String): String { val br = ci.buildAndParse(BuildOptions(command, true)) return br.relevantOutput() }
| 1 | The Spring AI @Tool annotation indicates that this method is callable by LLMs. |
When an @Action method issues a prompt, tool methods on all domain objects are available to the LLM.
You can also add additional tool methods with the withToolObjects method on PromptRunner.
Domain objects may or may not be persistent. If persistent, they will likely be stored in a familiar JVM technology such as JPA or JDBC. We advocate the use of Spring Data patterns and repositories, although you are free to use any persistence technology you like.
6.3. Mixing LLMs
It’s good practice to use multiple LLMs in your agentic system. Embabel makes it easy. One key benefit of breaking functionality into smaller actions is that you can use different LLMs for different actions, depending on their strengths and weaknesses. You can also the cheapest (greenest) possible LLM for a given task.
7. Contributing
Open source is a wonderful thing. We welcome contributions to the Embabel project.
How to contribute:
-
Familiarize yourself with the project by reading the documentation.
-
Familiarize yourself with the issue tracker and open pull requests to ensure you’re not duplicating something.
-
Always include a description with your pull requests. PRs without descriptions will be closed.
-
Join the Embabel community on Discord at discord.gg/t6bjkyj93q.
Contributions are not limited to code. You can also help by:
-
Improving the documentation
-
Reporting bugs
-
Suggesting new features
-
Engaging with the community on Discord
-
Creating examples and other materials
-
Talking about Embabel at meetups and conferences
-
Posting about Embabel on social media
When contributing code, do augment your productivity using coding agents and LLMs, but avoid these pitfalls:
-
Excessive LLM comments that add no value. Code should be self-documenting. Comments are for things that are non-obvious.
-
Bloated PR descriptions and other content.
Nothing personal, but such contributions will automatically be rejected.
| You must understand anything you contribute. |
8. Resources
8.1. Rod Johnson’s Blog Posts
-
Embabel: A new Agent Platform For the JVM - Introduction to the Embabel agent framework, explaining the motivation for building an agent platform specifically for the JVM ecosystem. Covers the key differentiators and benefits of the approach.
-
The Embabel Vision - Rod Johnson’s vision for the future of agent frameworks and how Embabel fits into the broader AI landscape. Discusses the long-term goals and strategic direction of the project.
-
Context Engineering Needs Domain Understanding - Deep dive into the DICE (Domain-Integrated Context Engineering) concept and why domain understanding is fundamental to effective context engineering in AI systems.
8.2. Examples and Tutorials
-
Creating an AI Agent in Java Using Embabel Agent Framework by Baeldung - A nice introductory example, in Java.
-
Building Agents With Embabel: A Hands-On Introduction by Jettro Coenradie - An excellent Java tutorial.
8.2.1. Embabel Agent Examples Repository
The Examples Repository is a comprehensive collection of example agents demonstrating different aspects of the framework:
-
Beginner Examples: Simple horoscope agents showing basic concepts
-
Intermediate Examples: Multi-LLM research agents with self-improvement
-
Advanced Examples: Fact-checking agents with parallel verification and confidence scoring
-
Integration Examples: Agents that use web tools, databases, and external APIs
Perfect starting point for learning Embabel development with hands-on examples.
8.2.2. Java Agent Template
Template repository for creating new Java-based Embabel agents. Includes:
-
Pre-configured project structure
-
Example WriteAndReviewAgent demonstrating multi-LLM workflows
-
Build scripts and Docker configuration
-
Getting started documentation
8.2.3. Kotlin Agent Template
Template repository for Kotlin-based agent development with similar features to the Java template but using idiomatic Kotlin patterns.
8.3. Sophisticated Example: Tripper Travel Planner
8.3.1. Tripper - AI-Powered Travel Planning Agent
Tripper is a production-quality example demonstrating advanced Embabel capabilities:
Features:
-
Generates personalized travel itineraries using multiple AI models
-
Integrates web search, mapping, and accommodation search
-
Modern web interface built with htmx
-
Containerized deployment with Docker
-
CI/CD pipeline with GitHub Actions
Technical Highlights:
-
Uses both Claude Sonnet and GPT-4.1-mini models
-
Demonstrates domain-driven design principles
-
Shows how to build user-facing applications with Embabel
-
Practical example of deterministic planning with AI
Learning Value:
-
Real-world application of Embabel concepts
-
Integration patterns with external services
-
Production deployment considerations
-
User interface design for AI applications
8.4. Goal-Oriented Action Planning (GOAP)
-
Here’s an Introduction to GOAP, the planning algorithm used by Embabel. Explains the core concepts and why GOAP is effective for AI agent planning.
8.4.1. Small Language Model Agents - NVIDIA Research
-
This Research paper discusses the division between "code agency" and "LLM agency" - concepts that inform Embabel’s architecture.
8.4.2. OODA Loop - Wikipedia
Here’s a Background on the Observe-Orient-Decide-Act loop that underlies Embabel’s replanning approach.
8.5. Domain-Driven Design
-
Martin Fowler’s Foundational concepts of Domain-Driven Design provides a good summary of Embabel’s approach to domain modeling.
8.5.1. Domain-Driven Design: Tackling Complexity in the Heart of Software
-
Eric Evans' seminal book on DDD principles. Essential reading for understanding how to model complex domains effectively.
8.5.2. DDD and Contextual Validation
-
Advanced DDD concepts relevant to building sophisticated domain models for AI agents.
10. Planning Module
10.2. A* GOAP Planner Algorithm Overview
The A* GOAP (Goal-Oriented Action Planning) Planner is an implementation of the A* search algorithm specifically designed for planning sequences of actions to achieve specified goals. The algorithm efficiently finds the optimal path from an initial world state to a goal state by exploring potential action sequences and minimizing overall cost.
10.2.1. Core Algorithm Components
The A* GOAP Planner consists of several key components:
-
A Search*: Finds optimal action sequences by exploring the state space
-
Forward Planning: Simulates actions from the start state toward goals
-
Backward Planning: Optimizes plans by working backward from goals
-
Plan Simulation: Verifies that plans achieve intended goals
-
Pruning: Removes irrelevant actions to create efficient plans
-
Unknown Condition Handling: Manages incomplete world state information
10.2.2. A* Search Algorithm
The A* search algorithm operates by maintaining:
-
Open List: A priority queue of states to explore, ordered by f-score
-
Closed Set: States already fully explored
-
g-score: Cost accumulated so far to reach a state
-
h-score: Heuristic estimate of remaining cost to goal
-
f-score: Total estimated cost (g-score + h-score)
10.2.3. Process Flow
-
Initialization:
-
Begin with the start state in the open list
-
Set its g-score to 0 and calculate its h-score
-
-
Main Loop:
-
While the Open List is not empty:
-
Select the state with the lowest f-score from the open list
-
If this state satisfies the goal, construct and return the plan
-
Otherwise, mark the state as processed (add to closed set)
-
For each applicable action, generate the next state and add to open list if it better than existing paths
-
-
-
Path Reconstruction: When a goal state is found, reconstruct the path by following predecessors
-
Create a plan consisting of the sequence of actions
_Reference: link:goap/AStarGoapPlanner.kt[AStarGoapPlanner]:planToGoalFrom:_
-
10.2.4. Forward and Backward Planning Optimization
The planner implements a two-pass optimization strategy to eliminate unnecessary actions:
Backward Planning Optimization
This pass works backward from the goal conditions to identify only actions that contribute to achieving the goal
_Reference: link:goap/AStarGoapPlanner.kt[AStarGoapPlanner]:_backwardPlanningOptimization___
10.2.5. Pruning Planning Systems
The planner can prune entire planning systems to remove irrelevant actions:
- Java
-
PlanningSystem prune(PlanningSystem planningSystem) { // Get all plans to all goals List<Plan> allPlans = plansToGoals(planningSystem); // Keep only actions that appear in at least one plan Set<Action> filteredActions = planningSystem.getActions().stream() .filter(action -> allPlans.stream() .anyMatch(plan -> plan.getActions().contains(action))) .collect(Collectors.toSet()); return planningSystem.withActions(filteredActions); } - Kotlin
-
fun prune(planningSystem: PlanningSystem): PlanningSystem { // Get all plans to all goals val allPlans = plansToGoals(planningSystem) // Keep only actions that appear in at least one plan return planningSystem.copy( actions = planningSystem.actions.filter { action -> allPlans.any { plan -> plan.actions.contains(action) } }.toSet() ) }
10.2.6. Complete Planning Process
-
Initialize with start state, actions, and goal conditions
-
Run A* search to find an initial action sequence
-
Apply backward planning optimization to eliminate unnecessary actions
-
Apply forward planning optimization to further refine the plan
-
Verify the plan through simulation
-
Return the optimized action sequence or null if no valid plan exists
10.3. Agent Pruning Process
When pruning an agent for specific goals:
-
Identify all known conditions in the planning system
-
Set initial state based on input conditions
-
Find all possible plans to each goal
-
Keep only actions that appear in at least one plan
-
Create a new agent with the pruned action set
This comprehensive approach ensures agents contain only the actions necessary to achieve their designated goals, improving efficiency and preventing action leakage between different agents.
10.3.1. Progress Determination Logic in A* GOAP Planning
The progress determination logic in method *forwardPlanningOptimization* is a critical part of the forward planning optimization in the A* GOAP algorithm. This logic ensures that only actions that meaningfully progress the state toward the goal are included in the final plan.
Progress Determination Expression
- Java
-
boolean progressMade = !nextState.equals(currentState) && action.getEffects().entrySet().stream().anyMatch(entry -> { String key = entry.getKey(); Object value = entry.getValue(); return goal.getPreconditions().containsKey(key) && !Objects.equals(currentState.get(key), goal.getPreconditions().get(key)) && (Objects.equals(value, goal.getPreconditions().get(key)) || !nextState.containsKey(key)); }); - Kotlin
-
val progressMade = nextState != currentState && action.effects.any { (key, value) -> goal.preconditions.containsKey(key) && currentState[key] != goal.preconditions[key] && (value == goal.preconditions[key] || key !in nextState) }
Detailed Explanation
The expression evaluates to true only when an action makes meaningful progress toward achieving the goal state. Let's break down each component:
-
nextState != currentState-
Verifies that the action actually changes the world state
-
Prevents including actions that have no effect
-
-
action.effects.any { … }-
Examines each effect the action produces
-
Returns true if ANY effect satisfies the inner condition
-
-
goal.preconditions.containsKey(key)-
Ensures we only consider effects that relate to conditions required by the goal
-
Ignores effects that modify conditions irrelevant to our goal
-
-
currentState[key] != goal.preconditions[key]-
Checks that the current condition value differs from what the goal requires
-
Only counts progress if we’re changing a condition that needs changing
-
-
(value == goal.preconditions[key] || key not in nextState)-
This checks one of two possible ways an action can make progress:
-
value == goal.preconditions[key]-
The action changes the condition to exactly match what the goal requires
-
Direct progress toward goal achievement
-
-
key not in nextState-
The action removes the condition from the state entirely
-
This is considered progress if the condition was previously in an incorrect state
-
Allows for actions that clear obstacles or reset conditions
-
-